School of Education, Shaanxi Normal University, Xi'an City 710062, China.
Department of Foreign Languages, National Chiayi University, Chiayi 62103, Taiwan.
Int J Environ Res Public Health. 2020 May 6;17(9):3247. doi: 10.3390/ijerph17093247.
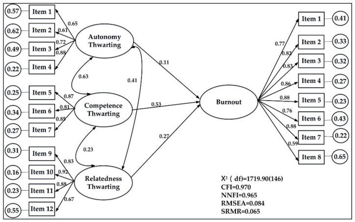
While teachers' psychological needs have been evaluated in terms of need satisfaction, need thwarting of teachers is under-researched. This study developed a Chinese version of a Psychological Need Thwarting (PNT) scale for teachers and evaluated both its psychometric properties and measurement invariance across groups. Psychometric criteria for the scale were evaluated, with satisfactory levels of internal reliability, test-retest reliability, convergent and divergent validities, and model goodness-of-fit. One item translated from the original PNT scale was removed due to cross-loading. Criterion validity was established, with = 0.54 for the factor of burnout (emotional exhaustion). Measurement invariance was established using confirmatory factor analysis for the factors of gender, grade of instruction, and position. The teachers evaluated demonstrated higher levels of competence thwarting, as compared to autonomy and relatedness thwarting, but overall higher levels of thwarting as compared to previous research. Males reported higher levels of autonomy and competence thwarting as compared to females and secondary school teachers reported higher levels of relatedness thwarting as compared to primary school teachers. The developed scale can serve as a valuable tool in evaluating the thwarting of teachers' psychological needs, an issue which can profoundly impact teachers' and students' mental health and performance.
虽然教师的心理需求已经从需求满足的角度进行了评估,但教师的需求受挫却研究不足。本研究开发了一种教师心理需求受挫(PNT)量表的中文版本,并评估了其在群体间的心理测量学特性和测量不变性。对量表进行了心理测量学标准评估,具有令人满意的内部信度、重测信度、聚合和发散效度以及模型拟合度。由于跨负荷,从原始 PNT 量表翻译的一个项目被删除。与倦怠(情绪耗竭)因素的 = 0.54 建立了效标效度。使用性别、教学年级和职位的验证性因素分析建立了测量不变性。与先前的研究相比,被评估的教师表现出更高水平的能力受挫,而自主性和关联性受挫水平较低,但总体受挫水平较高。与女性相比,男性报告的自主性和能力受挫水平较高,与小学教师相比,中学教师报告的关联性受挫水平较高。开发的量表可以作为评估教师心理需求受挫的有用工具,这一问题会深刻影响教师和学生的心理健康和表现。