Suppr超能文献

富含石榴素的 reunion 岛特有药用植物提取物以非毒性有效剂量抑制寨卡病毒和登革热病毒在斑马鱼中的感染。

The Geraniin-Rich Extract from Reunion Island Endemic Medicinal Plant Inhibits Zika and Dengue Virus Infection at Non-Toxic Effect Doses in Zebrafish.

机构信息

Université de la Réunion, INSERM U1187, CNRS UMR 9192, IRD UMR 249, Unité Mixte Processus Infectieux en Milieu Insulaire Tropical, Plateforme Technologique CYROI, 94791 Sainte Clotilde, France.

Department of Food Science and Technology, Kaunas University of Technology, Radvilėnų pl. 19, Kaunas LT-50254, Lithuania.

出版信息

Molecules. 2020 May 15;25(10):2316. doi: 10.3390/molecules25102316.

Abstract

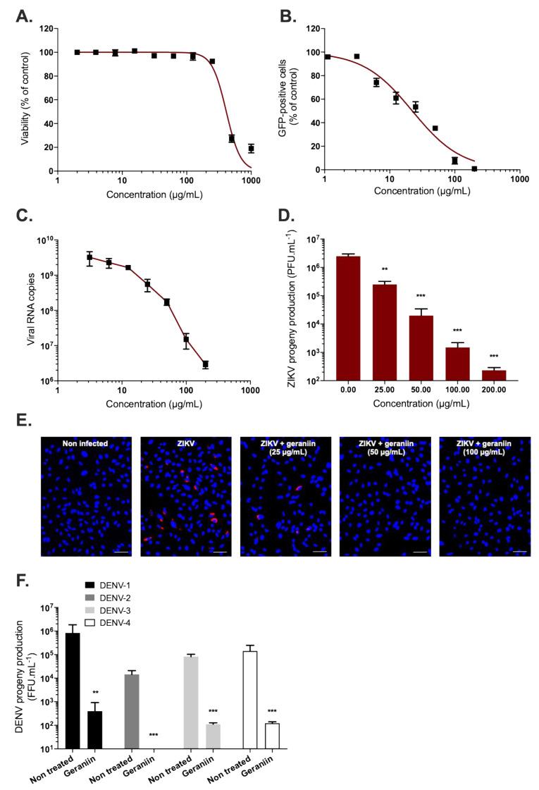
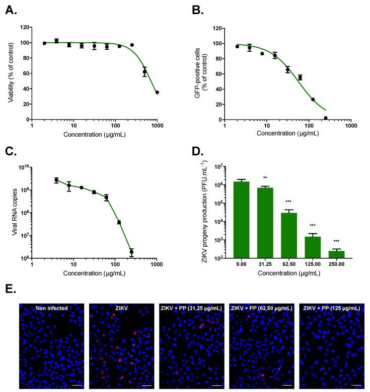
The mosquito-borne viruses dengue (DENV) and Zika (ZIKV) viruses are two medically important pathogens in tropical and subtropical regions of the world. There is an urgent need of therapeutics against DENV and ZIKV, and medicinal plants are considered as a promising source of antiviral bioactive metabolites. In the present study, we evaluated the ability of , an endemic medicinal plant from Reunion Island, to prevent DENV and ZIKV infection in human cells. At non-cytotoxic concentration , incubation of infected A549 cells with a extract or its major active phytochemical geraniin resulted in a dramatic reduction of virus progeny production for ZIKV as well as four serotypes of DENV. Virological assays showed that extract-mediated virus inhibition relates to a blockade in internalization of virus particles into the host cell. Infectivity studies on ZIKV showed that both and geraniin cause a loss of infectivity of the viral particles. Using a zebrafish model, we demonstrated that administration of and geraniin has no effect on zebrafish locomotor activity while no morbidity nor mortality was observed up to 5 days post-inoculation. Thus, could act as an important source of plant metabolite geraniin which is a promising antiviral compound in the fight against DENV and ZIKV.

摘要

登革热病毒(DENV)和 Zika 病毒(ZIKV)是世界热带和亚热带地区两种重要的医学病原体。目前迫切需要针对 DENV 和 ZIKV 的治疗方法,药用植物被认为是抗病毒生物活性代谢物的有前途的来源。在本研究中,我们评估了来自留尼汪岛的特有药用植物 的能力,以预防人类细胞中的 DENV 和 ZIKV 感染。在非细胞毒性浓度下,用 提取物或其主要活性植物化学物质飞燕草素孵育感染的 A549 细胞,可显著减少 ZIKV 以及四种血清型 DENV 的病毒后代产生。病毒学分析表明, 提取物介导的病毒抑制与病毒颗粒进入宿主细胞的内化阻断有关。对 ZIKV 的感染性研究表明, 和飞燕草素都导致病毒颗粒的感染力丧失。使用斑马鱼模型,我们证明了 和飞燕草素的给药对斑马鱼的运动活性没有影响,并且在接种后 5 天内没有观察到发病率或死亡率。因此, 可以作为植物代谢物飞燕草素的重要来源,飞燕草素是对抗 DENV 和 ZIKV 的有前途的抗病毒化合物。

https://cdn.ncbi.nlm.nih.gov/pmc/blobs/2932/7287739/774ff4d7afee/molecules-25-02316-g001.jpg

文献检索

告别复杂PubMed语法,用中文像聊天一样搜索,搜遍4000万医学文献。AI智能推荐,让科研检索更轻松。

立即免费搜索

文件翻译

保留排版,准确专业,支持PDF/Word/PPT等文件格式,支持 12+语言互译。

免费翻译文档

深度研究

AI帮你快速写综述,25分钟生成高质量综述,智能提取关键信息,辅助科研写作。

立即免费体验