• 文献检索
  • 文档翻译
  • 深度研究
  • 学术资讯
  • Suppr Zotero 插件Zotero 插件
  • 邀请有礼
  • 套餐&价格
  • 历史记录
应用&插件
Suppr Zotero 插件Zotero 插件浏览器插件Mac 客户端Windows 客户端微信小程序
定价
高级版会员购买积分包购买API积分包
服务
文献检索文档翻译深度研究API 文档MCP 服务
关于我们
关于 Suppr公司介绍联系我们用户协议隐私条款
关注我们

Suppr 超能文献

核心技术专利:CN118964589B侵权必究
粤ICP备2023148730 号-1Suppr @ 2026

文献检索

告别复杂PubMed语法,用中文像聊天一样搜索,搜遍4000万医学文献。AI智能推荐,让科研检索更轻松。

立即免费搜索

文件翻译

保留排版,准确专业,支持PDF/Word/PPT等文件格式,支持 12+语言互译。

免费翻译文档

深度研究

AI帮你快速写综述,25分钟生成高质量综述,智能提取关键信息,辅助科研写作。

立即免费体验

活细胞中PS/γ-分泌酶活性的可视化

Visualization of PS/γ-Secretase Activity in Living Cells.

作者信息

Maesako Masato, Sekula Nicole M, Aristarkhova Anna, Feschenko Polina, Anderson Lauren C, Berezovska Oksana

机构信息

Alzheimer's Disease Research Unit, MassGeneral Institute for Neurodegenerative Disease, Massachusetts General Hospital, Harvard Medical School, 114, 16th Street, Charlestown, MA 02129, USA.

Alzheimer's Disease Research Unit, MassGeneral Institute for Neurodegenerative Disease, Massachusetts General Hospital, Harvard Medical School, 114, 16th Street, Charlestown, MA 02129, USA.

出版信息

iScience. 2020 Jun 26;23(6):101139. doi: 10.1016/j.isci.2020.101139. Epub 2020 May 7.

DOI:10.1016/j.isci.2020.101139
PMID:32438286
原文链接:https://pmc.ncbi.nlm.nih.gov/articles/PMC7235286/
Abstract

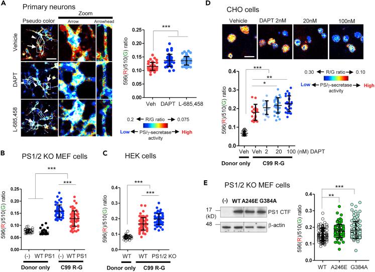
A change in Presenilin (PS)/γ-secretase activity is linked to essential biological events as well as to the progression of many diseases. However, not much is known about how PS/γ-secretase activity is spatiotemporally regulated in cells. One of the limitations is lack of tools to directly monitor dynamic behavior of the PS/γ-secretase in intact/live cells. Here we present successful development and validation of the Förster resonance energy transfer (FRET)-based biosensors that enable quantitative monitoring of endogenous PS/γ-secretase activity in live cells longitudinally on a cell-by-cell basis. Using these FRET biosensors, we uncovered that PS/γ-secretase activity is heterogeneously regulated among live neurons.

摘要

早老素(PS)/γ-分泌酶活性的变化与重要的生物学事件以及许多疾病的进展相关。然而,关于PS/γ-分泌酶活性在细胞中如何进行时空调节,人们了解得并不多。其中一个限制是缺乏直接监测完整/活细胞中PS/γ-分泌酶动态行为的工具。在此,我们展示了基于荧光共振能量转移(FRET)的生物传感器的成功开发与验证,该传感器能够在逐个细胞的基础上纵向定量监测活细胞内源性PS/γ-分泌酶的活性。使用这些FRET生物传感器,我们发现活神经元中PS/γ-分泌酶活性受到异质性调节。

https://cdn.ncbi.nlm.nih.gov/pmc/blobs/2076/7235286/0233264bbef4/gr6.jpg
https://cdn.ncbi.nlm.nih.gov/pmc/blobs/2076/7235286/be23dbb908c5/fx1.jpg
https://cdn.ncbi.nlm.nih.gov/pmc/blobs/2076/7235286/360bb4f924dd/gr1.jpg
https://cdn.ncbi.nlm.nih.gov/pmc/blobs/2076/7235286/4d6a698810e0/gr2.jpg
https://cdn.ncbi.nlm.nih.gov/pmc/blobs/2076/7235286/cf3ab249604b/gr3.jpg
https://cdn.ncbi.nlm.nih.gov/pmc/blobs/2076/7235286/b63a2c5623d8/gr4.jpg
https://cdn.ncbi.nlm.nih.gov/pmc/blobs/2076/7235286/ec9937c29c93/gr5.jpg
https://cdn.ncbi.nlm.nih.gov/pmc/blobs/2076/7235286/0233264bbef4/gr6.jpg
https://cdn.ncbi.nlm.nih.gov/pmc/blobs/2076/7235286/be23dbb908c5/fx1.jpg
https://cdn.ncbi.nlm.nih.gov/pmc/blobs/2076/7235286/360bb4f924dd/gr1.jpg
https://cdn.ncbi.nlm.nih.gov/pmc/blobs/2076/7235286/4d6a698810e0/gr2.jpg
https://cdn.ncbi.nlm.nih.gov/pmc/blobs/2076/7235286/cf3ab249604b/gr3.jpg
https://cdn.ncbi.nlm.nih.gov/pmc/blobs/2076/7235286/b63a2c5623d8/gr4.jpg
https://cdn.ncbi.nlm.nih.gov/pmc/blobs/2076/7235286/ec9937c29c93/gr5.jpg
https://cdn.ncbi.nlm.nih.gov/pmc/blobs/2076/7235286/0233264bbef4/gr6.jpg

相似文献

1
Visualization of PS/γ-Secretase Activity in Living Cells.活细胞中PS/γ-分泌酶活性的可视化
iScience. 2020 Jun 26;23(6):101139. doi: 10.1016/j.isci.2020.101139. Epub 2020 May 7.
2
A Novel NIR-FRET Biosensor for Reporting PS/γ-Secretase Activity in Live Cells.一种用于在活细胞中报告 PS/γ-分泌酶活性的新型近红外荧光共振能量转移生物传感器。
Sensors (Basel). 2020 Oct 22;20(21):5980. doi: 10.3390/s20215980.
3
Recording γ-secretase activity in living mouse brains.在活体鼠脑中记录 γ-分泌酶活性。
Elife. 2024 Oct 3;13:RP96848. doi: 10.7554/eLife.96848.
4
Recording γ-secretase activity in living mouse brains.在活体小鼠大脑中记录γ-分泌酶活性。
bioRxiv. 2024 Jul 14:2024.01.31.578105. doi: 10.1101/2024.01.31.578105.
5
γ-Secretase Modulators and Inhibitors Induce Different Conformational Changes of Presenilin 1 Revealed by FLIM and FRET.荧光寿命成像(FLIM)和荧光共振能量转移(FRET)揭示γ-分泌酶调节剂和抑制剂诱导早老素1的不同构象变化
J Alzheimers Dis. 2015;47(4):927-37. doi: 10.3233/JAD-150313.
6
Reconstitution of gamma-secretase by truncated presenilin (PS) fragments revealed that PS C-terminal transmembrane domain is critical for formation of gamma-secretase complex.截短的早老素(PS)片段对γ-分泌酶的重组显示,PS的C末端跨膜结构域对γ-分泌酶复合物的形成至关重要。
Genes Cells. 2006 Jan;11(1):83-93. doi: 10.1111/j.1365-2443.2005.00914.x.
7
gamma-Secretase complexes containing N- and C-terminal fragments of different presenilin origin retain normal gamma-secretase activity.包含不同早老素来源的N端和C端片段的γ-分泌酶复合物保持正常的γ-分泌酶活性。
J Neurochem. 2005 Nov;95(3):880-90. doi: 10.1111/j.1471-4159.2005.03415.x. Epub 2005 Aug 31.
8
Presenilin/gamma-secretase activity regulates protein clearance from the endocytic recycling compartment.早老素/γ-分泌酶活性调节内吞循环区室中的蛋白质清除。
FASEB J. 2006 Jun;20(8):1176-8. doi: 10.1096/fj.05-5531fje. Epub 2006 Apr 27.
9
Relationship between presenilinase and gamma-secretase.早老素酶与γ-分泌酶之间的关系。
Drug News Perspect. 2003 Mar;16(2):69-74. doi: 10.1358/dnp.2003.16.2.740248.
10
Pharmacological evidences for DFK167-sensitive presenilin-independent gamma-secretase-like activity.DFK167敏感的早老素非依赖性γ-分泌酶样活性的药理学证据。
J Neurochem. 2009 Jul;110(1):275-83. doi: 10.1111/j.1471-4159.2009.06131.x. Epub 2009 Apr 29.

引用本文的文献

1
A unique subpopulation of wild-type neurons recapitulating familial Alzheimer's disease phenotypes.一个重现家族性阿尔茨海默病表型的野生型神经元独特亚群。
Cell Death Dis. 2025 Aug 9;16(1):604. doi: 10.1038/s41419-025-07934-0.
2
Stabilization of mitochondria-associated endoplasmic reticulum membranes regulates Aβ generation in a three-dimensional neural model of Alzheimer's disease.线粒体相关内质网膜的稳定在阿尔茨海默病三维神经模型中调节β淀粉样蛋白的生成。
Alzheimers Dement. 2025 Feb;21(2):e14417. doi: 10.1002/alz.14417. Epub 2024 Dec 23.
3
Recording γ-secretase activity in living mouse brains.

本文引用的文献

1
Dominant negative effect of the loss-of-function γ-secretase mutants on the wild-type enzyme through heterooligomerization.γ-分泌酶功能丧失突变体通过异寡聚化对野生型酶产生显性负效应。
Proc Natl Acad Sci U S A. 2017 Nov 28;114(48):12731-12736. doi: 10.1073/pnas.1713605114. Epub 2017 Oct 9.
2
Inactivation of γ-secretases leads to accumulation of substrates and non-Alzheimer neurodegeneration.γ-分泌酶的失活会导致底物积累和非阿尔茨海默病性神经退行性变。
EMBO Mol Med. 2017 Aug;9(8):1088-1099. doi: 10.15252/emmm.201707561.
3
Mutations in γ-secretase subunit-encoding PSENEN underlie Dowling-Degos disease associated with acne inversa.
在活体鼠脑中记录 γ-分泌酶活性。
Elife. 2024 Oct 3;13:RP96848. doi: 10.7554/eLife.96848.
4
Alzheimer's disease linked Aβ42 exerts product feedback inhibition on γ-secretase impairing downstream cell signaling.阿尔茨海默病相关的 Aβ42 对 γ-分泌酶发挥产物反馈抑制作用,损害下游细胞信号转导。
Elife. 2024 Jul 19;12:RP90690. doi: 10.7554/eLife.90690.
5
Negative Regulation of Cathepsins by β-Amyloid.β-淀粉样蛋白对组织蛋白酶的负调控。
eNeuro. 2024 Jan 10;11(1). doi: 10.1523/ENEURO.0258-23.2023. Print 2024 Jan.
6
Alzheimer's disease linked Aβ42 exerts product feedback inhibition on γ-secretase impairing downstream cell signaling.与阿尔茨海默病相关的淀粉样前体蛋白42(Aβ42)对γ-分泌酶发挥产物反馈抑制作用,损害下游细胞信号传导。
bioRxiv. 2024 Apr 23:2023.08.02.551596. doi: 10.1101/2023.08.02.551596.
7
Endosome and Lysosome Membrane Properties Functionally Link to γ-Secretase in Live/Intact Cells.内体和溶酶体膜特性在活细胞/完整细胞中与 γ-分泌酶在功能上相关联。
Sensors (Basel). 2023 Feb 28;23(5):2651. doi: 10.3390/s23052651.
8
In-Depth Characterization of Endo-Lysosomal Aβ in Intact Neurons.深入剖析完整神经元内的内溶酶体 Aβ。
Biosensors (Basel). 2022 Aug 20;12(8):663. doi: 10.3390/bios12080663.
9
Presenilin/γ-Secretase Activity Is Located in Acidic Compartments of Live Neurons.早老素/γ-分泌酶活性位于活神经元的酸性隔室中。
J Neurosci. 2022 Jan 5;42(1):145-154. doi: 10.1523/JNEUROSCI.1698-21.2021. Epub 2021 Nov 22.
10
Limited Substrate Specificity of PS/γ-Secretase Is Supported by Novel Multiplexed FRET Analysis in Live Cells.新型多重荧光共振能转移分析在活细胞中支持 PS/γ-分泌酶的有限底物特异性。
Biosensors (Basel). 2021 May 26;11(6):169. doi: 10.3390/bios11060169.
编码γ-分泌酶亚基的PSENEN基因突变是与反向性痤疮相关的道林-迪戈斯病的基础。
J Clin Invest. 2017 Apr 3;127(4):1485-1490. doi: 10.1172/JCI90667. Epub 2017 Mar 13.
4
Pathogenic PS1 phosphorylation at Ser367.致病性早老素1在丝氨酸367处的磷酸化。
Elife. 2017 Jan 30;6:e19720. doi: 10.7554/eLife.19720.
5
Analysis of 138 pathogenic mutations in presenilin-1 on the in vitro production of Aβ42 and Aβ40 peptides by γ-secretase.早老素-1中138个致病突变对γ-分泌酶体外产生Aβ42和Aβ40肽的影响分析。
Proc Natl Acad Sci U S A. 2017 Jan 24;114(4):E476-E485. doi: 10.1073/pnas.1618657114. Epub 2016 Dec 5.
6
Presenilin-1 knockin mice reveal loss-of-function mechanism for familial Alzheimer's disease.早老素-1基因敲入小鼠揭示了家族性阿尔茨海默病的功能丧失机制。
Neuron. 2015 Mar 4;85(5):967-81. doi: 10.1016/j.neuron.2015.02.010.
7
A fast growing spectrum of biological functions of γ-secretase in development and disease.γ-分泌酶在发育和疾病中的生物学功能范围迅速扩大。
Biochim Biophys Acta. 2013 Dec;1828(12):2815-27. doi: 10.1016/j.bbamem.2013.04.016.
8
A phase 3 trial of semagacestat for treatment of Alzheimer's disease.一项用于治疗阿尔茨海默病的司美吉林的 3 期临床试验。
N Engl J Med. 2013 Jul 25;369(4):341-50. doi: 10.1056/NEJMoa1210951.
9
Trans-dominant negative effects of pathogenic PSEN1 mutations on γ-secretase activity and Aβ production.致病性 PSEN1 突变对 γ-分泌酶活性和 Aβ 产生的显性负效应。
J Neurosci. 2013 Jul 10;33(28):11606-17. doi: 10.1523/JNEUROSCI.0954-13.2013.
10
The mechanism of γ-Secretase dysfunction in familial Alzheimer disease.家族性阿尔茨海默病中 γ-分泌酶功能障碍的机制。
EMBO J. 2012 May 16;31(10):2261-74. doi: 10.1038/emboj.2012.79. Epub 2012 Apr 13.