Suppr超能文献

抗坏血酸通过表观遗传调控促进脊髓损伤后的功能恢复。

Ascorbic Acid Promotes Functional Restoration after Spinal Cord Injury Partly by Epigenetic Modulation.

机构信息

Department of Nanobiomedical Science & BK21 PLUS NBM Global Research Center for Regenerative Medicine, Dankook University, Cheonan 31116, Korea.

Institute of Tissue Regeneration Engineering (ITREN), Dankook University, Cheonan 31116, Korea.

出版信息

Cells. 2020 May 25;9(5):1310. doi: 10.3390/cells9051310.

Abstract

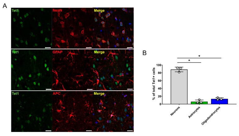
Axonal regeneration after spinal cord injury (SCI) is difficult to achieve, and no fundamental treatment can be applied in clinical settings. DNA methylation has been suggested to play a role in regeneration capacity and neuronal growth after SCI by controlling the expression of regeneration-associated genes (RAGs). The aim of this study was to examine changes in neuronal DNA methylation status after SCI and to determine whether modulation of DNA methylation with ascorbic acid can enhance neuronal regeneration or functional restoration after SCI. Changes in epigenetic marks (5-hydroxymethylcytosine (5hmC) and 5-methylcytosine (5mC)); the expression of Ten-eleven translocation () family genes; and the expression of genes related to inflammation, regeneration, and degeneration in the brain motor cortex were determined following SCI. The 5hmC level within the brain was increased after SCI, especially in the acute and subacute stages, and the mRNA levels of gene family members (Tet1, Tet2, and Tet3) were also increased. Administration of ascorbic acid (100 mg/kg) to SCI rats enhanced 5hmC levels; increased the expression of the Tet1, Tet2, and Tet3 genes within the brain motor cortex; promoted axonal sprouting within the lesion cavity of the spinal cord; and enhanced recovery of locomotor function until 12 weeks. In conclusion, we found that epigenetic status in the brain motor cortex is changed after SCI and that epigenetic modulation using ascorbic acid may contribute to functional recovery after SCI.

摘要

脊髓损伤 (SCI) 后的轴突再生很困难,临床上尚无根本的治疗方法。DNA 甲基化通过控制与再生相关基因 (RAG) 的表达,被认为在 SCI 后对再生能力和神经元生长起作用。本研究旨在观察 SCI 后神经元 DNA 甲基化状态的变化,并确定用抗坏血酸调节 DNA 甲基化是否能增强 SCI 后的神经元再生或功能恢复。检测了脑运动皮层中表观遗传标记物(5-羟甲基胞嘧啶 (5hmC) 和 5-甲基胞嘧啶 (5mC))、Ten-eleven 易位家族基因 (Tet) 的表达和与炎症、再生和变性相关的基因的表达的变化。SCI 后大脑内的 5hmC 水平增加,尤其是在急性和亚急性期,Tet 家族成员(Tet1、Tet2 和 Tet3)的 mRNA 水平也增加。给 SCI 大鼠施用抗坏血酸(100mg/kg)可提高 5hmC 水平;增加脑运动皮层中 Tet1、Tet2 和 Tet3 基因的表达;促进脊髓损伤部位腔内轴突的发芽;并增强运动功能的恢复,直至 12 周。总之,我们发现 SCI 后大脑运动皮层的表观遗传状态发生改变,使用抗坏血酸进行表观遗传调节可能有助于 SCI 后的功能恢复。

https://cdn.ncbi.nlm.nih.gov/pmc/blobs/b31a/7290865/9558fe706731/cells-09-01310-g001.jpg

文献检索

告别复杂PubMed语法,用中文像聊天一样搜索,搜遍4000万医学文献。AI智能推荐,让科研检索更轻松。

立即免费搜索

文件翻译

保留排版,准确专业,支持PDF/Word/PPT等文件格式,支持 12+语言互译。

免费翻译文档

深度研究

AI帮你快速写综述,25分钟生成高质量综述,智能提取关键信息,辅助科研写作。

立即免费体验