Department of Biochemistry and Molecular Biology, Miller School of Medicine, University of Miami, Miami, FL, 33136, USA.
Sylvester Comprehensive Cancer Center, Miller School of Medicine, University of Miami, Miami, FL, 33136, USA.
Nat Commun. 2020 May 29;11(1):2677. doi: 10.1038/s41467-020-16504-1.
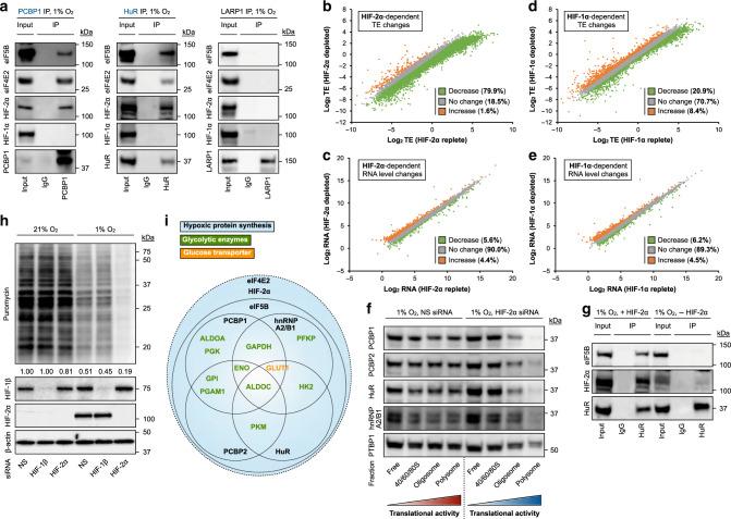
Protein expression evolves under greater evolutionary constraint than mRNA levels, and translation efficiency represents a primary determinant of protein levels during stimuli adaptation. This raises the question as to the translatome remodelers that titrate protein output from mRNA populations. Here, we uncover a network of RNA-binding proteins (RBPs) that enhances the translation efficiency of glycolytic proteins in cells responding to oxygen deprivation. A system-wide proteomic survey of translational engagement identifies a family of oxygen-regulated RBPs that functions as a switch of glycolytic intensity. Tandem mass tag-pulse SILAC (TMT-pSILAC) and RNA sequencing reveals that each RBP controls a unique but overlapping portfolio of hypoxic responsive proteins. These RBPs collaborate with the hypoxic protein synthesis apparatus, operating as a translation efficiency checkpoint that integrates upstream mRNA signals to activate anaerobic metabolism. This system allows anoxia-resistant animals and mammalian cells to initiate anaerobic glycolysis and survive hypoxia. We suggest that an oxygen-sensitive RBP cluster controls anaerobic metabolism to confer hypoxia tolerance.
蛋白质的表达比 mRNA 水平受到更大的进化约束,而翻译效率是刺激适应过程中蛋白质水平的主要决定因素。这就提出了一个问题,即哪些翻译体重塑因子可以从 mRNA 群体中滴定蛋白质输出。在这里,我们发现了一个 RNA 结合蛋白 (RBP) 网络,该网络可以提高细胞在缺氧时对糖酵解蛋白的翻译效率。对翻译参与的全系统蛋白质组学调查确定了一组氧调节 RBP,它们作为糖酵解强度的开关。串联质量标签脉冲 SILAC(TMT-pSILAC)和 RNA 测序表明,每个 RBP 控制一组独特但重叠的缺氧反应蛋白。这些 RBP 与缺氧蛋白合成装置合作,作为一个翻译效率检查点,整合上游 mRNA 信号以激活无氧代谢。该系统使抗缺氧动物和哺乳动物细胞能够启动无氧糖酵解并在缺氧环境中存活。我们认为,一个对氧敏感的 RBP 簇控制着无氧代谢,从而赋予了对缺氧的耐受性。