Cancer Immunology Research, Peter MacCallum Cancer Centre, Melbourne, Victoria, Australia.
Sir Peter MacCallum Department of Oncology, The University of Melbourne, Melbourne, Victoria, Australia.
J Immunother Cancer. 2020 Jun;8(1). doi: 10.1136/jitc-2020-000792.
Prostate cancer (PCa) has a profoundly immunosuppressive microenvironment and is commonly immune excluded with few infiltrative lymphocytes and low levels of immune activation. High-dose radiation has been demonstrated to stimulate the immune system in various human solid tumors. We hypothesized that localized radiation therapy, in the form of high dose-rate brachytherapy (HDRBT), would overcome immune suppression in PCa.
To investigate whether HDRBT altered prostate immune context, we analyzed preradiation versus postradiation human tissue from a cohort of 24 patients with localized PCa that received HDRBT as primary treatment (RadBank cohort). We performed Nanostring immune gene expression profiling, digital spatial profiling, and high-throughput immune cell multiplex immunohistochemistry analysis. We also resolved tumor and nontumor zones in spatial and bioinformatic analyses to explore the immunological response.
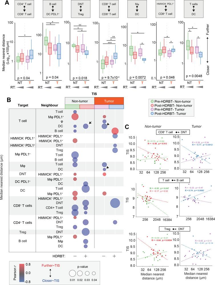
Nanostring immune profiling revealed numerous immune checkpoint molecules (eg, B7-H3, CTLA4, PDL1, and PDL2) and TGFβ levels were increased in response to HDRBT. We used a published 16-gene tumor inflammation signature (TIS) to divide tumors into distinct immune activation states (high:, intermediate and low:) and showed that most localized PCa are cold tumors pre-HDRBT. Crucially, HDRBT converted 80% of these 'cold'-phenotype tumors into an 'intermediate' or 'hot' class. We used digital spatial profiling to show these HDRBT-induced changes in prostate TIS scores were derived from the nontumor regions. Furthermore, these changes in TIS were also associated with pervasive changes in immune cell density and spatial relationships-in particular, between T cell subsets and antigen presenting cells. We identified an increased density of CD4 FOXP3 T cells, CD68 macrophages and CD68 CD11c dendritic cells in response to HDRBT. The only subset change specific to tumor zones was PDL1 macrophages. While these immune responses were heterogeneous, HDRBT induced significant changes in immune cell associations, including a gained T cell and HMWCK PDL1 interaction in tumor zones.
In conclusion, we showed HDRBT converted "cold" prostate tumors into more immunologically activated "hot" tissues, with accompanying spatially organized immune infiltrates and signaling changes. Understanding and potentially harnessing these changes will have widespread implications for the future treatment of localized PCa, including rational use of combination radio-immunotherapy.
前列腺癌(PCa)具有明显的免疫抑制微环境,通常免疫排斥,浸润淋巴细胞少,免疫激活水平低。高剂量放疗已被证明可刺激各种人体实体瘤的免疫系统。我们假设以高剂量率近距离放疗(HDRBT)的形式进行局部放疗会克服 PCa 中的免疫抑制。
为了研究 HDRBT 是否改变了前列腺免疫环境,我们分析了接受 HDRBT 作为主要治疗的 24 例局部 PCa 患者的放疗前和放疗后的人类组织(RadBank 队列)。我们进行了 Nanostring 免疫基因表达谱分析、数字空间分析和高通量免疫细胞多重免疫组织化学分析。我们还在空间和生物信息学分析中解析了肿瘤和非肿瘤区域,以探索免疫反应。
Nanostring 免疫分析显示,许多免疫检查点分子(例如 B7-H3、CTLA4、PDL1 和 PDL2)的水平升高,并且 TGFβ 水平升高是对 HDRBT 的反应。我们使用已发表的 16 个基因肿瘤炎症标志物(TIS)将肿瘤分为不同的免疫激活状态(高:、中、低:),并表明大多数局部 PCa 在 HDRBT 前是冷肿瘤。至关重要的是,HDRBT 将这些“冷”表型肿瘤中的 80%转化为“中”或“热”类。我们使用数字空间分析表明,这些 HDRBT 诱导的前列腺 TIS 评分变化来自非肿瘤区域。此外,这些 TIS 的变化也与免疫细胞密度和空间关系的普遍变化相关——特别是 T 细胞亚群与抗原呈递细胞之间的关系。我们发现,HDRBT 后 CD4 FOXP3 T 细胞、CD68 巨噬细胞和 CD68 CD11c 树突状细胞的密度增加。仅在肿瘤区域中发现特定于肿瘤区的 PDL1 巨噬细胞亚群的变化。尽管这些免疫反应存在异质性,但 HDRBT 诱导了免疫细胞关联的显著变化,包括肿瘤区域中 T 细胞和 HMWCK PDL1 相互作用的增加。
总之,我们表明 HDRBT 将“冷”前列腺肿瘤转化为更具免疫活性的“热”组织,同时伴有伴随的空间组织免疫浸润和信号变化。了解和潜在地利用这些变化将对局部 PCa 的未来治疗产生广泛影响,包括合理使用联合放射免疫治疗。