• 文献检索
  • 文档翻译
  • 深度研究
  • 学术资讯
  • Suppr Zotero 插件Zotero 插件
  • 邀请有礼
  • 套餐&价格
  • 历史记录
应用&插件
Suppr Zotero 插件Zotero 插件浏览器插件Mac 客户端Windows 客户端微信小程序
定价
高级版会员购买积分包购买API积分包
服务
文献检索文档翻译深度研究API 文档MCP 服务
关于我们
关于 Suppr公司介绍联系我们用户协议隐私条款
关注我们

Suppr 超能文献

核心技术专利:CN118964589B侵权必究
粤ICP备2023148730 号-1Suppr @ 2026

文献检索

告别复杂PubMed语法,用中文像聊天一样搜索,搜遍4000万医学文献。AI智能推荐,让科研检索更轻松。

立即免费搜索

文件翻译

保留排版,准确专业,支持PDF/Word/PPT等文件格式,支持 12+语言互译。

免费翻译文档

深度研究

AI帮你快速写综述,25分钟生成高质量综述,智能提取关键信息,辅助科研写作。

立即免费体验

高光诱导的一氧化氮生成在……中诱导自噬和细胞死亡。

High Light-Induced Nitric Oxide Production Induces Autophagy and Cell Death in .

作者信息

Kuo Eva YuHua, Chang Hsueh-Ling, Lin Shu-Tseng, Lee Tse-Min

机构信息

Department of Marine Biotechnology and Resources, National Sun Yat-sen University, Kaohsiung, Taiwan.

Doctoral Degree Program in Marine Biotechnology, National Sun Yat-sen University, Kaohsiung, Taiwan.

出版信息

Front Plant Sci. 2020 Jun 10;11:772. doi: 10.3389/fpls.2020.00772. eCollection 2020.

DOI:10.3389/fpls.2020.00772
PMID:32587598
原文链接:https://pmc.ncbi.nlm.nih.gov/articles/PMC7298128/
Abstract

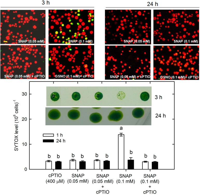
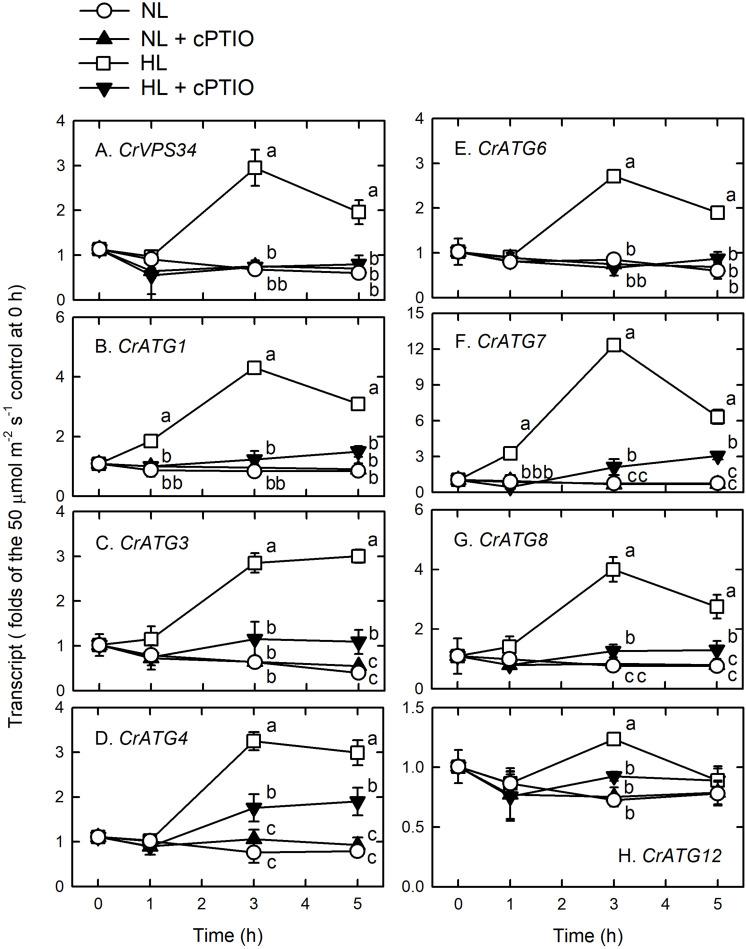
Autophagy plays a role in regulating important cellular functions in response to stress conditions. The role of nitric oxide (NO) in the regulation of autophagy in has been not studied. Illumination of cells under a high light (HL, 1,600 μmol m s) condition induced a NO burst through NO synthase- and nitrate reductase-independent routes, and cell death. The abundance of CrATG8 protein, an autophagy marker of , increased after HL illumination along with a linear increase in the transcript abundance of autophagy-associated genes (CrVPS34, CrATG1, CrATG3, CrATG4, CrATG6, CrATG7, CrATG8, and CrATG12), which were suppressed in the presence of an NO scavenger, 2-(4-carboxyphenyl)-4,4,5,5-tetramethylimidazoline-1-oxyl-3-oxide (cPTIO). The cells were treated with NO donors, -nitroso--acetyl-penicillamine, and -nitrosoglutathione, under a normal light (50 μmol m s) condition to elucidate the role of NO in autophagy activation and cell death. Treatment with 0.05 mM or 0.1 mM NO donors increased the abundance of ATG8 protein and CrATG transcripts, which were suppressed in the presence of cPTIO. Moreover, treatment with 0.05 mM NO donors did not affect cell viability, while 0.1 mM NO donors elicited a transient decrease in cell growth and death that recovered after 12 h. The transient effect could be prevented by the presence of cPTIO. However, treatment with 1 mM HO and 0.1 mM NO donors enhanced autophagy induction and resulted in cell death after 24 h. The interaction of HO and NO can be prevented by cPTIO treatment. This implies that NO is critical for the interaction of HO and NO that induces cell death and autophagy. Furthermore, exposure to 0.1 mM NO donors under a non-lethal HL condition (750 μmol m s) evoked autophagy and cell death. In conclusion, the present findings demonstrated that the NO-mediated autophagy pathway is activated in under lethal high intensity illumination and may interact with HO for HL-induced cell death. The relationships between autophagy and cell death are discussed.

摘要

自噬在应激条件下调节重要细胞功能中发挥作用。一氧化氮(NO)在[具体生物名称未给出]自噬调节中的作用尚未得到研究。在高光(HL,1600 μmol m⁻² s⁻¹)条件下照射[具体生物名称未给出]细胞,通过不依赖于一氧化氮合酶和硝酸还原酶的途径诱导了NO爆发以及细胞死亡。[具体生物名称未给出]的自噬标志物CrATG8蛋白丰度在HL照射后增加,同时自噬相关基因(CrVPS34、CrATG1、CrATG3、CrATG4、CrATG6、CrATG7、CrATG8和CrATG12)的转录本丰度呈线性增加,而在存在NO清除剂2-(4-羧基苯基)-4,4,5,5-四甲基咪唑啉-1-氧基-3-氧化物(cPTIO)的情况下这些基因的表达受到抑制。在正常光照(50 μmol m⁻² s⁻¹)条件下,用NO供体亚硝基-L-乙酰青霉胺和亚硝基谷胱甘肽处理细胞,以阐明NO在自噬激活和细胞死亡中的作用。用0.05 mM或0.1 mM NO供体处理增加了ATG8蛋白和CrATG转录本的丰度,而在存在cPTIO的情况下这些丰度受到抑制。此外,用0.05 mM NO供体处理不影响细胞活力,而0.1 mM NO供体引起细胞生长的短暂下降和死亡,12小时后恢复。cPTIO的存在可阻止这种短暂效应。然而,用1 mM过氧化氢和0.1 mM NO供体处理增强了自噬诱导,并在24小时后导致细胞死亡。cPTIO处理可阻止过氧化氢和NO的相互作用。这意味着NO对于诱导细胞死亡和自噬的过氧化氢和NO的相互作用至关重要。此外,在非致死性高光(750 μmol m⁻² s⁻¹)条件下暴露于0.1 mM NO供体可诱发自噬和细胞死亡。总之,目前的研究结果表明,在致死性高强度光照下,[具体生物名称未给出]中NO介导的自噬途径被激活,并且可能与过氧化氢相互作用导致高光诱导的细胞死亡。文中还讨论了自噬与细胞死亡之间的关系。

https://cdn.ncbi.nlm.nih.gov/pmc/blobs/215d/7298128/a3f4379601d8/fpls-11-00772-g014.jpg
https://cdn.ncbi.nlm.nih.gov/pmc/blobs/215d/7298128/5193bf1a1981/fpls-11-00772-g001.jpg
https://cdn.ncbi.nlm.nih.gov/pmc/blobs/215d/7298128/d479fe9f3bf1/fpls-11-00772-g002.jpg
https://cdn.ncbi.nlm.nih.gov/pmc/blobs/215d/7298128/9875ff6bf48a/fpls-11-00772-g003.jpg
https://cdn.ncbi.nlm.nih.gov/pmc/blobs/215d/7298128/503d4bd7ec84/fpls-11-00772-g004.jpg
https://cdn.ncbi.nlm.nih.gov/pmc/blobs/215d/7298128/84b4243789c7/fpls-11-00772-g005.jpg
https://cdn.ncbi.nlm.nih.gov/pmc/blobs/215d/7298128/98ca7f23ee23/fpls-11-00772-g006.jpg
https://cdn.ncbi.nlm.nih.gov/pmc/blobs/215d/7298128/b07fc624e4c3/fpls-11-00772-g007.jpg
https://cdn.ncbi.nlm.nih.gov/pmc/blobs/215d/7298128/91632c461d0a/fpls-11-00772-g008.jpg
https://cdn.ncbi.nlm.nih.gov/pmc/blobs/215d/7298128/b83ef845c80d/fpls-11-00772-g009.jpg
https://cdn.ncbi.nlm.nih.gov/pmc/blobs/215d/7298128/68df96ee923b/fpls-11-00772-g010.jpg
https://cdn.ncbi.nlm.nih.gov/pmc/blobs/215d/7298128/c8c32fa7f879/fpls-11-00772-g011.jpg
https://cdn.ncbi.nlm.nih.gov/pmc/blobs/215d/7298128/906f90cf1508/fpls-11-00772-g012.jpg
https://cdn.ncbi.nlm.nih.gov/pmc/blobs/215d/7298128/44811b516e4c/fpls-11-00772-g013.jpg
https://cdn.ncbi.nlm.nih.gov/pmc/blobs/215d/7298128/a3f4379601d8/fpls-11-00772-g014.jpg
https://cdn.ncbi.nlm.nih.gov/pmc/blobs/215d/7298128/5193bf1a1981/fpls-11-00772-g001.jpg
https://cdn.ncbi.nlm.nih.gov/pmc/blobs/215d/7298128/d479fe9f3bf1/fpls-11-00772-g002.jpg
https://cdn.ncbi.nlm.nih.gov/pmc/blobs/215d/7298128/9875ff6bf48a/fpls-11-00772-g003.jpg
https://cdn.ncbi.nlm.nih.gov/pmc/blobs/215d/7298128/503d4bd7ec84/fpls-11-00772-g004.jpg
https://cdn.ncbi.nlm.nih.gov/pmc/blobs/215d/7298128/84b4243789c7/fpls-11-00772-g005.jpg
https://cdn.ncbi.nlm.nih.gov/pmc/blobs/215d/7298128/98ca7f23ee23/fpls-11-00772-g006.jpg
https://cdn.ncbi.nlm.nih.gov/pmc/blobs/215d/7298128/b07fc624e4c3/fpls-11-00772-g007.jpg
https://cdn.ncbi.nlm.nih.gov/pmc/blobs/215d/7298128/91632c461d0a/fpls-11-00772-g008.jpg
https://cdn.ncbi.nlm.nih.gov/pmc/blobs/215d/7298128/b83ef845c80d/fpls-11-00772-g009.jpg
https://cdn.ncbi.nlm.nih.gov/pmc/blobs/215d/7298128/68df96ee923b/fpls-11-00772-g010.jpg
https://cdn.ncbi.nlm.nih.gov/pmc/blobs/215d/7298128/c8c32fa7f879/fpls-11-00772-g011.jpg
https://cdn.ncbi.nlm.nih.gov/pmc/blobs/215d/7298128/906f90cf1508/fpls-11-00772-g012.jpg
https://cdn.ncbi.nlm.nih.gov/pmc/blobs/215d/7298128/44811b516e4c/fpls-11-00772-g013.jpg
https://cdn.ncbi.nlm.nih.gov/pmc/blobs/215d/7298128/a3f4379601d8/fpls-11-00772-g014.jpg

相似文献

1
High Light-Induced Nitric Oxide Production Induces Autophagy and Cell Death in .高光诱导的一氧化氮生成在……中诱导自噬和细胞死亡。
Front Plant Sci. 2020 Jun 10;11:772. doi: 10.3389/fpls.2020.00772. eCollection 2020.
2
Nitric oxide down-regulation of carotenoid synthesis and PSII activity in relation to very high light-induced singlet oxygen production and oxidative stress in Chlamydomonas reinhardtii.一氧化氮对莱茵衣藻中类胡萝卜素合成和光系统II活性的下调作用与高光诱导的单线态氧产生及氧化应激的关系
Plant Cell Physiol. 2013 Aug;54(8):1296-315. doi: 10.1093/pcp/pct078. Epub 2013 May 27.
3
A role for glutathione reductase and glutathione in the tolerance of Chlamydomonas reinhardtii to photo-oxidative stress.谷胱甘肽还原酶和谷胱甘肽在莱茵衣藻耐受光氧化胁迫中的作用。
Physiol Plant. 2018 Jan;162(1):35-48. doi: 10.1111/ppl.12622. Epub 2017 Nov 10.
4
Molecular Mechanisms Underlying the Acclimation of Against Nitric Oxide Stress.抵御一氧化氮胁迫适应过程的分子机制
Front Plant Sci. 2021 Aug 5;12:690763. doi: 10.3389/fpls.2021.690763. eCollection 2021.
5
Reactive oxygen species modulate the differential expression of methionine sulfoxide reductase genes in Chlamydomonas reinhardtii under high light illumination.活性氧调节莱茵衣藻在高光照射下蛋氨酸亚砜还原酶基因的差异表达。
Physiol Plant. 2014 Apr;150(4):550-64. doi: 10.1111/ppl.12102. Epub 2013 Oct 9.
6
Enhanced Ascorbate Regeneration Via Dehydroascorbate Reductase Confers Tolerance to Photo-Oxidative Stress in Chlamydomonas reinhardtii.通过脱氢抗坏血酸还原酶增强抗坏血酸再生赋予莱茵衣藻对光氧化胁迫的耐受性。
Plant Cell Physiol. 2016 Oct;57(10):2104-2121. doi: 10.1093/pcp/pcw129. Epub 2016 Jul 20.
7
The role of nitric oxide signalling in response to salt stress in Chlamydomonas reinhardtii.一氧化氮信号在莱茵衣藻应对盐胁迫中的作用。
Planta. 2016 Sep;244(3):651-69. doi: 10.1007/s00425-016-2528-0. Epub 2016 Apr 26.
8
Inhibition of target of rapamycin signaling and stress activate autophagy in Chlamydomonas reinhardtii.雷帕霉素靶蛋白信号和应激抑制激活莱茵衣藻自噬。
Plant Physiol. 2010 Apr;152(4):1874-88. doi: 10.1104/pp.109.152520. Epub 2010 Jan 27.
9
Monodehydroascorbate Reductase Plays a Role in the Tolerance of Chlamydomonas reinhardtii to Photooxidative Stress.单脱氢抗坏血酸还原酶在莱茵衣藻耐受光氧化胁迫中的作用。
Plant Cell Physiol. 2019 Oct 1;60(10):2167-2179. doi: 10.1093/pcp/pcz110.
10
Hydrogen peroxide production protects Chlamydomonas reinhardtii against light-induced cell death by preventing singlet oxygen accumulation through enhanced carotenoid synthesis.过氧化氢的产生通过增强类胡萝卜素的合成来防止单线态氧的积累,从而保护莱茵衣藻免受光诱导的细胞死亡。
J Plant Physiol. 2013 Jul 15;170(11):976-86. doi: 10.1016/j.jplph.2013.02.001. Epub 2013 Mar 20.

引用本文的文献

1
Evolutionary conservation and metabolic significance of autophagy in algae.藻类自噬的进化保守性及其代谢意义。
Philos Trans R Soc Lond B Biol Sci. 2024 Nov 18;379(1914):20230368. doi: 10.1098/rstb.2023.0368. Epub 2024 Sep 30.
2
The effect of pre- and post-harvest sodium nitroprusside treatments on the physiological changes of cut Alstroemeria aurea 'Orange Queen' during vase life.采前和采后硝普钠处理对切花金鱼草‘橙色女王’瓶插期生理变化的影响
BMC Plant Biol. 2024 Jul 17;24(1):678. doi: 10.1186/s12870-024-05393-x.
3
Bioremoval of Co(II) by a novel halotolerant microalgae sp. FACHB-558 from saltwater.

本文引用的文献

1
Algal photosynthesis converts nitric oxide into nitrous oxide.藻类光合作用将一氧化氮转化为笑气。
Proc Natl Acad Sci U S A. 2020 Feb 4;117(5):2704-2709. doi: 10.1073/pnas.1915276117. Epub 2020 Jan 15.
2
Impairment of starch biosynthesis results in elevated oxidative stress and autophagy activity in Chlamydomonas reinhardtii.淀粉生物合成的损伤导致莱茵衣藻中氧化应激和自噬活性的升高。
Sci Rep. 2019 Jul 8;9(1):9856. doi: 10.1038/s41598-019-46313-6.
3
Autophagy in plants and algae.植物和藻类中的自噬作用。
新型耐盐微藻FACHB-558对海水中Co(II)的生物去除
Front Microbiol. 2024 Apr 30;15:1256814. doi: 10.3389/fmicb.2024.1256814. eCollection 2024.
4
S-Nitrosylated Proteins Involved in Autophagy in Roots: A Bottom-Up Proteomics Approach and In Silico Predictive Algorithms.参与根部自噬的S-亚硝基化蛋白质:一种自下而上的蛋白质组学方法和计算机预测算法
Life (Basel). 2023 Oct 8;13(10):2024. doi: 10.3390/life13102024.
5
Nitric Oxide Induces Autophagy in Roots.一氧化氮诱导根中的自噬。
Antioxidants (Basel). 2023 Aug 22;12(9):1655. doi: 10.3390/antiox12091655.
6
Chlamydomonas as a model for reactive oxygen species signaling and thiol redox regulation in the green lineage.绿藻门中活性氧信号和巯基氧化还原调节的模式生物——衣藻。
Plant Physiol. 2021 Oct 5;187(2):687-698. doi: 10.1093/plphys/kiab355.
7
Molecular Mechanisms Underlying the Acclimation of Against Nitric Oxide Stress.抵御一氧化氮胁迫适应过程的分子机制
Front Plant Sci. 2021 Aug 5;12:690763. doi: 10.3389/fpls.2021.690763. eCollection 2021.
Front Plant Sci. 2014 Dec 1;5:679. doi: 10.3389/fpls.2014.00679. eCollection 2014.
4
The yeast autophagy protease Atg4 is regulated by thioredoxin.酵母自噬蛋白酶Atg4受硫氧还蛋白调节。
Autophagy. 2014;10(11):1953-64. doi: 10.4161/auto.34396. Epub 2014 Oct 30.
5
Critical roles for nitric oxide and ERK in the completion of prosurvival autophagy in 4OHTAM-treated estrogen receptor-positive breast cancer cells.一氧化氮和 ERK 在 4OHTAM 处理的雌激素受体阳性乳腺癌细胞中完成促生存自噬中的关键作用。
Cancer Lett. 2014 Oct 28;353(2):290-300. doi: 10.1016/j.canlet.2014.07.031. Epub 2014 Jul 25.
6
Conditional Depletion of the Chlamydomonas Chloroplast ClpP Protease Activates Nuclear Genes Involved in Autophagy and Plastid Protein Quality Control.衣藻叶绿体ClpP蛋白酶的条件性缺失激活参与自噬和质体蛋白质质量控制的核基因。
Plant Cell. 2014 May;26(5):2201-2222. doi: 10.1105/tpc.114.124842. Epub 2014 May 30.
7
Nitric oxide-triggered remodeling of chloroplast bioenergetics and thylakoid proteins upon nitrogen starvation in Chlamydomonas reinhardtii.氮饥饿诱导莱茵衣藻中叶绿体生物能学和类囊体蛋白的一氧化氮触发重构。
Plant Cell. 2014 Jan;26(1):353-72. doi: 10.1105/tpc.113.120121. Epub 2014 Jan 28.
8
Dehydroascorbate: a possible surveillance molecule of oxidative stress and programmed cell death in the green alga Chlamydomonas reinhardtii.脱氢抗坏血酸:绿藻莱茵衣藻氧化应激和程序性细胞死亡的可能监测分子。
New Phytol. 2014 Apr;202(2):471-484. doi: 10.1111/nph.12649. Epub 2013 Dec 18.
9
Limits in the use of cPTIO as nitric oxide scavenger and EPR probe in plant cells and seedlings.在植物细胞和幼苗中作为一氧化氮清除剂和 EPR 探针使用 cPTIO 的局限性。
Front Plant Sci. 2013 Aug 29;4:340. doi: 10.3389/fpls.2013.00340. eCollection 2013.
10
Cross-talk of nitric oxide and reactive oxygen species in plant programed cell death.一氧化氮和活性氧在植物程序性细胞死亡中的交叉对话。
Front Plant Sci. 2013 Aug 16;4:314. doi: 10.3389/fpls.2013.00314. eCollection 2013.