• 文献检索
  • 文档翻译
  • 深度研究
  • 学术资讯
  • Suppr Zotero 插件Zotero 插件
  • 邀请有礼
  • 套餐&价格
  • 历史记录
应用&插件
Suppr Zotero 插件Zotero 插件浏览器插件Mac 客户端Windows 客户端微信小程序
定价
高级版会员购买积分包购买API积分包
服务
文献检索文档翻译深度研究API 文档MCP 服务
关于我们
关于 Suppr公司介绍联系我们用户协议隐私条款
关注我们

Suppr 超能文献

核心技术专利:CN118964589B侵权必究
粤ICP备2023148730 号-1Suppr @ 2026

文献检索

告别复杂PubMed语法,用中文像聊天一样搜索,搜遍4000万医学文献。AI智能推荐,让科研检索更轻松。

立即免费搜索

文件翻译

保留排版,准确专业,支持PDF/Word/PPT等文件格式,支持 12+语言互译。

免费翻译文档

深度研究

AI帮你快速写综述,25分钟生成高质量综述,智能提取关键信息,辅助科研写作。

立即免费体验

自噬调节因子p62控制PTEN依赖的纤毛发生。

The Autophagy Regulator p62 Controls PTEN-Dependent Ciliogenesis.

作者信息

Mun Hyowon, Lee Eun Ji, Park Minah, Oh Goo Taeg, Park Jong Hoon

机构信息

Department of Biological Science, Sookmyung Women's University, Seoul, South Korea.

Department of Biology, Ewha Women's University, Seoul, South Korea.

出版信息

Front Cell Dev Biol. 2020 Jun 10;8:465. doi: 10.3389/fcell.2020.00465. eCollection 2020.

DOI:10.3389/fcell.2020.00465
PMID:32587859
原文链接:https://pmc.ncbi.nlm.nih.gov/articles/PMC7298063/
Abstract

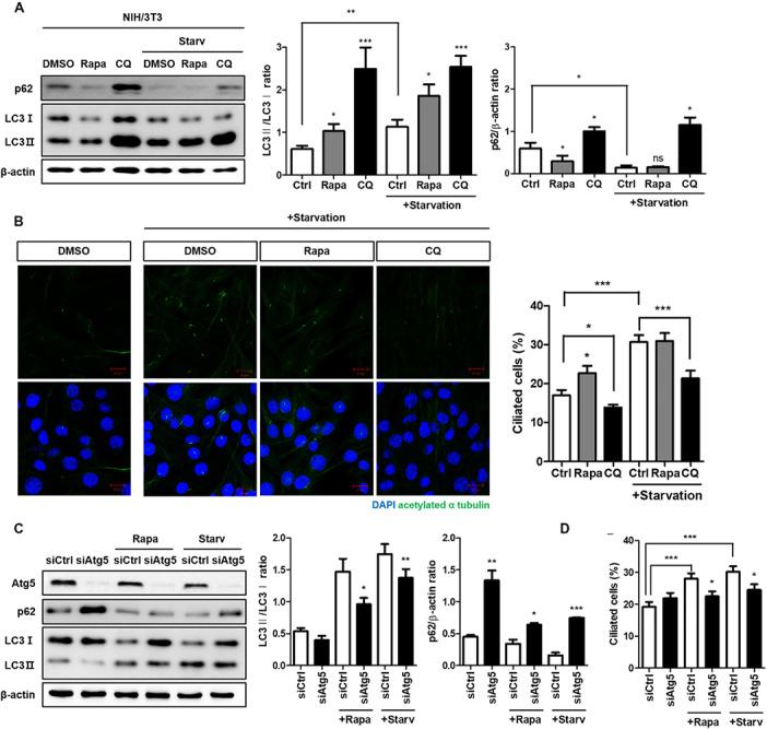
Autophagy is a catabolic process required for maintaining intracellular energy homeostasis. It eliminates harmful proteins and recycles functional macromolecules back into the cell via cargo breakdown. Autophagy is generally suppressed under fed conditions and induced by serum starvation; therefore, it is considered to be a nutrient-sensing mechanism. Cilia, finger-like organelles harboring multiple receptors along their surface, are energy-sensing structures that are also triggered by serum deprivation. Herein, we verified the effect of autophagy alterations on cilia assembly and the specific underlying mechanisms. Autophagy flux altered either by drugs or autophagy-targeting siRNAs strongly inhibited ciliogenesis, and this inhibition was affected by p62, an autophagy regulator, via Pten/Dvl2/AurKA signaling.

摘要

自噬是维持细胞内能量稳态所需的分解代谢过程。它清除有害蛋白质,并通过货物分解将功能性大分子再循环回细胞内。自噬通常在进食条件下受到抑制,并由血清饥饿诱导;因此,它被认为是一种营养感应机制。纤毛是沿其表面带有多种受体的指状细胞器,是能量感应结构,也由血清剥夺触发。在此,我们验证了自噬改变对纤毛组装的影响及其具体潜在机制。药物或靶向自噬的小干扰RNA改变自噬通量会强烈抑制纤毛发生,并且这种抑制受到自噬调节因子p62通过Pten/Dvl2/AurKA信号传导的影响。

https://cdn.ncbi.nlm.nih.gov/pmc/blobs/b8b0/7298063/e666f8e09dd8/fcell-08-00465-g004.jpg
https://cdn.ncbi.nlm.nih.gov/pmc/blobs/b8b0/7298063/b97b85c03009/fcell-08-00465-g001.jpg
https://cdn.ncbi.nlm.nih.gov/pmc/blobs/b8b0/7298063/aed72f4609ca/fcell-08-00465-g002.jpg
https://cdn.ncbi.nlm.nih.gov/pmc/blobs/b8b0/7298063/e5bf9197eaae/fcell-08-00465-g003.jpg
https://cdn.ncbi.nlm.nih.gov/pmc/blobs/b8b0/7298063/e666f8e09dd8/fcell-08-00465-g004.jpg
https://cdn.ncbi.nlm.nih.gov/pmc/blobs/b8b0/7298063/b97b85c03009/fcell-08-00465-g001.jpg
https://cdn.ncbi.nlm.nih.gov/pmc/blobs/b8b0/7298063/aed72f4609ca/fcell-08-00465-g002.jpg
https://cdn.ncbi.nlm.nih.gov/pmc/blobs/b8b0/7298063/e5bf9197eaae/fcell-08-00465-g003.jpg
https://cdn.ncbi.nlm.nih.gov/pmc/blobs/b8b0/7298063/e666f8e09dd8/fcell-08-00465-g004.jpg

相似文献

1
The Autophagy Regulator p62 Controls PTEN-Dependent Ciliogenesis.自噬调节因子p62控制PTEN依赖的纤毛发生。
Front Cell Dev Biol. 2020 Jun 10;8:465. doi: 10.3389/fcell.2020.00465. eCollection 2020.
2
Ciliogenesis and autophagy are coordinately regulated by EphA2 in the cornea to maintain proper epithelial architecture.纤毛发生和自噬通过 EphA2 在角膜中被协调调控以维持适当的上皮结构。
Ocul Surf. 2021 Jul;21:193-205. doi: 10.1016/j.jtos.2021.06.006. Epub 2021 Jun 11.
3
Glucose deprivation induces primary cilium formation through mTORC1 inactivation.葡萄糖剥夺通过 mTORC1 失活诱导初级纤毛形成。
J Cell Sci. 2018 Jan 8;131(1):jcs208769. doi: 10.1242/jcs.208769.
4
Ciliogenesis is reciprocally regulated by PPARA and NR1H4/FXR through controlling autophagy in vitro and in vivo.纤毛发生通过体外和体内的自噬作用受到 PPARA 和 NR1H4/FXR 的相互调节。
Autophagy. 2018;14(6):1011-1027. doi: 10.1080/15548627.2018.1448326. Epub 2018 May 17.
5
The GST-BHMT assay reveals a distinct mechanism underlying proteasome inhibition-induced macroautophagy in mammalian cells.谷胱甘肽 S-转移酶-甜菜碱同型半胱氨酸甲基转移酶检测揭示了哺乳动物细胞中蛋白酶体抑制诱导的巨自噬的独特机制。
Autophagy. 2015;11(5):812-32. doi: 10.1080/15548627.2015.1034402.
6
Interplay Between Primary Cilia and Autophagy and Its Controversial Roles in Cancer.原发性纤毛与自噬之间的相互作用及其在癌症中的争议性作用
Biomol Ther (Seoul). 2019 Jul 1;27(4):337-341. doi: 10.4062/biomolther.2019.056.
7
CNOT2 promotes degradation of p62/SQSTM1 as a negative regulator in ATG5 dependent autophagy.CNOT2作为ATG5依赖性自噬的负调节因子,促进p62/SQSTM1的降解。
Oncotarget. 2017 Jul 11;8(28):46034-46046. doi: 10.18632/oncotarget.17682.
8
Dengue Virus Inhibition of Autophagic Flux and Dependency of Viral Replication on Proteasomal Degradation of the Autophagy Receptor p62.登革病毒对自噬流的抑制作用以及病毒复制对自噬受体p62蛋白酶体降解的依赖性。
J Virol. 2015 Aug;89(15):8026-41. doi: 10.1128/JVI.00787-15.
9
A reporter cell system to monitor autophagy based on p62/SQSTM1.基于 p62/SQSTM1 的自噬 reporter 细胞系检测系统。
Autophagy. 2010 Aug;6(6):784-93. doi: 10.4161/auto.6.6.12510. Epub 2010 Aug 28.
10
HDAC6 regulates lipid droplet turnover in response to nutrient deprivation via p62-mediated selective autophagy.组蛋白去乙酰化酶 6 通过 p62 介导的选择性自噬来调节脂滴周转以响应营养缺乏。
J Genet Genomics. 2019 Apr 20;46(4):221-229. doi: 10.1016/j.jgg.2019.03.008. Epub 2019 Apr 21.

引用本文的文献

1
Phosphoinositides in New Spaces.磷脂在新领域中的作用
Cold Spring Harb Perspect Biol. 2023 Sep 1;15(9):a041406. doi: 10.1101/cshperspect.a041406.
2
The Roles of Autophagy, Mitophagy, and the Akt/mTOR Pathway in the Pathogenesis of Chronic Rhinosinusitis with Nasal Polyps.自噬、线粒体自噬以及 Akt/mTOR 通路在慢性鼻-鼻窦炎伴鼻息肉发病机制中的作用。
J Immunol Res. 2022 Jun 14;2022:2273121. doi: 10.1155/2022/2273121. eCollection 2022.

本文引用的文献

1
Role of Autophagy in Breast Cancer Development and Progression: Opposite Sides of the Same Coin.自噬在乳腺癌发生发展中的作用:同一枚硬币的正反两面。
Adv Exp Med Biol. 2019;1152:65-73. doi: 10.1007/978-3-030-20301-6_5.
2
Targeting Autophagy in Cancer: Recent Advances and Future Directions.靶向自噬治疗癌症:最新进展与未来方向。
Cancer Discov. 2019 Sep;9(9):1167-1181. doi: 10.1158/2159-8290.CD-19-0292. Epub 2019 Aug 21.
3
New insights into autophagy in hepatocellular carcinoma: mechanisms and therapeutic strategies.肝细胞癌自噬的新见解:机制与治疗策略
Am J Cancer Res. 2019 Jul 1;9(7):1329-1353. eCollection 2019.
4
Interplay Between Primary Cilia and Autophagy and Its Controversial Roles in Cancer.原发性纤毛与自噬之间的相互作用及其在癌症中的争议性作用
Biomol Ther (Seoul). 2019 Jul 1;27(4):337-341. doi: 10.4062/biomolther.2019.056.
5
Gli2 modulates cell cycle re-entry through autophagy-mediated regulation of the length of primary cilia.Gli2 通过自噬介导线粒体长度调控细胞周期再进入。
J Cell Sci. 2018 Dec 17;131(24):jcs221218. doi: 10.1242/jcs.221218.
6
p62/SQSTM1 - steering the cell through health and disease.p62/SQSTM1 - 引领细胞穿越健康与疾病。
J Cell Sci. 2018 Nov 5;131(21):jcs222836. doi: 10.1242/jcs.222836.
7
Chloroquine inhibits autophagic flux by decreasing autophagosome-lysosome fusion.氯喹通过减少自噬体-溶酶体融合来抑制自噬流。
Autophagy. 2018;14(8):1435-1455. doi: 10.1080/15548627.2018.1474314. Epub 2018 Jul 20.
8
Ciliogenesis is reciprocally regulated by PPARA and NR1H4/FXR through controlling autophagy in vitro and in vivo.纤毛发生通过体外和体内的自噬作用受到 PPARA 和 NR1H4/FXR 的相互调节。
Autophagy. 2018;14(6):1011-1027. doi: 10.1080/15548627.2018.1448326. Epub 2018 May 17.
9
Type I collagen promotes primary cilia growth through down-regulating HDAC6-mediated autophagy in confluent mouse embryo fibroblast 3T3-L1 cells.I型胶原蛋白通过下调汇合的小鼠胚胎成纤维细胞3T3-L1细胞中HDAC6介导的自噬来促进初级纤毛生长。
J Biosci Bioeng. 2018 Jan;125(1):8-14. doi: 10.1016/j.jbiosc.2017.07.012. Epub 2017 Aug 12.
10
p62 links the autophagy pathway and the ubiqutin-proteasome system upon ubiquitinated protein degradation.在泛素化蛋白质降解过程中,p62将自噬途径与泛素-蛋白酶体系统联系起来。
Cell Mol Biol Lett. 2016 Dec 13;21:29. doi: 10.1186/s11658-016-0031-z. eCollection 2016.