• 文献检索
  • 文档翻译
  • 深度研究
  • 学术资讯
  • Suppr Zotero 插件Zotero 插件
  • 邀请有礼
  • 套餐&价格
  • 历史记录
应用&插件
Suppr Zotero 插件Zotero 插件浏览器插件Mac 客户端Windows 客户端微信小程序
定价
高级版会员购买积分包购买API积分包
服务
文献检索文档翻译深度研究API 文档MCP 服务
关于我们
关于 Suppr公司介绍联系我们用户协议隐私条款
关注我们

Suppr 超能文献

核心技术专利:CN118964589B侵权必究
粤ICP备2023148730 号-1Suppr @ 2026

文献检索

告别复杂PubMed语法,用中文像聊天一样搜索,搜遍4000万医学文献。AI智能推荐,让科研检索更轻松。

立即免费搜索

文件翻译

保留排版,准确专业,支持PDF/Word/PPT等文件格式,支持 12+语言互译。

免费翻译文档

深度研究

AI帮你快速写综述,25分钟生成高质量综述,智能提取关键信息,辅助科研写作。

立即免费体验

脓毒症患者中性粒细胞功能缺陷大多可通过离体抗坏血酸盐孵育恢复。

Defective Neutrophil Function in Patients with Sepsis Is Mostly Restored by ex vivo Ascorbate Incubation.

作者信息

Sae-Khow Kritsanawan, Tachaboon Sasipha, Wright Helen L, Edwards Steven W, Srisawat Nattachai, Leelahavanichkul Asada, Chiewchengchol Direkrit

机构信息

Translational Research in Inflammation and Immunology Research Unit, Faculty of Medicine, Chulalongkorn University, Bangkok, Thailand.

Excellence Center for Critical Care Nephrology, King Chulalongkorn Memorial Hospital, Thai Red Cross Society, Bangkok, Thailand.

出版信息

J Inflamm Res. 2020 Jun 25;13:263-274. doi: 10.2147/JIR.S252433. eCollection 2020.

DOI:10.2147/JIR.S252433
PMID:32636666
原文链接:https://pmc.ncbi.nlm.nih.gov/articles/PMC7326689/
Abstract

BACKGROUND

Neutrophil function is essential for effective defence against bacterial infections but is defective in patients with sepsis. Ascorbate or vitamin C, which is low in the plasma of patients with sepsis, is stored inside human neutrophils and is essential for their normal function.

OBJECTIVE

This study aimed to determine if ascorbate treatment ex vivo improved neutrophil function in patients with sepsis.

PATIENTS AND METHODS

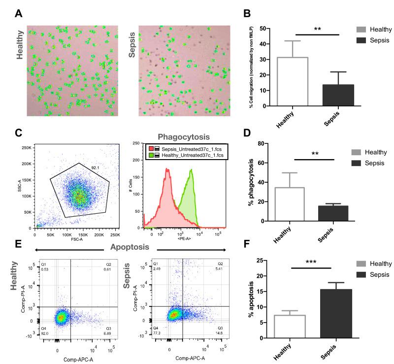
Human blood neutrophils were isolated from 20 patients with sepsis and 20 healthy age-matched controls. Neutrophils were incubated with or without ascorbate (1, 5, 10, 20 and 40 mM) for periods up to 2h. Chemotaxis was evaluated using a chemotactic chamber in response to the chemoattractant, fMLP. Phagocytosis (uptake of pHrodo red stained ) and apoptosis (annexin-V/propidium iodide staining) were measured by flow cytometry. Neutrophil extracellular trap (NET) formation was detected and quantified using DAPI, anti-myeloperoxidase and anti-neutrophil elastase immuno-fluorescence staining. Quantifluor detected the amount of dsDNA in NET supernatants, while quantitative PCR identified changes in expression of gene.

RESULTS

Chemotactic and phagocytic activities were decreased in patients with sepsis but increased after treatment with the high concentrations of ascorbate. Apoptosis was increased in the sepsis patients but not altered by ascorbate treatment. Spontaneous NET formation was observed in patients with sepsis. A quantity of 1mM ascorbate decreased spontaneous NETosis to that of normal, healthy neutrophils, while high concentrations of ascorbate (>10mM) further promoted NET formation.

CONCLUSION

Dysregulated neutrophil function was observed in patients with sepsis which could contribute to disease pathology and outcomes. Exposure to ascorbate could reverse some of these changes in function. These novel discoveries raise the possibility that ascorbate treatment could be used as an adjunctive therapy that could result in improved neutrophil function during sepsis.

摘要

背景

中性粒细胞功能对于有效抵御细菌感染至关重要,但脓毒症患者的中性粒细胞功能存在缺陷。败血症患者血浆中含量较低的抗坏血酸盐或维生素C,储存于人类中性粒细胞内,对其正常功能至关重要。

目的

本研究旨在确定体外抗坏血酸盐治疗是否能改善脓毒症患者的中性粒细胞功能。

患者与方法

从20例脓毒症患者和20例年龄匹配的健康对照者中分离出人血中性粒细胞。中性粒细胞在有或无抗坏血酸盐(1、5、10、20和40 mM)的情况下孵育长达2小时。使用趋化室评估对趋化因子fMLP的趋化作用。通过流式细胞术测量吞噬作用(摄取pHrodo红色染色物)和细胞凋亡(膜联蛋白V/碘化丙啶染色)。使用DAPI、抗髓过氧化物酶和抗中性粒细胞弹性蛋白酶免疫荧光染色检测并定量中性粒细胞胞外陷阱(NET)的形成。Quantifluor检测NET上清液中双链DNA的量,而定量PCR鉴定基因表达的变化。

结果

脓毒症患者的趋化和吞噬活性降低,但高浓度抗坏血酸盐治疗后增加。脓毒症患者的细胞凋亡增加,但抗坏血酸盐治疗未改变。脓毒症患者中观察到自发NET形成。1 mM抗坏血酸盐可将自发NETosis降低至正常健康中性粒细胞的水平,而高浓度抗坏血酸盐(>10 mM)进一步促进NET形成。

结论

脓毒症患者中观察到中性粒细胞功能失调,这可能导致疾病病理和预后。暴露于抗坏血酸盐可逆转其中一些功能变化。这些新发现增加了抗坏血酸盐治疗可作为辅助治疗以改善脓毒症期间中性粒细胞功能的可能性。

https://cdn.ncbi.nlm.nih.gov/pmc/blobs/1795/7326689/df980a455866/JIR-13-263-g0004.jpg
https://cdn.ncbi.nlm.nih.gov/pmc/blobs/1795/7326689/20daf1f8f002/JIR-13-263-g0001.jpg
https://cdn.ncbi.nlm.nih.gov/pmc/blobs/1795/7326689/56161797049e/JIR-13-263-g0002.jpg
https://cdn.ncbi.nlm.nih.gov/pmc/blobs/1795/7326689/58e5cae939b9/JIR-13-263-g0003.jpg
https://cdn.ncbi.nlm.nih.gov/pmc/blobs/1795/7326689/df980a455866/JIR-13-263-g0004.jpg
https://cdn.ncbi.nlm.nih.gov/pmc/blobs/1795/7326689/20daf1f8f002/JIR-13-263-g0001.jpg
https://cdn.ncbi.nlm.nih.gov/pmc/blobs/1795/7326689/56161797049e/JIR-13-263-g0002.jpg
https://cdn.ncbi.nlm.nih.gov/pmc/blobs/1795/7326689/58e5cae939b9/JIR-13-263-g0003.jpg
https://cdn.ncbi.nlm.nih.gov/pmc/blobs/1795/7326689/df980a455866/JIR-13-263-g0004.jpg

相似文献

1
Defective Neutrophil Function in Patients with Sepsis Is Mostly Restored by ex vivo Ascorbate Incubation.脓毒症患者中性粒细胞功能缺陷大多可通过离体抗坏血酸盐孵育恢复。
J Inflamm Res. 2020 Jun 25;13:263-274. doi: 10.2147/JIR.S252433. eCollection 2020.
2
The Role of Physiological Vitamin C Concentrations on Key Functions of Neutrophils Isolated from Healthy Individuals.生理浓度维生素 C 对健康个体中性粒细胞关键功能的作用。
Nutrients. 2019 Jun 17;11(6):1363. doi: 10.3390/nu11061363.
3
Upregulation of reactive oxygen species generation and phagocytosis, and increased apoptosis in human neutrophils during severe sepsis and septic shock.在严重脓毒症和脓毒性休克期间,人类中性粒细胞中活性氧生成和吞噬作用上调,且细胞凋亡增加。
Shock. 2003 Sep;20(3):208-12. doi: 10.1097/01.shk.0000079425.52617.db.
4
Abnormal neutrophil traps and impaired efferocytosis contribute to liver injury and sepsis severity after binge alcohol use. binge 酒精使用后,中性粒细胞陷阱异常和胞噬作用受损导致肝损伤和脓毒症严重程度增加。
J Hepatol. 2018 Nov;69(5):1145-1154. doi: 10.1016/j.jhep.2018.07.005. Epub 2018 Jul 18.
5
Neutrophils Isolated from Septic Patients Exhibit Elevated Uptake of Vitamin C and Normal Intracellular Concentrations despite a Low Vitamin C Milieu.从脓毒症患者中分离出的中性粒细胞尽管处于低维生素C环境,但维生素C摄取量升高且细胞内浓度正常。
Antioxidants (Basel). 2021 Oct 13;10(10):1607. doi: 10.3390/antiox10101607.
6
Oral Neutrophils Characterized: Chemotactic, Phagocytic, and Neutrophil Extracellular Trap (NET) Formation Properties.口腔中性粒细胞的特性:趋化性、吞噬作用和中性粒细胞胞外陷阱(NET)形成特性。
Front Immunol. 2019 Mar 29;10:635. doi: 10.3389/fimmu.2019.00635. eCollection 2019.
7
Sepsis Induces a Dysregulated Neutrophil Phenotype That Is Associated with Increased Mortality.脓毒症诱导失调的中性粒细胞表型,与死亡率升高相关。
Mediators Inflamm. 2018 Apr 11;2018:4065362. doi: 10.1155/2018/4065362. eCollection 2018.
8
Neutrophil extracellular traps in patients with sepsis.脓毒症患者的中性粒细胞胞外诱捕网
J Surg Res. 2015 Mar;194(1):248-54. doi: 10.1016/j.jss.2014.09.033. Epub 2014 Sep 30.
9
PKM2/STAT1-mediated PD-L1 upregulation on neutrophils during sepsis promotes neutrophil organ accumulation by serving an anti-apoptotic role.脓毒症期间PKM2/STAT1介导的中性粒细胞PD-L1上调通过发挥抗凋亡作用促进中性粒细胞在器官中的积聚。
J Inflamm (Lond). 2023 May 2;20(1):16. doi: 10.1186/s12950-023-00341-2.
10
Effects of IL-6 and IL-6 blockade on neutrophil function in vitro and in vivo.白细胞介素 6 及其阻断剂对体外和体内中性粒细胞功能的影响。
Rheumatology (Oxford). 2014 Jul;53(7):1321-31. doi: 10.1093/rheumatology/keu035. Epub 2014 Mar 7.

引用本文的文献

1
Neutrophil Diversity (Immature, Aged, and Low-Density Neutrophils) and Functional Plasticity: Possible Impacts of Iron Overload in β-Thalassemia.中性粒细胞多样性(未成熟、衰老和低密度中性粒细胞)和功能可塑性:β-地中海贫血中铁过载的可能影响。
Int J Mol Sci. 2024 Oct 3;25(19):10651. doi: 10.3390/ijms251910651.
2
Circulating Nucleosomes as a Novel Biomarker for Sepsis: A Scoping Review.循环核小体作为脓毒症的一种新型生物标志物:一项范围综述
Biomedicines. 2024 Jun 21;12(7):1385. doi: 10.3390/biomedicines12071385.
3
Effector function and neutrophil cell death in the severity of sepsis with diabetes mellitus.

本文引用的文献

1
Back to Basics: Recognition of Sepsis with New Definition.回归基础:基于新定义的脓毒症识别
J Clin Med. 2019 Nov 1;8(11):1838. doi: 10.3390/jcm8111838.
2
Vitamin C and Neutrophil Function: Findings from Randomized Controlled Trials.维生素 C 与中性粒细胞功能:随机对照试验的结果。
Nutrients. 2019 Sep 4;11(9):2102. doi: 10.3390/nu11092102.
3
Sepsis: The evolution in definition, pathophysiology, and management.脓毒症:定义、病理生理学及管理的演变
糖尿病合并脓毒症严重程度中的效应功能和中性粒细胞细胞死亡。
Narra J. 2024 Apr;4(1):e532. doi: 10.52225/narra.v4i1.532. Epub 2024 Mar 2.
4
observation of -antigen treated neutrophils on three strains isolated from vascular pythiosis patients.对从血管类芽生菌病患者中分离出的三株菌株进行 - 抗原处理的中性粒细胞的观察
Hum Vaccin Immunother. 2024 Dec 31;20(1):2304372. doi: 10.1080/21645515.2024.2304372. Epub 2024 Feb 5.
5
Effect of Antioxidant Supplementation on NET Formation Induced by LPS In Vitro; the Roles of Vitamins E and C, Glutathione, and N-acetyl Cysteine.抗氧化补充剂对 LPS 体外诱导的 NET 形成的影响;维生素 E 和 C、谷胱甘肽和 N-乙酰半胱氨酸的作用。
Int J Mol Sci. 2023 Aug 24;24(17):13162. doi: 10.3390/ijms241713162.
6
Neutrophil extracellular traps and phagocytosis in Pythium insidiosum.棘孢木霉的中性粒细胞胞外陷阱和吞噬作用。
PLoS One. 2023 Jan 24;18(1):e0280565. doi: 10.1371/journal.pone.0280565. eCollection 2023.
7
High-Dose Intravenous Ascorbate in Sepsis, a Pro-Oxidant Enhanced Microbicidal Activity and the Effect on Neutrophil Functions.脓毒症中高剂量静脉注射抗坏血酸:一种促氧化剂增强杀菌活性及对中性粒细胞功能的影响
Biomedicines. 2022 Dec 25;11(1):51. doi: 10.3390/biomedicines11010051.
8
strain-dependent lipid alterations in cocultures with endothelial cells and neutrophils modeling sepsis.与内皮细胞和中性粒细胞共培养模拟脓毒症时菌株依赖性脂质改变
Front Physiol. 2022 Sep 20;13:980460. doi: 10.3389/fphys.2022.980460. eCollection 2022.
9
Pharmacological ascorbate as a novel therapeutic strategy to enhance cancer immunotherapy.药物性抗坏血酸作为一种增强癌症免疫疗法的新型治疗策略。
Front Immunol. 2022 Aug 22;13:989000. doi: 10.3389/fimmu.2022.989000. eCollection 2022.
10
Macrophage depletion alters bacterial gut microbiota partly through fungal overgrowth in feces that worsens cecal ligation and puncture sepsis mice.巨噬细胞耗竭通过粪便中真菌过度生长部分改变肠道菌群,进而使盲肠结扎和穿刺脓毒症小鼠病情恶化。
Sci Rep. 2022 Jun 4;12(1):9345. doi: 10.1038/s41598-022-13098-0.
SAGE Open Med. 2019 Mar 21;7:2050312119835043. doi: 10.1177/2050312119835043. eCollection 2019.
4
Caught in a Trap? Proteomic Analysis of Neutrophil Extracellular Traps in Rheumatoid Arthritis and Systemic Lupus Erythematosus.陷入困境?类风湿关节炎和系统性红斑狼疮中性粒细胞胞外陷阱的蛋白质组学分析。
Front Immunol. 2019 Mar 11;10:423. doi: 10.3389/fimmu.2019.00423. eCollection 2019.
5
Pathogen enrichment from human whole blood for the diagnosis of bloodstream infection: Prospects and limitations.从人全血中富集病原体用于血流感染的诊断:前景与局限
Diagn Microbiol Infect Dis. 2019 May;94(1):7-14. doi: 10.1016/j.diagmicrobio.2018.11.015. Epub 2018 Nov 26.
6
A Comparative Review of Neutrophil Extracellular Traps in Sepsis.脓毒症中中性粒细胞胞外诱捕网的比较性综述
Front Vet Sci. 2018 Nov 28;5:291. doi: 10.3389/fvets.2018.00291. eCollection 2018.
7
Vitamin C: should we supplement?维生素 C:我们是否应该补充?
Curr Opin Crit Care. 2018 Aug;24(4):248-255. doi: 10.1097/MCC.0000000000000510.
8
Quantification of NETs-associated markers by flow cytometry and serum assays in patients with thrombosis and sepsis.通过流式细胞术和血清检测对血栓形成和脓毒症患者的 NETs 相关标志物进行定量分析。
Int J Lab Hematol. 2018 Aug;40(4):392-399. doi: 10.1111/ijlh.12800. Epub 2018 Mar 9.
9
Hypovitaminosis C and vitamin C deficiency in critically ill patients despite recommended enteral and parenteral intakes.危重症患者尽管推荐了肠内和肠外摄入,但仍存在维生素 C 缺乏和 Hypovitaminosis C。
Crit Care. 2017 Dec 11;21(1):300. doi: 10.1186/s13054-017-1891-y.
10
Vitamin C and Immune Function.维生素 C 与免疫功能。
Nutrients. 2017 Nov 3;9(11):1211. doi: 10.3390/nu9111211.