• 文献检索
  • 文档翻译
  • 深度研究
  • 学术资讯
  • Suppr Zotero 插件Zotero 插件
  • 邀请有礼
  • 套餐&价格
  • 历史记录
应用&插件
Suppr Zotero 插件Zotero 插件浏览器插件Mac 客户端Windows 客户端微信小程序
定价
高级版会员购买积分包购买API积分包
服务
文献检索文档翻译深度研究API 文档MCP 服务
关于我们
关于 Suppr公司介绍联系我们用户协议隐私条款
关注我们

Suppr 超能文献

核心技术专利:CN118964589B侵权必究
粤ICP备2023148730 号-1Suppr @ 2026

文献检索

告别复杂PubMed语法,用中文像聊天一样搜索,搜遍4000万医学文献。AI智能推荐,让科研检索更轻松。

立即免费搜索

文件翻译

保留排版,准确专业,支持PDF/Word/PPT等文件格式,支持 12+语言互译。

免费翻译文档

深度研究

AI帮你快速写综述,25分钟生成高质量综述,智能提取关键信息,辅助科研写作。

立即免费体验

在异种移植小鼠模型中,直接递送CD19嵌合抗原受体T细胞对中枢神经系统中的急性淋巴细胞白血病细胞具有强大的抗肿瘤活性。

Direct Delivery of CD19 CAR T Cells Has Potent Anti-tumor Activity against ALL Cells in CNS in a Xenograft Mouse Model.

作者信息

Tanaka Kuniaki, Kato Itaru, Tanaka Miyuki, Morita Daisuke, Matsuda Kazuyuki, Takahashi Yoshiyuki, Nakahata Tatsutoshi, Umeda Katsutsugu, Hiramatsu Hidefumi, Adachi Souichi, Takita Junko, Nakazawa Yozo

机构信息

Department of Pediatrics, Graduate School of Medicine, Kyoto University, Kyoto, Japan.

Department of Pediatrics, Shinshu University School of Medicine, Matsumoto, Japan.

出版信息

Mol Ther Oncolytics. 2020 May 26;18:37-46. doi: 10.1016/j.omto.2020.05.013. eCollection 2020 Sep 25.

DOI:10.1016/j.omto.2020.05.013
PMID:32637579
原文链接:https://pmc.ncbi.nlm.nih.gov/articles/PMC7321814/
Abstract

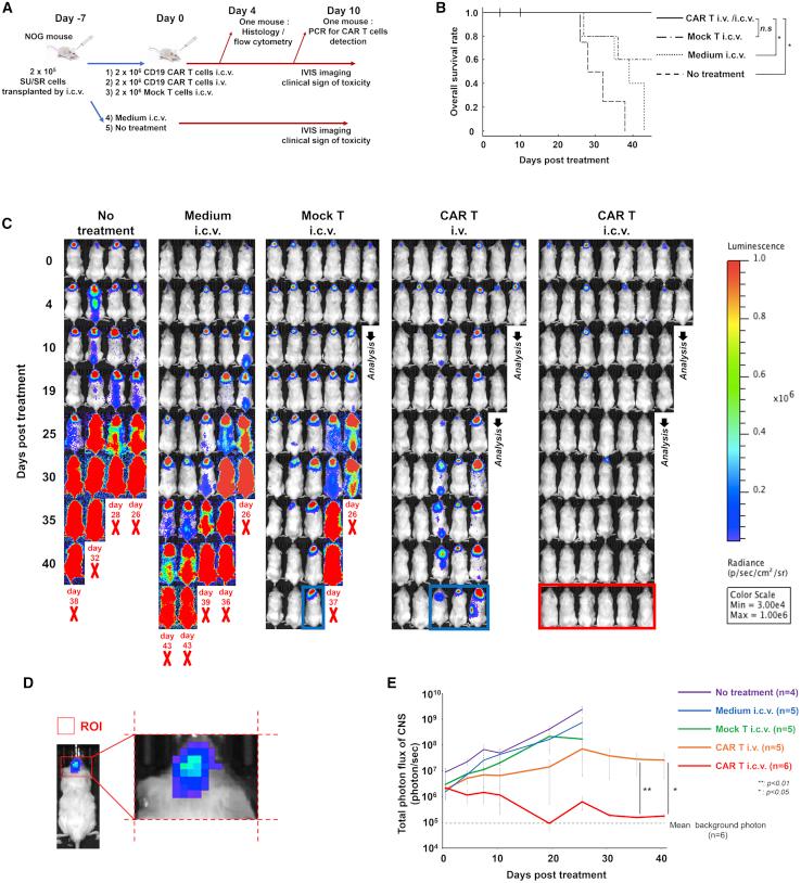
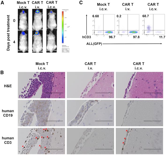
The anti-CD19 chimeric antigen receptor (CAR) T cells showed excellent effect against acute lymphoblastic leukemia (ALL) in bone marrow (BM) in clinical trials. However, it remains to be elucidated whether the CD19 CAR T cell therapy is effective for ALL cells in central nervous system (CNS) because the patients with isolated or advanced CNS disease were excluded from clinical trials of systemic intravenous (i.v.) delivery of CAR T cells. Therefore, the preclinical evaluation for the efficacy of CAR T cell therapy against ALL cells in CNS is essential for clinical application. We evaluated the effect and adverse reaction of CD19 CAR T cells against ALL in CNS using a xenograft mouse model by i.v. or intra-cerebroventricular (i.c.v.) delivery of CAR T cells. Injection of CD19 CAR T cells by i.v. had partial effects, whereas all CAR T i.c.v.-delivered mice had eliminated ALL in CNS. Although some CAR T i.c.v.-delivered mice showed transient changes of clinical symptoms during the first few days after treatment, none of CAR T i.c.v.-delivered mice displayed fatal adverse events. In this study, we demonstrated that direct delivery into CNS of CAR T cells is a possible therapeutic approach with the xenograft mouse model.

摘要

在临床试验中,抗CD19嵌合抗原受体(CAR)T细胞对骨髓中的急性淋巴细胞白血病(ALL)显示出优异疗效。然而,由于患有孤立性或进展性中枢神经系统(CNS)疾病的患者被排除在CAR T细胞全身静脉注射(i.v.)临床试验之外,CD19 CAR T细胞疗法对CNS中的ALL细胞是否有效仍有待阐明。因此,对CAR T细胞疗法针对CNS中ALL细胞的疗效进行临床前评估对于临床应用至关重要。我们通过静脉注射或脑室内(i.c.v.)递送CAR T细胞,使用异种移植小鼠模型评估了CD19 CAR T细胞对CNS中ALL的作用及不良反应。静脉注射CD19 CAR T细胞有部分效果,而所有经脑室内递送CAR T细胞的小鼠在CNS中均清除了ALL。尽管一些经脑室内递送CAR T细胞的小鼠在治疗后的头几天出现了临床症状的短暂变化,但没有经脑室内递送CAR T细胞的小鼠出现致命不良事件。在本研究中,我们证明了在异种移植小鼠模型中,将CAR T细胞直接递送至CNS是一种可行的治疗方法。

https://cdn.ncbi.nlm.nih.gov/pmc/blobs/fe06/7321814/6ed447388b8b/gr5.jpg
https://cdn.ncbi.nlm.nih.gov/pmc/blobs/fe06/7321814/da3a1932d39c/fx1.jpg
https://cdn.ncbi.nlm.nih.gov/pmc/blobs/fe06/7321814/8e2f0280cf5b/gr1.jpg
https://cdn.ncbi.nlm.nih.gov/pmc/blobs/fe06/7321814/987b8e0cc10c/gr2.jpg
https://cdn.ncbi.nlm.nih.gov/pmc/blobs/fe06/7321814/356e23768c24/gr3.jpg
https://cdn.ncbi.nlm.nih.gov/pmc/blobs/fe06/7321814/fb83e5087385/gr4.jpg
https://cdn.ncbi.nlm.nih.gov/pmc/blobs/fe06/7321814/6ed447388b8b/gr5.jpg
https://cdn.ncbi.nlm.nih.gov/pmc/blobs/fe06/7321814/da3a1932d39c/fx1.jpg
https://cdn.ncbi.nlm.nih.gov/pmc/blobs/fe06/7321814/8e2f0280cf5b/gr1.jpg
https://cdn.ncbi.nlm.nih.gov/pmc/blobs/fe06/7321814/987b8e0cc10c/gr2.jpg
https://cdn.ncbi.nlm.nih.gov/pmc/blobs/fe06/7321814/356e23768c24/gr3.jpg
https://cdn.ncbi.nlm.nih.gov/pmc/blobs/fe06/7321814/fb83e5087385/gr4.jpg
https://cdn.ncbi.nlm.nih.gov/pmc/blobs/fe06/7321814/6ed447388b8b/gr5.jpg

相似文献

1
Direct Delivery of CD19 CAR T Cells Has Potent Anti-tumor Activity against ALL Cells in CNS in a Xenograft Mouse Model.在异种移植小鼠模型中,直接递送CD19嵌合抗原受体T细胞对中枢神经系统中的急性淋巴细胞白血病细胞具有强大的抗肿瘤活性。
Mol Ther Oncolytics. 2020 May 26;18:37-46. doi: 10.1016/j.omto.2020.05.013. eCollection 2020 Sep 25.
2
PiggyBac-Engineered T Cells Expressing CD19-Specific CARs that Lack IgG1 Fc Spacers Have Potent Activity against B-ALL Xenografts.经 PiggyBac 工程改造的表达 CD19 特异性 CAR 的 T 细胞,缺乏 IgG1 Fc 间隔区,对 B-ALL 异种移植物具有强大的活性。
Mol Ther. 2018 Aug 1;26(8):1883-1895. doi: 10.1016/j.ymthe.2018.05.007. Epub 2018 Jun 1.
3
Enhanced Expression of Anti-CD19 Chimeric Antigen Receptor in Transposon-Engineered T Cells.转座子工程改造的T细胞中抗CD19嵌合抗原受体的表达增强
Mol Ther Methods Clin Dev. 2017 Dec 22;8:131-140. doi: 10.1016/j.omtm.2017.12.003. eCollection 2018 Mar 16.
4
Long-term in vivo microscopy of CAR T cell dynamics during eradication of CNS lymphoma in mice.在清除小鼠中枢神经系统淋巴瘤过程中 CAR T 细胞动态的长期体内显微镜观察。
Proc Natl Acad Sci U S A. 2019 Nov 26;116(48):24275-24284. doi: 10.1073/pnas.1903854116. Epub 2019 Nov 11.
5
Modeling anti-CD19 CAR T cell therapy in humanized mice with human immunity and autologous leukemia.在具有人源免疫和自体白血病的人源化小鼠中模拟抗 CD19 CAR T 细胞疗法。
EBioMedicine. 2019 Jan;39:173-181. doi: 10.1016/j.ebiom.2018.12.013. Epub 2018 Dec 20.
6
Inclusion of an IgG1-Fc spacer abrogates efficacy of CD19 CAR T cells in a xenograft mouse model.在异种移植小鼠模型中,IgG1-Fc 间隔子的加入会消除 CD19 CAR T 细胞的疗效。
Gene Ther. 2015 May;22(5):391-403. doi: 10.1038/gt.2015.4. Epub 2015 Feb 5.
7
A tetravalent bispecific TandAb (CD19/CD3), AFM11, efficiently recruits T cells for the potent lysis of CD19(+) tumor cells.一种四价双特异性串联抗体(CD19/CD3)AFM11能够有效募集T细胞,从而有力地裂解CD19(+)肿瘤细胞。
MAbs. 2015;7(3):584-604. doi: 10.1080/19420862.2015.1029216.
8
Antileukemic potency of CD19-specific T cells against chemoresistant pediatric acute lymphoblastic leukemia.CD19特异性T细胞对化疗耐药的儿童急性淋巴细胞白血病的抗白血病效力。
Exp Hematol. 2015 Dec;43(12):1001-1014.e5. doi: 10.1016/j.exphem.2015.08.006. Epub 2015 Sep 16.
9
[Maintenance therapy following CD19 CAR-T treatment for relapsed B-cell acute lymphoblastic leukemia after allogeneic hematopoietic stem cell transplantation].异基因造血干细胞移植后复发的B细胞急性淋巴细胞白血病经CD19嵌合抗原受体T细胞(CAR-T)治疗后的维持治疗
Zhonghua Xue Ye Xue Za Zhi. 2020 Jun 14;41(6):495-501. doi: 10.3760/cma.j.issn.0253-2727.2020.06.011.
10
Construction of a new anti-CD19 chimeric antigen receptor and the anti-leukemia function study of the transduced T cells.新型抗CD19嵌合抗原受体的构建及转导T细胞的抗白血病功能研究
Oncotarget. 2016 Mar 1;7(9):10638-49. doi: 10.18632/oncotarget.7079.

引用本文的文献

1
Strategies for Altering Delivery Technologies to Optimize CAR Therapy.改变递送技术以优化嵌合抗原受体(CAR)疗法的策略。
Int J Mol Sci. 2025 Mar 30;26(7):3206. doi: 10.3390/ijms26073206.
2
Advancements and challenges in developing in vivo CAR T cell therapies for cancer treatment.开发用于癌症治疗的体内 CAR T 细胞疗法的进展和挑战。
EBioMedicine. 2024 Aug;106:105266. doi: 10.1016/j.ebiom.2024.105266. Epub 2024 Aug 1.
3
Designing molecules: directing stem cell differentiation.设计分子:引导干细胞分化

本文引用的文献

1
Clinical and Biological Correlates of Neurotoxicity Associated with CAR T-cell Therapy in Patients with B-cell Acute Lymphoblastic Leukemia.与 B 细胞急性淋巴细胞白血病患者的 CAR T 细胞治疗相关的神经毒性的临床和生物学相关性。
Cancer Discov. 2018 Aug;8(8):958-971. doi: 10.1158/2159-8290.CD-17-1319. Epub 2018 Jun 7.
2
Durable regression of Medulloblastoma after regional and intravenous delivery of anti-HER2 chimeric antigen receptor T cells.区域和静脉注射抗 HER2 嵌合抗原受体 T 细胞后髓母细胞瘤的持久消退。
J Immunother Cancer. 2018 Apr 30;6(1):30. doi: 10.1186/s40425-018-0340-z.
3
Enhanced Expression of Anti-CD19 Chimeric Antigen Receptor in Transposon-Engineered T Cells.
Front Bioeng Biotechnol. 2024 May 10;12:1396405. doi: 10.3389/fbioe.2024.1396405. eCollection 2024.
4
Muramyl dipeptide CD10 monoclonal antibody immunoconjugates inhibited acute leukemia in nude mice.氨甲酰基二肽 CD10 单克隆抗体免疫偶联物抑制裸鼠急性白血病。
Biosci Rep. 2023 Apr 26;43(4). doi: 10.1042/BSR20222668.
5
piggyBac-transposon-mediated CAR-T cells for the treatment of hematological and solid malignancies.基于 piggyBac 转座子的 CAR-T 细胞治疗血液系统恶性肿瘤和实体瘤。
Int J Clin Oncol. 2023 Jun;28(6):736-747. doi: 10.1007/s10147-023-02319-9. Epub 2023 Mar 2.
6
The Past, Present, and Future of Non-Viral CAR T Cells.非病毒 CAR T 细胞的过去、现在和未来。
Front Immunol. 2022 Jun 9;13:867013. doi: 10.3389/fimmu.2022.867013. eCollection 2022.
7
CN470 is a BET/CBP/p300 multi-bromodomain inhibitor and has an anti-tumor activity against MLL-rearranged acute lymphoblastic leukemia.CN470 是一种 BET/CBP/p300 多溴结构域抑制剂,对 MLL 重排的急性淋巴细胞白血病具有抗肿瘤活性。
Biochem Biophys Res Commun. 2022 Jan 29;590:49-54. doi: 10.1016/j.bbrc.2021.12.078. Epub 2021 Dec 24.
8
An optimized intracerebroventricular injection of CD4 T cells into mice.将 CD4 T 细胞优化后注入小鼠的侧脑室。
STAR Protoc. 2021 Aug 6;2(3):100725. doi: 10.1016/j.xpro.2021.100725. eCollection 2021 Sep 17.
9
Contemporary Transposon Tools: A Review and Guide through Mechanisms and Applications of , and for Genome Engineering.当代转座子工具:转座机制与应用综述及指导,用于基因组工程。
Int J Mol Sci. 2021 May 11;22(10):5084. doi: 10.3390/ijms22105084.
转座子工程改造的T细胞中抗CD19嵌合抗原受体的表达增强
Mol Ther Methods Clin Dev. 2017 Dec 22;8:131-140. doi: 10.1016/j.omtm.2017.12.003. eCollection 2018 Mar 16.
4
Potent antitumor efficacy of anti-GD2 CAR T cells in H3-K27M diffuse midline gliomas.抗 GD2 CAR T 细胞在 H3-K27M 弥漫性中线脑胶质瘤中的强大抗肿瘤疗效。
Nat Med. 2018 May;24(5):572-579. doi: 10.1038/s41591-018-0006-x. Epub 2018 Apr 16.
5
Treatment of acute lymphoblastic leukaemia with the second generation of CD19 CAR-T containing either CD28 or 4-1BB.使用第二代包含 CD28 或 4-1BB 的 CD19 CAR-T 治疗急性淋巴细胞白血病。
Br J Haematol. 2018 May;181(3):360-371. doi: 10.1111/bjh.15195. Epub 2018 Apr 10.
6
Long-Term Follow-up of CD19 CAR Therapy in Acute Lymphoblastic Leukemia.急性淋巴细胞白血病中CD19嵌合抗原受体疗法的长期随访
N Engl J Med. 2018 Feb 1;378(5):449-459. doi: 10.1056/NEJMoa1709919.
7
Tisagenlecleucel in Children and Young Adults with B-Cell Lymphoblastic Leukemia.替沙格赛定用于治疗儿童和年轻成人B细胞淋巴细胞白血病
N Engl J Med. 2018 Feb 1;378(5):439-448. doi: 10.1056/NEJMoa1709866.
8
Background data on NOD/Shi-scid IL-2Rγ mice (NOG mice).
J Toxicol Sci. 2017;42(6):689-705. doi: 10.2131/jts.42.689.
9
Regional Delivery of Chimeric Antigen Receptor-Engineered T Cells Effectively Targets HER2 Breast Cancer Metastasis to the Brain.嵌合抗原受体修饰 T 细胞的区域性递送可有效靶向 HER2 阳性乳腺癌脑转移。
Clin Cancer Res. 2018 Jan 1;24(1):95-105. doi: 10.1158/1078-0432.CCR-17-2041. Epub 2017 Oct 23.
10
Endothelial Activation and Blood-Brain Barrier Disruption in Neurotoxicity after Adoptive Immunotherapy with CD19 CAR-T Cells.嵌合抗原受体 T 细胞过继免疫治疗后神经毒性中的血管内皮细胞激活和血脑屏障破坏。
Cancer Discov. 2017 Dec;7(12):1404-1419. doi: 10.1158/2159-8290.CD-17-0698. Epub 2017 Oct 12.