Suppr超能文献

番泻苷A选择性改变的肠道细菌可减轻2型糖尿病和肥胖特征。

Gut Bacteria Selectively Altered by Sennoside A Alleviate Type 2 Diabetes and Obesity Traits.

作者信息

Wei Zhonghong, Shen Peiliang, Cheng Peng, Lu Yin, Wang Aiyun, Sun Zhiguang

机构信息

Jiangsu Key Laboratory for Pharmacology and Safety Evaluation of Chinese Materia Medica, School of Pharmacy, Nanjing University of Chinese Medicine, Nanjing 210023, China.

Jiangsu Provincial Second Chinese Medicine Hospital, The Second Affiliated Hospital of Nanjing University of Chinese Medicine, Nanjing 210017, China.

出版信息

Oxid Med Cell Longev. 2020 Jun 25;2020:2375676. doi: 10.1155/2020/2375676. eCollection 2020.

Abstract

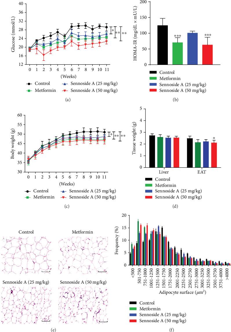
Accumulating evidences implicate that gut microbiota play an important role in the onset and prolongation of fat inflammation and diabetes. Sennoside A, the main active ingredient of Rhizoma Rhei (rhubarb), is widely used for constipation as a kind of anthranoid laxative (e.g., senna). Here, we put forward the hypothesis that the structural alteration of gut microbiota in obesity mice may be involved in the pathogenesis of type 2 diabetes (T2D) which may be ameliorated by Sennoside A. We investigated the appearance of obesity, insulin resistance, host inflammation, and leaky gut phenotype with or without Sennoside A in / mice. Horizontal fecal microbiota transplantation (FMT) was used to confirm the critical roles of gut microbiota in the amelioration of the indices in T2D mice after Sennoside A treatment. As a result, we found that Sennoside A administration markedly improved the indices in T2D mice and obesity-related traits including blood glucose level, body weight, lipid metabolism disorder, and insulin resistance. The gut microbiota changed quickly during the onset of T2D in / mice, which confirmed the hypothesis that gut microbiota was involved in the pathogenesis of T2D. Sennoside A altered gut microbial composition which might mediate the antiobesogenic effects in T2D remission. Sennoside A also reduced inflammation and increased tight junction proteins in the ileum in gene-deficient mice via gut microbiota alteration. FMT lowered the blood glucose level and improved insulin resistance, corroborating that Sennoside A perhaps exerted its antiobesogenic effects through gut microbiota alteration. Compounds studied in this article include Sennoside A (PubChem CID: 73111) and metformin hydrochloride (PubChem CID: 14219).

摘要

越来越多的证据表明,肠道微生物群在脂肪炎症和糖尿病的发生及病程延长中起重要作用。番泻苷A是大黄的主要活性成分,作为一种蒽醌类泻药(如番泻叶)被广泛用于治疗便秘。在此,我们提出假说:肥胖小鼠肠道微生物群的结构改变可能参与2型糖尿病(T2D)的发病机制,而番泻苷A可能改善这一状况。我们研究了在/小鼠中,有无番泻苷A时肥胖、胰岛素抵抗、宿主炎症和肠道屏障功能受损表型的出现情况。采用水平粪便微生物群移植(FMT)来证实肠道微生物群在番泻苷A治疗后改善T2D小鼠各项指标中的关键作用。结果发现,给予番泻苷A可显著改善T2D小鼠的各项指标以及肥胖相关特征,包括血糖水平、体重、脂质代谢紊乱和胰岛素抵抗。在/小鼠T2D发病过程中,肠道微生物群迅速变化,这证实了肠道微生物群参与T2D发病机制的假说。番泻苷A改变了肠道微生物组成,这可能介导了T2D缓解过程中的抗肥胖作用。番泻苷A还通过改变肠道微生物群减少了基因缺陷小鼠回肠中的炎症并增加了紧密连接蛋白。FMT降低了血糖水平并改善了胰岛素抵抗,证实番泻苷A可能通过改变肠道微生物群发挥其抗肥胖作用。本文研究的化合物包括番泻苷A(PubChem CID: 73111)和盐酸二甲双胍(PubChem CID: 14219)。

https://cdn.ncbi.nlm.nih.gov/pmc/blobs/156e/7334780/6f558885f3dd/OMCL2020-2375676.001.jpg

文献检索

告别复杂PubMed语法,用中文像聊天一样搜索,搜遍4000万医学文献。AI智能推荐,让科研检索更轻松。

立即免费搜索

文件翻译

保留排版,准确专业,支持PDF/Word/PPT等文件格式,支持 12+语言互译。

免费翻译文档

深度研究

AI帮你快速写综述,25分钟生成高质量综述,智能提取关键信息,辅助科研写作。

立即免费体验