Suppr超能文献

慢性淋巴细胞白血病骨髓微环境的三维共培养模型可预测患者对动员剂的特异性反应。

Three-dimensional co-culture model of chronic lymphocytic leukemia bone marrow microenvironment predicts patient-specific response to mobilizing agents.

机构信息

IIRCCS, Ospedale San Raffaele, Division of Experimental Oncology, Milan Italy.

IRCCS, Ospedale San Raffaele, Division of Experimental Oncology, Milan Italy.

出版信息

Haematologica. 2021 Sep 1;106(9):2334-2344. doi: 10.3324/haematol.2020.248112.

Abstract

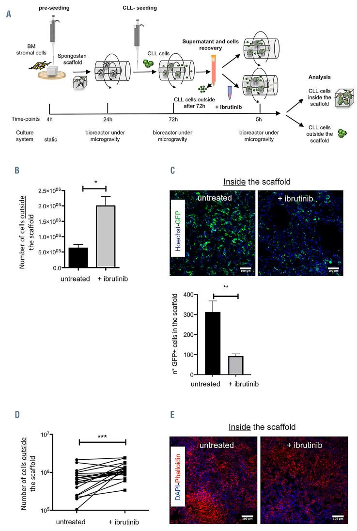
Chronic Lymphocytic Leukemia (CLL) cells disseminate into supportive tissue microenvironments. To investigate the mechanisms involved in leukemic cell tissue retention we developed a 3D bone marrow (BM) microenvironment that recreates CLL - BM-stromal cells interactions inside a scaffold within a bioreactor. Our system allows the parallel analysis of CLL cells retained inside the scaffold and those released in the presence/absence of pharmacological agents, mimicking tissue and circulating cell compartments, respectively. CLL cells can be retained within the scaffold only in the presence of microenvironmental elements, which through direct contact down-regulate the expression of HS1 cytoskeletal protein in CLL cells. Consist with this, the expression of HS1 was lower in CLL cells obtained from patients' BM versus CLL cells circulating in the PB. Moreover, we demonstrate that CLL cells with inactive-HS1, impaired cytoskeletal activity and a more aggressive phenotype are more likely retained within the scaffold despite the presence of Ibrutinib, whose mobilizing effect is mainly exerted on those with active-HS1, ensuing dynamic cytoskeletal activity. This differential effect would not otherwise be assessable in a traditional 2D system and may underlie a distinctive resistance of single CLL clones. Notably, CLL cells mobilized in the peripheral blood of patients during Ibrutinib therapy exhibited activated HS1, underscoring that our model reliably mirrors the in vivo situation. The 3D model described herein is suitable to reproduce and identify critical CLL-BM interactions, opening the way to pathophysiological studies and the evaluation of novel targeted therapies in an individualized manner.

摘要

慢性淋巴细胞白血病 (CLL) 细胞会扩散到支持组织的微环境中。为了研究白血病细胞在组织中滞留的相关机制,我们开发了一种 3D 骨髓 (BM) 微环境,该环境可在生物反应器内的支架中再现 CLL-BM-基质细胞的相互作用。我们的系统允许对保留在支架内的 CLL 细胞和在存在/不存在药理试剂的情况下释放的 CLL 细胞进行平行分析,分别模拟组织和循环细胞区室。只有在存在微环境元素的情况下,CLL 细胞才能保留在支架内,这些元素通过直接接触下调 CLL 细胞中 HS1 细胞骨架蛋白的表达。与此一致的是,与循环于 PB 中的 CLL 细胞相比,来自患者 BM 的 CLL 细胞中 HS1 的表达水平更低。此外,我们证明,具有失活-HS1、受损细胞骨架活性和更具侵袭性表型的 CLL 细胞更有可能保留在支架内,尽管存在伊布替尼,但伊布替尼的动员作用主要作用于具有活性-HS1 的细胞,从而导致动态细胞骨架活性。否则,在传统的 2D 系统中无法评估这种差异效应,并且可能是单个 CLL 克隆具有独特耐药性的基础。值得注意的是,在伊布替尼治疗期间患者外周血中的 CLL 细胞表现出激活的 HS1,这强调了我们的模型可靠地反映了体内情况。本文描述的 3D 模型适合再现和识别关键的 CLL-BM 相互作用,为病理生理学研究和个体化评估新型靶向治疗开辟了道路。

https://cdn.ncbi.nlm.nih.gov/pmc/blobs/f06b/8409046/23de177e849d/1062334.fig1.jpg

文献AI研究员

20分钟写一篇综述,助力文献阅读效率提升50倍。

立即体验

用中文搜PubMed

大模型驱动的PubMed中文搜索引擎

马上搜索

文档翻译

学术文献翻译模型,支持多种主流文档格式。

立即体验