Department of Surgery, Leiden University Medical Centre, Albinusdreef 2, 2333 ZA, Leiden, the Netherlands.
Department of Immunohematology and Blood Transfusion, Leiden University Medical Centre, Leiden, the Netherlands.
Mol Imaging Biol. 2020 Dec;22(6):1511-1522. doi: 10.1007/s11307-020-01522-8. Epub 2020 Aug 11.
Aberrantly expressed glycans in cancer are of particular interest for tumor targeting. This proof-of-concept in vivo study aims to validate the use of aberrant Lewis glycans as target for antibody-based, real-time imaging of gastrointestinal cancers.
Immunohistochemical (IHC) staining with monoclonal antibody FG88.2, targeting Lewis, was performed on gastrointestinal tumors and their healthy counterparts. Then, FG88.2 and its chimeric human/mouse variant CH88.2 were conjugated with near-infrared fluorescent (NIRF) IRDye 800CW for real-time imaging. Specific binding was evaluated in vitro on human gastrointestinal cancer cell lines with cell-based plate assays, flow cytometry, and immune-fluorescence microscopy. Subsequently, mice bearing human colon and pancreatic subcutaneous tumors were imaged in vivo after intravenous administration of 1 nmol (150 μg) CH88.2-800CW with the clinical Artemis NIRF imaging system using the Pearl Trilogy small animal imager as reference. One week post-injection of the tracer, tumors and organs were resected and tracer uptake was analyzed ex vivo.
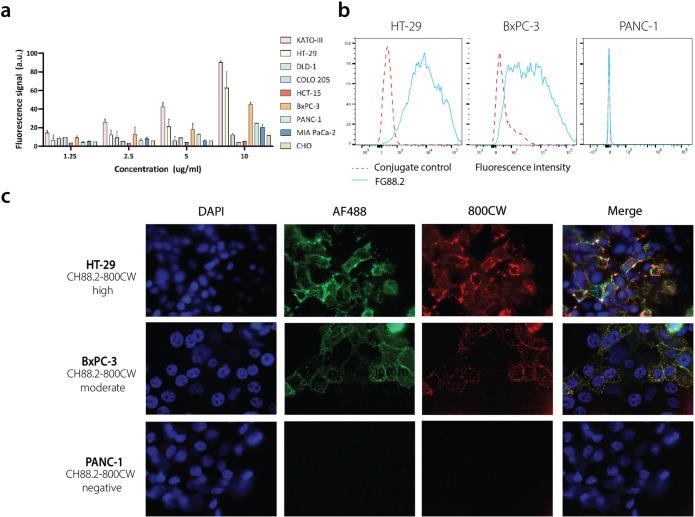
IHC analysis showed strong FG88.2 staining on colonic, gastric, and pancreatic tumors, while staining on their normal tissue counterparts was limited. Next, human cancer cell lines HT-29 (colon) and BxPC-3 and PANC-1 (both pancreatic) were identified as respectively high, moderate, and low Lewis-expressing. Using the clinical NIRF camera system for tumor-bearing mice, a mean tumor-to-background ratio (TBR) of 2.2 ± 0.3 (Pearl: 3.1 ± 0.8) was observed in the HT-29 tumors and a TBR of 1.8 ± 0.3 (Pearl: 1.9 ± 0.5) was achieved in the moderate expression BxPC-3 model. In both models, tumors could be adequately localized and delineated by NIRF for up to 1 week. Ex vivo analysis confirmed full tumor penetration of the tracer and low fluorescence signals in other organs.
Using a novel chimeric Lewis-targeting tracer in combination with a clinical NIRF imager, we demonstrate the potential of targeting Lewis glycans for fluorescence-guided surgery of gastrointestinal tumors.
癌症中异常表达的聚糖是肿瘤靶向的特别关注点。本体内研究旨在验证异常 Lewis 聚糖作为基于抗体的胃肠道癌症实时成像的靶点。
对胃肠道肿瘤及其相应的健康组织进行单克隆抗体 FG88.2(靶向 Lewis 抗原)的免疫组织化学(IHC)染色。然后,将 FG88.2 及其嵌合人/鼠变体 CH88.2 与近红外荧光(NIRF)IRDye 800CW 缀合,用于实时成像。通过细胞平板测定、流式细胞术和免疫荧光显微镜,在体外评估人胃肠道癌细胞系上的特异性结合。随后,在静脉注射 1nmol(150μg)CH88.2-800CW 后,在临床 Artemis NIRF 成像系统中对携带人结肠和胰腺皮下肿瘤的小鼠进行体内成像,并用 Pearl Trilogy 小动物成像仪作为参考。在注射示踪剂后 1 周,切除肿瘤和器官,并进行体外示踪剂摄取分析。
IHC 分析显示,FG88.2 在结肠、胃和胰腺肿瘤上的染色强烈,而在其相应的正常组织上的染色有限。接下来,HT-29(结肠)、BxPC-3 和 PANC-1(均为胰腺)人癌细胞系被鉴定为高、中、低 Lewis 表达。使用临床 NIRF 相机系统对荷瘤小鼠进行成像,HT-29 肿瘤的平均肿瘤与背景比(TBR)为 2.2±0.3(Pearl:3.1±0.8),在中表达 BxPC-3 模型中达到 1.8±0.3(Pearl:1.9±0.5)。在这两种模型中,NIRF 可在长达 1 周的时间内充分定位和描绘肿瘤。体外分析证实示踪剂完全穿透肿瘤,其他器官的荧光信号较低。
使用新型嵌合 Lewis 靶向示踪剂结合临床 NIRF 成像仪,我们证明了针对 Lewis 聚糖的靶向用于胃肠道肿瘤荧光引导手术的潜力。