• 文献检索
  • 文档翻译
  • 深度研究
  • 学术资讯
  • Suppr Zotero 插件Zotero 插件
  • 邀请有礼
  • 套餐&价格
  • 历史记录
应用&插件
Suppr Zotero 插件Zotero 插件浏览器插件Mac 客户端Windows 客户端微信小程序
定价
高级版会员购买积分包购买API积分包
服务
文献检索文档翻译深度研究API 文档MCP 服务
关于我们
关于 Suppr公司介绍联系我们用户协议隐私条款
关注我们

Suppr 超能文献

核心技术专利:CN118964589B侵权必究
粤ICP备2023148730 号-1Suppr @ 2026

文献检索

告别复杂PubMed语法,用中文像聊天一样搜索,搜遍4000万医学文献。AI智能推荐,让科研检索更轻松。

立即免费搜索

文件翻译

保留排版,准确专业,支持PDF/Word/PPT等文件格式,支持 12+语言互译。

免费翻译文档

深度研究

AI帮你快速写综述,25分钟生成高质量综述,智能提取关键信息,辅助科研写作。

立即免费体验

雷替曲塞通过活性氧的生成来破坏新陈代谢和致病性。

Reuterin disrupts metabolism and pathogenicity through reactive oxygen species generation.

机构信息

Department of Pathology & Immunology, Baylor College of Medicine , Houston, TX, USA.

Department of Molecular Virology and Microbiology, Baylor College of Medicine , Houston, TX, USA.

出版信息

Gut Microbes. 2020 Nov 9;12(1):1788898. doi: 10.1080/19490976.2020.1795388.

DOI:10.1080/19490976.2020.1795388
PMID:32804011
原文链接:https://pmc.ncbi.nlm.nih.gov/articles/PMC7524292/
Abstract

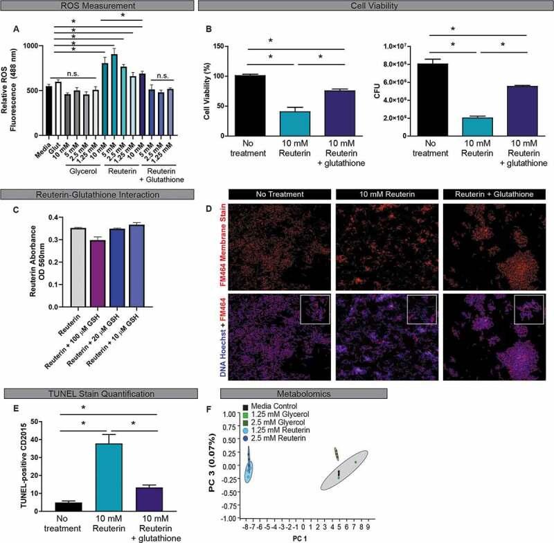
Antibiotic resistance is one of the world's greatest public health challenges and adjunct probiotic therapies are strategies that could lessen this burden. infection (CDI) is a prime example where adjunct probiotic therapies could decrease disease incidence through prevention. Human-derived is a probiotic that produces the antimicrobial compound reuterin known to prevent colonization of antibiotic-treated fecal microbial communities. However, the mechanism of inhibition is unclear. We show that reuterin inhibits outgrowth from spores and vegetative cell growth, however, no effect on germination or sporulation was observed. Consistent with published studies, we found that exposure to reuterin stimulated reactive oxygen species (ROS) in , resulting in a concentration-dependent reduction in cell viability that was rescued by the antioxidant glutathione. Sublethal concentrations of reuterin enhanced the susceptibility of vegetative to vancomycin and metronidazole treatment and reduced toxin synthesis by . We also demonstrate that reuterin is protective against toxin-mediated cellular damage in the human intestinal enteroid model. Overall, our results indicate that ROS are essential mediators of reuterin activity and show that reuterin production by is compatible as a therapeutic in a clinically relevant model.

摘要

抗生素耐药性是全球面临的最大公共卫生挑战之一,辅助益生菌疗法是减轻这一负担的策略之一。艰难梭菌感染 (CDI) 就是一个很好的例子,辅助益生菌疗法可以通过预防来降低疾病发病率。人源 是一种益生菌,它能产生抗菌化合物雷替辛,已知可预防抗生素处理的粪便微生物群落中 的定植。然而,抑制机制尚不清楚。我们发现雷替辛抑制 的孢子和营养细胞生长,但对 萌发或孢子形成没有影响。与已发表的研究一致,我们发现雷替辛刺激 中的活性氧 (ROS),导致细胞活力的浓度依赖性降低,抗氧化剂谷胱甘肽可挽救这种降低。亚致死浓度的雷替辛增强了 对万古霉素和甲硝唑治疗的敏感性,并减少了 的毒素合成。我们还证明雷替辛可防止 毒素介导的人肠类器官模型中的细胞损伤。总的来说,我们的结果表明 ROS 是雷替辛活性的重要介质,并表明 在临床相关模型中作为治疗剂是可行的。

https://cdn.ncbi.nlm.nih.gov/pmc/blobs/1ced/7524292/f1d69100eeee/KGMI_A_1795388_F0007_OC.jpg
https://cdn.ncbi.nlm.nih.gov/pmc/blobs/1ced/7524292/2712cd4600bc/KGMI_A_1795388_F0001_OC.jpg
https://cdn.ncbi.nlm.nih.gov/pmc/blobs/1ced/7524292/6bee6080b093/KGMI_A_1795388_F0002_OC.jpg
https://cdn.ncbi.nlm.nih.gov/pmc/blobs/1ced/7524292/b990d07b1a67/KGMI_A_1795388_F0003_OC.jpg
https://cdn.ncbi.nlm.nih.gov/pmc/blobs/1ced/7524292/d9944b4f6aa8/KGMI_A_1795388_F0004_OC.jpg
https://cdn.ncbi.nlm.nih.gov/pmc/blobs/1ced/7524292/0dc0f744f2a6/KGMI_A_1795388_F0005_OC.jpg
https://cdn.ncbi.nlm.nih.gov/pmc/blobs/1ced/7524292/e5574426cbbe/KGMI_A_1795388_F0006_OC.jpg
https://cdn.ncbi.nlm.nih.gov/pmc/blobs/1ced/7524292/f1d69100eeee/KGMI_A_1795388_F0007_OC.jpg
https://cdn.ncbi.nlm.nih.gov/pmc/blobs/1ced/7524292/2712cd4600bc/KGMI_A_1795388_F0001_OC.jpg
https://cdn.ncbi.nlm.nih.gov/pmc/blobs/1ced/7524292/6bee6080b093/KGMI_A_1795388_F0002_OC.jpg
https://cdn.ncbi.nlm.nih.gov/pmc/blobs/1ced/7524292/b990d07b1a67/KGMI_A_1795388_F0003_OC.jpg
https://cdn.ncbi.nlm.nih.gov/pmc/blobs/1ced/7524292/d9944b4f6aa8/KGMI_A_1795388_F0004_OC.jpg
https://cdn.ncbi.nlm.nih.gov/pmc/blobs/1ced/7524292/0dc0f744f2a6/KGMI_A_1795388_F0005_OC.jpg
https://cdn.ncbi.nlm.nih.gov/pmc/blobs/1ced/7524292/e5574426cbbe/KGMI_A_1795388_F0006_OC.jpg
https://cdn.ncbi.nlm.nih.gov/pmc/blobs/1ced/7524292/f1d69100eeee/KGMI_A_1795388_F0007_OC.jpg

相似文献

1
Reuterin disrupts metabolism and pathogenicity through reactive oxygen species generation.雷替曲塞通过活性氧的生成来破坏新陈代谢和致病性。
Gut Microbes. 2020 Nov 9;12(1):1788898. doi: 10.1080/19490976.2020.1795388.
2
Next-Generation Probiotics Targeting Clostridium difficile through Precursor-Directed Antimicrobial Biosynthesis.通过前体导向抗菌生物合成靶向艰难梭菌的下一代益生菌。
Infect Immun. 2017 Sep 20;85(10). doi: 10.1128/IAI.00303-17. Print 2017 Oct.
3
The antimicrobial compound reuterin (3-hydroxypropionaldehyde) induces oxidative stress via interaction with thiol groups.抗菌化合物雷菌醇(3-羟基丙醛)通过与巯基相互作用诱导氧化应激。
Microbiology (Reading). 2010 Jun;156(Pt 6):1589-1599. doi: 10.1099/mic.0.035642-0. Epub 2010 Feb 11.
4
Inhibitory activity spectrum of reuterin produced by Lactobacillus reuteri against intestinal bacteria.罗伊氏乳杆菌产生的罗伊氏菌素对肠道细菌的抑制活性谱。
BMC Microbiol. 2007 Nov 12;7:101. doi: 10.1186/1471-2180-7-101.
5
Human-derived probiotic Lactobacillus reuteri demonstrate antimicrobial activities targeting diverse enteric bacterial pathogens.源自人类的益生菌罗伊氏乳杆菌表现出针对多种肠道细菌病原体的抗菌活性。
Anaerobe. 2008 Jun;14(3):166-71. doi: 10.1016/j.anaerobe.2008.02.001. Epub 2008 Feb 29.
6
Prevention of late blowing defect by reuterin produced in cheese by a Lactobacillus reuteri adjunct.通过添加罗伊氏乳杆菌在奶酪中产生的罗伊氏菌素预防后期产气缺陷。
Food Microbiol. 2014 Sep;42:82-8. doi: 10.1016/j.fm.2014.02.018. Epub 2014 Feb 28.
7
In Vitro Antimicrobial Activity and Downregulation of Virulence Gene Expression on Helicobacter pylori by Reuterin.瑞特菌素对幽门螺杆菌的体外抗菌活性及毒力基因表达下调作用。
Probiotics Antimicrob Proteins. 2018 Jun;10(2):168-175. doi: 10.1007/s12602-017-9342-2.
8
Production of reuterin in a fermented milk product by Lactobacillus reuteri: Inhibition of pathogens, spoilage microorganisms, and lactic acid bacteria.利用雷氏乳杆菌生产发酵乳中的瑞替菌素:抑制病原菌、腐败微生物和乳酸菌。
J Dairy Sci. 2017 Jun;100(6):4258-4268. doi: 10.3168/jds.2016-11534. Epub 2017 Mar 23.
9
Evaluation of reuterin production in urogenital probiotic Lactobacillus reuteri RC-14.泌尿生殖系统益生菌罗伊氏乳杆菌RC-14中产罗伊氏菌素的评估。
Appl Environ Microbiol. 2008 Aug;74(15):4645-9. doi: 10.1128/AEM.00139-08. Epub 2008 Jun 6.
10
Antimicrobial activity of reuterin produced by Lactobacillus reuteri on Listeria monocytogenes in cold-smoked salmon.罗伊氏乳杆菌产生的罗伊氏菌素对冷熏三文鱼中单核细胞增生李斯特菌的抗菌活性。
Food Microbiol. 2014 Dec;44:1-5. doi: 10.1016/j.fm.2014.05.006. Epub 2014 May 22.

引用本文的文献

1
Systematic analysis of the antibacterial mechanisms of reuterin using the Keio collection.利用大肠杆菌基因敲除文库对罗伊氏菌素抗菌机制进行系统分析。
mBio. 2025 Aug 13;16(8):e0143225. doi: 10.1128/mbio.01432-25. Epub 2025 Jul 3.
2
The impact of Limosilactobacillus reuteri in combination with non-surgical periodontal therapy on periodontal clinical parameters and salivary and subgingival microbiota composition in individuals with stage III-IV periodontitis: a randomized controlled trial.罗伊氏乳杆菌联合非手术牙周治疗对III-IV期牙周炎患者牙周临床参数、唾液及龈下微生物群组成的影响:一项随机对照试验
BMC Oral Health. 2025 May 22;25(1):759. doi: 10.1186/s12903-025-06084-1.
3

本文引用的文献

1
Computational genomic discovery of diverse gene clusters harbouring Fe-S flavoenzymes in anaerobic gut microbiota.计算基因组学发现厌氧肠道微生物群中含有 Fe-S 黄素酶的多样基因簇。
Microb Genom. 2020 May;6(5). doi: 10.1099/mgen.0.000373. Epub 2020 May 12.
2
Human intestinal enteroids as a model of -induced enteritis.人肠类器官作为 - 诱导性肠炎模型。
Am J Physiol Gastrointest Liver Physiol. 2020 May 1;318(5):G870-G888. doi: 10.1152/ajpgi.00045.2020. Epub 2020 Mar 30.
3
Microbial Metabolite Signaling Is Required for Systemic Iron Homeostasis.
Human intestinal enteroids: Nonclinical applications for predicting oral drug disposition, toxicity, and efficacy.
人肠道类器官:预测口服药物处置、毒性和疗效的非临床应用。
Pharmacol Ther. 2025 May 19:108879. doi: 10.1016/j.pharmthera.2025.108879.
4
Hydrogel-Transformable Probiotic Powder for Targeted Eradication of Helicobacter pylori with Enhanced Gastric Mucosal Repair and Microbiota Preservation.用于靶向根除幽门螺杆菌、增强胃黏膜修复和保护微生物群的水凝胶可转化益生菌粉。
Adv Sci (Weinh). 2025 Jun;12(23):e2500478. doi: 10.1002/advs.202500478. Epub 2025 Mar 16.
5
The Impact of on Oral and Systemic Health: A Comprehensive Review of Recent Research.关于[具体内容缺失]对口腔和全身健康的影响:近期研究的综合综述。
Microorganisms. 2024 Dec 30;13(1):45. doi: 10.3390/microorganisms13010045.
6
Bioengineered Probiotics for Clostridioides difficile Infection: An Overview of the Challenges and Potential for This New Treatment Approach.用于艰难梭菌感染的生物工程益生菌:这种新治疗方法的挑战与潜力概述
Probiotics Antimicrob Proteins. 2025 Apr;17(2):763-780. doi: 10.1007/s12602-024-10398-x. Epub 2024 Nov 12.
7
Glycerol-derived reuterin regulates human intestinal microbiota and metabolites.甘油衍生的罗伊氏菌素调节人类肠道微生物群和代谢产物。
Front Microbiol. 2024 Oct 18;15:1454408. doi: 10.3389/fmicb.2024.1454408. eCollection 2024.
8
Organoids in gastrointestinal diseases: from bench to clinic.胃肠道疾病中的类器官:从实验台到临床
MedComm (2020). 2024 Jun 29;5(7):e574. doi: 10.1002/mco2.574. eCollection 2024 Jul.
9
Advancements in understanding bacterial enteritis pathogenesis through organoids.通过类器官深入了解细菌性肠炎发病机制。
Mol Biol Rep. 2024 Apr 15;51(1):512. doi: 10.1007/s11033-024-09495-5.
10
Probiotic Limosilactobacillus Reuteri (Lactobacillus Reuteri) Extends the Lifespan of Drosophila Melanogaster through Insulin/IGF-1 Signaling.益生菌路氏乳杆菌(罗伊氏乳杆菌)通过胰岛素/胰岛素样生长因子-1信号通路延长黑腹果蝇的寿命。
Aging Dis. 2023 Aug 1;14(4):1407-1424. doi: 10.14336/AD.2023.0122.
微生物代谢物信号传导对于维持全身铁稳态至关重要。
Cell Metab. 2020 Jan 7;31(1):115-130.e6. doi: 10.1016/j.cmet.2019.10.005. Epub 2019 Nov 7.
4
Adaptation of host transmission cycle during Clostridium difficile speciation.艰难梭菌种形成过程中宿主传播周期的适应性。
Nat Genet. 2019 Sep;51(9):1315-1320. doi: 10.1038/s41588-019-0478-8. Epub 2019 Aug 12.
5
Bifidobacterium dentium Fortifies the Intestinal Mucus Layer via Autophagy and Calcium Signaling Pathways.齿双歧杆菌通过自噬和钙信号通路强化肠道黏膜层。
mBio. 2019 Jun 18;10(3):e01087-19. doi: 10.1128/mBio.01087-19.
6
Reactive oxygen species as the long arm of bactericidal antibiotics.活性氧作为杀菌抗生素的“长臂”
Proc Natl Acad Sci U S A. 2019 May 14;116(20):9696-9698. doi: 10.1073/pnas.1905291116. Epub 2019 May 6.
7
Human Intestinal Enteroids With Inducible Neurogenin-3 Expression as a Novel Model of Gut Hormone Secretion.具有诱导性神经母细胞瘤基因 3 表达的人肠类器官作为一种新型肠道激素分泌模型。
Cell Mol Gastroenterol Hepatol. 2019;8(2):209-229. doi: 10.1016/j.jcmgh.2019.04.010. Epub 2019 Apr 25.
8
Comparative Genomic Analysis of the Regulation of Aromatic Metabolism in Betaproteobacteria.β-变形菌纲中芳香族代谢调控的比较基因组分析
Front Microbiol. 2019 Mar 29;10:642. doi: 10.3389/fmicb.2019.00642. eCollection 2019.
9
Post-stress bacterial cell death mediated by reactive oxygen species.应激后活性氧介导的细菌细胞死亡。
Proc Natl Acad Sci U S A. 2019 May 14;116(20):10064-10071. doi: 10.1073/pnas.1901730116. Epub 2019 Apr 4.
10
The requirement for co-germinants during Clostridium difficile spore germination is influenced by mutations in yabG and cspA.在艰难梭菌孢子发芽过程中,共发芽所必需的物质取决于 yabG 和 cspA 突变。
PLoS Pathog. 2019 Apr 3;15(4):e1007681. doi: 10.1371/journal.ppat.1007681. eCollection 2019 Apr.