• 文献检索
  • 文档翻译
  • 深度研究
  • 学术资讯
  • Suppr Zotero 插件Zotero 插件
  • 邀请有礼
  • 套餐&价格
  • 历史记录
应用&插件
Suppr Zotero 插件Zotero 插件浏览器插件Mac 客户端Windows 客户端微信小程序
定价
高级版会员购买积分包购买API积分包
服务
文献检索文档翻译深度研究API 文档MCP 服务
关于我们
关于 Suppr公司介绍联系我们用户协议隐私条款
关注我们

Suppr 超能文献

核心技术专利:CN118964589B侵权必究
粤ICP备2023148730 号-1Suppr @ 2026

文献检索

告别复杂PubMed语法,用中文像聊天一样搜索,搜遍4000万医学文献。AI智能推荐,让科研检索更轻松。

立即免费搜索

文件翻译

保留排版,准确专业,支持PDF/Word/PPT等文件格式,支持 12+语言互译。

免费翻译文档

深度研究

AI帮你快速写综述,25分钟生成高质量综述,智能提取关键信息,辅助科研写作。

立即免费体验

发现一种分子胶促进 CDK12-DDB1 相互作用,从而触发细胞周期蛋白 K 的降解。

Discovery of a molecular glue promoting CDK12-DDB1 interaction to trigger cyclin K degradation.

机构信息

College of Life Sciences, Beijing Normal University, Beijing, China.

National Institute of Biological Sciences, Beijing, China.

出版信息

Elife. 2020 Aug 17;9:e59994. doi: 10.7554/eLife.59994.

DOI:10.7554/eLife.59994
PMID:32804079
原文链接:https://pmc.ncbi.nlm.nih.gov/articles/PMC7462607/
Abstract

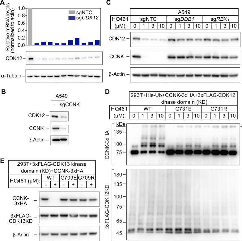
Molecular-glue degraders mediate interactions between target proteins and components of the ubiquitin-proteasome system to cause selective protein degradation. Here, we report a new molecular glue HQ461 discovered by high-throughput screening. Using loss-of-function and gain-of-function genetic screening in human cancer cells followed by biochemical reconstitution, we show that HQ461 acts by promoting an interaction between CDK12 and DDB1-CUL4-RBX1 E3 ubiquitin ligase, leading to polyubiquitination and degradation of CDK12-interacting protein Cyclin K (CCNK). Degradation of CCNK mediated by HQ461 compromised CDK12 function, leading to reduced phosphorylation of a CDK12 substrate, downregulation of DNA damage response genes, and cell death. Structure-activity relationship analysis of HQ461 revealed the importance of a 5-methylthiazol-2-amine pharmacophore and resulted in an HQ461 derivate with improved potency. Our studies reveal a new molecular glue that recruits its target protein directly to DDB1 to bypass the requirement of a substrate-specific receptor, presenting a new strategy for targeted protein degradation.

摘要

分子胶降解剂介导靶蛋白与泛素-蛋白酶体系统成分之间的相互作用,导致选择性蛋白降解。在这里,我们报道了一种通过高通量筛选发现的新型分子胶 HQ461。通过在人类癌细胞中进行功能丧失和功能获得的遗传筛选,然后进行生化重建,我们表明 HQ461 通过促进 CDK12 和 DDB1-CUL4-RBX1 E3 泛素连接酶之间的相互作用起作用,导致 CDK12 相互作用蛋白 Cyclin K (CCNK) 的多泛素化和降解。由 HQ461 介导的 CCNK 降解削弱了 CDK12 的功能,导致 CDK12 底物的磷酸化减少、DNA 损伤反应基因下调和细胞死亡。HQ461 的结构-活性关系分析揭示了 5-甲基噻唑-2-胺药效团的重要性,并导致 HQ461 衍生物的活性得到改善。我们的研究揭示了一种新的分子胶,它将靶蛋白直接募集到 DDB1 上,从而绕过了对底物特异性受体的需求,为靶向蛋白降解提供了一种新策略。

https://cdn.ncbi.nlm.nih.gov/pmc/blobs/8d9d/7462607/441a74185972/elife-59994-resp-fig3.jpg
https://cdn.ncbi.nlm.nih.gov/pmc/blobs/8d9d/7462607/5023ce11197d/elife-59994-fig1.jpg
https://cdn.ncbi.nlm.nih.gov/pmc/blobs/8d9d/7462607/4b6ff8c1b183/elife-59994-fig1-figsupp1.jpg
https://cdn.ncbi.nlm.nih.gov/pmc/blobs/8d9d/7462607/e01d64b4f436/elife-59994-fig1-figsupp2.jpg
https://cdn.ncbi.nlm.nih.gov/pmc/blobs/8d9d/7462607/1c0f7f7e9705/elife-59994-fig2.jpg
https://cdn.ncbi.nlm.nih.gov/pmc/blobs/8d9d/7462607/87d6c8964c1d/elife-59994-fig2-figsupp1.jpg
https://cdn.ncbi.nlm.nih.gov/pmc/blobs/8d9d/7462607/a0bcaef67043/elife-59994-fig3.jpg
https://cdn.ncbi.nlm.nih.gov/pmc/blobs/8d9d/7462607/80dd37fb2850/elife-59994-fig3-figsupp1.jpg
https://cdn.ncbi.nlm.nih.gov/pmc/blobs/8d9d/7462607/0c155f35d72d/elife-59994-fig4.jpg
https://cdn.ncbi.nlm.nih.gov/pmc/blobs/8d9d/7462607/2da3650017f6/elife-59994-fig4-figsupp1.jpg
https://cdn.ncbi.nlm.nih.gov/pmc/blobs/8d9d/7462607/e873a4692f89/elife-59994-fig5.jpg
https://cdn.ncbi.nlm.nih.gov/pmc/blobs/8d9d/7462607/f9138a4d6e38/elife-59994-fig5-figsupp1.jpg
https://cdn.ncbi.nlm.nih.gov/pmc/blobs/8d9d/7462607/257c785173c5/elife-59994-fig5-figsupp2.jpg
https://cdn.ncbi.nlm.nih.gov/pmc/blobs/8d9d/7462607/47e3c16a5c27/elife-59994-fig6.jpg
https://cdn.ncbi.nlm.nih.gov/pmc/blobs/8d9d/7462607/96d581015bf5/elife-59994-fig6-figsupp1.jpg
https://cdn.ncbi.nlm.nih.gov/pmc/blobs/8d9d/7462607/ee64fa8ae310/elife-59994-fig6-figsupp2.jpg
https://cdn.ncbi.nlm.nih.gov/pmc/blobs/8d9d/7462607/b0132bcf5220/elife-59994-fig7.jpg
https://cdn.ncbi.nlm.nih.gov/pmc/blobs/8d9d/7462607/df548396960c/elife-59994-app1-fig14.jpg
https://cdn.ncbi.nlm.nih.gov/pmc/blobs/8d9d/7462607/88622ac8019e/elife-59994-app1-fig1.jpg
https://cdn.ncbi.nlm.nih.gov/pmc/blobs/8d9d/7462607/ccb3dbe02ecb/elife-59994-app1-fig2.jpg
https://cdn.ncbi.nlm.nih.gov/pmc/blobs/8d9d/7462607/d96411be3914/elife-59994-app1-fig3.jpg
https://cdn.ncbi.nlm.nih.gov/pmc/blobs/8d9d/7462607/8360655d6a17/elife-59994-app1-fig4.jpg
https://cdn.ncbi.nlm.nih.gov/pmc/blobs/8d9d/7462607/a78cb42b033b/elife-59994-app1-fig5.jpg
https://cdn.ncbi.nlm.nih.gov/pmc/blobs/8d9d/7462607/b2e10471c822/elife-59994-app1-fig6.jpg
https://cdn.ncbi.nlm.nih.gov/pmc/blobs/8d9d/7462607/3464d0d5ae28/elife-59994-app1-fig7.jpg
https://cdn.ncbi.nlm.nih.gov/pmc/blobs/8d9d/7462607/f34c09627435/elife-59994-app1-fig8.jpg
https://cdn.ncbi.nlm.nih.gov/pmc/blobs/8d9d/7462607/6c420549b0a8/elife-59994-app1-fig9.jpg
https://cdn.ncbi.nlm.nih.gov/pmc/blobs/8d9d/7462607/9899208658e0/elife-59994-app1-fig10.jpg
https://cdn.ncbi.nlm.nih.gov/pmc/blobs/8d9d/7462607/4ca2c9debf31/elife-59994-app1-fig11.jpg
https://cdn.ncbi.nlm.nih.gov/pmc/blobs/8d9d/7462607/ba23755e2692/elife-59994-app1-fig12.jpg
https://cdn.ncbi.nlm.nih.gov/pmc/blobs/8d9d/7462607/690423676727/elife-59994-app1-fig13.jpg
https://cdn.ncbi.nlm.nih.gov/pmc/blobs/8d9d/7462607/7e1f6811997d/elife-59994-app2-fig8.jpg
https://cdn.ncbi.nlm.nih.gov/pmc/blobs/8d9d/7462607/46f9bfc97003/elife-59994-app2-fig1.jpg
https://cdn.ncbi.nlm.nih.gov/pmc/blobs/8d9d/7462607/c1bf7dd6e821/elife-59994-app2-fig2.jpg
https://cdn.ncbi.nlm.nih.gov/pmc/blobs/8d9d/7462607/d65ddbf63aa8/elife-59994-app2-fig3.jpg
https://cdn.ncbi.nlm.nih.gov/pmc/blobs/8d9d/7462607/675f5fbfda9f/elife-59994-app2-fig4.jpg
https://cdn.ncbi.nlm.nih.gov/pmc/blobs/8d9d/7462607/3e4b25856799/elife-59994-app2-fig5.jpg
https://cdn.ncbi.nlm.nih.gov/pmc/blobs/8d9d/7462607/d23ad2524132/elife-59994-app2-fig6.jpg
https://cdn.ncbi.nlm.nih.gov/pmc/blobs/8d9d/7462607/6dafb53116b8/elife-59994-resp-fig1.jpg
https://cdn.ncbi.nlm.nih.gov/pmc/blobs/8d9d/7462607/bf7d1eaa8db7/elife-59994-resp-fig2.jpg
https://cdn.ncbi.nlm.nih.gov/pmc/blobs/8d9d/7462607/441a74185972/elife-59994-resp-fig3.jpg
https://cdn.ncbi.nlm.nih.gov/pmc/blobs/8d9d/7462607/5023ce11197d/elife-59994-fig1.jpg
https://cdn.ncbi.nlm.nih.gov/pmc/blobs/8d9d/7462607/4b6ff8c1b183/elife-59994-fig1-figsupp1.jpg
https://cdn.ncbi.nlm.nih.gov/pmc/blobs/8d9d/7462607/e01d64b4f436/elife-59994-fig1-figsupp2.jpg
https://cdn.ncbi.nlm.nih.gov/pmc/blobs/8d9d/7462607/1c0f7f7e9705/elife-59994-fig2.jpg
https://cdn.ncbi.nlm.nih.gov/pmc/blobs/8d9d/7462607/87d6c8964c1d/elife-59994-fig2-figsupp1.jpg
https://cdn.ncbi.nlm.nih.gov/pmc/blobs/8d9d/7462607/a0bcaef67043/elife-59994-fig3.jpg
https://cdn.ncbi.nlm.nih.gov/pmc/blobs/8d9d/7462607/80dd37fb2850/elife-59994-fig3-figsupp1.jpg
https://cdn.ncbi.nlm.nih.gov/pmc/blobs/8d9d/7462607/0c155f35d72d/elife-59994-fig4.jpg
https://cdn.ncbi.nlm.nih.gov/pmc/blobs/8d9d/7462607/2da3650017f6/elife-59994-fig4-figsupp1.jpg
https://cdn.ncbi.nlm.nih.gov/pmc/blobs/8d9d/7462607/e873a4692f89/elife-59994-fig5.jpg
https://cdn.ncbi.nlm.nih.gov/pmc/blobs/8d9d/7462607/f9138a4d6e38/elife-59994-fig5-figsupp1.jpg
https://cdn.ncbi.nlm.nih.gov/pmc/blobs/8d9d/7462607/257c785173c5/elife-59994-fig5-figsupp2.jpg
https://cdn.ncbi.nlm.nih.gov/pmc/blobs/8d9d/7462607/47e3c16a5c27/elife-59994-fig6.jpg
https://cdn.ncbi.nlm.nih.gov/pmc/blobs/8d9d/7462607/96d581015bf5/elife-59994-fig6-figsupp1.jpg
https://cdn.ncbi.nlm.nih.gov/pmc/blobs/8d9d/7462607/ee64fa8ae310/elife-59994-fig6-figsupp2.jpg
https://cdn.ncbi.nlm.nih.gov/pmc/blobs/8d9d/7462607/b0132bcf5220/elife-59994-fig7.jpg
https://cdn.ncbi.nlm.nih.gov/pmc/blobs/8d9d/7462607/df548396960c/elife-59994-app1-fig14.jpg
https://cdn.ncbi.nlm.nih.gov/pmc/blobs/8d9d/7462607/88622ac8019e/elife-59994-app1-fig1.jpg
https://cdn.ncbi.nlm.nih.gov/pmc/blobs/8d9d/7462607/ccb3dbe02ecb/elife-59994-app1-fig2.jpg
https://cdn.ncbi.nlm.nih.gov/pmc/blobs/8d9d/7462607/d96411be3914/elife-59994-app1-fig3.jpg
https://cdn.ncbi.nlm.nih.gov/pmc/blobs/8d9d/7462607/8360655d6a17/elife-59994-app1-fig4.jpg
https://cdn.ncbi.nlm.nih.gov/pmc/blobs/8d9d/7462607/a78cb42b033b/elife-59994-app1-fig5.jpg
https://cdn.ncbi.nlm.nih.gov/pmc/blobs/8d9d/7462607/b2e10471c822/elife-59994-app1-fig6.jpg
https://cdn.ncbi.nlm.nih.gov/pmc/blobs/8d9d/7462607/3464d0d5ae28/elife-59994-app1-fig7.jpg
https://cdn.ncbi.nlm.nih.gov/pmc/blobs/8d9d/7462607/f34c09627435/elife-59994-app1-fig8.jpg
https://cdn.ncbi.nlm.nih.gov/pmc/blobs/8d9d/7462607/6c420549b0a8/elife-59994-app1-fig9.jpg
https://cdn.ncbi.nlm.nih.gov/pmc/blobs/8d9d/7462607/9899208658e0/elife-59994-app1-fig10.jpg
https://cdn.ncbi.nlm.nih.gov/pmc/blobs/8d9d/7462607/4ca2c9debf31/elife-59994-app1-fig11.jpg
https://cdn.ncbi.nlm.nih.gov/pmc/blobs/8d9d/7462607/ba23755e2692/elife-59994-app1-fig12.jpg
https://cdn.ncbi.nlm.nih.gov/pmc/blobs/8d9d/7462607/690423676727/elife-59994-app1-fig13.jpg
https://cdn.ncbi.nlm.nih.gov/pmc/blobs/8d9d/7462607/7e1f6811997d/elife-59994-app2-fig8.jpg
https://cdn.ncbi.nlm.nih.gov/pmc/blobs/8d9d/7462607/46f9bfc97003/elife-59994-app2-fig1.jpg
https://cdn.ncbi.nlm.nih.gov/pmc/blobs/8d9d/7462607/c1bf7dd6e821/elife-59994-app2-fig2.jpg
https://cdn.ncbi.nlm.nih.gov/pmc/blobs/8d9d/7462607/d65ddbf63aa8/elife-59994-app2-fig3.jpg
https://cdn.ncbi.nlm.nih.gov/pmc/blobs/8d9d/7462607/675f5fbfda9f/elife-59994-app2-fig4.jpg
https://cdn.ncbi.nlm.nih.gov/pmc/blobs/8d9d/7462607/3e4b25856799/elife-59994-app2-fig5.jpg
https://cdn.ncbi.nlm.nih.gov/pmc/blobs/8d9d/7462607/d23ad2524132/elife-59994-app2-fig6.jpg
https://cdn.ncbi.nlm.nih.gov/pmc/blobs/8d9d/7462607/6dafb53116b8/elife-59994-resp-fig1.jpg
https://cdn.ncbi.nlm.nih.gov/pmc/blobs/8d9d/7462607/bf7d1eaa8db7/elife-59994-resp-fig2.jpg
https://cdn.ncbi.nlm.nih.gov/pmc/blobs/8d9d/7462607/441a74185972/elife-59994-resp-fig3.jpg

相似文献

1
Discovery of a molecular glue promoting CDK12-DDB1 interaction to trigger cyclin K degradation.发现一种分子胶促进 CDK12-DDB1 相互作用,从而触发细胞周期蛋白 K 的降解。
Elife. 2020 Aug 17;9:e59994. doi: 10.7554/eLife.59994.
2
The CDK inhibitor CR8 acts as a molecular glue degrader that depletes cyclin K.CDK 抑制剂 CR8 作为一种分子胶降解剂,可使细胞周期蛋白 K 耗竭。
Nature. 2020 Sep;585(7824):293-297. doi: 10.1038/s41586-020-2374-x. Epub 2020 Jun 3.
3
Degradation of CCNK/CDK12 is a druggable vulnerability of colorectal cancer.CCNK/CDK12 的降解是结直肠癌的一个可靶向弱点。
Cell Rep. 2021 Jul 20;36(3):109394. doi: 10.1016/j.celrep.2021.109394.
4
The CDK12 inhibitor SR-4835 functions as a molecular glue that promotes cyclin K degradation in melanoma.细胞周期蛋白依赖性激酶12(CDK12)抑制剂SR-4835作为一种分子胶,可促进黑色素瘤中细胞周期蛋白K的降解。
Cell Death Discov. 2023 Dec 16;9(1):459. doi: 10.1038/s41420-023-01754-x.
5
Design principles for cyclin K molecular glue degraders.周期蛋白 K 分子胶降解剂的设计原则。
Nat Chem Biol. 2024 Jan;20(1):93-102. doi: 10.1038/s41589-023-01409-z. Epub 2023 Sep 7.
6
Dual-site molecular glues for enhancing protein-protein interactions of the CDK12-DDB1 complex.用于增强CDK12-DDB1复合物蛋白质-蛋白质相互作用的双位点分子胶。
Nat Commun. 2024 Aug 1;15(1):6477. doi: 10.1038/s41467-024-50642-0.
7
Rational discovery of molecular glue degraders via scalable chemical profiling.通过可扩展的化学分析合理发现分子胶降解剂。
Nat Chem Biol. 2020 Nov;16(11):1199-1207. doi: 10.1038/s41589-020-0594-x. Epub 2020 Aug 3.
8
3,5,7-Substituted Pyrazolo[4,3-]Pyrimidine Inhibitors of Cyclin-Dependent Kinases and Cyclin K Degraders.3,5,7-取代吡唑并[4,3-d]嘧啶类细胞周期蛋白依赖性激酶和细胞周期蛋白 K 降解剂抑制剂。
J Med Chem. 2022 Jul 14;65(13):8881-8896. doi: 10.1021/acs.jmedchem.1c02184. Epub 2022 Jun 24.
9
DDB1 Stimulates Viral Transcription of Hepatitis B Virus via HBx-Independent Mechanisms.DDB1通过不依赖于HBx的机制刺激乙型肝炎病毒的病毒转录。
J Virol. 2016 Oct 14;90(21):9644-9653. doi: 10.1128/JVI.00977-16. Print 2016 Nov 1.
10
Noncovalent CDK12/13 dual inhibitors-based PROTACs degrade CDK12-Cyclin K complex and induce synthetic lethality with PARP inhibitor.基于非共价 CDK12/13 双抑制剂的 PROTACs 降解 CDK12-Cyclin K 复合物,并与 PARP 抑制剂诱导合成致死性。
Eur J Med Chem. 2022 Jan 15;228:114012. doi: 10.1016/j.ejmech.2021.114012. Epub 2021 Nov 25.

引用本文的文献

1
Exploiting targeted degradation of cyclins and cyclin-dependent kinases for cancer therapeutics: a review.利用细胞周期蛋白和细胞周期蛋白依赖性激酶的靶向降解进行癌症治疗:综述
J Zhejiang Univ Sci B. 2025 Aug 25;26(8):713-739. doi: 10.1631/jzus.B2500021.
2
Unbiased mapping of cereblon neosubstrate landscape by high-throughput proteomics.通过高通量蛋白质组学对cereblon新底物图谱进行无偏映射。
Nat Commun. 2025 Aug 20;16(1):7773. doi: 10.1038/s41467-025-62829-0.
3
New insights into the dule roles CDK12 in human cancers: Mechanisms and interventions for cancer therapy.

本文引用的文献

1
Rational discovery of molecular glue degraders via scalable chemical profiling.通过可扩展的化学分析合理发现分子胶降解剂。
Nat Chem Biol. 2020 Nov;16(11):1199-1207. doi: 10.1038/s41589-020-0594-x. Epub 2020 Aug 3.
2
The CDK inhibitor CR8 acts as a molecular glue degrader that depletes cyclin K.CDK 抑制剂 CR8 作为一种分子胶降解剂,可使细胞周期蛋白 K 耗竭。
Nature. 2020 Sep;585(7824):293-297. doi: 10.1038/s41586-020-2374-x. Epub 2020 Jun 3.
3
Structural basis of indisulam-mediated RBM39 recruitment to DCAF15 E3 ligase complex.
CDK12在人类癌症中的双重作用新见解:癌症治疗的机制与干预措施
J Pharm Anal. 2025 Jul;15(7):101173. doi: 10.1016/j.jpha.2024.101173. Epub 2024 Dec 28.
4
Targeting CDKs in cancer therapy: advances in PROTACs and molecular glues.癌症治疗中靶向细胞周期蛋白依赖性激酶:蛋白水解靶向嵌合体和分子胶的进展
NPJ Precis Oncol. 2025 Jun 28;9(1):204. doi: 10.1038/s41698-025-00931-8.
5
A small-molecule VHL molecular glue degrader for cysteine dioxygenase 1.一种用于半胱氨酸双加氧酶1的小分子VHL分子胶降解剂。
Nat Chem Biol. 2025 Jun 24. doi: 10.1038/s41589-025-01936-x.
6
DDB1 engagement defines the selectivity of S656 analogs for cyclin K degradation over CDK inhibition.DDB1的参与决定了S656类似物对细胞周期蛋白K降解而非CDK抑制的选择性。
EMBO Rep. 2025 Apr 28. doi: 10.1038/s44319-025-00448-y.
7
Structural mimicry of UM171 and neomorphic cancer mutants co-opts E3 ligase KBTBD4 for HDAC1/2 recruitment.UM171与新形态癌症突变体的结构模拟利用E3连接酶KBTBD4招募HDAC1/2。
Nat Commun. 2025 Apr 2;16(1):3144. doi: 10.1038/s41467-025-58350-z.
8
Discovery of : A Potent and Highly Selective Irreversible CDK12/13 Inhibitor with Synergistic Effects in Combination with Akt Inhibition.发现:一种强效且高度选择性的不可逆CDK12/13抑制剂,与Akt抑制联合使用具有协同效应。
J Med Chem. 2025 Mar 27;68(6):6718-6734. doi: 10.1021/acs.jmedchem.5c00127. Epub 2025 Mar 13.
9
Prognostic Evaluation and Functional Characterization of Cyclin K Expression in Endometrial Cancer: Immunohistochemical and In Silico Analysis.子宫内膜癌中细胞周期蛋白K表达的预后评估与功能特征:免疫组织化学和计算机分析
Cancers (Basel). 2025 Feb 25;17(5):792. doi: 10.3390/cancers17050792.
10
New strategies to enhance the efficiency and precision of drug discovery.提高药物研发效率和精准度的新策略。
Front Pharmacol. 2025 Feb 11;16:1550158. doi: 10.3389/fphar.2025.1550158. eCollection 2025.
结构基础:因斯德鲁单抗介导 RBM39 招募至 DCAF15 E3 连接酶复合物。
Nat Chem Biol. 2020 Jan;16(1):15-23. doi: 10.1038/s41589-019-0411-6. Epub 2019 Dec 9.
4
Structural Basis and Kinetic Pathway of RBM39 Recruitment to DCAF15 by a Sulfonamide Molecular Glue E7820.RBM39 被磺胺类分子胶 E7820 招募到 DCAF15 的结构基础和动力学途径。
Structure. 2019 Nov 5;27(11):1625-1633.e3. doi: 10.1016/j.str.2019.10.005.
5
Structural complementarity facilitates E7820-mediated degradation of RBM39 by DCAF15.结构互补促进 DCAF15 介导的 E7820 对 RBM39 的降解。
Nat Chem Biol. 2020 Jan;16(1):7-14. doi: 10.1038/s41589-019-0378-3. Epub 2019 Nov 4.
6
Bifunctional chemical probes inducing protein-protein interactions.诱导蛋白-蛋白相互作用的双功能化学探针。
Curr Opin Chem Biol. 2019 Oct;52:145-156. doi: 10.1016/j.cbpa.2019.07.003. Epub 2019 Aug 13.
7
A high-speed search engine pLink 2 with systematic evaluation for proteome-scale identification of cross-linked peptides.具有系统评估功能的高速搜索引擎 pLink 2,可用于蛋白质组规模的交联肽鉴定。
Nat Commun. 2019 Jul 30;10(1):3404. doi: 10.1038/s41467-019-11337-z.
8
CDK12 regulates DNA repair genes by suppressing intronic polyadenylation.CDK12 通过抑制内含子多聚腺苷酸化来调节 DNA 修复基因。
Nature. 2018 Dec;564(7734):141-145. doi: 10.1038/s41586-018-0758-y. Epub 2018 Nov 28.
9
EWS/FLI Confers Tumor Cell Synthetic Lethality to CDK12 Inhibition in Ewing Sarcoma.EWS/FLI 使 CDK12 抑制在尤文肉瘤中具有肿瘤细胞合成致死性。
Cancer Cell. 2018 Feb 12;33(2):202-216.e6. doi: 10.1016/j.ccell.2017.12.009. Epub 2018 Jan 18.
10
Selective degradation of splicing factor CAPERα by anticancer sulfonamides.抗癌磺胺类药物选择性降解剪接因子 CAPERα。
Nat Chem Biol. 2017 Jun;13(6):675-680. doi: 10.1038/nchembio.2363. Epub 2017 Apr 24.