• 文献检索
  • 文档翻译
  • 深度研究
  • 学术资讯
  • Suppr Zotero 插件Zotero 插件
  • 邀请有礼
  • 套餐&价格
  • 历史记录
应用&插件
Suppr Zotero 插件Zotero 插件浏览器插件Mac 客户端Windows 客户端微信小程序
定价
高级版会员购买积分包购买API积分包
服务
文献检索文档翻译深度研究API 文档MCP 服务
关于我们
关于 Suppr公司介绍联系我们用户协议隐私条款
关注我们

Suppr 超能文献

核心技术专利:CN118964589B侵权必究
粤ICP备2023148730 号-1Suppr @ 2026

文献检索

告别复杂PubMed语法,用中文像聊天一样搜索,搜遍4000万医学文献。AI智能推荐,让科研检索更轻松。

立即免费搜索

文件翻译

保留排版,准确专业,支持PDF/Word/PPT等文件格式,支持 12+语言互译。

免费翻译文档

深度研究

AI帮你快速写综述,25分钟生成高质量综述,智能提取关键信息,辅助科研写作。

立即免费体验

丹参酮 IIA 通过 klf4 介导的平滑肌细胞表型转换抑制血管重构。

Tanshinone II A attenuates vascular remodeling through klf4 mediated smooth muscle cell phenotypic switching.

机构信息

Chengdu University of Traditional Chinese Medicine, College of Basic Medicine, Chengdu, China.

Chengdu University of Traditional Chinese Medicine, College Pharmacy, Chengdu, China.

出版信息

Sci Rep. 2020 Aug 17;10(1):13858. doi: 10.1038/s41598-020-70887-1.

DOI:10.1038/s41598-020-70887-1
PMID:32807822
原文链接:https://pmc.ncbi.nlm.nih.gov/articles/PMC7431534/
Abstract

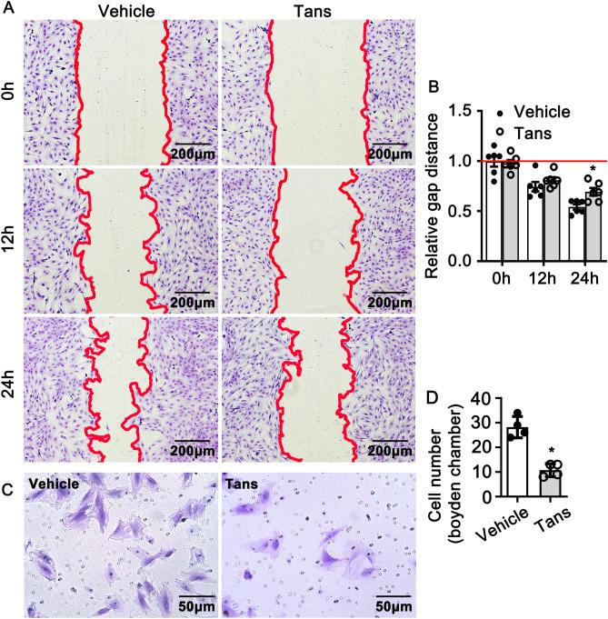
The aim of this study is to investigate the therapeutic role of Tanshinone II A, a key integrant from salvia miltiorrhiza, against pathological vascular remodeling. Completed ligation of mouse left common carotid arteries animal model and rat smooth muscle cells used to investigate the role of Tanshinone II A in regulating pathological vascular remodeling through hematoxylin and eosin staining, immunohistochemistry staining, immunofluorescence staining, adenovirus infection, real time PCR and western blotting. Our data demonstrated that Tanshinone II A treatment suppresses vascular injury-induced neointima formation. In vitro studies on rat smooth muscle cell indicated that Tanshinone II A treatment attenuates PDGF-BB induced cell growth, and promotes smooth muscle cell differentiated marker genes expression that induced by rapamycin treatment. Tanshinone II A treatment significant inhibits rat smooth muscle cell proliferation and migration. Tanshinone II A promotes KLF4 expression during smooth muscle phenotypic switching. Overexpression of KLF4 exacerbates Tanshinone II A mediated smooth muscle cell growth inhibition. Tanshinone II A plays a pivotal role in regulating pathological vascular remodeling through KLF4 mediated smooth muscle cell phenotypic switching. This study demonstrated that Tanshinone II A is a potential therapeutic agent for vascular diseases.

摘要

本研究旨在探讨丹参酮 IIA(丹参的主要成分之一)在病理性血管重构中的治疗作用。通过对小鼠颈总动脉结扎模型和大鼠平滑肌细胞的研究,采用苏木精-伊红染色、免疫组织化学染色、免疫荧光染色、腺病毒感染、实时 PCR 和 Western blot 等方法,探讨丹参酮 IIA 调节病理性血管重构的作用。我们的数据表明,丹参酮 IIA 治疗可抑制血管损伤诱导的新生内膜形成。体外大鼠平滑肌细胞研究表明,丹参酮 IIA 治疗可减轻 PDGF-BB 诱导的细胞生长,并促进雷帕霉素诱导的平滑肌细胞分化标志物基因的表达。丹参酮 IIA 治疗可显著抑制大鼠平滑肌细胞的增殖和迁移。丹参酮 IIA 在平滑肌表型转换过程中促进 KLF4 的表达。过表达 KLF4 可加重丹参酮 IIA 介导的平滑肌细胞生长抑制。丹参酮 IIA 通过 KLF4 介导的平滑肌细胞表型转换在调节病理性血管重构中发挥关键作用。本研究表明,丹参酮 IIA 是一种治疗血管疾病的潜在药物。

https://cdn.ncbi.nlm.nih.gov/pmc/blobs/e79d/7431534/0911a5830401/41598_2020_70887_Fig6_HTML.jpg
https://cdn.ncbi.nlm.nih.gov/pmc/blobs/e79d/7431534/52d130b737c3/41598_2020_70887_Fig1_HTML.jpg
https://cdn.ncbi.nlm.nih.gov/pmc/blobs/e79d/7431534/0a62f01db58e/41598_2020_70887_Fig2_HTML.jpg
https://cdn.ncbi.nlm.nih.gov/pmc/blobs/e79d/7431534/d610a058ac68/41598_2020_70887_Fig3_HTML.jpg
https://cdn.ncbi.nlm.nih.gov/pmc/blobs/e79d/7431534/6cc421855cdf/41598_2020_70887_Fig4_HTML.jpg
https://cdn.ncbi.nlm.nih.gov/pmc/blobs/e79d/7431534/eb71d9cf9af5/41598_2020_70887_Fig5_HTML.jpg
https://cdn.ncbi.nlm.nih.gov/pmc/blobs/e79d/7431534/0911a5830401/41598_2020_70887_Fig6_HTML.jpg
https://cdn.ncbi.nlm.nih.gov/pmc/blobs/e79d/7431534/52d130b737c3/41598_2020_70887_Fig1_HTML.jpg
https://cdn.ncbi.nlm.nih.gov/pmc/blobs/e79d/7431534/0a62f01db58e/41598_2020_70887_Fig2_HTML.jpg
https://cdn.ncbi.nlm.nih.gov/pmc/blobs/e79d/7431534/d610a058ac68/41598_2020_70887_Fig3_HTML.jpg
https://cdn.ncbi.nlm.nih.gov/pmc/blobs/e79d/7431534/6cc421855cdf/41598_2020_70887_Fig4_HTML.jpg
https://cdn.ncbi.nlm.nih.gov/pmc/blobs/e79d/7431534/eb71d9cf9af5/41598_2020_70887_Fig5_HTML.jpg
https://cdn.ncbi.nlm.nih.gov/pmc/blobs/e79d/7431534/0911a5830401/41598_2020_70887_Fig6_HTML.jpg

相似文献

1
Tanshinone II A attenuates vascular remodeling through klf4 mediated smooth muscle cell phenotypic switching.丹参酮 IIA 通过 klf4 介导的平滑肌细胞表型转换抑制血管重构。
Sci Rep. 2020 Aug 17;10(1):13858. doi: 10.1038/s41598-020-70887-1.
2
-derived miRNAs suppress vascular remodeling through regulating OTUD7B/KLF4/NMHC IIA axis.衍生的 microRNAs 通过调节 OTUD7B/KLF4/NMHC IIA 轴抑制血管重构。
Theranostics. 2020 Jun 19;10(17):7787-7811. doi: 10.7150/thno.46911. eCollection 2020.
3
Tanshinone IIA attenuates interleukin-17A-induced systemic sclerosis patient-derived dermal vascular smooth muscle cell activation via inhibition of the extracellular signal-regulated kinase signaling pathway.丹参酮IIA通过抑制细胞外信号调节激酶信号通路减弱白细胞介素-17A诱导的系统性硬化症患者来源的真皮血管平滑肌细胞活化。
Clinics (Sao Paulo). 2015 Apr;70(4):250-6. doi: 10.6061/clinics/2015(04)06.
4
Apatinib attenuates phenotypic switching of arterial smooth muscle cells in vascular remodelling by targeting the PDGF Receptor-β.阿帕替尼通过靶向 PDGF 受体-β 抑制血管重构中动脉平滑肌细胞的表型转换。
J Cell Mol Med. 2020 Sep;24(17):10128-10139. doi: 10.1111/jcmm.15623. Epub 2020 Jul 22.
5
Dedicator of cytokinesis 2, a novel regulator for smooth muscle phenotypic modulation and vascular remodeling.胞质分裂调控因子2,一种平滑肌表型调节和血管重塑的新型调节因子。
Circ Res. 2015 May 8;116(10):e71-80. doi: 10.1161/CIRCRESAHA.116.305863. Epub 2015 Mar 18.
6
Soluble epoxide hydrolase is involved in the development of atherosclerosis and arterial neointima formation by regulating smooth muscle cell migration.可溶性环氧化物水解酶通过调节平滑肌细胞迁移参与动脉粥样硬化的发展和动脉内膜形成。
Am J Physiol Heart Circ Physiol. 2015 Dec 1;309(11):H1894-903. doi: 10.1152/ajpheart.00289.2015. Epub 2015 Oct 9.
7
Intermedin reduces neointima formation by regulating vascular smooth muscle cell phenotype via cAMP/PKA pathway.中介素通过 cAMP/PKA 通路调节血管平滑肌细胞表型减少新生内膜形成。
Atherosclerosis. 2017 Nov;266:212-222. doi: 10.1016/j.atherosclerosis.2017.10.011. Epub 2017 Oct 9.
8
Tanshinone ⅡA inhibits VSMC inflammation and proliferation in vivo and in vitro by downregulating miR-712-5p expression.丹参酮ⅡA通过下调 miR-712-5p 的表达来抑制体内和体外 VSMC 的炎症和增殖。
Eur J Pharmacol. 2020 Aug 5;880:173140. doi: 10.1016/j.ejphar.2020.173140. Epub 2020 May 6.
9
The orphan nuclear receptor Nur77 inhibits low shear stress-induced carotid artery remodeling in mice.孤儿核受体Nur77抑制小鼠低切应力诱导的颈动脉重塑。
Int J Mol Med. 2015 Dec;36(6):1547-55. doi: 10.3892/ijmm.2015.2375. Epub 2015 Oct 14.
10
TMEM16A and myocardin form a positive feedback loop that is disrupted by KLF5 during Ang II-induced vascular remodeling.TMEM16A与心肌转录因子形成一个正反馈回路,在血管紧张素II诱导的血管重塑过程中,该回路被KLF5破坏。
Hypertension. 2015 Aug;66(2):412-21. doi: 10.1161/HYPERTENSIONAHA.115.05280. Epub 2015 Jun 15.

引用本文的文献

1
Harnessing the therapeutic value of Tanshinone IIA: a breakthrough therapy in cardiovascular diseases.利用丹参酮IIA的治疗价值:心血管疾病的突破性疗法。
Front Pharmacol. 2025 Jul 4;16:1620152. doi: 10.3389/fphar.2025.1620152. eCollection 2025.
2
Estrogen Inhibits the Phenotypic Switching of Vascular Smooth Muscle Cells through ER-α/CREB in Aortic Dissection.雌激素通过ER-α/CREB抑制主动脉夹层中血管平滑肌细胞的表型转换。
ACS Omega. 2025 Apr 10;10(15):15256-15271. doi: 10.1021/acsomega.4c10955. eCollection 2025 Apr 22.
3
Tanshinone IIA: a Chinese herbal ingredient for the treatment of atherosclerosis.

本文引用的文献

1
Tanshinone IIA ameliorates oxaliplatin-induced neurotoxicity via mitochondrial protection and autophagy promotion.丹参酮IIA通过线粒体保护和促进自噬减轻奥沙利铂诱导的神经毒性。
Am J Transl Res. 2019 May 15;11(5):3140-3149. eCollection 2019.
2
Tanshinone IIA attenuates ovalbumin-induced airway inflammation and hyperresponsiveness in a murine model of asthma.丹参酮IIA减轻卵清蛋白诱导的小鼠哮喘模型气道炎症和高反应性。
Iran J Basic Med Sci. 2019 Feb;22(2):160-165. doi: 10.22038/ijbms.2018.30598.7375.
3
Tanshinone IIA inhibits AGEs-induced proliferation and migration of cultured vascular smooth muscle cells by suppressing ERK1/2 MAPK signaling.
丹参酮IIA:一种用于治疗动脉粥样硬化的中药成分。
Front Pharmacol. 2023 Dec 1;14:1321880. doi: 10.3389/fphar.2023.1321880. eCollection 2023.
4
Trained immunity of alveolar macrophages enhances injury resolution via KLF4-MERTK-mediated efferocytosis.肺泡巨噬细胞的训练免疫通过 KLF4-MERTK 介导的胞噬作用增强损伤修复。
J Exp Med. 2023 Nov 6;220(11). doi: 10.1084/jem.20221388. Epub 2023 Aug 24.
5
Tanshinone IIA regulates expression of glucose transporter 1 via activation of the HIF‑1α signaling pathway.丹参酮 IIA 通过激活 HIF-1α 信号通路调节葡萄糖转运蛋白 1 的表达。
Mol Med Rep. 2022 Nov;26(5). doi: 10.3892/mmr.2022.12844. Epub 2022 Sep 7.
6
Tanshinone IIA reduces AQP4 expression and astrocyte swelling after OGD/R by inhibiting the HMGB1/RAGE/NF-κB/IL-6 pro-inflammatory axis.丹参酮 IIA 通过抑制 HMGB1/RAGE/NF-κB/IL-6 促炎轴降低 OGD/R 后 AQP4 的表达和星形胶质细胞肿胀。
Sci Rep. 2022 Aug 18;12(1):14110. doi: 10.1038/s41598-022-17491-7.
7
Targeting Oxidative Stress and Endothelial Dysfunction Using Tanshinone IIA for the Treatment of Tissue Inflammation and Fibrosis.丹参酮 IIA 通过靶向氧化应激和血管内皮功能障碍治疗组织炎症和纤维化。
Oxid Med Cell Longev. 2022 Apr 7;2022:2811789. doi: 10.1155/2022/2811789. eCollection 2022.
丹参酮IIA通过抑制ERK1/2丝裂原活化蛋白激酶信号通路,抑制晚期糖基化终末产物诱导的培养血管平滑肌细胞增殖和迁移。
Iran J Basic Med Sci. 2018 Jan;21(1):83-88. doi: 10.22038/IJBMS.2017.20100.5276.
4
Role of Krüppel-like factor 4 in phenotypic switching and proliferation of vascular smooth muscle cells.Krüppel 样因子 4 在血管平滑肌细胞表型转换和增殖中的作用。
IUBMB Life. 2010 Feb;62(2):132-9. doi: 10.1002/iub.298.
5
Inhibition of serum deprivation-induced PC12 cell apoptosis by tanshinone II A.丹参酮IIA对血清剥夺诱导的PC12细胞凋亡的抑制作用。
Acta Pharmacol Sin. 2001 May;22(5):459-62.