Suppr超能文献

2016 年,西非急性弛缓性麻痹儿童中的肠道病毒 D68 亚分支 B3。

Enterovirus D68 Subclade B3 in Children with Acute Flaccid Paralysis in West Africa, 2016.

出版信息

Emerg Infect Dis. 2020 Sep;26(9):2227-2230. doi: 10.3201/eid2609.200312.

Abstract

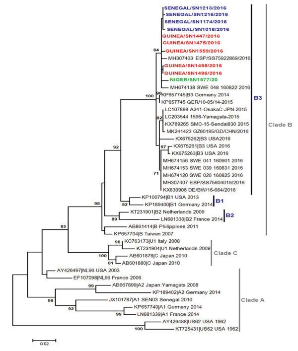
We tested for enterovirus D68 in fecal samples collected during June-September 2016 from 567 patients with acute flaccid paralysis in 7 West Africa nations. Children <5 years old comprised 64.3% of enterovirus D68 positive patients. Our findings emphasize the need for active surveillance for acute flaccid myelitis.

摘要

我们检测了 2016 年 6 月至 9 月期间来自西非 7 个国家的 567 例急性弛缓性麻痹患者粪便样本中的肠道病毒 D68。64.3%的肠道病毒 D68 阳性患者为<5 岁儿童。我们的研究结果强调了对急性弛缓性脊髓炎进行主动监测的必要性。

https://cdn.ncbi.nlm.nih.gov/pmc/blobs/f270/7454047/f07f91334a79/20-0312-F1.jpg

文献AI研究员

20分钟写一篇综述,助力文献阅读效率提升50倍。

立即体验

用中文搜PubMed

大模型驱动的PubMed中文搜索引擎

马上搜索

文档翻译

学术文献翻译模型,支持多种主流文档格式。

立即体验