Suppr超能文献

靶向 dCas9 基转录激活子至 ORF50 启动子以激活卡波氏肉瘤相关疱疹病毒。

Kaposi's Sarcoma-Associated Herpesvirus Reactivation by Targeting of a dCas9-Based Transcription Activator to the ORF50 Promoter.

机构信息

Translational Cancer Medicine Research Program, Faculty of Medicine, University of Helsinki, 00290 Helsinki, Finland.

Heinrich Pette Institute, Leibniz Institute for Experimental Virology, 20251 Hamburg, Germany.

出版信息

Viruses. 2020 Aug 27;12(9):952. doi: 10.3390/v12090952.

Abstract

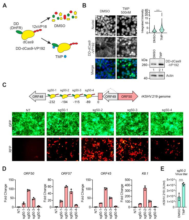
CRISPR activation (CRISPRa) has revealed great potential as a tool to modulate the expression of targeted cellular genes. Here, we successfully applied the CRISPRa system to trigger the Kaposi's sarcoma-associated herpesvirus (KSHV) reactivation in latently infected cells by selectively activating ORF50 gene directly from the virus genome. We found that a nuclease-deficient Cas9 (dCas9) fused to a destabilization domain (DD) and 12 copies of the VP16 activation domain (VP192) triggered a more efficient KSHV lytic cycle and virus production when guided to two different sites on the ORF50 promoter, instead of only a single site. To our surprise, the virus reactivation induced by binding of the stable DD-dCas9-VP192 on the ORF50 promoter was even more efficient than reactivation induced by ectopic expression of ORF50. This suggests that recruitment of additional transcriptional activators to the ORF50 promoter, in addition to ORF50 itself, are needed for the efficient virus production. Further, we show that CRISPRa can be applied to selectively express the early lytic gene, ORF57, without disturbing the viral latency. Therefore, CRISPRa-based systems can be utilized to facilitate virus-host interaction studies by controlling the expression of not only cellular but also of specific KSHV genes.

摘要

CRISPR 激活(CRISPRa)已被证明是一种有潜力的工具,可用于调节靶向细胞基因的表达。在这里,我们成功地应用了 CRISPRa 系统,通过直接从病毒基因组中选择性地激活 ORF50 基因,触发潜伏感染细胞中的卡波西肉瘤相关疱疹病毒(KSHV)再激活。我们发现,与失活结构域(DD)融合的无核酸酶 Cas9(dCas9)和 12 个 VP16 激活结构域(VP192)的拷贝可在 ORF50 启动子的两个不同位点引导时,引发更有效的 KSHV 裂解周期和病毒产生,而不是仅在单个位点。令我们惊讶的是,与 ORF50 启动子上稳定的 DD-dCas9-VP192 结合诱导的病毒再激活甚至比异位表达 ORF50 诱导的再激活更有效。这表明,除了 ORF50 本身之外,还需要募集额外的转录激活因子到 ORF50 启动子,以实现有效的病毒产生。此外,我们表明,CRISPRa 可用于选择性表达早期裂解基因 ORF57,而不会干扰病毒潜伏。因此,基于 CRISPRa 的系统可用于通过控制不仅是细胞而且是特定 KSHV 基因的表达,来促进病毒-宿主相互作用研究。

https://cdn.ncbi.nlm.nih.gov/pmc/blobs/4477/7552072/a9962148524f/viruses-12-00952-g001.jpg

文献AI研究员

20分钟写一篇综述,助力文献阅读效率提升50倍。

立即体验

用中文搜PubMed

大模型驱动的PubMed中文搜索引擎

马上搜索

文档翻译

学术文献翻译模型,支持多种主流文档格式。

立即体验