• 文献检索
  • 文档翻译
  • 深度研究
  • 学术资讯
  • Suppr Zotero 插件Zotero 插件
  • 邀请有礼
  • 套餐&价格
  • 历史记录
应用&插件
Suppr Zotero 插件Zotero 插件浏览器插件Mac 客户端Windows 客户端微信小程序
定价
高级版会员购买积分包购买API积分包
服务
文献检索文档翻译深度研究API 文档MCP 服务
关于我们
关于 Suppr公司介绍联系我们用户协议隐私条款
关注我们

Suppr 超能文献

核心技术专利:CN118964589B侵权必究
粤ICP备2023148730 号-1Suppr @ 2026

文献检索

告别复杂PubMed语法,用中文像聊天一样搜索,搜遍4000万医学文献。AI智能推荐,让科研检索更轻松。

立即免费搜索

文件翻译

保留排版,准确专业,支持PDF/Word/PPT等文件格式,支持 12+语言互译。

免费翻译文档

深度研究

AI帮你快速写综述,25分钟生成高质量综述,智能提取关键信息,辅助科研写作。

立即免费体验

揭示隐丹参酮作为抗肝细胞癌治疗药物的作用机制

Uncovering the Mechanisms of Cryptotanshinone as a Therapeutic Agent Against Hepatocellular Carcinoma.

作者信息

Luo Yi, Song Lei, Wang Xinyu, Huang Yujie, Liu Yongqiang, Wang Qi, Hong Ming, Yuan Zhongyu

机构信息

Science and Technology Innovation Center, Guangzhou University of Chinese Medicine, Guangzhou, China.

Institute of Clinical Pharmacology, Guangzhou University of Chinese Medicine, Guangzhou, China.

出版信息

Front Pharmacol. 2020 Aug 13;11:1264. doi: 10.3389/fphar.2020.01264. eCollection 2020.

DOI:10.3389/fphar.2020.01264
PMID:32903546
原文链接:https://pmc.ncbi.nlm.nih.gov/articles/PMC7438559/
Abstract

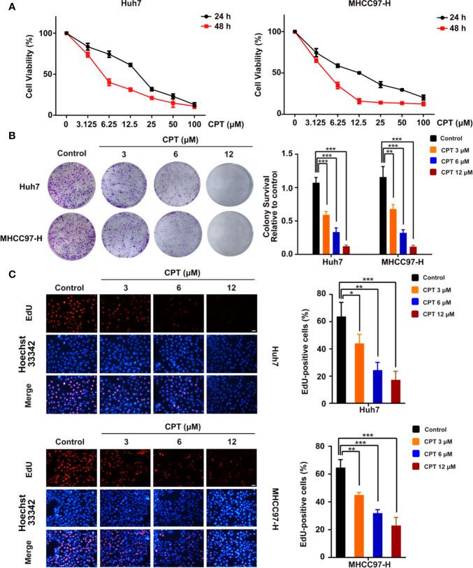
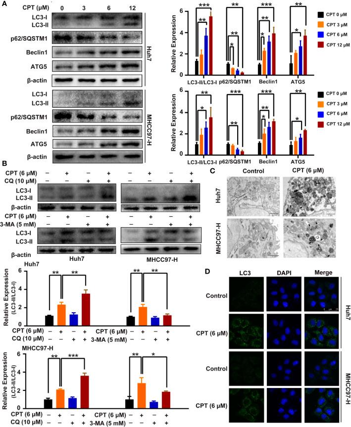
Hepatocellular carcinoma (HCC) is a fatal and dominant form of liver cancer that currently has no effective treatment or positive prognosis. In this study, we explored the antitumor effects of cryptotanshinone (CPT) against HCC and the molecular mechanisms underlying these effects using a systems pharmacology and experimental validation approach. First, we identified a total of 296 CPT targets, 239 of which were also HCC-related targets. We elucidated the mechanisms by which CPT affects HCC through multiple network analysis, including CPT-target network analysis, protein-protein interaction network analysis, target-function network analysis, and pathway enrichment analysis. In addition, we found that CPT induced apoptosis in Huh7 and MHCC97-H ells due to increased levels of cleaved PARP, Bax, and cleaved caspase-3 and decreased Bcl-2 expression. CPT also induced autophagy in HCC cells by increasing LC3-II conversion and the expression of Beclin1 and ATG5, while decreasing the expression of p62/SQSTM1. Autophagy inhibitors (3-methyladenine and chloroquine) enhanced CPT-induced proliferation and apoptosis, suggesting that CPT-induced autophagy may protect HCC cells against cell death. Furthermore, CPT was found to inhibit the phosphatidylinositol 3-kinase (PI3K)/protein kinase B (Akt)/mammalian target of rapamycin (mTOR) signaling pathway. Interestingly, activation of PI3K by insulin-like growth factor-I inhibited CPT-induced apoptosis and autophagy, suggesting that the PI3K/AKT/mTOR signaling pathway is involved in both CPT-induced apoptosis and autophagy. Finally, CPT was found to inhibit the growth of Huh7 xenograft tumors. In conclusion, we first demonstrated the antitumor effects of CPT in Huh7 and MHCC97-H cells, both and . We elucidated the potential antitumor mechanism of CPT, which involved inducing apoptosis and autophagy by inhibiting the PI3K/Akt/mTOR signaling pathway. Our findings may provide valuable insights into the clinical application of CPT, serving as a potential candidate therapeutic agent for HCC treatment.

摘要

肝细胞癌(HCC)是一种致命且占主导地位的肝癌形式,目前尚无有效的治疗方法或良好的预后。在本研究中,我们采用系统药理学和实验验证方法,探究了隐丹参酮(CPT)对HCC的抗肿瘤作用及其潜在分子机制。首先,我们共鉴定出296个CPT靶点,其中239个也是与HCC相关的靶点。我们通过多种网络分析阐明了CPT影响HCC的机制,包括CPT-靶点网络分析、蛋白质-蛋白质相互作用网络分析、靶点-功能网络分析和通路富集分析。此外,我们发现CPT通过增加裂解的PARP、Bax和裂解的caspase-3水平以及降低Bcl-2表达,诱导Huh7和MHCC97-H细胞凋亡。CPT还通过增加LC3-II转化以及Beclin1和ATG5的表达,同时降低p62/SQSTM1的表达,诱导HCC细胞自噬。自噬抑制剂(3-甲基腺嘌呤和氯喹)增强了CPT诱导的增殖和凋亡,表明CPT诱导的自噬可能保护HCC细胞免于细胞死亡。此外,发现CPT抑制磷脂酰肌醇3-激酶(PI3K)/蛋白激酶B(Akt)/雷帕霉素哺乳动物靶点(mTOR)信号通路。有趣的是,胰岛素样生长因子-I对PI3K的激活抑制了CPT诱导的凋亡和自噬,表明PI3K/AKT/mTOR信号通路参与了CPT诱导的凋亡和自噬。最后,发现CPT抑制Huh7异种移植瘤的生长。总之,我们首次证明了CPT在Huh7和MHCC97-H细胞中的抗肿瘤作用。我们阐明了CPT潜在的抗肿瘤机制,即通过抑制PI3K/Akt/mTOR信号通路诱导凋亡和自噬。我们的研究结果可能为CPT的临床应用提供有价值的见解,作为HCC治疗的潜在候选治疗药物。

https://cdn.ncbi.nlm.nih.gov/pmc/blobs/7c45/7438559/cf6bab8f2f18/fphar-11-01264-g012.jpg
https://cdn.ncbi.nlm.nih.gov/pmc/blobs/7c45/7438559/1077cc2615da/fphar-11-01264-g001.jpg
https://cdn.ncbi.nlm.nih.gov/pmc/blobs/7c45/7438559/853abb618f19/fphar-11-01264-g002.jpg
https://cdn.ncbi.nlm.nih.gov/pmc/blobs/7c45/7438559/1659b8f7707b/fphar-11-01264-g003.jpg
https://cdn.ncbi.nlm.nih.gov/pmc/blobs/7c45/7438559/430e91e42ee3/fphar-11-01264-g004.jpg
https://cdn.ncbi.nlm.nih.gov/pmc/blobs/7c45/7438559/02c03c6605ec/fphar-11-01264-g005.jpg
https://cdn.ncbi.nlm.nih.gov/pmc/blobs/7c45/7438559/114e1b102fee/fphar-11-01264-g006.jpg
https://cdn.ncbi.nlm.nih.gov/pmc/blobs/7c45/7438559/57b467ee9dff/fphar-11-01264-g007.jpg
https://cdn.ncbi.nlm.nih.gov/pmc/blobs/7c45/7438559/3aeaf64f4945/fphar-11-01264-g008.jpg
https://cdn.ncbi.nlm.nih.gov/pmc/blobs/7c45/7438559/b6d6ef5affc9/fphar-11-01264-g009.jpg
https://cdn.ncbi.nlm.nih.gov/pmc/blobs/7c45/7438559/94d954cd5305/fphar-11-01264-g010.jpg
https://cdn.ncbi.nlm.nih.gov/pmc/blobs/7c45/7438559/264f0ed86804/fphar-11-01264-g011.jpg
https://cdn.ncbi.nlm.nih.gov/pmc/blobs/7c45/7438559/cf6bab8f2f18/fphar-11-01264-g012.jpg
https://cdn.ncbi.nlm.nih.gov/pmc/blobs/7c45/7438559/1077cc2615da/fphar-11-01264-g001.jpg
https://cdn.ncbi.nlm.nih.gov/pmc/blobs/7c45/7438559/853abb618f19/fphar-11-01264-g002.jpg
https://cdn.ncbi.nlm.nih.gov/pmc/blobs/7c45/7438559/1659b8f7707b/fphar-11-01264-g003.jpg
https://cdn.ncbi.nlm.nih.gov/pmc/blobs/7c45/7438559/430e91e42ee3/fphar-11-01264-g004.jpg
https://cdn.ncbi.nlm.nih.gov/pmc/blobs/7c45/7438559/02c03c6605ec/fphar-11-01264-g005.jpg
https://cdn.ncbi.nlm.nih.gov/pmc/blobs/7c45/7438559/114e1b102fee/fphar-11-01264-g006.jpg
https://cdn.ncbi.nlm.nih.gov/pmc/blobs/7c45/7438559/57b467ee9dff/fphar-11-01264-g007.jpg
https://cdn.ncbi.nlm.nih.gov/pmc/blobs/7c45/7438559/3aeaf64f4945/fphar-11-01264-g008.jpg
https://cdn.ncbi.nlm.nih.gov/pmc/blobs/7c45/7438559/b6d6ef5affc9/fphar-11-01264-g009.jpg
https://cdn.ncbi.nlm.nih.gov/pmc/blobs/7c45/7438559/94d954cd5305/fphar-11-01264-g010.jpg
https://cdn.ncbi.nlm.nih.gov/pmc/blobs/7c45/7438559/264f0ed86804/fphar-11-01264-g011.jpg
https://cdn.ncbi.nlm.nih.gov/pmc/blobs/7c45/7438559/cf6bab8f2f18/fphar-11-01264-g012.jpg

相似文献

1
Uncovering the Mechanisms of Cryptotanshinone as a Therapeutic Agent Against Hepatocellular Carcinoma.揭示隐丹参酮作为抗肝细胞癌治疗药物的作用机制
Front Pharmacol. 2020 Aug 13;11:1264. doi: 10.3389/fphar.2020.01264. eCollection 2020.
2
Arenobufagin, a natural bufadienolide from toad venom, induces apoptosis and autophagy in human hepatocellular carcinoma cells through inhibition of PI3K/Akt/mTOR pathway.蟾蜍灵,一种来自蟾蜍毒液的天然蟾毒内酯,通过抑制 PI3K/Akt/mTOR 通路诱导人肝癌细胞凋亡和自噬。
Carcinogenesis. 2013 Jun;34(6):1331-42. doi: 10.1093/carcin/bgt060. Epub 2013 Feb 7.
3
Dual PI3K/mTOR inhibitor NVP-BEZ235-induced apoptosis of hepatocellular carcinoma cell lines is enhanced by inhibitors of autophagy.双重 PI3K/mTOR 抑制剂 NVP-BEZ235 诱导肝癌细胞系凋亡,自噬抑制剂可增强其作用。
Int J Mol Med. 2013 Jun;31(6):1449-56. doi: 10.3892/ijmm.2013.1351. Epub 2013 Apr 16.
4
Hugan Buzure Induces Autophagy and Apoptosis in Hepatocellular Carcinoma by Inhibiting PI3K/Akt/mTOR Signaling Pathway.胡甘布祖尔通过抑制PI3K/Akt/mTOR信号通路诱导肝癌细胞自噬和凋亡。
Evid Based Complement Alternat Med. 2022 Dec 19;2022:1618491. doi: 10.1155/2022/1618491. eCollection 2022.
5
Inhibition of B7-H4 promotes hepatocellular carcinoma cell apoptosis and autophagy through the PI3K signaling pathway.B7-H4 的抑制通过 PI3K 信号通路促进肝癌细胞凋亡和自噬。
Int Immunopharmacol. 2020 Nov;88:106889. doi: 10.1016/j.intimp.2020.106889. Epub 2020 Aug 14.
6
Antitumor activity of curcumin by modulation of apoptosis and autophagy in human lung cancer A549 cells through inhibiting PI3K/Akt/mTOR pathway.姜黄素通过抑制 PI3K/Akt/mTOR 通路调节人肺癌 A549 细胞凋亡和自噬的抗肿瘤活性。
Oncol Rep. 2018 Mar;39(3):1523-1531. doi: 10.3892/or.2018.6188. Epub 2018 Jan 4.
7
Resveratrol inhibited the progression of human hepatocellular carcinoma by inducing autophagy via regulating p53 and the phosphoinositide 3‑kinase/protein kinase B pathway.白藜芦醇通过调节 p53 和磷脂酰肌醇 3-激酶/蛋白激酶 B 通路诱导自噬来抑制人肝癌的进展。
Oncol Rep. 2018 Nov;40(5):2758-2765. doi: 10.3892/or.2018.6648. Epub 2018 Aug 17.
8
CLE-10 from L. Suppresses the Growth of Human Breast Cancer Cells (MDA-MB-231) In Vitro by Inducing Apoptosis and Pro-Death Autophagy Via the PI3K/Akt/mTOR Signaling Pathway.CLE-10 可通过抑制 PI3K/Akt/mTOR 信号通路诱导细胞凋亡和促死亡自噬来抑制人乳腺癌细胞(MDA-MB-231)的体外生长。
Molecules. 2019 Mar 20;24(6):1091. doi: 10.3390/molecules24061091.
9
α-Mangostin inhibits DMBA/TPA-induced skin cancer through inhibiting inflammation and promoting autophagy and apoptosis by regulating PI3K/Akt/mTOR signaling pathway in mice.α-倒捻子素通过调节 PI3K/Akt/mTOR 信号通路抑制炎症、促进自噬和凋亡,抑制 DMBA/TPA 诱导的小鼠皮肤癌。
Biomed Pharmacother. 2017 Aug;92:672-680. doi: 10.1016/j.biopha.2017.05.129. Epub 2017 Jun 3.
10
Hydrogen sulfide promotes autophagy of hepatocellular carcinoma cells through the PI3K/Akt/mTOR signaling pathway.硫化氢通过PI3K/Akt/mTOR信号通路促进肝癌细胞的自噬。
Cell Death Dis. 2017 Mar 23;8(3):e2688. doi: 10.1038/cddis.2017.18.

引用本文的文献

1
Chinese medicine monomers for hepatocellular carcinoma: New ideas related to autophagy.用于肝细胞癌的中药单体:与自噬相关的新思路
World J Gastroenterol. 2025 Jul 14;31(26):106113. doi: 10.3748/wjg.v31.i26.106113.
2
Pharmacological Mechanisms of Cryptotanshinone: Recent Advances in Cardiovascular, Cancer, and Neurological Disease Applications.隐丹参酮的药理机制:心血管、癌症及神经疾病应用的最新进展
Drug Des Devel Ther. 2024 Dec 15;18:6031-6060. doi: 10.2147/DDDT.S494555. eCollection 2024.
3
Targeting the mTOR Pathway in Hepatocellular Carcinoma: The Therapeutic Potential of Natural Products.

本文引用的文献

1
Autophagy and cancer: Modulation of cell death pathways and cancer cell adaptations.自噬与癌症:细胞死亡途径的调节和癌细胞的适应。
J Cell Biol. 2020 Jan 6;219(1). doi: 10.1083/jcb.201909033.
2
Positron-emission tomography for hepatocellular carcinoma: Current status and future prospects.正电子发射断层扫描在肝细胞癌中的应用:现状与展望。
World J Gastroenterol. 2019 Aug 28;25(32):4682-4695. doi: 10.3748/wjg.v25.i32.4682.
3
Locoregional treatments for hepatocellular carcinoma: Current evidence and future directions.局部区域治疗肝细胞癌:当前证据和未来方向。
靶向肝细胞癌中的mTOR信号通路:天然产物的治疗潜力
J Inflamm Res. 2024 Dec 6;17:10421-10440. doi: 10.2147/JIR.S501270. eCollection 2024.
4
extract loaded novel cholesterol-free liposome for the treatment of hepatocellular carcinoma.提取负载新型无胆固醇脂质体用于治疗肝细胞癌。
Front Pharmacol. 2024 Nov 25;15:1486742. doi: 10.3389/fphar.2024.1486742. eCollection 2024.
5
Upper-critical solution temperature (UCST) polymer functionalized nanomedicine for controlled drug release and hypoxia alleviation in hepatocellular carcinoma therapy.上临界溶液温度(UCST)聚合物功能化纳米医学用于控制药物释放和缓解肝癌治疗中的缺氧。
PLoS One. 2023 Aug 25;18(8):e0290237. doi: 10.1371/journal.pone.0290237. eCollection 2023.
6
Pharmacokinetics and tissue distribution of bleomycin-induced idiopathic pulmonary fibrosis rats treated with cryptotanshinone.隐丹参酮治疗博来霉素诱导的特发性肺纤维化大鼠的药代动力学及组织分布
Front Pharmacol. 2023 Mar 9;14:1127219. doi: 10.3389/fphar.2023.1127219. eCollection 2023.
7
Tanshinone IIA and hepatocellular carcinoma: A potential therapeutic drug.丹参酮IIA与肝细胞癌:一种潜在的治疗药物。
Front Oncol. 2023 Jan 31;13:1071415. doi: 10.3389/fonc.2023.1071415. eCollection 2023.
8
Recent advances of tanshinone in regulating autophagy for medicinal research.丹参酮在调节自噬用于医学研究方面的最新进展。
Front Pharmacol. 2023 Jan 12;13:1059360. doi: 10.3389/fphar.2022.1059360. eCollection 2022.
9
Systems Pharmacology-Based Strategy to Investigate the Mechanism of Ruangan Lidan Decoction for Treatment of Hepatocellular Carcinoma.基于系统药理学的方法研究软肝利胆汤治疗肝癌的作用机制。
Comput Math Methods Med. 2022 Dec 17;2022:2940654. doi: 10.1155/2022/2940654. eCollection 2022.
10
Molecular Mechanism of Tanshinone against Prostate Cancer.丹参酮防治前列腺癌的分子机制。
Molecules. 2022 Aug 30;27(17):5594. doi: 10.3390/molecules27175594.
World J Gastroenterol. 2019 Aug 28;25(32):4614-4628. doi: 10.3748/wjg.v25.i32.4614.
4
Current status of hepatocellular carcinoma detection: screening strategies and novel biomarkers.肝细胞癌检测的现状:筛查策略与新型生物标志物
Ther Adv Med Oncol. 2019 Sep 6;11:1758835919869120. doi: 10.1177/1758835919869120. eCollection 2019.
5
Mechanisms of Action of Drugs Effective in Hepatocellular Carcinoma.对肝细胞癌有效的药物作用机制
Clin Liver Dis (Hoboken). 2019 Sep 2;14(2):62-65. doi: 10.1002/cld.810. eCollection 2019 Aug.
6
New Drugs Effective in the Systemic Treatment of Hepatocellular Carcinoma.新药对肝细胞癌全身治疗有效。
Clin Liver Dis (Hoboken). 2019 Sep 2;14(2):56-61. doi: 10.1002/cld.796. eCollection 2019 Aug.
7
Cryptotanshinone Attenuates Inflammatory Response of Microglial Cells via the Nrf2/HO-1 Pathway.隐丹参酮通过Nrf2/HO-1途径减轻小胶质细胞的炎症反应。
Front Neurosci. 2019 Aug 21;13:852. doi: 10.3389/fnins.2019.00852. eCollection 2019.
8
Understanding Apoptosis and Apoptotic Pathways Targeted Cancer Therapeutics.了解细胞凋亡及靶向癌症治疗的凋亡途径。
Adv Pharm Bull. 2019 Jun;9(2):205-218. doi: 10.15171/apb.2019.024. Epub 2019 Jun 1.
9
PI3K/Akt/mTOR inhibitors in cancer: At the bench and bedside.PI3K/Akt/mTOR 抑制剂在癌症中的应用:从实验室到临床。
Semin Cancer Biol. 2019 Dec;59:125-132. doi: 10.1016/j.semcancer.2019.07.009. Epub 2019 Jul 16.
10
Hepatocellular Carcinoma.肝细胞癌
N Engl J Med. 2019 Jul 4;381(1):e2. doi: 10.1056/NEJMc1906565.