Li Yaling, Liu Maojun, Song Xiong, Zheng Xia, Yi Jiali, Liu Da, Wang Sen, Chu Chun, Yang Jun
Department of Cardiology, The First Affiliated Hospital of University of South China, Hengyang, China.
Department of Pharmacy, The Second Affiliated Hospital of University of South China, Hengyang, China.
Front Pharmacol. 2020 Jul 31;11:1150. doi: 10.3389/fphar.2020.01150. eCollection 2020.
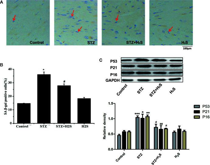
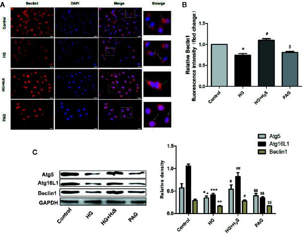
Stress aging of myocardial cells participates in the mechanism of myocardial fibrosis (MF). Previous studies have shown that hydrogen sulfide (HS) can improve MF, however the specific internal mechanism remains still unclear. Therefore, this study aims to explore whether HS can improve myocardial cell aging induced by high glucose and myocardial fibrosis in diabetic rats by activating autophagy through SIRT6/AMPK. We observed that HG (high glucose, 33 mM) induced down-regulation of endogenous HS-producing enzyme CSE protein expression, increased cell senescence, down-regulation of autophagy-related proteins Beclin1, Atg5, Atg12, Atg16L1, and inhibition of SIRT6/AMPK signaling pathway in H9c2 cardiomyocytes. HS (NaHS: 400 μM) could up-regulate CSE protein expression, inhibit cell senescence, activate autophagy and SIRT6/AMPK signaling pathway. On the contrary, no above phenomena was achieved upon addition of CSE inhibitor PAG (dl-propargylglycine: mmol/L). In order to further elucidate the relationship between HS and SIRT6/AMPK signaling pathway, dorsomorphin dihydrochloride (Dor), an inhibitor of AMPK signaling pathway, was added to observe the reversal of HS's inhibitory effect on myocardial cell aging. At the same, streptozotocin (STZ; 40 mg/kg) was injected intraperitoneally to build an animal model of diabetic SD rats. The results showed that myocardial collagen fibers were significantly deposited, myocardial tissue senescent cells were significantly increased and the expression of CSE protein was down-regulated, while SIRT6/AMPK signaling pathway and cell autophagy were significantly inhibited. HS-treated (NaHS; 56 μmol/kg) could significantly reverse the above phenomenon. In conclusion, these findings suggest that exogenous HS can inhibit myocardial cell senescence and improve diabetic myocardial fibrosis by activating CSE and autophagy through SIRT6/AMPK signaling pathway.
心肌细胞应激老化参与心肌纤维化(MF)的机制。以往研究表明,硫化氢(HS)可改善MF,但具体内在机制仍不清楚。因此,本研究旨在探讨HS是否能通过SIRT6/AMPK激活自噬来改善糖尿病大鼠高糖诱导的心肌细胞老化和心肌纤维化。我们观察到,高糖(HG,33 mM)诱导H9c2心肌细胞内源性HS生成酶CSE蛋白表达下调,细胞衰老增加,自噬相关蛋白Beclin1、Atg5、Atg12、Atg16L1表达下调,以及SIRT6/AMPK信号通路受到抑制。HS(硫氢化钠:400 μM)可上调CSE蛋白表达,抑制细胞衰老,激活自噬和SIRT6/AMPK信号通路。相反,加入CSE抑制剂PAG(dl-炔丙基甘氨酸:mmol/L)后未出现上述现象。为进一步阐明HS与SIRT6/AMPK信号通路之间的关系,加入AMPK信号通路抑制剂盐酸多柔比星(Dor)以观察HS对心肌细胞老化抑制作用的逆转情况。同时,腹腔注射链脲佐菌素(STZ;40 mg/kg)建立糖尿病SD大鼠动物模型。结果显示,心肌胶原纤维显著沉积,心肌组织衰老细胞显著增加,CSE蛋白表达下调,而SIRT6/AMPK信号通路和细胞自噬受到显著抑制。HS处理(硫氢化钠;56 μmol/kg)可显著逆转上述现象。总之,这些研究结果表明,外源性HS可通过SIRT6/AMPK信号通路激活CSE和自噬,从而抑制心肌细胞衰老并改善糖尿病心肌纤维化。