• 文献检索
  • 文档翻译
  • 深度研究
  • 学术资讯
  • Suppr Zotero 插件Zotero 插件
  • 邀请有礼
  • 套餐&价格
  • 历史记录
应用&插件
Suppr Zotero 插件Zotero 插件浏览器插件Mac 客户端Windows 客户端微信小程序
定价
高级版会员购买积分包购买API积分包
服务
文献检索文档翻译深度研究API 文档MCP 服务
关于我们
关于 Suppr公司介绍联系我们用户协议隐私条款
关注我们

Suppr 超能文献

核心技术专利:CN118964589B侵权必究
粤ICP备2023148730 号-1Suppr @ 2026

文献检索

告别复杂PubMed语法,用中文像聊天一样搜索,搜遍4000万医学文献。AI智能推荐,让科研检索更轻松。

立即免费搜索

文件翻译

保留排版,准确专业,支持PDF/Word/PPT等文件格式,支持 12+语言互译。

免费翻译文档

深度研究

AI帮你快速写综述,25分钟生成高质量综述,智能提取关键信息,辅助科研写作。

立即免费体验

约克郡肺癌筛查试验(YLST):一项随机对照试验方案,旨在评估在目标高危人群中邀请进行基于社区的低剂量CT肺癌筛查与常规护理的效果。

Yorkshire Lung Screening Trial (YLST): protocol for a randomised controlled trial to evaluate invitation to community-based low-dose CT screening for lung cancer versus usual care in a targeted population at risk.

作者信息

Crosbie Philip Aj, Gabe Rhian, Simmonds Irene, Kennedy Martyn, Rogerson Suzanne, Ahmed Nazia, Baldwin David R, Booton Richard, Cochrane Ann, Darby Michael, Franks Kevin, Hinde Sebastian, Janes Sam M, Macleod Una, Messenger Mike, Moller Henrik, Murray Rachael L, Neal Richard D, Quaife Samantha L, Sculpher Mark, Tharmanathan Puvanendran, Torgerson David, Callister Matthew Ej

机构信息

Division of Infection, Immunity and Respiratory Medicine, The University of Manchester, Manchester, UK.

Centre for Cancer Prevention, Wolfson Institute of Preventive Medicine, Queen Mary University of London, London, UK.

出版信息

BMJ Open. 2020 Sep 10;10(9):e037075. doi: 10.1136/bmjopen-2020-037075.

DOI:10.1136/bmjopen-2020-037075
PMID:
32912947
原文链接:https://pmc.ncbi.nlm.nih.gov/articles/PMC7485242/
Abstract

INTRODUCTION

Lung cancer is the world's leading cause of cancer death. Low-dose computed tomography (LDCT) screening reduced lung cancer mortality by 20% in the US National Lung Screening Trial. Here, we present the Yorkshire Lung Screening Trial (YLST), which will address key questions of relevance for screening implementation.

METHODS AND ANALYSIS

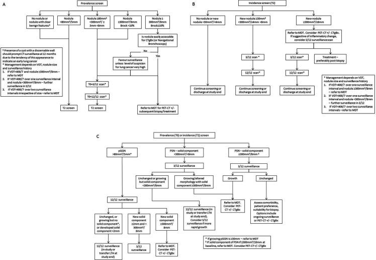
Using a single-consent Zelen's design, ever-smokers aged 55-80 years registered with a general practice in Leeds will be randomised (1:1) to invitation to a telephone-based risk-assessment for a Lung Health Check or to usual care. The anticipated number randomised by household is 62 980 individuals. Responders at high risk will be invited for LDCT scanning for lung cancer on a mobile van in the community. There will be two rounds of screening at an interval of 2 years. Primary objectives are (1) measure participation rates, (2) compare the performance of PLCO (threshold ≥1.51%), Liverpool Lung Project (V.2) (threshold ≥5%) and US Preventive Services Task Force eligibility criteria for screening population selection and (3) assess lung cancer outcomes in the intervention and usual care arms. Secondary evaluations include health economics, quality of life, smoking rates according to intervention arm, screening programme performance with ancillary biomarker and smoking cessation studies.

ETHICS AND DISSEMINATION

The study has been approved by the Greater Manchester West research ethics committee (18-NW-0012) and the Health Research Authority following review by the Confidentiality Advisory Group. The results will be disseminated through publication in peer-reviewed scientific journals, presentation at conferences and on the YLST website.

TRIAL REGISTRATION NUMBERS

ISRCTN42704678 and NCT03750110.

摘要

引言

肺癌是全球癌症死亡的首要原因。在美国国家肺癌筛查试验中,低剂量计算机断层扫描(LDCT)筛查使肺癌死亡率降低了20%。在此,我们介绍约克郡肺癌筛查试验(YLST),该试验将解决筛查实施方面的关键相关问题。

方法与分析

采用单同意书的泽伦设计,在利兹市全科诊所登记的55至80岁曾经吸烟者将被随机分配(1:1),一组接受基于电话的肺癌健康检查风险评估邀请,另一组接受常规护理。预计每户随机分配的人数为62980人。高危应答者将被邀请在社区的移动货车上进行肺癌LDCT扫描。将进行两轮筛查,间隔为2年。主要目标是:(1)测量参与率;(2)比较美国肺癌筛查试验(PLCO)(阈值≥1.51%)、利物浦肺癌项目(V.2)(阈值≥5%)和美国预防服务工作组筛查人群选择资格标准的性能;(3)评估干预组和常规护理组的肺癌结局。次要评估包括卫生经济学、生活质量、根据干预组划分的吸烟率、使用辅助生物标志物的筛查项目性能以及戒烟研究。

伦理与传播

该研究已获得大曼彻斯特西部研究伦理委员会(18 - NW - 0012)批准,并经保密咨询小组审查后获得健康研究管理局批准。研究结果将通过在同行评审的科学期刊上发表、在会议上展示以及在YLST网站上公布等方式进行传播。

试验注册号

ISRCTN42704678和NCT03750110。

https://cdn.ncbi.nlm.nih.gov/pmc/blobs/0d85/7485242/84675fe4d000/bmjopen-2020-037075f02.jpg
https://cdn.ncbi.nlm.nih.gov/pmc/blobs/0d85/7485242/b0d7ff062a47/bmjopen-2020-037075f01.jpg
https://cdn.ncbi.nlm.nih.gov/pmc/blobs/0d85/7485242/84675fe4d000/bmjopen-2020-037075f02.jpg
https://cdn.ncbi.nlm.nih.gov/pmc/blobs/0d85/7485242/b0d7ff062a47/bmjopen-2020-037075f01.jpg
https://cdn.ncbi.nlm.nih.gov/pmc/blobs/0d85/7485242/84675fe4d000/bmjopen-2020-037075f02.jpg

相似文献

1
Yorkshire Lung Screening Trial (YLST): protocol for a randomised controlled trial to evaluate invitation to community-based low-dose CT screening for lung cancer versus usual care in a targeted population at risk.约克郡肺癌筛查试验(YLST):一项随机对照试验方案,旨在评估在目标高危人群中邀请进行基于社区的低剂量CT肺癌筛查与常规护理的效果。
BMJ Open. 2020 Sep 10;10(9):e037075. doi: 10.1136/bmjopen-2020-037075.
2
Yorkshire Lung Screening Trial (YLST) pathway navigation study: a protocol for a nested randomised controlled trial to evaluate the effect of a pathway navigation intervention on lung cancer screening uptake.约克郡肺癌筛查试验(YLST)路径导航研究:一项嵌套随机对照试验方案,旨在评估路径导航干预对肺癌筛查参与度的影响。
BMJ Open. 2024 Jul 9;14(7):e084577. doi: 10.1136/bmjopen-2024-084577.
3
The Yorkshire Kidney Screening Trial (YKST): protocol for a feasibility study of adding non-contrast abdominal CT scanning to screen for kidney cancer and other abdominal pathology within a trial of community-based CT screening for lung cancer.《约克郡肾脏筛查试验(YKST)》:一项在社区肺癌 CT 筛查试验中加入非增强型腹部 CT 扫描以筛查肾癌和其他腹部病变的可行性研究方案。
BMJ Open. 2022 Sep 20;12(9):e063018. doi: 10.1136/bmjopen-2022-063018.
4
Yorkshire Enhanced Stop Smoking (YESS) study: a protocol for a randomised controlled trial to evaluate the effect of adding a personalised smoking cessation intervention to a lung cancer screening programme.约克郡强化戒烟(YESS)研究:一项随机对照试验方案,旨在评估在肺癌筛查项目中增加个性化戒烟干预措施的效果。
BMJ Open. 2020 Sep 10;10(9):e037086. doi: 10.1136/bmjopen-2020-037086.
5
The UK Lung Cancer Screening Trial: a pilot randomised controlled trial of low-dose computed tomography screening for the early detection of lung cancer.英国肺癌筛查试验:一项关于低剂量计算机断层扫描筛查早期肺癌的试点随机对照试验。
Health Technol Assess. 2016 May;20(40):1-146. doi: 10.3310/hta20400.
6
Folic acid supplementation and malaria susceptibility and severity among people taking antifolate antimalarial drugs in endemic areas.在流行地区,服用抗叶酸抗疟药物的人群中,叶酸补充剂与疟疾易感性和严重程度的关系。
Cochrane Database Syst Rev. 2022 Feb 1;2(2022):CD014217. doi: 10.1002/14651858.CD014217.
7
The effect of direct referral for fast CT scan in early lung cancer detection in general practice. A clinical, cluster-randomised trial.在全科医疗中,直接转诊进行快速CT扫描对早期肺癌检测的效果。一项临床、整群随机试验。
Dan Med J. 2015 Mar;62(3).
8
Participation in community-based lung cancer screening: the Yorkshire Lung Screening Trial.参与社区肺癌筛查:约克郡肺癌筛查试验。
Eur Respir J. 2022 Nov 24;60(5). doi: 10.1183/13993003.00483-2022. Print 2022 Nov.
9
Low-dose computed tomography for lung cancer screening in high-risk populations: a systematic review and economic evaluation.低剂量计算机断层扫描在高危人群中的肺癌筛查:系统评价和经济评估。
Health Technol Assess. 2018 Nov;22(69):1-276. doi: 10.3310/hta22690.
10
The Lung Screen Uptake Trial (LSUT): protocol for a randomised controlled demonstration lung cancer screening pilot testing a targeted invitation strategy for high risk and 'hard-to-reach' patients.肺部筛查纳入试验(LSUT):一项随机对照示范性肺癌筛查试验方案,用于测试针对高危和“难以接触到”患者的定向邀请策略。
BMC Cancer. 2016 Apr 20;16:281. doi: 10.1186/s12885-016-2316-z.

引用本文的文献

1
Cost-effectiveness of one-off upper abdominal CT screening as an add-on to lung cancer screening in England.一次性上腹部CT筛查作为英国肺癌筛查附加检查的成本效益分析。
Br J Cancer. 2025 May 14. doi: 10.1038/s41416-025-03043-z.
2
Quantitative Computed Tomography Measures of Lung Fibrosis and Outcomes in the National Lung Screening Trial.国家肺癌筛查试验中肺纤维化的定量计算机断层扫描测量及结果
Ann Am Thorac Soc. 2025 Sep;22(9):1314-1320. doi: 10.1513/AnnalsATS.202410-1048OC.
3
Six-year performance of risk-based selection for lung cancer screening in the Manchester Lung Health Check cohort.

本文引用的文献

1
Yorkshire Enhanced Stop Smoking (YESS) study: a protocol for a randomised controlled trial to evaluate the effect of adding a personalised smoking cessation intervention to a lung cancer screening programme.约克郡强化戒烟(YESS)研究:一项随机对照试验方案,旨在评估在肺癌筛查项目中增加个性化戒烟干预措施的效果。
BMJ Open. 2020 Sep 10;10(9):e037086. doi: 10.1136/bmjopen-2020-037086.
2
Reduced Lung-Cancer Mortality with Volume CT Screening in a Randomized Trial.随机试验中 CT 容积筛查降低肺癌死亡率
N Engl J Med. 2020 Feb 6;382(6):503-513. doi: 10.1056/NEJMoa1911793. Epub 2020 Jan 29.
3
Lung Screen Uptake Trial (LSUT): Randomized Controlled Clinical Trial Testing Targeted Invitation Materials.
曼彻斯特肺部健康检查队列中基于风险的肺癌筛查六年表现
BMJ Oncol. 2024 Dec 10;3(1):e000560. doi: 10.1136/bmjonc-2024-000560. eCollection 2024.
4
Impact of frailty and comorbidity on initial response to lung cancer screening invitation and low-dose CT screening uptake: Findings from the Yorkshire Lung Screening Trial.衰弱和共病对肺癌筛查邀请的初始反应及低剂量CT筛查接受率的影响:来自约克郡肺癌筛查试验的结果
J Med Screen. 2025 Sep;32(3):161-171. doi: 10.1177/09691413251315087. Epub 2025 Jan 27.
5
Protocol for a systematic review and individual participant data meta-analysis for risk factors for lung cancer in individuals with lung nodules identified by low-dose CT screening.低剂量CT筛查发现的肺结节患者肺癌危险因素的系统评价和个体参与者数据荟萃分析方案
BMJ Open. 2025 Jan 25;15(1):e085118. doi: 10.1136/bmjopen-2024-085118.
6
Benefits, harms, and cost-effectiveness of risk model-based and risk factor-based low-dose computed tomography screening strategies for lung cancer: a systematic review.基于风险模型和基于风险因素的低剂量计算机断层扫描肺癌筛查策略的益处、危害及成本效益:一项系统评价
BMC Cancer. 2024 Dec 23;24(1):1567. doi: 10.1186/s12885-024-13356-6.
7
Cost-effectiveness of lung cancer screening with volume computed tomography in Portugal.葡萄牙应用容积 CT 进行肺癌筛查的成本效益分析。
J Comp Eff Res. 2024 Nov;13(11):e240102. doi: 10.57264/cer-2024-0102. Epub 2024 Sep 27.
8
Software using artificial intelligence for nodule and cancer detection in CT lung cancer screening: systematic review of test accuracy studies.软件使用人工智能进行 CT 肺癌筛查中的结节和癌症检测:检测准确性研究的系统评价。
Thorax. 2024 Oct 16;79(11):1040-1049. doi: 10.1136/thorax-2024-221662.
9
Yorkshire Lung Screening Trial (YLST) pathway navigation study: a protocol for a nested randomised controlled trial to evaluate the effect of a pathway navigation intervention on lung cancer screening uptake.约克郡肺癌筛查试验(YLST)路径导航研究:一项嵌套随机对照试验方案,旨在评估路径导航干预对肺癌筛查参与度的影响。
BMJ Open. 2024 Jul 9;14(7):e084577. doi: 10.1136/bmjopen-2024-084577.
10
Acceptability of adding a non-contrast abdominal CT scan to screen for kidney cancer and other abdominal pathology within a community-based CT screening programme for lung cancer: A qualitative study.在基于社区的肺癌 CT 筛查计划中,加入非增强腹部 CT 扫描筛查肾癌和其他腹部病变的可接受性:一项定性研究。
PLoS One. 2024 Jul 1;19(7):e0300313. doi: 10.1371/journal.pone.0300313. eCollection 2024.
肺筛检吸收率试验 (LSUT):随机对照临床试验测试靶向邀请材料。
Am J Respir Crit Care Med. 2020 Apr 15;201(8):965-975. doi: 10.1164/rccm.201905-0946OC.
4
A Comparative Modeling Analysis of Risk-Based Lung Cancer Screening Strategies.基于风险的肺癌筛查策略的比较建模分析。
J Natl Cancer Inst. 2020 May 1;112(5):466-479. doi: 10.1093/jnci/djz164.
5
Attendees of Manchester's Lung Health Check pilot express a preference for community-based lung cancer screening.参加曼彻斯特肺部健康检查试点项目的人员表示,他们更倾向于社区为基础的肺癌筛查。
Thorax. 2019 Dec;74(12):1176-1178. doi: 10.1136/thoraxjnl-2018-212601. Epub 2019 Sep 3.
6
Prolonged lung cancer screening reduced 10-year mortality in the MILD trial: new confirmation of lung cancer screening efficacy.在MILD试验中,延长肺癌筛查可降低10年死亡率:肺癌筛查疗效的新证实
Ann Oncol. 2019 Oct 1;30(10):1672. doi: 10.1093/annonc/mdz169.
7
The proportion of lung cancer patients attending UK lung cancer clinics who would have been eligible for low-dose CT screening.在英国肺癌诊所就诊的肺癌患者中,符合低剂量CT筛查条件的患者比例。
Eur Respir J. 2019 Aug 8;54(2). doi: 10.1183/13993003.02221-2018. Print 2019 Aug.
8
The cost-effectiveness of the Manchester 'lung health checks', a community-based lung cancer low-dose CT screening pilot.曼彻斯特“肺部健康检查”的成本效益,一项基于社区的肺癌低剂量 CT 筛查试点。
Lung Cancer. 2018 Dec;126:119-124. doi: 10.1016/j.lungcan.2018.10.029. Epub 2018 Nov 2.
9
Low-dose computed tomography for lung cancer screening in high-risk populations: a systematic review and economic evaluation.低剂量计算机断层扫描在高危人群中的肺癌筛查:系统评价和经济评估。
Health Technol Assess. 2018 Nov;22(69):1-276. doi: 10.3310/hta22690.
10
Second round results from the Manchester 'Lung Health Check' community-based targeted lung cancer screening pilot.曼彻斯特“肺部健康检查”社区为基础的肺癌筛查试点的第二轮结果。
Thorax. 2019 Jul;74(7):700-704. doi: 10.1136/thoraxjnl-2018-212547. Epub 2018 Nov 12.