• 文献检索
  • 文档翻译
  • 深度研究
  • 学术资讯
  • Suppr Zotero 插件Zotero 插件
  • 邀请有礼
  • 套餐&价格
  • 历史记录
应用&插件
Suppr Zotero 插件Zotero 插件浏览器插件Mac 客户端Windows 客户端微信小程序
定价
高级版会员购买积分包购买API积分包
服务
文献检索文档翻译深度研究API 文档MCP 服务
关于我们
关于 Suppr公司介绍联系我们用户协议隐私条款
关注我们

Suppr 超能文献

核心技术专利:CN118964589B侵权必究
粤ICP备2023148730 号-1Suppr @ 2026

文献检索

告别复杂PubMed语法,用中文像聊天一样搜索,搜遍4000万医学文献。AI智能推荐,让科研检索更轻松。

立即免费搜索

文件翻译

保留排版,准确专业,支持PDF/Word/PPT等文件格式,支持 12+语言互译。

免费翻译文档

深度研究

AI帮你快速写综述,25分钟生成高质量综述,智能提取关键信息,辅助科研写作。

立即免费体验

熊蜂基因组的全属特征分析为其进化以及生态和行为特征的变异提供了见解。

Genus-Wide Characterization of Bumblebee Genomes Provides Insights into Their Evolution and Variation in Ecological and Behavioral Traits.

作者信息

Sun Cheng, Huang Jiaxing, Wang Yun, Zhao Xiaomeng, Su Long, Thomas Gregg W C, Zhao Mengya, Zhang Xingtan, Jungreis Irwin, Kellis Manolis, Vicario Saverio, Sharakhov Igor V, Bondarenko Semen M, Hasselmann Martin, Kim Chang N, Paten Benedict, Penso-Dolfin Luca, Wang Li, Chang Yuxiao, Gao Qiang, Ma Ling, Ma Lina, Zhang Zhang, Zhang Hongbo, Zhang Huahao, Ruzzante Livio, Robertson Hugh M, Zhu Yihui, Liu Yanjie, Yang Huipeng, Ding Lele, Wang Quangui, Ma Dongna, Xu Weilin, Liang Cheng, Itgen Michael W, Mee Lauren, Cao Gang, Zhang Ze, Sadd Ben M, Hahn Matthew W, Schaack Sarah, Barribeau Seth M, Williams Paul H, Waterhouse Robert M, Mueller Rachel Lockridge

机构信息

Institute of Apicultural Research, Chinese Academy of Agricultural Sciences, Beijing, China.

School of Life Sciences, Chongqing University, Chongqing, China.

出版信息

Mol Biol Evol. 2021 Jan 23;38(2):486-501. doi: 10.1093/molbev/msaa240.

DOI:10.1093/molbev/msaa240
PMID:32946576
原文链接:https://pmc.ncbi.nlm.nih.gov/articles/PMC7826183/
Abstract

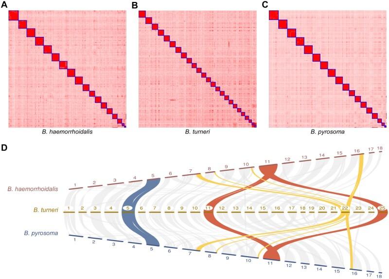
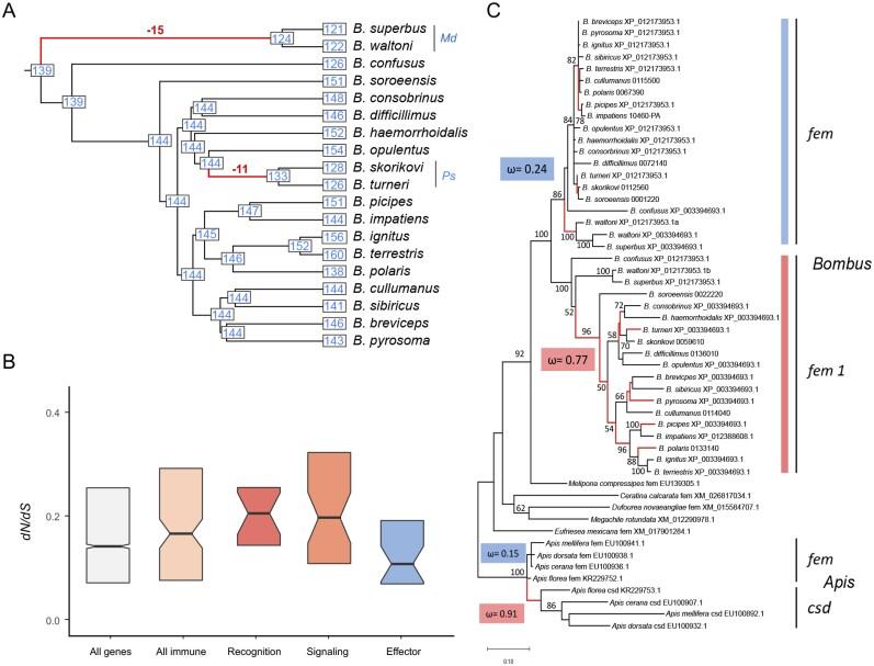
Bumblebees are a diverse group of globally important pollinators in natural ecosystems and for agricultural food production. With both eusocial and solitary life-cycle phases, and some social parasite species, they are especially interesting models to understand social evolution, behavior, and ecology. Reports of many species in decline point to pathogen transmission, habitat loss, pesticide usage, and global climate change, as interconnected causes. These threats to bumblebee diversity make our reliance on a handful of well-studied species for agricultural pollination particularly precarious. To broadly sample bumblebee genomic and phenotypic diversity, we de novo sequenced and assembled the genomes of 17 species, representing all 15 subgenera, producing the first genus-wide quantification of genetic and genomic variation potentially underlying key ecological and behavioral traits. The species phylogeny resolves subgenera relationships, whereas incomplete lineage sorting likely drives high levels of gene tree discordance. Five chromosome-level assemblies show a stable 18-chromosome karyotype, with major rearrangements creating 25 chromosomes in social parasites. Differential transposable element activity drives changes in genome sizes, with putative domestications of repetitive sequences influencing gene coding and regulatory potential. Dynamically evolving gene families and signatures of positive selection point to genus-wide variation in processes linked to foraging, diet and metabolism, immunity and detoxification, as well as adaptations for life at high altitudes. Our study reveals how bumblebee genes and genomes have evolved across the Bombus phylogeny and identifies variations potentially linked to key ecological and behavioral traits of these important pollinators.

摘要

熊蜂是自然生态系统和农业食品生产中全球重要的传粉者,种类多样。它们具有群居和独居的生命周期阶段,还有一些社会性寄生种类,是理解社会进化、行为和生态的特别有趣的模型。许多物种数量下降的报告指出,病原体传播、栖息地丧失、农药使用和全球气候变化是相互关联的原因。这些对熊蜂多样性的威胁使我们在农业授粉方面对少数经过充分研究的物种的依赖尤其不稳定。为了广泛采样熊蜂的基因组和表型多样性,我们对代表所有15个亚属的17个物种的基因组进行了从头测序和组装,首次对可能构成关键生态和行为特征基础的遗传和基因组变异进行了全属范围的量化。物种系统发育解析了亚属关系,而不完全谱系分选可能导致高水平的基因树不一致。五个染色体水平的组装显示出稳定的18条染色体核型,主要重排在社会性寄生种类中产生了25条染色体。转座元件活性的差异驱动了基因组大小的变化,重复序列的假定驯化影响了基因编码和调控潜力。动态进化的基因家族和正选择特征表明,在与觅食、饮食和代谢、免疫和解毒以及高海拔生活适应相关的过程中存在全属范围的变异。我们的研究揭示了熊蜂基因和基因组在熊蜂系统发育中的进化方式,并确定了可能与这些重要传粉者的关键生态和行为特征相关的变异。

https://cdn.ncbi.nlm.nih.gov/pmc/blobs/7b25/7826183/937fd1d7e96e/msaa240f4.jpg
https://cdn.ncbi.nlm.nih.gov/pmc/blobs/7b25/7826183/c9068bb56903/msaa240f1.jpg
https://cdn.ncbi.nlm.nih.gov/pmc/blobs/7b25/7826183/fdcb800dc41b/msaa240f2.jpg
https://cdn.ncbi.nlm.nih.gov/pmc/blobs/7b25/7826183/07d83113e215/msaa240f3.jpg
https://cdn.ncbi.nlm.nih.gov/pmc/blobs/7b25/7826183/937fd1d7e96e/msaa240f4.jpg
https://cdn.ncbi.nlm.nih.gov/pmc/blobs/7b25/7826183/c9068bb56903/msaa240f1.jpg
https://cdn.ncbi.nlm.nih.gov/pmc/blobs/7b25/7826183/fdcb800dc41b/msaa240f2.jpg
https://cdn.ncbi.nlm.nih.gov/pmc/blobs/7b25/7826183/07d83113e215/msaa240f3.jpg
https://cdn.ncbi.nlm.nih.gov/pmc/blobs/7b25/7826183/937fd1d7e96e/msaa240f4.jpg

相似文献

1
Genus-Wide Characterization of Bumblebee Genomes Provides Insights into Their Evolution and Variation in Ecological and Behavioral Traits.熊蜂基因组的全属特征分析为其进化以及生态和行为特征的变异提供了见解。
Mol Biol Evol. 2021 Jan 23;38(2):486-501. doi: 10.1093/molbev/msaa240.
2
The genomes of two key bumblebee species with primitive eusocial organization.具有原始群居组织的两种关键熊蜂物种的基因组。
Genome Biol. 2015 Apr 24;16(1):76. doi: 10.1186/s13059-015-0623-3.
3
Evolutionary Rates of Bumblebee Genomes Are Faster at Lower Elevations.在较低海拔地区,熊蜂基因组的进化速度更快。
Mol Biol Evol. 2019 Jun 1;36(6):1215-1219. doi: 10.1093/molbev/msz057.
4
Conservation genomics analysis reveals recent population decline and possible causes in bumblebee Bombus opulentus.保护基因组学分析揭示了丰富熊蜂(Bombus opulentus)近期的种群衰退及其可能的原因。
Insect Sci. 2024 Oct;31(5):1631-1644. doi: 10.1111/1744-7917.13324. Epub 2024 Jan 31.
5
Population genomics of the honey bee reveals strong signatures of positive selection on worker traits.蜜蜂的群体基因组学揭示了工蜂特征上强烈的正选择信号。
Proc Natl Acad Sci U S A. 2014 Feb 18;111(7):2614-9. doi: 10.1073/pnas.1315506111. Epub 2014 Jan 31.
6
Tandem Repeats Contribute to Coding Sequence Variation in Bumblebees (Hymenoptera: Apidae).串联重复导致熊蜂(膜翅目:蜜蜂科)编码序列变异。
Genome Biol Evol. 2018 Dec 1;10(12):3176-3187. doi: 10.1093/gbe/evy244.
7
A depauperate immune repertoire precedes evolution of sociality in bees.蜜蜂社会性进化之前存在免疫库衰退现象。
Genome Biol. 2015 Apr 24;16(1):83. doi: 10.1186/s13059-015-0628-y.
8
Rapid evolution of antimicrobial peptide genes in an insect host-social parasite system.昆虫宿主 - 社会寄生虫系统中抗菌肽基因的快速进化
Infect Genet Evol. 2014 Apr;23:129-37. doi: 10.1016/j.meegid.2014.02.002. Epub 2014 Feb 14.
9
Genome size evolution in the diverse insect order Trichoptera.昆虫纲 Trichoptera 多样性中的基因组大小进化。
Gigascience. 2022 Feb 25;11. doi: 10.1093/gigascience/giac011.
10
Interspecific Variation in Bumblebee Performance on Pollen Diet: New Insights for Mitigation Strategies.熊蜂在花粉饮食上表现的种间差异:缓解策略的新见解
PLoS One. 2016 Dec 22;11(12):e0168462. doi: 10.1371/journal.pone.0168462. eCollection 2016.

引用本文的文献

1
Comparative Analyses Reveal Mitogenome Characteristics of Halictidae and Novel Rearrangement (Hymenoptera: Apoidea: Anthophila).比较分析揭示了隧蜂科的线粒体基因组特征及新重排(膜翅目:蜜蜂总科:花蜂科)。
Animals (Basel). 2025 Jul 30;15(15):2234. doi: 10.3390/ani15152234.
2
Pesticide and Pathogen Exposure Causes Idiosyncratic Gene Expression Responses Across Four Diverse North American Bumble Bee Species.农药和病原体暴露导致北美四种不同的大黄蜂物种出现特异性基因表达反应。
Mol Ecol. 2025 Sep;34(17):e70042. doi: 10.1111/mec.70042. Epub 2025 Aug 8.
3
Shifts in bee diet breadths are associated with gene gains and losses and positive selection across olfactory receptors.

本文引用的文献

1
Primate phylogenomics uncovers multiple rapid radiations and ancient interspecific introgression.灵长类系统发育基因组学揭示了多次快速辐射和古老的种间基因渗入。
PLoS Biol. 2020 Dec 3;18(12):e3000954. doi: 10.1371/journal.pbio.3000954. eCollection 2020 Dec.
2
Bumble bees damage plant leaves and accelerate flower production when pollen is scarce.当花粉稀缺时,熊蜂会损伤植物叶片,并加速花朵的产生。
Science. 2020 May 22;368(6493):881-884. doi: 10.1126/science.aay0496.
3
New Methods to Calculate Concordance Factors for Phylogenomic Datasets.
蜜蜂饮食广度的变化与基因的得失以及嗅觉受体的正选择有关。
G3 (Bethesda). 2025 Aug 6;15(8). doi: 10.1093/g3journal/jkaf105.
4
Expression analyses of chemosensory genes provide insights into evolution of gustatory receptor genes in the bumble bee Bombus impatiens.化学感应基因的表达分析为熊蜂(Bombus impatiens)味觉受体基因的进化提供了见解。
BMC Genomics. 2025 Jul 1;26(1):575. doi: 10.1186/s12864-025-11710-x.
5
A rare, evolutionarily conserved venom protein benefits endoparasitism across parasitoids.一种罕见的、进化上保守的毒液蛋白有利于各类寄生蜂的体内寄生。
Cell Genom. 2025 Aug 13;5(8):100920. doi: 10.1016/j.xgen.2025.100920. Epub 2025 Jun 19.
6
Mitonuclear Coevolution in Bumblebees (Bombus): Genomic Signatures and Its Role in Climatic Niche Adaptation.熊蜂( Bombus )中的线粒体-核共进化:基因组特征及其在气候生态位适应中的作用
Genome Biol Evol. 2025 Jul 3;17(7). doi: 10.1093/gbe/evaf123.
7
Chromosome-level genome assembly of Protandrena (Anthemurgus) passiflorae (Hymenoptera: Andrenidae), a host-plant specialist bee.西番莲原雄蜂(膜翅目:地蜂科)的染色体水平基因组组装,一种寄主植物专一性蜜蜂。
G3 (Bethesda). 2025 Jul 9;15(7). doi: 10.1093/g3journal/jkaf096.
8
The genome sequence of the Large Red Tailed Bumble Bee, (Linnaeus, 1758).大红尾熊蜂(林奈,1758年)的基因组序列。
Wellcome Open Res. 2025 Feb 12;10:67. doi: 10.12688/wellcomeopenres.23624.1. eCollection 2025.
9
Localized Tissue-Specific Gene Expression and Gene Duplications are Important Sources of Social Morph Differences in a Social Bumblebee.局部组织特异性基因表达和基因复制是群居型熊蜂社会形态差异的重要来源。
Mol Biol Evol. 2025 Apr 1;42(4). doi: 10.1093/molbev/msaf063.
10
Bumble bee gut microbial community structure differs between species and commercial suppliers, but metabolic potential remains largely consistent.大黄蜂肠道微生物群落结构在不同物种和商业供应商之间存在差异,但代谢潜力在很大程度上保持一致。
Appl Environ Microbiol. 2025 Mar 19;91(3):e0203624. doi: 10.1128/aem.02036-24. Epub 2025 Feb 6.
计算系统基因组数据集一致性因子的新方法。
Mol Biol Evol. 2020 Sep 1;37(9):2727-2733. doi: 10.1093/molbev/msaa106.
4
Local adaptation across a complex bioclimatic landscape in two montane bumble bee species.在两个山地熊蜂物种的复杂生物气候景观中进行的局部适应。
Mol Ecol. 2020 Mar;29(5):920-939. doi: 10.1111/mec.15376. Epub 2020 Feb 25.
5
Climate change contributes to widespread declines among bumble bees across continents.气候变化导致各大洲的熊蜂数量普遍减少。
Science. 2020 Feb 7;367(6478):685-688. doi: 10.1126/science.aax8591.
6
IQ-TREE 2: New Models and Efficient Methods for Phylogenetic Inference in the Genomic Era.IQ-TREE 2:基因组时代系统发育推断的新模型和有效方法。
Mol Biol Evol. 2020 May 1;37(5):1530-1534. doi: 10.1093/molbev/msaa015.
7
Gene content evolution in the arthropods.节肢动物的基因内容进化。
Genome Biol. 2020 Jan 23;21(1):15. doi: 10.1186/s13059-019-1925-7.
8
Relaxed purifying selection in autopolyploids drives transposable element over-accumulation which provides variants for local adaptation.松弛的自加倍体净化选择导致转座元件的过度积累,从而为局部适应提供了变异。
Nat Commun. 2019 Dec 20;10(1):5818. doi: 10.1038/s41467-019-13730-0.
9
Whole Genome Sequencing and Assembly of the Asian Honey Bee Apis dorsata.亚洲熊蜂 Apis dorsata 的全基因组测序和组装。
Genome Biol Evol. 2020 Jan 1;12(1):3677-3683. doi: 10.1093/gbe/evz277.
10
The arctic and alpine bumblebees of the subgenus Alpinobombus revised from integrative assessment of species' gene coalescents and morphology (Hymenoptera, Apidae, Bombus).基于物种基因合并和形态学的综合评估对高山熊蜂亚属的北极和高山大黄蜂进行修订(膜翅目,蜜蜂科,熊蜂属)
Zootaxa. 2019 Jul 3;4625(1):zootaxa.4625.1.1. doi: 10.11646/zootaxa.4625.1.1.