• 文献检索
  • 文档翻译
  • 深度研究
  • 学术资讯
  • Suppr Zotero 插件Zotero 插件
  • 邀请有礼
  • 套餐&价格
  • 历史记录
应用&插件
Suppr Zotero 插件Zotero 插件浏览器插件Mac 客户端Windows 客户端微信小程序
定价
高级版会员购买积分包购买API积分包
服务
文献检索文档翻译深度研究API 文档MCP 服务
关于我们
关于 Suppr公司介绍联系我们用户协议隐私条款
关注我们

Suppr 超能文献

核心技术专利:CN118964589B侵权必究
粤ICP备2023148730 号-1Suppr @ 2026

文献检索

告别复杂PubMed语法,用中文像聊天一样搜索,搜遍4000万医学文献。AI智能推荐,让科研检索更轻松。

立即免费搜索

文件翻译

保留排版,准确专业,支持PDF/Word/PPT等文件格式,支持 12+语言互译。

免费翻译文档

深度研究

AI帮你快速写综述,25分钟生成高质量综述,智能提取关键信息,辅助科研写作。

立即免费体验

兰加特病毒感染会影响没有疾病迹象的小鼠海马神经元形态和功能。

Langat virus infection affects hippocampal neuron morphology and function in mice without disease signs.

机构信息

Innate Immunity and Infection, Helmholtz Centre for Infection Research, 38124, Braunschweig, Germany.

Present Address: Institute of Virology, Hannover Medical School, 30625, Hannover, Germany.

出版信息

J Neuroinflammation. 2020 Sep 20;17(1):278. doi: 10.1186/s12974-020-01951-w.

DOI:10.1186/s12974-020-01951-w
PMID:32951602
原文链接:https://pmc.ncbi.nlm.nih.gov/articles/PMC7504599/
Abstract

BACKGROUND

Tick-borne encephalitis virus (TBEV) is an important human pathogen that can cause the serious illness tick-borne encephalitis (TBE). Patients with clinical symptoms can suffer from severe meningoencephalitis with sequelae that include cognitive disorders and paralysis. While less than 30% of patients with clinical symptoms develop meningoencephalitis, the number of seropositive individuals in some regions indicates a much higher prevalence of TBEV infections, either with no or subclinical symptoms. The functional relevance of these subclinical TBEV infections and their influence on brain functions, such as learning and memory, has not been investigated so far.

METHODS

To compare the effect of low and high viral replication in the brain, wildtype and Irf-7 mice were infected with Langat virus (LGTV), which belongs to the TBEV-serogroup. The viral burden was analyzed in the olfactory bulb and the hippocampus. Open field, elevated plus maze, and Morris water maze experiments were performed to determine the impact on anxiety-like behavior, learning, and memory formation. Spine density of hippocampal neurons and activation of microglia and astrocytes were analyzed.

RESULTS

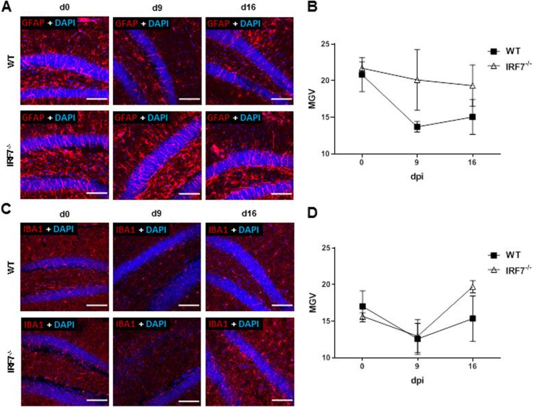
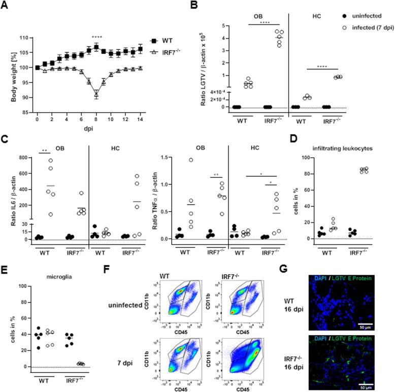
In contrast to susceptible Irf-7 mice, wildtype mice showed no disease signs upon LGTV infection. Detection of viral RNA in the olfactory bulb revealed CNS infections in wildtype and Irf-7 mice. Very low levels of viral replication were detectable in the hippocampus of wildtype mice. Although wildtype mice develop no disease signs, they showed reduced anxiety-like behavior and impaired memory formation, whereas Irf-7 mice were not affected. This impairment was associated with a significant decrease in spine density of neurons in the hippocampal CA1 region of wildtype mice. Microglia activation and astrogliosis were detected in the hippocampus.

CONCLUSION

In this study, we demonstrate that subclinical infections by viruses from the TBEV-serogroup affected anxiety-like behavior. Virus replication in the olfactory bulb induced far-reaching effects on hippocampal neuron morphology and impaired hippocampus-dependent learning and memory formation.

摘要

背景

蜱传脑炎病毒(TBEV)是一种重要的人类病原体,可引起严重的蜱传脑炎(TBE)疾病。有临床症状的患者可罹患严重的脑膜脑炎,并伴有认知障碍和瘫痪等后遗症。虽然不到 30%有临床症状的患者发生脑膜脑炎,但在一些地区,血清阳性个体的数量表明 TBEV 感染的流行率更高,且这些感染可能没有临床症状或呈亚临床症状。迄今为止,尚未研究这些亚临床 TBEV 感染的功能相关性及其对学习和记忆等脑功能的影响。

方法

为了比较低水平和高水平病毒在大脑中的复制的影响,野生型和 Irf-7 小鼠分别用属于 TBEV 血清群的兰格特病毒(LGTV)感染。分析嗅球和海马中的病毒载量。通过旷场实验、高架十字迷宫实验和 Morris 水迷宫实验,确定其对焦虑样行为、学习和记忆形成的影响。分析海马神经元的棘突密度和小胶质细胞及星形胶质细胞的激活情况。

结果

与易感 Irf-7 小鼠不同,野生型小鼠在 LGTV 感染后没有出现疾病迹象。嗅球中病毒 RNA 的检测表明野生型和 Irf-7 小鼠的中枢神经系统感染。在野生型小鼠的海马中可检测到非常低水平的病毒复制。尽管野生型小鼠没有出现疾病迹象,但它们表现出焦虑样行为减少和记忆形成受损,而 Irf-7 小鼠则未受影响。这种损伤与野生型小鼠海马 CA1 区神经元棘突密度的显著减少有关。在海马中检测到小胶质细胞激活和星形胶质细胞增生。

结论

在这项研究中,我们证明了 TBEV 血清群病毒的亚临床感染会影响焦虑样行为。嗅球中的病毒复制对海马神经元形态产生了深远的影响,并损害了海马依赖的学习和记忆形成。

https://cdn.ncbi.nlm.nih.gov/pmc/blobs/61d4/7504599/65fc7620ca92/12974_2020_1951_Fig11_HTML.jpg
https://cdn.ncbi.nlm.nih.gov/pmc/blobs/61d4/7504599/0ffa5a5b9506/12974_2020_1951_Fig1_HTML.jpg
https://cdn.ncbi.nlm.nih.gov/pmc/blobs/61d4/7504599/00b40be3ae1b/12974_2020_1951_Fig2_HTML.jpg
https://cdn.ncbi.nlm.nih.gov/pmc/blobs/61d4/7504599/05ea2cf5ac47/12974_2020_1951_Fig3_HTML.jpg
https://cdn.ncbi.nlm.nih.gov/pmc/blobs/61d4/7504599/fdc89c1c2c79/12974_2020_1951_Fig4_HTML.jpg
https://cdn.ncbi.nlm.nih.gov/pmc/blobs/61d4/7504599/4a9d91a8ab2e/12974_2020_1951_Fig5_HTML.jpg
https://cdn.ncbi.nlm.nih.gov/pmc/blobs/61d4/7504599/38f272a5168f/12974_2020_1951_Fig6_HTML.jpg
https://cdn.ncbi.nlm.nih.gov/pmc/blobs/61d4/7504599/7cbeb9ad1834/12974_2020_1951_Fig7_HTML.jpg
https://cdn.ncbi.nlm.nih.gov/pmc/blobs/61d4/7504599/9d5e767bb4e2/12974_2020_1951_Fig8_HTML.jpg
https://cdn.ncbi.nlm.nih.gov/pmc/blobs/61d4/7504599/b5bc21b556c8/12974_2020_1951_Fig9_HTML.jpg
https://cdn.ncbi.nlm.nih.gov/pmc/blobs/61d4/7504599/d2306d1e36a8/12974_2020_1951_Fig10_HTML.jpg
https://cdn.ncbi.nlm.nih.gov/pmc/blobs/61d4/7504599/65fc7620ca92/12974_2020_1951_Fig11_HTML.jpg
https://cdn.ncbi.nlm.nih.gov/pmc/blobs/61d4/7504599/0ffa5a5b9506/12974_2020_1951_Fig1_HTML.jpg
https://cdn.ncbi.nlm.nih.gov/pmc/blobs/61d4/7504599/00b40be3ae1b/12974_2020_1951_Fig2_HTML.jpg
https://cdn.ncbi.nlm.nih.gov/pmc/blobs/61d4/7504599/05ea2cf5ac47/12974_2020_1951_Fig3_HTML.jpg
https://cdn.ncbi.nlm.nih.gov/pmc/blobs/61d4/7504599/fdc89c1c2c79/12974_2020_1951_Fig4_HTML.jpg
https://cdn.ncbi.nlm.nih.gov/pmc/blobs/61d4/7504599/4a9d91a8ab2e/12974_2020_1951_Fig5_HTML.jpg
https://cdn.ncbi.nlm.nih.gov/pmc/blobs/61d4/7504599/38f272a5168f/12974_2020_1951_Fig6_HTML.jpg
https://cdn.ncbi.nlm.nih.gov/pmc/blobs/61d4/7504599/7cbeb9ad1834/12974_2020_1951_Fig7_HTML.jpg
https://cdn.ncbi.nlm.nih.gov/pmc/blobs/61d4/7504599/9d5e767bb4e2/12974_2020_1951_Fig8_HTML.jpg
https://cdn.ncbi.nlm.nih.gov/pmc/blobs/61d4/7504599/b5bc21b556c8/12974_2020_1951_Fig9_HTML.jpg
https://cdn.ncbi.nlm.nih.gov/pmc/blobs/61d4/7504599/d2306d1e36a8/12974_2020_1951_Fig10_HTML.jpg
https://cdn.ncbi.nlm.nih.gov/pmc/blobs/61d4/7504599/65fc7620ca92/12974_2020_1951_Fig11_HTML.jpg

相似文献

1
Langat virus infection affects hippocampal neuron morphology and function in mice without disease signs.兰加特病毒感染会影响没有疾病迹象的小鼠海马神经元形态和功能。
J Neuroinflammation. 2020 Sep 20;17(1):278. doi: 10.1186/s12974-020-01951-w.
2
Type I Interferon response in olfactory bulb, the site of tick-borne flavivirus accumulation, is primarily regulated by IPS-1.嗅觉球是蜱传黄病毒聚集的部位,其中I型干扰素反应主要受IPS-1调控。
J Neuroinflammation. 2016 Jan 27;13:22. doi: 10.1186/s12974-016-0487-9.
3
Type I interferon protects mice from fatal neurotropic infection with Langat virus by systemic and local antiviral responses.I型干扰素通过全身和局部抗病毒反应保护小鼠免受Langat病毒致命的嗜神经感染。
J Virol. 2014 Nov;88(21):12202-12. doi: 10.1128/JVI.01215-14. Epub 2014 Aug 13.
4
A tick-borne encephalitis model in infant rats infected with langat virus.感染兰加特病毒的幼鼠蜱传脑炎模型。
J Neuropathol Exp Neurol. 2014 Dec;73(12):1107-15. doi: 10.1097/NEN.0000000000000131.
5
Cross-reactive antibodies against Langat virus protect mice from lethal tick-borne encephalitis virus infection.交叉反应性抗体可预防小鼠感染致死性蜱传脑炎病毒。
Front Immunol. 2023 Feb 28;14:1134371. doi: 10.3389/fimmu.2023.1134371. eCollection 2023.
6
Exosomes serve as novel modes of tick-borne flavivirus transmission from arthropod to human cells and facilitates dissemination of viral RNA and proteins to the vertebrate neuronal cells.外泌体是节肢动物传播给人类细胞的新型蜱传黄病毒传播方式,有助于将病毒 RNA 和蛋白质传播到脊椎动物的神经细胞。
PLoS Pathog. 2018 Jan 4;14(1):e1006764. doi: 10.1371/journal.ppat.1006764. eCollection 2018 Jan.
7
MicroRNA-based control of tick-borne flavivirus neuropathogenesis: Challenges and perspectives.基于微小RNA对蜱传黄病毒神经发病机制的调控:挑战与展望。
Antiviral Res. 2016 Mar;127:57-67. doi: 10.1016/j.antiviral.2016.01.003. Epub 2016 Jan 19.
8
The envelope protein of tick-borne encephalitis virus influences neuron entry, pathogenicity, and vaccine protection.蜱传脑炎病毒的包膜蛋白影响神经元进入、致病性和疫苗保护作用。
J Neuroinflammation. 2020 Sep 28;17(1):284. doi: 10.1186/s12974-020-01943-w.
9
IRE1-Mediated Unfolded Protein Response Promotes the Replication of Tick-Borne Flaviviruses in a Virus and Cell-Type Dependent Manner.IRE1 介导的未折叠蛋白反应以病毒和细胞类型依赖的方式促进蜱传黄病毒的复制。
Viruses. 2021 Oct 27;13(11):2164. doi: 10.3390/v13112164.
10
Transcriptional Response to Tick-Borne Flavivirus Infection in Neurons, Astrocytes and Microglia In Vivo and In Vitro.体内和体外感染蜱传黄病毒后神经元、星形胶质细胞和小胶质细胞的转录反应。
Viruses. 2024 Aug 19;16(8):1327. doi: 10.3390/v16081327.

引用本文的文献

1
Impact of Tick-Borne Infection on Compact Human Brain Endothelial Barrier.蜱传感染对紧密型人脑内皮屏障的影响。
Int J Mol Sci. 2025 Mar 6;26(5):2342. doi: 10.3390/ijms26052342.
2
The Known and Unknown of Global Tick-Borne Viruses.全球蜱传病毒的已知与未知
Viruses. 2024 Nov 21;16(12):1807. doi: 10.3390/v16121807.
3
Immune and metabolic challenges induce changes in pain sensation and related pathways in the hypothalamus.免疫和代谢挑战会引起下丘脑疼痛感知和相关通路的变化。

本文引用的文献

1
Type I Interferon Receptor Signaling in Astrocytes Regulates Hippocampal Synaptic Plasticity and Cognitive Function of the Healthy CNS.星形胶质细胞 I 型干扰素受体信号转导调节海马突触可塑性和健康中枢神经系统的认知功能。
Cell Rep. 2020 May 19;31(7):107666. doi: 10.1016/j.celrep.2020.107666.
2
T cells promote microglia-mediated synaptic elimination and cognitive dysfunction during recovery from neuropathogenic flaviviruses.T 细胞促进小神经胶质细胞介导的突触消除和神经致病性黄病毒感染恢复过程中的认知功能障碍。
Nat Neurosci. 2019 Aug;22(8):1276-1288. doi: 10.1038/s41593-019-0427-y. Epub 2019 Jun 24.
3
Recurrent herpes simplex virus-1 infection induces hallmarks of neurodegeneration and cognitive deficits in mice.
Physiol Genomics. 2024 Apr 1;56(4):343-359. doi: 10.1152/physiolgenomics.00134.2023. Epub 2024 Jan 8.
4
Type I interferon shapes brain distribution and tropism of tick-borne flavivirus.I 型干扰素塑造了蜱传黄病毒在脑中的分布和趋向性。
Nat Commun. 2023 Apr 10;14(1):2007. doi: 10.1038/s41467-023-37698-0.
5
Cross-reactive antibodies against Langat virus protect mice from lethal tick-borne encephalitis virus infection.交叉反应性抗体可预防小鼠感染致死性蜱传脑炎病毒。
Front Immunol. 2023 Feb 28;14:1134371. doi: 10.3389/fimmu.2023.1134371. eCollection 2023.
6
Of Murines and Humans: Modeling Persistent Powassan Disease in C57BL/6 Mice.关于鼠类和人类:在 C57BL/6 小鼠中模拟持久性波瓦桑病毒病。
mBio. 2023 Apr 25;14(2):e0360622. doi: 10.1128/mbio.03606-22. Epub 2023 Feb 21.
7
Word recognition memory and serum levels of Borna disease virus specific circulating immune complexes in obsessive-compulsive disorder.强迫症患者的单词识别记忆和博尔纳病病毒特异性循环免疫复合物的血清水平。
BMC Psychiatry. 2022 Sep 8;22(1):597. doi: 10.1186/s12888-022-04208-3.
8
Tick-borne encephalitis affects sleep-wake behavior and locomotion in infant rats.蜱传脑炎影响幼鼠的睡眠-觉醒行为和运动能力。
Cell Biosci. 2022 Aug 2;12(1):121. doi: 10.1186/s13578-022-00859-7.
9
Zika virus-induced TNF-α signaling dysregulates expression of neurologic genes associated with psychiatric disorders.寨卡病毒诱导的肿瘤坏死因子-α信号传导失调了与精神疾病相关的神经学基因的表达。
J Neuroinflammation. 2022 Apr 24;19(1):100. doi: 10.1186/s12974-022-02460-8.
10
CARD9 Deficiency Increases Hippocampal Injury Following Acute Neurotropic Picornavirus Infection but Does Not Affect Pathogen Elimination.CARD9 缺陷增加急性神经嗜性小核糖核酸病毒感染后的海马损伤,但不影响病原体清除。
Int J Mol Sci. 2021 Jun 29;22(13):6982. doi: 10.3390/ijms22136982.
复发性单纯疱疹病毒-1 感染可诱导小鼠出现神经退行性病变和认知缺陷的特征。
PLoS Pathog. 2019 Mar 14;15(3):e1007617. doi: 10.1371/journal.ppat.1007617. eCollection 2019 Mar.
4
Long-Term Neuroinflammation Induced by Influenza A Virus Infection and the Impact on Hippocampal Neuron Morphology and Function.甲型流感病毒感染诱导的长期神经炎症及其对海马神经元形态和功能的影响。
J Neurosci. 2018 Mar 21;38(12):3060-3080. doi: 10.1523/JNEUROSCI.1740-17.2018. Epub 2018 Feb 27.
5
Astrocytes decrease adult neurogenesis during virus-induced memory dysfunction via IL-1.星形胶质细胞通过白细胞介素-1 降低病毒诱导的记忆功能障碍期间的成年神经发生。
Nat Immunol. 2018 Feb;19(2):151-161. doi: 10.1038/s41590-017-0021-y. Epub 2018 Jan 1.
6
Mef2C restrains microglial inflammatory response and is lost in brain ageing in an IFN-I-dependent manner.Mef2C抑制小胶质细胞的炎症反应,并以I型干扰素依赖的方式在大脑衰老过程中缺失。
Nat Commun. 2017 Sep 28;8(1):717. doi: 10.1038/s41467-017-00769-0.
7
Lipopolysaccharide-induced memory impairment in rats: a model of Alzheimer's disease.脂多糖诱导的大鼠记忆损伤:阿尔茨海默病模型
Physiol Res. 2017 Sep 22;66(4):553-565. doi: 10.33549/physiolres.933480. Epub 2017 Apr 12.
8
A complement-microglial axis drives synapse loss during virus-induced memory impairment.补体-小胶质细胞轴在病毒诱导的记忆损伤过程中驱动突触丢失。
Nature. 2016 Jun 23;534(7608):538-43. doi: 10.1038/nature18283.
9
Brain Endothelial- and Epithelial-Specific Interferon Receptor Chain 1 Drives Virus-Induced Sickness Behavior and Cognitive Impairment.脑内皮细胞和上皮细胞特异性干扰素受体链 1 驱动病毒诱导的疾病行为和认知障碍。
Immunity. 2016 Apr 19;44(4):901-12. doi: 10.1016/j.immuni.2016.04.005.
10
Lack of Neuronal IFN-β-IFNAR Causes Lewy Body- and Parkinson's Disease-like Dementia.神经元干扰素-β-干扰素α受体缺乏导致路易体和帕金森病样痴呆。
Cell. 2015 Oct 8;163(2):324-39. doi: 10.1016/j.cell.2015.08.069.