Suppr超能文献

寨卡病毒诱导的肿瘤坏死因子-α信号传导失调了与精神疾病相关的神经学基因的表达。

Zika virus-induced TNF-α signaling dysregulates expression of neurologic genes associated with psychiatric disorders.

作者信息

Kung Po-Lun, Chou Tsui-Wen, Lindman Marissa, Chang Nydia P, Estevez Irving, Buckley Benjamin D, Atkins Colm, Daniels Brian P

机构信息

Department of Cell Biology and Neuroscience, Rutgers University, 604 Allison Road, Room B314, Piscataway, NJ, 08854, USA.

出版信息

J Neuroinflammation. 2022 Apr 24;19(1):100. doi: 10.1186/s12974-022-02460-8.

Abstract

BACKGROUND

Zika virus (ZIKV) is an emerging flavivirus of global concern. ZIKV infection of the central nervous system has been linked to a variety of clinical syndromes, including microcephaly in fetuses and rare but serious neurologic disease in adults. However, the potential for ZIKV to influence brain physiology and host behavior following apparently mild or subclinical infection is less well understood. Furthermore, though deficits in cognitive function are well-documented after recovery from neuroinvasive viral infection, the potential impact of ZIKV on other host behavioral domains has not been thoroughly explored.

METHODS

We used transcriptomic profiling, including unbiased gene ontology enrichment analysis, to assess the impact of ZIKV infection on gene expression in primary cortical neuron cultures. These studies were extended with molecular biological analysis of gene expression and inflammatory cytokine signaling. In vitro observations were further confirmed using established in vivo models of ZIKV infection in immunocompetent hosts.

RESULTS

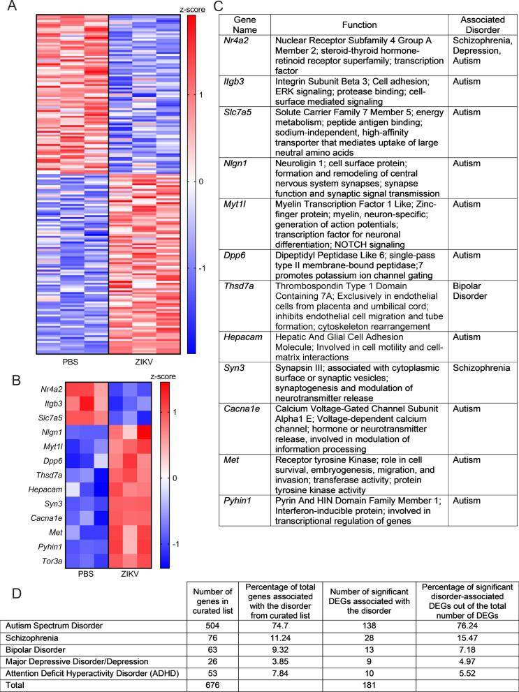
Transcriptomic profiling of primary neuron cultures following ZIKV infection revealed altered expression of key genes associated with major psychiatric disorders, such as bipolar disorder and schizophrenia. Gene ontology enrichment analysis also revealed significant changes in gene expression associated with fundamental neurobiological processes, including neuronal development, neurotransmission, and others. These alterations to neurologic gene expression were also observed in the brain in vivo using several immunocompetent mouse models of ZIKV infection. Mechanistic studies identified TNF-α signaling via TNFR1 as a major regulatory mechanism controlling ZIKV-induced changes to neurologic gene expression.

CONCLUSIONS

Our studies reveal that cell-intrinsic innate immune responses to ZIKV infection profoundly shape neuronal transcriptional profiles, highlighting the need to further explore associations between ZIKV infection and disordered host behavioral states.

摘要

背景

寨卡病毒(ZIKV)是一种引起全球关注的新兴黄病毒。中枢神经系统的寨卡病毒感染与多种临床综合征有关,包括胎儿小头畸形以及成人中罕见但严重的神经疾病。然而,对于寨卡病毒在明显轻度或亚临床感染后影响脑生理学和宿主行为的潜力,人们了解较少。此外,虽然神经侵袭性病毒感染恢复后认知功能缺陷已有充分记录,但寨卡病毒对其他宿主行为领域的潜在影响尚未得到充分探索。

方法

我们使用转录组分析,包括无偏基因本体富集分析,来评估寨卡病毒感染对原代皮质神经元培养物中基因表达的影响。这些研究通过对基因表达和炎性细胞因子信号传导的分子生物学分析得以扩展。体外观察结果在免疫健全宿主的寨卡病毒感染体内模型中得到进一步证实。

结果

寨卡病毒感染后原代神经元培养物的转录组分析显示,与双相情感障碍和精神分裂症等主要精神疾病相关的关键基因表达发生了改变。基因本体富集分析还显示,与包括神经元发育、神经传递等基本神经生物学过程相关的基因表达有显著变化。在几种免疫健全的寨卡病毒感染小鼠模型的体内大脑中也观察到了这些神经基因表达的改变。机制研究确定通过肿瘤坏死因子受体1(TNFR1)的肿瘤坏死因子-α(TNF-α)信号传导是控制寨卡病毒诱导的神经基因表达变化的主要调节机制。

结论

我们的研究表明,细胞内在的对寨卡病毒感染的先天免疫反应深刻地塑造了神经元转录谱,突出了进一步探索寨卡病毒感染与宿主行为紊乱状态之间关联的必要性。

https://cdn.ncbi.nlm.nih.gov/pmc/blobs/e119/9036774/73c462dea711/12974_2022_2460_Fig1_HTML.jpg

文献检索

告别复杂PubMed语法,用中文像聊天一样搜索,搜遍4000万医学文献。AI智能推荐,让科研检索更轻松。

立即免费搜索

文件翻译

保留排版,准确专业,支持PDF/Word/PPT等文件格式,支持 12+语言互译。

免费翻译文档

深度研究

AI帮你快速写综述,25分钟生成高质量综述,智能提取关键信息,辅助科研写作。

立即免费体验