Suppr超能文献

肠道微生物群失调与脑炎中的短链脂肪酸:一项中国初步研究。

Dysbiosis of Gut Microbiota and Short-Chain Fatty Acids in Encephalitis: A Chinese Pilot Study.

机构信息

Department of Neurology, The First Affiliated Hospital of Wenzhou Medical University, Wenzhou, China.

Department of Critical Care Medicine, Nanfang Hospital, Southern Medical University, Guangzhou, China.

出版信息

Front Immunol. 2020 Aug 20;11:1994. doi: 10.3389/fimmu.2020.01994. eCollection 2020.

Abstract

BACKGROUND

Encephalitis, the inflammation of the brain, may be caused by an infection or an autoimmune reaction. However, few researches were focused on the gut microbiome characteristics in encephalitis patients.

METHODS

A prospective observational study was conducted in an academic hospital in Guangzhou from February 2017 to February 2018. Patients with encephalitis were recruited. Fecal and serum samples were collected at admission. Healthy volunteers were enrolled from a community. Disease severity scores were recorded by specialized physicians, including Glasgow Coma Scale (GCS), Sequential Organ Failure Assessment (SOFA), and Acute Physiology and Chronic Health Evaluation-II (APACHE-II). 16S rRNA sequence was performed to analyze the gut microbiome, then the α-diversities and β-diversities were estimated. Short-chain fatty acids (SCFAs) were extracted from fecal samples and determined by gas chromatography-mass spectrometry. Serum D-lactate (D-LA), intestinal fatty acid-binding protein (iFABP), lipopolysaccharide (LPS), and lipopolysaccharide-binding protein (LBP) were measured by enzyme-linked immunosorbent assay (ELISA). The associations among microbial indexes and clinical parameters were evaluated by Spearman correlation analysis.

RESULTS

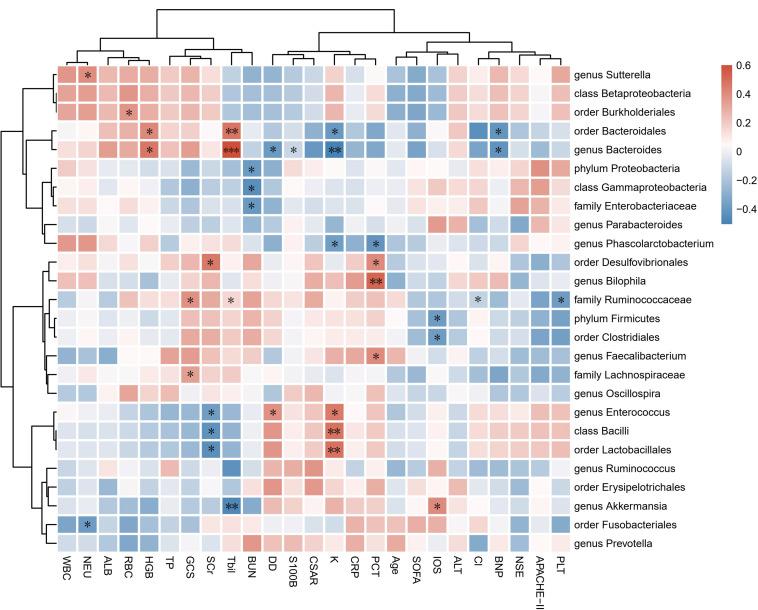
In total, twenty-eight patients were recruited for analysis (median age 46 years; 82.1% male; median GCS 6.5; median SOFA 6.5; median APACHE-II 14.5). Twenty-eight age- and sex-matched healthy subjects were selected as controls. The β-diversities between patients and healthy subjects were significantly different. The α-diversities did not show significant differences between these two groups. In the patient group, the abundances of , , and were significantly enriched. Accordingly, fecal SCFA levels were decreased in the patient group, whereas serum D-LA, iFABP, LPS, and LBP levels were increased compared with those in healthy subjects. Correlation analyses showed that disease severity had positive correlations with and but negative correlations with , , and abundances. The cerebrospinal fluid albumin-to-serum albumin ratio (CSAR) was positively related to the α-diversity but negatively correlated with the fecal butyrate concentration.

CONCLUSION

Gut microbiota disruption was observed in encephalitis patients, which manifested as pathogen dominance and health-promoting commensal depletion. Disease severity and brain damage may have associations with the gut microbiota or its metabolites. The causal relationship should be further explored in future studies.

摘要

背景

脑炎是大脑的炎症,可能由感染或自身免疫反应引起。然而,很少有研究关注脑炎患者的肠道微生物组特征。

方法

本前瞻性观察性研究于 2017 年 2 月至 2018 年 2 月在广州的一家学术医院进行。招募脑炎患者。入院时采集粪便和血清样本。从社区招募健康志愿者。专门的医生记录疾病严重程度评分,包括格拉斯哥昏迷评分(GCS)、序贯器官衰竭评估(SOFA)和急性生理学和慢性健康评估-II(APACHE-II)。进行 16S rRNA 序列分析以分析肠道微生物组,然后估计 α-多样性和β-多样性。从粪便样本中提取短链脂肪酸(SCFA),并通过气相色谱-质谱法测定。通过酶联免疫吸附试验(ELISA)测定血清 D-乳酸(D-LA)、肠脂肪酸结合蛋白(iFABP)、脂多糖(LPS)和脂多糖结合蛋白(LBP)。通过 Spearman 相关分析评估微生物指标与临床参数之间的相关性。

结果

共纳入 28 例患者进行分析(中位年龄 46 岁;82.1%为男性;中位 GCS 为 6.5;中位 SOFA 为 6.5;中位 APACHE-II 为 14.5)。选择 28 名年龄和性别匹配的健康受试者作为对照。患者和健康受试者之间的β多样性有显著差异。两组之间的α多样性无显著差异。在患者组中, 、 和 的丰度显著增加。因此,患者组粪便 SCFA 水平降低,而血清 D-LA、iFABP、LPS 和 LBP 水平较健康受试者升高。相关性分析显示,疾病严重程度与 和 呈正相关,与 、 、和 的丰度呈负相关。脑脊液白蛋白/血清白蛋白比值(CSAR)与α多样性呈正相关,与粪便丁酸盐浓度呈负相关。

结论

脑炎患者存在肠道微生物群紊乱,表现为病原体优势和有益共生体耗竭。疾病严重程度和脑损伤可能与肠道微生物群或其代谢物有关。在未来的研究中应进一步探讨因果关系。

https://cdn.ncbi.nlm.nih.gov/pmc/blobs/5f10/7468513/a2e0b9a5fd7d/fimmu-11-01994-g001.jpg

文献AI研究员

20分钟写一篇综述,助力文献阅读效率提升50倍。

立即体验

用中文搜PubMed

大模型驱动的PubMed中文搜索引擎

马上搜索

文档翻译

学术文献翻译模型,支持多种主流文档格式。

立即体验