Department of Neurology, The Second Hospital of Hebei Medical University, Shijiazhuang, Hebei, People's Republic of China.
The Key Laboratory of Neurology (Hebei Medical University), Ministry of Education, Shijiazhuang, Hebei, 050000, People's Republic of China.
Mol Neurobiol. 2024 Dec;61(12):10051-10071. doi: 10.1007/s12035-024-03988-x. Epub 2024 Feb 13.
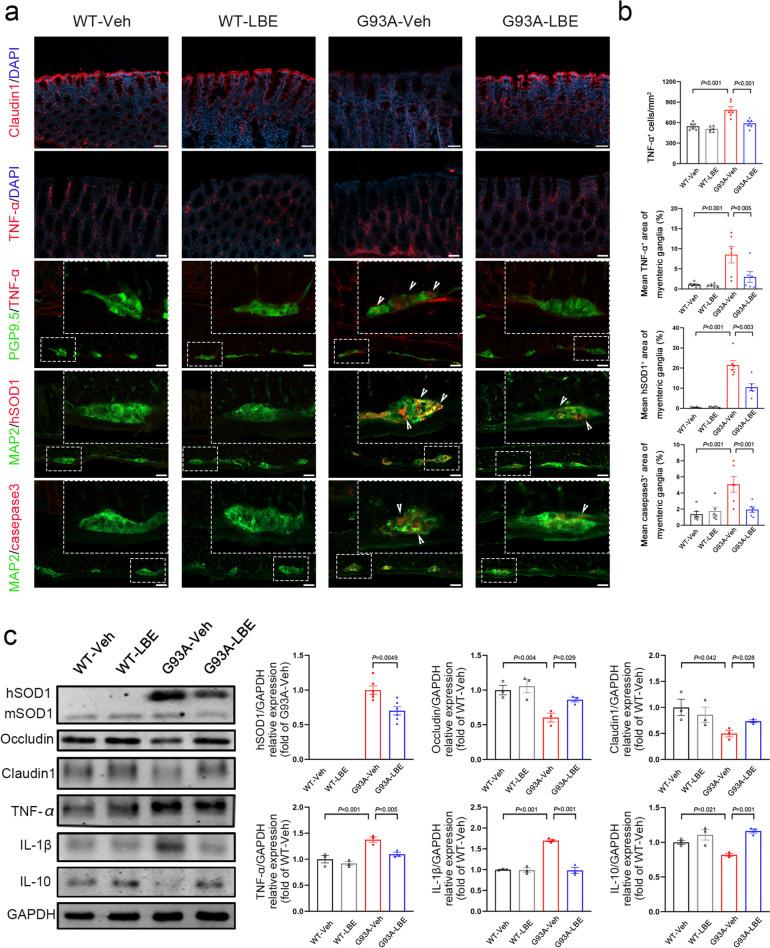
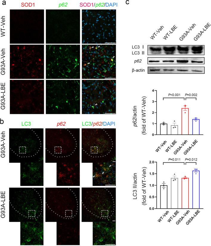
Amyotrophic lateral sclerosis (ALS) is a devastating neurodegenerative disease characterized by the selective loss of motor neurons. A bidirectional communication system known as the "microbiota-gut-brain" axis has a regulatory function in neurodegenerative disorders. The impact of probiotics on ALS through the "microbiota-gut-brain" axis remains uncertain. A longitudinal investigation was conducted to examine the alterations in the structure of the ileum and colon in mutant superoxide dismutase 1 (SOD1) transgenic mice models of ALS by using immunofluorescence and Western blotting. Subsequently, the mice were administered a multistrain probiotic mixture (LBE) or vehicle orally, starting from 60 days of age until the terminal stage of the disease. The effects of these agents on the behavior, gut microbiota, microbial metabolites, and pathological processes of the spinal and intestine of SOD1 mice were analyzed, with a focus on exploring potential protective mechanisms. SOD1 mice exhibit various structural abnormalities in the intestine. Oral administration of LBE improved the proinflammatory response, reduced aberrant superoxide dismutase 1 (SOD1) aggregation, and protected neuronal cells in the intestine and spinal cord of SOD1 mice. Furthermore, LBE treatment resulted in a change in intestinal microbiota, an increase in short-chain fatty acid levels, and an enhancement in autophagy flux. SOD1 mice exhibited various structural abnormalities in the intestine. LBE can improve the proinflammatory response, reduce aberrant SOD1 aggregation, and protect neuronal cells in the spinal cord and intestine of SOD1 mice. The positive effect of LBE can be attributed to increased short-chain fatty acids and enhanced autophagy flux.
肌萎缩侧索硬化症(ALS)是一种破坏性的神经退行性疾病,其特征是运动神经元的选择性丧失。一种称为“微生物群-肠道-大脑”轴的双向通讯系统在神经退行性疾病中具有调节作用。益生菌通过“微生物群-肠道-大脑”轴对 ALS 的影响尚不确定。通过免疫荧光和 Western blot 对 ALS 突变超氧化物歧化酶 1 (SOD1) 转基因小鼠模型的回肠和结肠结构的变化进行了纵向研究。随后,从 60 天大开始,通过口服给予多菌株益生菌混合物 (LBE) 或载体,直到疾病的终末期。分析这些药物对 SOD1 小鼠的行为、肠道微生物群、微生物代谢物和脊髓和肠道的病理过程的影响,重点探讨潜在的保护机制。SOD1 小鼠的肠道存在各种结构异常。LBE 的口服给药改善了促炎反应,减少了异常超氧化物歧化酶 1 (SOD1) 聚集,并保护了 SOD1 小鼠的肠道和脊髓中的神经元细胞。此外,LBE 治疗导致肠道微生物群发生变化,短链脂肪酸水平升高,自噬通量增强。SOD1 小鼠的肠道存在各种结构异常。LBE 可以改善促炎反应,减少异常 SOD1 聚集,并保护 SOD1 小鼠的脊髓和肠道中的神经元细胞。LBE 的积极作用可归因于增加的短链脂肪酸和增强的自噬通量。