Suppr超能文献

癫痫发作起始时类似多米诺骨牌的瞬态动力学。

Domino-like transient dynamics at seizure onset in epilepsy.

机构信息

Department of Mathematics, University of Exeter, Exeter, EX4 4QF, UK.

EPSRC Centre for Predictive modeling in Healthcare, University of Exeter, Exeter, EX4 4QJ, UK.

出版信息

PLoS Comput Biol. 2020 Sep 28;16(9):e1008206. doi: 10.1371/journal.pcbi.1008206. eCollection 2020 Sep.

Abstract

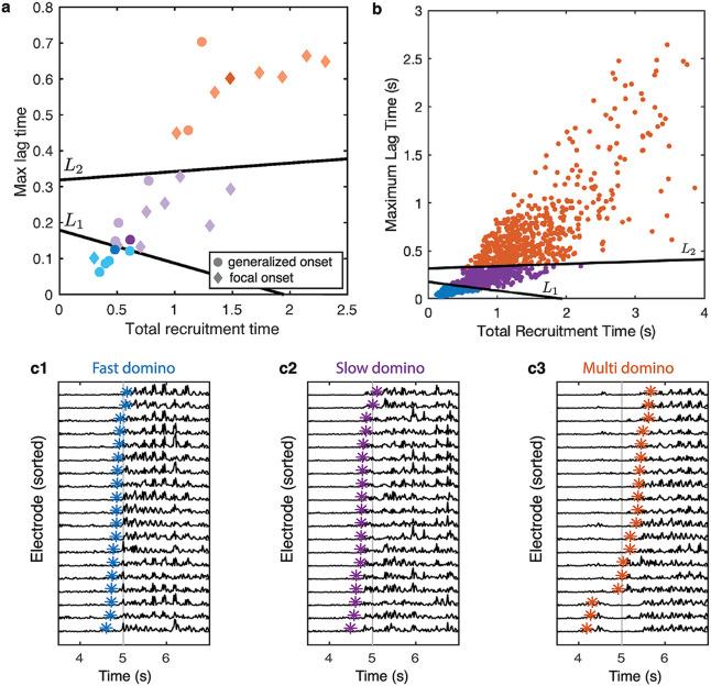
The International League Against Epilepsy (ILAE) groups seizures into "focal", "generalized" and "unknown" based on whether the seizure onset is confined to a brain region in one hemisphere, arises in several brain region simultaneously, or is not known, respectively. This separation fails to account for the rich diversity of clinically and experimentally observed spatiotemporal patterns of seizure onset and even less so for the properties of the brain networks generating them. We consider three different patterns of domino-like seizure onset in Idiopathic Generalized Epilepsy (IGE) and present a novel approach to classification of seizures. To understand how these patterns are generated on networks requires understanding of the relationship between intrinsic node dynamics and coupling between nodes in the presence of noise, which currently is unknown. We investigate this interplay here in the framework of domino-like recruitment across a network. In particular, we use a phenomenological model of seizure onset with heterogeneous coupling and node properties, and show that in combination they generate a range of domino-like onset patterns observed in the IGE seizures. We further explore the individual contribution of heterogeneous node dynamics and coupling by interpreting in-vitro experimental data in which the speed of onset can be chemically modulated. This work contributes to a better understanding of possible drivers for the spatiotemporal patterns observed at seizure onset and may ultimately contribute to a more personalized approach to classification of seizure types in clinical practice.

摘要

国际抗癫痫联盟 (ILAE) 根据癫痫发作起始是局限于一个大脑半球的一个区域、同时出现在多个大脑区域还是未知,将癫痫发作分为“局灶性”、“全面性”和“未知”。这种分类方法未能解释临床上和实验中观察到的丰富多样的癫痫发作起始的时空模式,更不用说产生它们的大脑网络的特性了。我们考虑了特发性全面性癫痫 (IGE) 中三种不同的类连枷样癫痫发作起始模式,并提出了一种新的癫痫发作分类方法。要理解这些模式如何在网络上产生,需要了解在存在噪声的情况下,节点固有动力学和节点之间耦合之间的关系,目前这一点尚不清楚。我们在此类连枷样募集网络的框架内研究这种相互作用。具体来说,我们使用具有异质耦合和节点特性的癫痫发作起始现象学模型,结果表明,它们共同产生了在 IGE 癫痫发作中观察到的一系列类连枷样起始模式。我们进一步通过解释可以通过化学方式调节起始速度的体外实验数据,探讨了异质节点动力学和耦合的个体贡献。这项工作有助于更好地理解癫痫发作起始时观察到的时空模式的可能驱动因素,并最终可能有助于在临床实践中对癫痫发作类型进行更个性化的分类。

https://cdn.ncbi.nlm.nih.gov/pmc/blobs/e945/7544071/5903f39c32be/pcbi.1008206.g001.jpg

文献AI研究员

20分钟写一篇综述,助力文献阅读效率提升50倍。

立即体验

用中文搜PubMed

大模型驱动的PubMed中文搜索引擎

马上搜索

文档翻译

学术文献翻译模型,支持多种主流文档格式。

立即体验