• 文献检索
  • 文档翻译
  • 深度研究
  • 学术资讯
  • Suppr Zotero 插件Zotero 插件
  • 邀请有礼
  • 套餐&价格
  • 历史记录
应用&插件
Suppr Zotero 插件Zotero 插件浏览器插件Mac 客户端Windows 客户端微信小程序
定价
高级版会员购买积分包购买API积分包
服务
文献检索文档翻译深度研究API 文档MCP 服务
关于我们
关于 Suppr公司介绍联系我们用户协议隐私条款
关注我们

Suppr 超能文献

核心技术专利:CN118964589B侵权必究
粤ICP备2023148730 号-1Suppr @ 2026

文献检索

告别复杂PubMed语法,用中文像聊天一样搜索,搜遍4000万医学文献。AI智能推荐,让科研检索更轻松。

立即免费搜索

文件翻译

保留排版,准确专业,支持PDF/Word/PPT等文件格式,支持 12+语言互译。

免费翻译文档

深度研究

AI帮你快速写综述,25分钟生成高质量综述,智能提取关键信息,辅助科研写作。

立即免费体验

年龄相关性听力损失与 C57BL/6J 小鼠中枢听觉系统自噬损伤有关。

Age-Related Hearing Loss in C57BL/6J Mice Is Associated with Mitophagy Impairment in the Central Auditory System.

机构信息

Department of Premedical Science, Chosun University College of Medicine, Gwangju 61452, Korea.

Department of Anatomy, Chosun University College of Medicine, Gwangju 61452, Korea.

出版信息

Int J Mol Sci. 2020 Sep 29;21(19):7202. doi: 10.3390/ijms21197202.

DOI:10.3390/ijms21197202
PMID:33003463
原文链接:https://pmc.ncbi.nlm.nih.gov/articles/PMC7584026/
Abstract

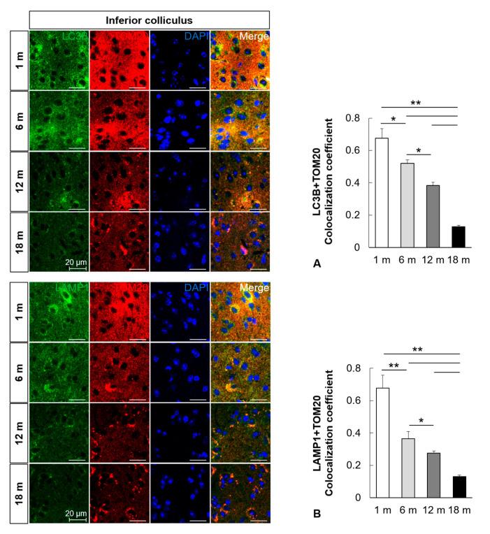
Aging is associated with functional and morphological changes in the sensory organs, including the auditory system. Mitophagy, a process that regulates the turnover of dysfunctional mitochondria, is impaired with aging. This study aimed to investigate the effect of aging on mitophagy in the central auditory system using an age-related hearing loss mouse model. C57BL/6J mice were divided into the following four groups based on age: 1-, 6-, 12-, and 18-month groups. The hearing ability was evaluated by measuring the auditory brainstem response (ABR) thresholds. The mitochondrial DNA damage level and the expression of mitophagy-related genes, and proteins were investigated by real-time polymerase chain reaction and Western blot analyses. The colocalization of mitophagosomes and lysosomes in the mouse auditory cortex and inferior colliculus was analyzed by immunofluorescence analysis. The expression of genes involved in mitophagy, such as , , and in the mouse auditory cortex and inferior colliculus, was investigated by immunohistochemical staining. The ABR threshold increased with aging. In addition to the mitochondrial DNA integrity, the mRNA levels of , , , and , as well as the protein levels of , , , , LC3B, mitochondrial oxidative phosphorylation (OXPHOS) subunits I-IV in the mouse auditory cortex significantly decreased with aging. The immunofluorescence analysis revealed that the colocalization of mitophagosomes and lysosomes in the mouse auditory cortex and inferior colliculus decreased with aging. The immunohistochemical analysis revealed that the expression of , , and decreased in the mouse auditory cortex and inferior colliculus with aging. These findings indicate that aging-associated impaired mitophagy may contribute to the cellular changes observed in an aged central auditory system, which result in age-related hearing loss. Thus, the induction of mitophagy can be a potential therapeutic strategy for age-related hearing loss.

摘要

衰老是与感觉器官(包括听觉系统)的功能和形态变化相关的。自噬是调节功能失调线粒体更新的过程,随着年龄的增长而受损。本研究旨在使用与年龄相关的听力损失小鼠模型研究衰老对中枢听觉系统自噬的影响。C57BL/6J 小鼠根据年龄分为以下四组:1 个月、6 个月、12 个月和 18 个月组。通过测量听觉脑干反应(ABR)阈值评估听力能力。通过实时聚合酶链反应和 Western blot 分析研究线粒体 DNA 损伤水平和自噬相关基因和蛋白的表达。通过免疫荧光分析分析小鼠听觉皮层和下丘脑中自噬体和溶酶体的共定位。通过免疫组织化学染色研究小鼠听觉皮层和下丘脑中参与自噬的基因,如 、 、 和 的表达。ABR 阈值随年龄增长而增加。除了线粒体 DNA 完整性外,随着年龄的增长,小鼠听觉皮层中 、 、 、 和 的 mRNA 水平以及 、 、 、LC3B、线粒体氧化磷酸化(OXPHOS)亚基 I-IV 的蛋白水平均显著降低。免疫荧光分析显示,随着年龄的增长,小鼠听觉皮层和下丘脑中自噬体和溶酶体的共定位减少。免疫组织化学分析显示,随着年龄的增长,小鼠听觉皮层和下丘脑中的 、 、 和 的表达减少。这些发现表明,与衰老相关的自噬受损可能导致衰老中枢听觉系统中观察到的细胞变化,从而导致与年龄相关的听力损失。因此,诱导自噬可能是治疗与年龄相关的听力损失的潜在策略。

https://cdn.ncbi.nlm.nih.gov/pmc/blobs/dee2/7584026/8d5ae1c5b478/ijms-21-07202-g006.jpg
https://cdn.ncbi.nlm.nih.gov/pmc/blobs/dee2/7584026/cbe4ceea976e/ijms-21-07202-g001.jpg
https://cdn.ncbi.nlm.nih.gov/pmc/blobs/dee2/7584026/22ac56f32393/ijms-21-07202-g002.jpg
https://cdn.ncbi.nlm.nih.gov/pmc/blobs/dee2/7584026/a6aff72e1ee5/ijms-21-07202-g003.jpg
https://cdn.ncbi.nlm.nih.gov/pmc/blobs/dee2/7584026/78383d5a65c1/ijms-21-07202-g004.jpg
https://cdn.ncbi.nlm.nih.gov/pmc/blobs/dee2/7584026/1923ba770ffd/ijms-21-07202-g005.jpg
https://cdn.ncbi.nlm.nih.gov/pmc/blobs/dee2/7584026/8d5ae1c5b478/ijms-21-07202-g006.jpg
https://cdn.ncbi.nlm.nih.gov/pmc/blobs/dee2/7584026/cbe4ceea976e/ijms-21-07202-g001.jpg
https://cdn.ncbi.nlm.nih.gov/pmc/blobs/dee2/7584026/22ac56f32393/ijms-21-07202-g002.jpg
https://cdn.ncbi.nlm.nih.gov/pmc/blobs/dee2/7584026/a6aff72e1ee5/ijms-21-07202-g003.jpg
https://cdn.ncbi.nlm.nih.gov/pmc/blobs/dee2/7584026/78383d5a65c1/ijms-21-07202-g004.jpg
https://cdn.ncbi.nlm.nih.gov/pmc/blobs/dee2/7584026/1923ba770ffd/ijms-21-07202-g005.jpg
https://cdn.ncbi.nlm.nih.gov/pmc/blobs/dee2/7584026/8d5ae1c5b478/ijms-21-07202-g006.jpg

相似文献

1
Age-Related Hearing Loss in C57BL/6J Mice Is Associated with Mitophagy Impairment in the Central Auditory System.年龄相关性听力损失与 C57BL/6J 小鼠中枢听觉系统自噬损伤有关。
Int J Mol Sci. 2020 Sep 29;21(19):7202. doi: 10.3390/ijms21197202.
2
Reduced mitophagy in the cochlea of aged C57BL/6J mice.老年C57BL/6J小鼠耳蜗中线粒体自噬减少。
Exp Gerontol. 2020 Aug;137:110946. doi: 10.1016/j.exger.2020.110946. Epub 2020 May 5.
3
Urolithin A prevents age-related hearing loss in C57BL/6J mice likely by inducing mitophagy.尿石素 A 通过诱导自噬来预防 C57BL/6J 小鼠的年龄相关性听力损失。
Exp Gerontol. 2024 Nov;197:112589. doi: 10.1016/j.exger.2024.112589. Epub 2024 Sep 24.
4
Mitochondrial DNA 3,860-bp Deletion Increases with Aging in the Auditory Nervous System of C57BL/6J Mice.C57BL/6J小鼠听觉神经系统中,线粒体DNA 3860碱基对缺失随衰老而增加。
ORL J Otorhinolaryngol Relat Spec. 2019;81(2-3):92-100. doi: 10.1159/000499475. Epub 2019 May 24.
5
Melatonin Suppresses Cyclic GMP-AMP Synthase-Stimulator of Interferon Genes Signaling and Delays the Development of Hearing Loss in the C57BL/6J Presbycusis Mouse Model.褪黑素抑制环磷酸鸟苷-腺苷酸合成酶-干扰素基因刺激因子信号通路,并延缓C57BL/6J型老年性聋小鼠模型听力损失的发展。
Neuroscience. 2023 May 1;517:84-95. doi: 10.1016/j.neuroscience.2023.01.015. Epub 2023 Jan 23.
6
Mitophagy Decreases in the Peripheral Vestibular System of Aged C57BL/6J Mice.衰老 C57BL/6J 小鼠外周前庭系统中的自噬作用减少。
In Vivo. 2024 Jan-Feb;38(1):196-204. doi: 10.21873/invivo.13426.
7
Association between age‑related hearing loss and cognitive decline in C57BL/6J mice.年龄相关性听力损失与 C57BL/6J 小鼠认知能力下降的关系。
Mol Med Rep. 2018 Aug;18(2):1726-1732. doi: 10.3892/mmr.2018.9118. Epub 2018 Jun 1.
8
Modulation of miR-34a/SIRT1 signaling protects cochlear hair cells against oxidative stress and delays age-related hearing loss through coordinated regulation of mitophagy and mitochondrial biogenesis.miR-34a/SIRT1 信号的调节通过协调调控细胞自噬和线粒体生物发生来保护耳蜗毛细胞免受氧化应激,并延缓年龄相关性听力损失。
Neurobiol Aging. 2019 Jul;79:30-42. doi: 10.1016/j.neurobiolaging.2019.03.013. Epub 2019 Mar 27.
9
Age-related changes in the central auditory system: comparison of D-galactose-induced aging rats and naturally aging rats.中枢听觉系统的年龄相关性变化:D-半乳糖诱导衰老大鼠与自然衰老大鼠的比较。
Brain Res. 2010 Jul 16;1344:43-53. doi: 10.1016/j.brainres.2010.04.082. Epub 2010 May 12.
10
The miR-34a/Bcl-2 Pathway Contributes to Auditory Cortex Neuron Apoptosis in Age-Related Hearing Loss.miR-34a/Bcl-2通路在年龄相关性听力损失中促成听觉皮层神经元凋亡。
Audiol Neurootol. 2017;22(2):96-103. doi: 10.1159/000454874. Epub 2017 Aug 18.

引用本文的文献

1
Pathophysiological insights and therapeutic developments in age-related hearing loss: a narrative review.年龄相关性听力损失的病理生理学见解与治疗进展:一项叙述性综述
Front Aging Neurosci. 2025 Aug 20;17:1657603. doi: 10.3389/fnagi.2025.1657603. eCollection 2025.
2
Mitophagy Activation by N-Acetylcysteine Protects against Mic60 Deficiency-Induced Auditory Neuropathy.N-乙酰半胱氨酸激活线粒体自噬可预防Mic60缺乏引起的听觉神经病。
Neurosci Bull. 2025 Aug 30. doi: 10.1007/s12264-025-01485-2.
3
AIMP1 exerts hearing protection role in age related hearing loss mice by regulating SIRT1 expression.

本文引用的文献

1
Reduced mitophagy in the cochlea of aged C57BL/6J mice.老年C57BL/6J小鼠耳蜗中线粒体自噬减少。
Exp Gerontol. 2020 Aug;137:110946. doi: 10.1016/j.exger.2020.110946. Epub 2020 May 5.
2
Integration of locomotion and auditory signals in the mouse inferior colliculus.小鼠下丘脑中运动和听觉信号的整合。
Elife. 2020 Jan 28;9:e52228. doi: 10.7554/eLife.52228.
3
Presbycusis: An Update on Cochlear Mechanisms and Therapies.老年性聋:耳蜗机制与治疗的最新进展
AIMP1通过调节SIRT1表达在年龄相关性听力损失小鼠中发挥听力保护作用。
BMC Geriatr. 2025 Aug 20;25(1):645. doi: 10.1186/s12877-025-06237-5.
4
A biomarker framework for auditory system aging: the Aging Biomarker Consortium consensus statement.听觉系统衰老的生物标志物框架:衰老生物标志物联盟共识声明
Life Med. 2025 Mar 7;4(1):lnaf011. doi: 10.1093/lifemedi/lnaf011. eCollection 2025 Feb.
5
Absence of oncomodulin increases susceptibility to noise-induced outer hair cell death and alters mitochondrial morphology.癌调蛋白缺失会增加对噪声诱导的外毛细胞死亡的易感性,并改变线粒体形态。
Front Neurol. 2024 Oct 23;15:1435749. doi: 10.3389/fneur.2024.1435749. eCollection 2024.
6
The Role and Research Progress of Mitochondria in Sensorineural Hearing Loss.线粒体在感音神经性听力损失中的作用及研究进展
Mol Neurobiol. 2025 Jun;62(6):6913-6921. doi: 10.1007/s12035-024-04470-4. Epub 2024 Sep 18.
7
The Role of Molecular and Cellular Aging Pathways on Age-Related Hearing Loss.分子和细胞衰老途径在与年龄相关的听力损失中的作用。
Int J Mol Sci. 2024 Sep 7;25(17):9705. doi: 10.3390/ijms25179705.
8
Loss of Cisd2 Exacerbates the Progression of Age-Related Hearing Loss.Cisd2缺失会加剧年龄相关性听力损失的进展。
Aging Dis. 2024 Aug 24;16(4):2468-2482. doi: 10.14336/AD.2024.1036.
9
Age-related differences in affective behaviors in mice: possible role of prefrontal cortical-hippocampal functional connectivity and metabolomic profiles.小鼠情感行为的年龄相关差异:前额叶皮质-海马体功能连接和代谢组学图谱的潜在作用
Front Aging Neurosci. 2024 Mar 8;16:1356086. doi: 10.3389/fnagi.2024.1356086. eCollection 2024.
10
Traditional Chinese medicine for the prevention and treatment of presbycusis.用于预防和治疗老年性聋的中药。
Heliyon. 2023 Nov 28;9(12):e22422. doi: 10.1016/j.heliyon.2023.e22422. eCollection 2023 Dec.
J Clin Med. 2020 Jan 14;9(1):218. doi: 10.3390/jcm9010218.
4
Mitophagy in Alzheimer's Disease and Other Age-Related Neurodegenerative Diseases.阿尔茨海默病和其他与年龄相关的神经退行性疾病中的自噬。
Cells. 2020 Jan 8;9(1):150. doi: 10.3390/cells9010150.
5
Inhibition of DRP-1-Dependent Mitophagy Promotes Cochlea Hair Cell Senescence and Exacerbates Age-Related Hearing Loss.抑制动力相关蛋白1(DRP-1)依赖性线粒体自噬会促进耳蜗毛细胞衰老并加剧年龄相关性听力损失。
Front Cell Neurosci. 2019 Dec 17;13:550. doi: 10.3389/fncel.2019.00550. eCollection 2019.
6
Salidroside Protects Dopaminergic Neurons by Enhancing PINK1/Parkin-Mediated Mitophagy.红景天苷通过增强 PINK1/Parkin 介导的线粒体自噬保护多巴胺能神经元。
Oxid Med Cell Longev. 2019 Sep 10;2019:9341018. doi: 10.1155/2019/9341018. eCollection 2019.
7
Modulation of miR-34a/SIRT1 signaling protects cochlear hair cells against oxidative stress and delays age-related hearing loss through coordinated regulation of mitophagy and mitochondrial biogenesis.miR-34a/SIRT1 信号的调节通过协调调控细胞自噬和线粒体生物发生来保护耳蜗毛细胞免受氧化应激,并延缓年龄相关性听力损失。
Neurobiol Aging. 2019 Jul;79:30-42. doi: 10.1016/j.neurobiolaging.2019.03.013. Epub 2019 Mar 27.
8
The Antioxidative Role of Autophagy in Hearing Loss.自噬在听力损失中的抗氧化作用。
Front Neurosci. 2019 Jan 9;12:1010. doi: 10.3389/fnins.2018.01010. eCollection 2018.
9
Toward Cochlear Therapies.迈向耳蜗治疗
Physiol Rev. 2018 Oct 1;98(4):2477-2522. doi: 10.1152/physrev.00053.2017.
10
No Parkin Zone: Mitophagy without Parkin.无 Parkin 区:无 Parkin 的自噬
Trends Cell Biol. 2018 Nov;28(11):882-895. doi: 10.1016/j.tcb.2018.07.004. Epub 2018 Aug 13.