• 文献检索
  • 文档翻译
  • 深度研究
  • 学术资讯
  • Suppr Zotero 插件Zotero 插件
  • 邀请有礼
  • 套餐&价格
  • 历史记录
应用&插件
Suppr Zotero 插件Zotero 插件浏览器插件Mac 客户端Windows 客户端微信小程序
定价
高级版会员购买积分包购买API积分包
服务
文献检索文档翻译深度研究API 文档MCP 服务
关于我们
关于 Suppr公司介绍联系我们用户协议隐私条款
关注我们

Suppr 超能文献

核心技术专利:CN118964589B侵权必究
粤ICP备2023148730 号-1Suppr @ 2026

文献检索

告别复杂PubMed语法,用中文像聊天一样搜索,搜遍4000万医学文献。AI智能推荐,让科研检索更轻松。

立即免费搜索

文件翻译

保留排版,准确专业,支持PDF/Word/PPT等文件格式,支持 12+语言互译。

免费翻译文档

深度研究

AI帮你快速写综述,25分钟生成高质量综述,智能提取关键信息,辅助科研写作。

立即免费体验

c-Jun信号通路对椎间盘退变患者的髓核细胞具有保护作用。

The c-Jun signaling pathway has a protective effect on nucleus pulposus cells in patients with intervertebral disc degeneration.

作者信息

Lei Ming, Wang Kun, Li Shuai, Zhao Kangcheng, Hua Wenbin, Wu Xinghuo, Yang Cao

机构信息

Department of Orthopaedics, Union Hospital, Tongji Medical College, Huazhong University of Science and Technology, Wuhan, Hubei 430022, P.R. China.

出版信息

Exp Ther Med. 2020 Nov;20(5):123. doi: 10.3892/etm.2020.9251. Epub 2020 Sep 21.

DOI:10.3892/etm.2020.9251
PMID:33005249
原文链接:https://pmc.ncbi.nlm.nih.gov/articles/PMC7523272/
Abstract

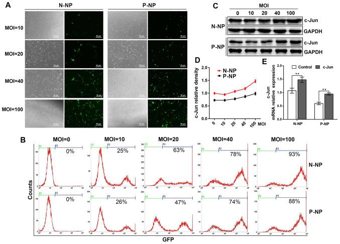
Among a range of diverse clinical symptoms, intervertebral disc degeneration (IDD) contributes mostly to the onset of lower back pain. The present study aimed to investigate the effects of c-Jun on nucleus pulposus (NP) cells of IDD and its regulation on molecular mechanisms. Intervertebral disc (IVD) tissues were collected from patients suffering from IDD disease, and NP cells were subsequently isolated and cultured. By overexpressing c-Jun in NP cells, expression levels of mRNAs and proteins of IDD-related genes and inflammatory cytokines were subjected to reverse transcription-quantitative PCR, western blot and ELISA assays. Additional transforming growth factor-β (TGF-β) antibodies were administrated to suppress the function of TGF-β. Cell proliferation and apoptosis were determined via Cell Counting Kit-8 and TUNEL assays, respectively. The results demonstrated that the overexpression of c-Jun robustly upregulated both mRNA and protein expression of TGF-β, TIMP metallopeptidase inhibitor 3, aggrecan and collagen type II alpha 1 chain and simultaneously downregulated the expression of the inflammatory cytokines TNF-α, interleukin (IL)-1β, IL-6 and IL-17. Furthermore, following c-Jun overexpression, survival rates of NP cells were increased while apoptosis rates were decreased. However, the addition of a TGF-β antibody significantly promoted apoptosis and restricted cell survival, which differed from the results of the c-Jun overexpression group. The present study hypothesized therefore that c-Jun may positively regulate TGF-β expression within NP cells of IDD, which could promote the proliferation of IDD-NP cells and accelerate cell viability via reducing apoptosis and the inflammatory response.

摘要

在一系列多样的临床症状中,椎间盘退变(IDD)是导致下腰痛发作的主要原因。本研究旨在探讨c-Jun对IDD髓核(NP)细胞的影响及其对分子机制的调控作用。从患有IDD疾病的患者中收集椎间盘(IVD)组织,随后分离并培养NP细胞。通过在NP细胞中过表达c-Jun,采用逆转录定量PCR、蛋白质印迹和酶联免疫吸附测定法检测IDD相关基因和炎性细胞因子的mRNA和蛋白质表达水平。额外给予转化生长因子-β(TGF-β)抗体以抑制TGF-β的功能。分别通过细胞计数试剂盒-8和TUNEL测定法检测细胞增殖和凋亡情况。结果表明,c-Jun的过表达显著上调了TGF-β、金属蛋白酶组织抑制剂3、聚集蛋白聚糖和Ⅱ型胶原α1链的mRNA和蛋白质表达,同时下调了炎性细胞因子肿瘤坏死因子-α、白细胞介素(IL)-1β、IL-6和IL-17的表达。此外,c-Jun过表达后,NP细胞的存活率增加而凋亡率降低。然而,添加TGF-β抗体显著促进了细胞凋亡并限制了细胞存活,这与c-Jun过表达组的结果不同。因此,本研究推测c-Jun可能正向调节IDD患者NP细胞内TGF-β的表达,从而通过减少凋亡和炎症反应促进IDD-NP细胞的增殖并加速细胞活力。

https://cdn.ncbi.nlm.nih.gov/pmc/blobs/87eb/7523272/6274780f3795/etm-20-05-09251-g03.jpg
https://cdn.ncbi.nlm.nih.gov/pmc/blobs/87eb/7523272/18c74c6c27eb/etm-20-05-09251-g00.jpg
https://cdn.ncbi.nlm.nih.gov/pmc/blobs/87eb/7523272/1275235a82fb/etm-20-05-09251-g01.jpg
https://cdn.ncbi.nlm.nih.gov/pmc/blobs/87eb/7523272/356f4fb6d995/etm-20-05-09251-g02.jpg
https://cdn.ncbi.nlm.nih.gov/pmc/blobs/87eb/7523272/6274780f3795/etm-20-05-09251-g03.jpg
https://cdn.ncbi.nlm.nih.gov/pmc/blobs/87eb/7523272/18c74c6c27eb/etm-20-05-09251-g00.jpg
https://cdn.ncbi.nlm.nih.gov/pmc/blobs/87eb/7523272/1275235a82fb/etm-20-05-09251-g01.jpg
https://cdn.ncbi.nlm.nih.gov/pmc/blobs/87eb/7523272/356f4fb6d995/etm-20-05-09251-g02.jpg
https://cdn.ncbi.nlm.nih.gov/pmc/blobs/87eb/7523272/6274780f3795/etm-20-05-09251-g03.jpg

相似文献

1
The c-Jun signaling pathway has a protective effect on nucleus pulposus cells in patients with intervertebral disc degeneration.c-Jun信号通路对椎间盘退变患者的髓核细胞具有保护作用。
Exp Ther Med. 2020 Nov;20(5):123. doi: 10.3892/etm.2020.9251. Epub 2020 Sep 21.
2
Bone morphogenetic protein 2 alleviated intervertebral disc degeneration through mediating the degradation of ECM and apoptosis of nucleus pulposus cells via the PI3K/Akt pathway.骨形态发生蛋白 2 通过 PI3K/Akt 通路介导细胞外基质降解和髓核细胞凋亡,从而缓解椎间盘退变。
Int J Mol Med. 2019 Jan;43(1):583-592. doi: 10.3892/ijmm.2018.3972. Epub 2018 Nov 2.
3
Apoptosis Signal-Regulated Kinase-1 Promotes Nucleus Pulposus Cell Senescence and Apoptosis to Regulate Intervertebral Disc Degeneration.凋亡信号调节激酶 1 促进髓核细胞衰老和凋亡来调控椎间盘退变。
Am J Pathol. 2024 Sep;194(9):1737-1751. doi: 10.1016/j.ajpath.2024.05.004. Epub 2024 Jun 13.
4
An in vivo study of the effect of c-Jun on intervertebral disc degeneration in rats.大鼠体内 c-Jun 对椎间盘退变影响的研究
Bioengineered. 2021 Dec;12(1):4320-4330. doi: 10.1080/21655979.2021.1946459.
5
Blocking the function of inflammatory cytokines and mediators by using IL-10 and TGF-β: a potential biological immunotherapy for intervertebral disc degeneration in a beagle model.利用白细胞介素-10和转化生长因子-β阻断炎性细胞因子和介质的功能:比格犬模型中椎间盘退变的一种潜在生物免疫疗法。
Int J Mol Sci. 2014 Sep 26;15(10):17270-83. doi: 10.3390/ijms151017270.
6
Role of AP-2α/TGF-β1/Smad3 axis in rats with intervertebral disc degeneration.AP-2α/TGF-β1/Smad3 轴在椎间盘退变大鼠中的作用。
Life Sci. 2020 Dec 15;263:118567. doi: 10.1016/j.lfs.2020.118567. Epub 2020 Oct 8.
7
Role of LncRNA TUG1 in intervertebral disc degeneration and nucleus pulposus cells via regulating Wnt/β-catenin signaling pathway.长链非编码RNA TUG1通过调控Wnt/β-连环蛋白信号通路在椎间盘退变和髓核细胞中的作用
Biochem Biophys Res Commun. 2017 Sep 23;491(3):668-674. doi: 10.1016/j.bbrc.2017.07.146. Epub 2017 Jul 26.
8
Sinapic Acid Inhibits IL-1β-Induced Apoptosis and Catabolism in Nucleus Pulposus Cells and Ameliorates Intervertebral Disk Degeneration.芥子酸抑制白细胞介素-1β诱导的髓核细胞凋亡和分解代谢并改善椎间盘退变。
J Inflamm Res. 2020 Nov 10;13:883-895. doi: 10.2147/JIR.S278556. eCollection 2020.
9
Simvastatin Inhibits IL-1β-Induced Apoptosis and Extracellular Matrix Degradation by Suppressing the NF-kB and MAPK Pathways in Nucleus Pulposus Cells.辛伐他汀通过抑制髓核细胞中的NF-κB和MAPK信号通路来抑制白细胞介素-1β诱导的细胞凋亡和细胞外基质降解。
Inflammation. 2017 Jun;40(3):725-734. doi: 10.1007/s10753-017-0516-6.
10
Quantitative analysis of gene expression in a rabbit model of intervertebral disc degeneration by real-time polymerase chain reaction.通过实时聚合酶链反应对兔椎间盘退变模型中的基因表达进行定量分析。
Spine J. 2005 Jan-Feb;5(1):14-23. doi: 10.1016/j.spinee.2004.05.251.

引用本文的文献

1
Identification and validation of ferroptosis-related gene signature in intervertebral disc degeneration.鉴定和验证椎间盘退变中与铁死亡相关的基因特征。
Front Endocrinol (Lausanne). 2023 Feb 6;14:1089796. doi: 10.3389/fendo.2023.1089796. eCollection 2023.
2
Oxidative Stress in Intervertebral Disc Degeneration: New Insights from Bioinformatic Strategies.椎间盘退变中的氧化应激:生物信息策略的新见解。
Oxid Med Cell Longev. 2022 Mar 31;2022:2239770. doi: 10.1155/2022/2239770. eCollection 2022.
3
The Role of IL-17-Mediated Inflammatory Processes in the Pathogenesis of Intervertebral Disc Degeneration and Herniation: A Comprehensive Review.

本文引用的文献

1
Inflammatory Processes Associated with Canine Intervertebral Disc Herniation.与犬椎间盘突出相关的炎症过程
Front Immunol. 2017 Dec 4;8:1681. doi: 10.3389/fimmu.2017.01681. eCollection 2017.
2
miR-4632 mediates PDGF-BB-induced proliferation and antiapoptosis of human pulmonary artery smooth muscle cells via targeting cJUN.微小RNA-4632通过靶向c-JUN介导血小板衍生生长因子-BB诱导的人肺动脉平滑肌细胞增殖和抗凋亡作用。
Am J Physiol Cell Physiol. 2017 Oct 1;313(4):C380-C391. doi: 10.1152/ajpcell.00061.2017. Epub 2017 Jul 12.
3
Porcine reproductive and respiratory syndrome virus (PRRSV) up-regulates IL-8 expression through TAK-1/JNK/AP-1 pathways.
白细胞介素-17介导的炎症过程在椎间盘退变和突出发病机制中的作用:综述
Front Cell Dev Biol. 2022 Mar 3;10:857164. doi: 10.3389/fcell.2022.857164. eCollection 2022.
4
Biological activity of a vascular endothelial cell-hydroxyapatite orbital implant complex: An experimental study.血管内皮细胞-羟基磷灰石眼眶植入物复合物的生物活性:一项实验研究。
Exp Ther Med. 2022 Mar;23(3):227. doi: 10.3892/etm.2022.11152. Epub 2022 Jan 18.
5
An in vivo study of the effect of c-Jun on intervertebral disc degeneration in rats.大鼠体内 c-Jun 对椎间盘退变影响的研究
Bioengineered. 2021 Dec;12(1):4320-4330. doi: 10.1080/21655979.2021.1946459.
6
Intervertebral Disc and Adipokine Leptin-Loves Me, Loves Me Not.椎间盘与脂肪因子瘦素——爱我还是不爱我。
Int J Mol Sci. 2020 Dec 31;22(1):375. doi: 10.3390/ijms22010375.
猪繁殖与呼吸综合征病毒(PRRSV)通过TAK-1/JNK/AP-1信号通路上调白细胞介素-8(IL-8)的表达。
Virology. 2017 Jun;506:64-72. doi: 10.1016/j.virol.2017.03.009. Epub 2017 Mar 24.
4
Expression levels of IL-17 and TNF-α in degenerated lumbar intervertebral discs and their correlation.退变腰椎椎间盘中白细胞介素-17和肿瘤坏死因子-α的表达水平及其相关性
Exp Ther Med. 2016 Jun;11(6):2333-2340. doi: 10.3892/etm.2016.3250. Epub 2016 Apr 11.
5
Disc cell senescence in intervertebral disc degeneration: Causes and molecular pathways.椎间盘退变中的椎间盘细胞衰老:原因及分子途径
Cell Cycle. 2016 Jul 2;15(13):1674-84. doi: 10.1080/15384101.2016.1152433. Epub 2016 May 18.
6
IL-17 mediates inflammatory reactions via p38/c-Fos and JNK/c-Jun activation in an AP-1-dependent manner in human nucleus pulposus cells.在人髓核细胞中,白细胞介素-17通过p38/c-Fos和JNK/c-Jun的激活以AP-1依赖的方式介导炎症反应。
J Transl Med. 2016 Mar 17;14:77. doi: 10.1186/s12967-016-0833-9.
7
The imbalance between TIMP3 and matrix-degrading enzymes plays an important role in intervertebral disc degeneration.TIMP3与基质降解酶之间的失衡在椎间盘退变中起重要作用。
Biochem Biophys Res Commun. 2016 Jan 15;469(3):507-14. doi: 10.1016/j.bbrc.2015.12.020. Epub 2015 Dec 12.
8
MMPs and ADAMTSs in intervertebral disc degeneration.基质金属蛋白酶和含血小板反应蛋白基序的解聚蛋白样金属蛋白酶在椎间盘退变中的作用
Clin Chim Acta. 2015 Aug 25;448:238-46. doi: 10.1016/j.cca.2015.06.023. Epub 2015 Jul 8.
9
Immediate expression of c-fos and c-jun mRNA in a model of intestinal autotransplantation and ischemia-reperfusion in situ.在原位肠道自体移植和缺血再灌注模型中c-fos和c-jun mRNA的即时表达
Clinics (Sao Paulo). 2015 May;70(5):373-9. doi: 10.6061/clinics/2015(05)12. Epub 2015 May 1.
10
Genetic aspects of intervertebral disc degeneration.椎间盘退变的遗传学方面
Rev Neurosci. 2015;26(5):581-606. doi: 10.1515/revneuro-2014-0077.