Suppr超能文献

长链非编码RNA MCM3AP-AS1通过调控miR-543-3p/SLC39A10/PTEN轴促进前列腺癌细胞增殖和侵袭

LncRNA MCM3AP-AS1 Promotes Cell Proliferation and Invasion Through Regulating miR-543-3p/SLC39A10/PTEN Axis in Prostate Cancer.

作者信息

Jia Zhaohui, Li Wensheng, Bian Pan, Liu Hui, Pan Dong, Dou Zhongling

机构信息

Department of Urology, The First Affiliated Hospital and College of Clinical Medicine of Henan University of Science and Technology, Luoyang, Henan 471003, People's Republic of China.

出版信息

Onco Targets Ther. 2020 Sep 22;13:9365-9376. doi: 10.2147/OTT.S245537. eCollection 2020.

Abstract

OBJECTIVE

Long-chain noncoding RNAs (lncRNAs) are key players in a wide range of biological processes, especially the pathogenesis and development of tumors. LncRNA MCM3AP-AS1 has been demonstrated to be involved in the invasion of various tumors including prostate cancer (PCa). However, its functions in PCa have not been fully elucidated.

METHODS

qRT-PCR was conducted to measure the expression levels of lncRNA MCM3AP-AS1 and miR-543-3p in PCa tissue samples and cell lines. The expression levels of E-cadherin and SLC39A10 proteins were detected by Western blots. CCK-8 test, cell scratch test and trans-well test were used to evaluate the proliferation, invasion and migration abilities of PCa cells, respectively. Annexin V-FITC/PI experiments were carried out to determine the status of apoptosis. Bioinformatics analysis and Luciferase assay were used to explore the relationship between lncRNA MCM3AP-AS1, miR-543-3p and SLC39A10.

RESULTS

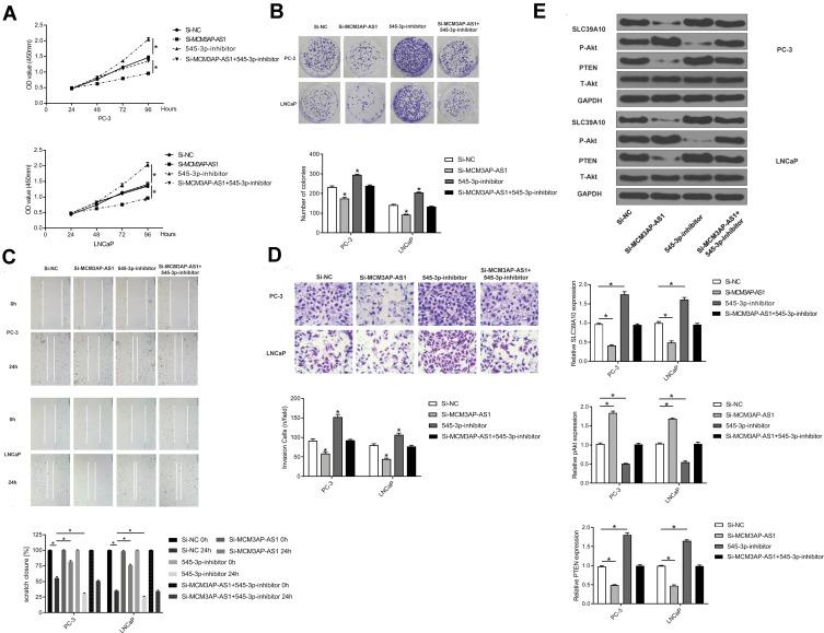
In PCa tissue samples and cell lines, lncRNA MCM3AP-AS1 was up-regulated while miR-543-3p was down-regulated. Over-expression of MCM3AP-AS1 could promote the proliferation and invasion of PCa cells. Correlation analysis showed that the expression of MCM3AP-AS1 and miR-543-3p was significantly and inversely correlated. We further verified that miR-543-3p inhibitor was able to reverse si-MCM3AP-AS1-mediated inhibitory effects on the PCa cell proliferation, migration and invasion through regulating the downstream protein axis SLC39A10/PTEN/Akt. Finally, in vivo experiments indicated that knocking down of MCM3AP-AS1 could largely reduce tumor volumes, and decreased the ratio of Ki67-positive cells and the expression of SLC39A10 in tumor samples.

CONCLUSION

LncRNA MCM3AP-AS1 can promote the proliferation, migration and invasion abilities of PCa cells through regulating the miR-543-3p/SLC39A10/PTEN axis, which suggests that lncRNA MCM3AP-AS1 might be a potential target for prostate cancer therapy.

摘要

目的

长链非编码RNA(lncRNAs)在广泛的生物学过程中起关键作用,尤其是在肿瘤的发病机制和发展过程中。lncRNA MCM3AP-AS1已被证明参与包括前列腺癌(PCa)在内的多种肿瘤的侵袭。然而,其在PCa中的功能尚未完全阐明。

方法

采用qRT-PCR检测PCa组织样本和细胞系中lncRNA MCM3AP-AS1和miR-543-3p的表达水平。通过蛋白质印迹法检测E-钙黏蛋白和SLC39A10蛋白的表达水平。分别采用CCK-8试验、细胞划痕试验和Transwell试验评估PCa细胞的增殖、侵袭和迁移能力。进行Annexin V-FITC/PI实验以确定细胞凋亡状态。采用生物信息学分析和荧光素酶测定法探讨lncRNA MCM3AP-AS1、miR-543-3p和SLC39A10之间的关系。

结果

在PCa组织样本和细胞系中,lncRNA MCM3AP-AS1上调,而miR-543-3p下调。MCM3AP-AS1的过表达可促进PCa细胞的增殖和侵袭。相关性分析表明,MCM3AP-AS1和miR-543-3p的表达呈显著负相关。我们进一步证实,miR-543-3p抑制剂能够通过调节下游蛋白轴SLC39A10/PTEN/Akt来逆转si-MCM3AP-AS1介导的对PCa细胞增殖、迁移和侵袭的抑制作用。最后,体内实验表明,敲低MCM3AP-AS1可大幅减小肿瘤体积,并降低肿瘤样本中Ki67阳性细胞的比例和SLC39A10的表达。

结论

lncRNA MCM3AP-AS1可通过调节miR-543-3p/SLC39A10/PTEN轴促进PCa细胞的增殖、迁移和侵袭能力,这表明lncRNA MCM3AP-AS1可能是前列腺癌治疗的潜在靶点。

https://cdn.ncbi.nlm.nih.gov/pmc/blobs/4a35/7519818/a602e3562742/OTT-13-9365-g0001.jpg

文献AI研究员

20分钟写一篇综述,助力文献阅读效率提升50倍。

立即体验

用中文搜PubMed

大模型驱动的PubMed中文搜索引擎

马上搜索

文档翻译

学术文献翻译模型,支持多种主流文档格式。

立即体验