• 文献检索
  • 文档翻译
  • 深度研究
  • 学术资讯
  • Suppr Zotero 插件Zotero 插件
  • 邀请有礼
  • 套餐&价格
  • 历史记录
应用&插件
Suppr Zotero 插件Zotero 插件浏览器插件Mac 客户端Windows 客户端微信小程序
定价
高级版会员购买积分包购买API积分包
服务
文献检索文档翻译深度研究API 文档MCP 服务
关于我们
关于 Suppr公司介绍联系我们用户协议隐私条款
关注我们

Suppr 超能文献

核心技术专利:CN118964589B侵权必究
粤ICP备2023148730 号-1Suppr @ 2026

文献检索

告别复杂PubMed语法,用中文像聊天一样搜索,搜遍4000万医学文献。AI智能推荐,让科研检索更轻松。

立即免费搜索

文件翻译

保留排版,准确专业,支持PDF/Word/PPT等文件格式,支持 12+语言互译。

免费翻译文档

深度研究

AI帮你快速写综述,25分钟生成高质量综述,智能提取关键信息,辅助科研写作。

立即免费体验

在体外,敲低MIR4435-2HG通过调控miR-128-3p/MSI2轴抑制宫颈癌细胞的增殖、迁移和侵袭。

Knockdown of MIR4435-2HG Suppresses the Proliferation, Migration and Invasion of Cervical Cancer Cells via Regulating the miR-128-3p/MSI2 Axis in vitro.

作者信息

Wang Ruijing, Liu Lun, Jiao Jinwen, Gao Dongmei

机构信息

Department of Gynecology, The Affiliated Hospital of Qingdao University, Qingdao City, Shandong Province 266555, People's Republic of China.

Department of Surgery, The Affiliated Hospital of Qingdao University, Qingdao City, Shandong Province 266555, People's Republic of China.

出版信息

Cancer Manag Res. 2020 Sep 22;12:8745-8756. doi: 10.2147/CMAR.S265545. eCollection 2020.

DOI:10.2147/CMAR.S265545
PMID:33061572
原文链接:https://pmc.ncbi.nlm.nih.gov/articles/PMC7519841/
Abstract

PURPOSE

Long non-coding RNAs (lncRNAs) play major roles in the development of several cancers, including cervical cancer (CC). The purpose of the present study is to explore the regulatory mechanism of MIR4435-2HG on CC in vitro.

PATIENTS AND METHODS

Fifty-nine pairs of CC tissues and adjacent normal tissues were collected from 59 patients by resection. The expression of lncRNA MIR4435-2HG, microRNA (miR)-128-3p and () in CC tissues and cells was detected by quantitative reverse-transcription PCR (qRT-PCR). The viability of CC cells was detected by 3-(4, 5-Dimethyl-2-Thiazolyl)-2, 5-Diphenyl-2-H-Tetrazolium Bromide (MTT) assay. The ability of migration and invasion in CC cells was measured by wound healing assay and transwell invasion assay, respectively. Starbase software and Targetscan software were utilized to predict the relationship between miR-128 and MIR4435-2HG/, respectively. The dual-luciferase reporter assay was used to confirm these interactions.

RESULTS

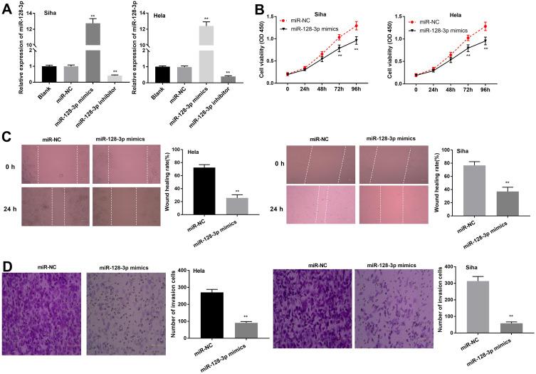
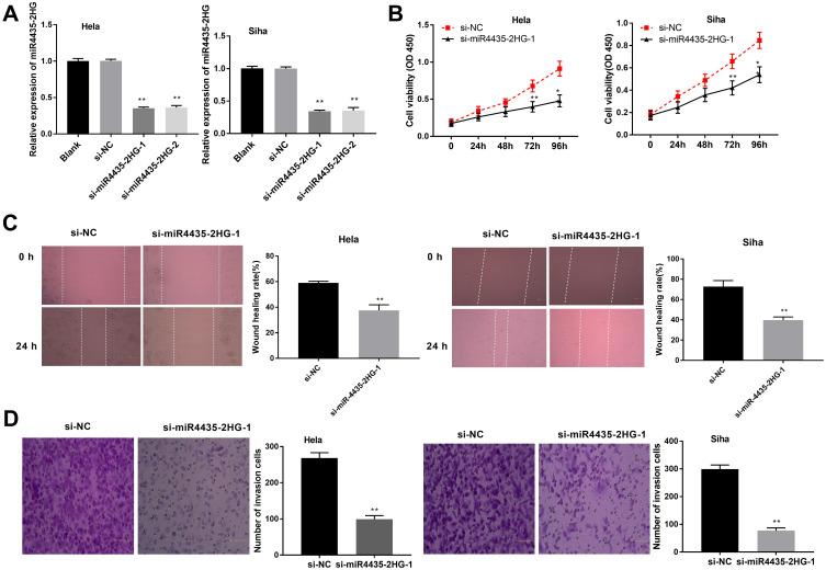
LncRNA MIR4435-2HG expression was significantly up-regulated in CC tissues ( < 0.001) and cells ( < 0.01). Knockdown of MIR4435-2HG inhibited the proliferation, migration and invasion of CC cells ( < 0.01). MiR-128-3p was a target of MIR4435-2HG and was negatively modulated by MIR4435-2HG ( < 0.0001, r = -0.6331). Up-regulation of miR-128-3p suppressed the proliferation, migration and invasion of CC cells ( < 0.01). In addition, was the target gene of miR-128-3p and negatively regulated by miR-128-3p ( < 0.0001, r = -0.4775). Both down-regulation of miR-128-3p and up-regulation of reversed the inhibitory effects of MIR4435-2HG knockdown on the proliferation, migration and invasion of CC cells ( < 0.05).

CONCLUSION

MIR4435-2HG knockdown suppresses the proliferation, migration and invasion of CC cells through regulating the miR-128-3p/ axis, providing a possible therapeutic strategy for CC.

摘要

目的

长链非编码RNA(lncRNA)在包括宫颈癌(CC)在内的多种癌症发生发展中起主要作用。本研究旨在探讨MIR4435 - 2HG在体外对CC的调控机制。

患者与方法

通过手术切除从59例患者中收集59对CC组织及相邻正常组织。采用定量逆转录聚合酶链反应(qRT - PCR)检测CC组织和细胞中lncRNA MIR4435 - 2HG、微小RNA(miR)- 128 - 3p及(此处原文缺失内容)的表达。采用3 -(4,5 - 二甲基 - 2 - 噻唑基)- 2,5 - 二苯基 - 2 - H - 四氮唑溴盐(MTT)法检测CC细胞的活力。分别采用伤口愈合试验和Transwell侵袭试验检测CC细胞的迁移和侵袭能力。利用Starbase软件和Targetscan软件分别预测miR - 128与MIR4435 - 2HG/(此处原文缺失内容)之间的关系。采用双荧光素酶报告基因试验验证这些相互作用。

结果

lncRNA MIR4435 - 2HG在CC组织(<0.001)和细胞(<0.01)中的表达显著上调。敲低MIR4435 - 2HG可抑制CC细胞的增殖、迁移和侵袭(<0.01)。miR - 128 - 3p是MIR4435 - 2HG的靶标,且受MIR4435 - 2HG负调控(<0.0001,r = - 0.6331)。上调miR - 128 - 3p可抑制CC细胞的增殖、迁移和侵袭(<0.01)。此外,(此处原文缺失内容)是miR - 128 - 3p的靶基因,受miR - 128 - 3p负调控(<0.0001,r = - 0.4775)。下调miR - 128 - 3p和上调(此处原文缺失内容)均逆转了敲低MIR4435 - 2HG对CC细胞增殖、迁移和侵袭的抑制作用(<0.05)。

结论

敲低MIR4435 - 2HG通过调控miR - 128 - 3p/(此处原文缺失内容)轴抑制CC细胞的增殖、迁移和侵袭,为CC提供了一种可能的治疗策略。

https://cdn.ncbi.nlm.nih.gov/pmc/blobs/3d9d/7519841/82e017a083d3/CMAR-12-8745-g0005.jpg
https://cdn.ncbi.nlm.nih.gov/pmc/blobs/3d9d/7519841/f1240267fd81/CMAR-12-8745-g0001.jpg
https://cdn.ncbi.nlm.nih.gov/pmc/blobs/3d9d/7519841/7c7e02460f11/CMAR-12-8745-g0002.jpg
https://cdn.ncbi.nlm.nih.gov/pmc/blobs/3d9d/7519841/c20d1669790f/CMAR-12-8745-g0003.jpg
https://cdn.ncbi.nlm.nih.gov/pmc/blobs/3d9d/7519841/2746dce9c53a/CMAR-12-8745-g0004.jpg
https://cdn.ncbi.nlm.nih.gov/pmc/blobs/3d9d/7519841/82e017a083d3/CMAR-12-8745-g0005.jpg
https://cdn.ncbi.nlm.nih.gov/pmc/blobs/3d9d/7519841/f1240267fd81/CMAR-12-8745-g0001.jpg
https://cdn.ncbi.nlm.nih.gov/pmc/blobs/3d9d/7519841/7c7e02460f11/CMAR-12-8745-g0002.jpg
https://cdn.ncbi.nlm.nih.gov/pmc/blobs/3d9d/7519841/c20d1669790f/CMAR-12-8745-g0003.jpg
https://cdn.ncbi.nlm.nih.gov/pmc/blobs/3d9d/7519841/2746dce9c53a/CMAR-12-8745-g0004.jpg
https://cdn.ncbi.nlm.nih.gov/pmc/blobs/3d9d/7519841/82e017a083d3/CMAR-12-8745-g0005.jpg

相似文献

1
Knockdown of MIR4435-2HG Suppresses the Proliferation, Migration and Invasion of Cervical Cancer Cells via Regulating the miR-128-3p/MSI2 Axis in vitro.在体外,敲低MIR4435-2HG通过调控miR-128-3p/MSI2轴抑制宫颈癌细胞的增殖、迁移和侵袭。
Cancer Manag Res. 2020 Sep 22;12:8745-8756. doi: 10.2147/CMAR.S265545. eCollection 2020.
2
LncRNA MIR4435-2HG promotes proliferation, migration, invasion and epithelial mesenchymal transition via targeting miR-22-3p/TMEM9B in breast cancer.长链非编码RNA MIR4435-2HG通过靶向miR-22-3p/TMEM9B促进乳腺癌的增殖、迁移、侵袭及上皮间质转化。
Am J Transl Res. 2022 Aug 15;14(8):5441-5454. eCollection 2022.
3
LncRNA MIR4435-2HG triggers ovarian cancer progression by regulating miR-128-3p/CKD14 axis.长链非编码RNA MIR4435-2HG通过调控miR-128-3p/CKD14轴触发卵巢癌进展。
Cancer Cell Int. 2020 May 1;20:145. doi: 10.1186/s12935-020-01227-6. eCollection 2020.
4
Long non-coding RNA MIR4435-2HG promotes pancreatic cancer progression by regulating ABHD17C through sponging miR-128-3p.长链非编码RNA MIR4435-2HG通过海绵吸附miR-128-3p调控ABHD17C促进胰腺癌进展。
Transl Cancer Res. 2024 Aug 31;13(8):4113-4130. doi: 10.21037/tcr-24-51. Epub 2024 Aug 23.
5
LncRNA MIR4435-2HG inhibits the progression of osteoarthritis through miR-510-3p sponging.长链非编码RNA MIR4435-2HG通过充当miR-510-3p的海绵抑制骨关节炎的进展。
Exp Ther Med. 2020 Aug;20(2):1693-1701. doi: 10.3892/etm.2020.8841. Epub 2020 Jun 5.
6
Long non-coding RNA MIR4435-2HG recruits miR-802 from FLOT2 to promote melanoma progression.长非编码 RNA MIR4435-2HG 通过招募 FLOT2 上的 miR-802 促进黑色素瘤进展。
Eur Rev Med Pharmacol Sci. 2020 Mar;24(5):2616-2624. doi: 10.26355/eurrev_202003_20530.
7
MIR4435-2HG, miR-125b-5p, and Sema4D axis affects the aggressiveness of colorectal cancer cells.MIR4435-2HG、miR-125b-5p 和 Sema4D 轴影响结直肠癌细胞的侵袭性。
Folia Histochem Cytobiol. 2022;60(2):191-202. doi: 10.5603/FHC.a2022.0018. Epub 2022 Jun 22.
8
LncRNA MIR4435-2HG potentiates the proliferation and invasion of glioblastoma cells via modulating miR-1224-5p/TGFBR2 axis.长链非编码 RNA MIR4435-2HG 通过调节 miR-1224-5p/TGFBR2 轴促进脑胶质瘤细胞的增殖和侵袭。
J Cell Mol Med. 2020 Jun;24(11):6362-6372. doi: 10.1111/jcmm.15280. Epub 2020 Apr 22.
9
Long Non-coding RNA MIR4435-2HG Promotes Colorectal Cancer Proliferation and Metastasis Through miR-206/YAP1 Axis.长链非编码RNA MIR4435-2HG通过miR-206/YAP1轴促进结直肠癌的增殖和转移。
Front Oncol. 2020 Feb 20;10:160. doi: 10.3389/fonc.2020.00160. eCollection 2020.
10
Inhibition of MIR4435-2HG on Invasion, Migration, and EMT of Gastric Carcinoma Cells by Mediating MiR-138-5p/Sox4 Axis.MIR4435-2HG通过介导MiR-138-5p/Sox4轴抑制胃癌细胞的侵袭、迁移和上皮-间质转化
Front Oncol. 2021 Aug 31;11:661288. doi: 10.3389/fonc.2021.661288. eCollection 2021.

引用本文的文献

1
Mediation of circ_0007142 on miR-128-3p/S100A14 pathway to stimulate the progression of cervical cancer.环状 RNA_0007142 通过 miR-128-3p/S100A14 通路介导促进宫颈癌的进展。
Naunyn Schmiedebergs Arch Pharmacol. 2024 Dec;397(12):9919-9933. doi: 10.1007/s00210-024-03250-0. Epub 2024 Jun 29.
2
Biological Roles and Pathogenic Mechanisms of LncRNA MIR4435-2HG in Cancer: A Comprehensive Review.长链非编码RNA MIR4435-2HG在癌症中的生物学作用及致病机制:综述
Curr Issues Mol Biol. 2023 Nov 4;45(11):8864-8881. doi: 10.3390/cimb45110556.
3
The Musashi RNA-binding proteins in female cancers: insights on molecular mechanisms and therapeutic relevance.

本文引用的文献

1
Long Non-coding RNA MIR4435-2HG Promotes Colorectal Cancer Proliferation and Metastasis Through miR-206/YAP1 Axis.长链非编码RNA MIR4435-2HG通过miR-206/YAP1轴促进结直肠癌的增殖和转移。
Front Oncol. 2020 Feb 20;10:160. doi: 10.3389/fonc.2020.00160. eCollection 2020.
2
Lnc-SNHG16/miR-128 axis modulates malignant phenotype through WNT/β-catenin pathway in cervical cancer cells.长链非编码RNA-SNHG16/微小RNA-128轴通过WNT/β-连环蛋白通路调节宫颈癌细胞的恶性表型。
J Cancer. 2020 Feb 3;11(8):2201-2212. doi: 10.7150/jca.40319. eCollection 2020.
3
miR-584 inhibits cell proliferation, migration and invasion and enhances the sensitivity to cisplatin in human cervical cancer by negatively targeting GLI1.
女性癌症中的武藏RNA结合蛋白:对分子机制及治疗相关性的见解
Biomark Res. 2023 Aug 25;11(1):76. doi: 10.1186/s40364-023-00516-2.
4
The Emerging Role of LncRNA AWPPH in Multiple Cancers: A Review Study.长链非编码RNA AWPPH在多种癌症中的新兴作用:一项综述研究
Curr Mol Med. 2025;25(3):237-268. doi: 10.2174/1566524023666230816163031.
5
SIV Infection Regulates Compartmentalization of Circulating Blood Plasma miRNAs within Extracellular Vesicles (EVs) and Extracellular Condensates (ECs) and Decreases EV-Associated miRNA-128.SIV 感染调节循环血浆 miRNA 在细胞外囊泡(EVs)和细胞外凝聚物(ECs)中的区室化,并降低 EV 相关 miRNA-128。
Viruses. 2023 Feb 24;15(3):622. doi: 10.3390/v15030622.
6
LncRNA MIR4435-2HG promotes proliferation, migration, invasion and epithelial mesenchymal transition via targeting miR-22-3p/TMEM9B in breast cancer.长链非编码RNA MIR4435-2HG通过靶向miR-22-3p/TMEM9B促进乳腺癌的增殖、迁移、侵袭及上皮间质转化。
Am J Transl Res. 2022 Aug 15;14(8):5441-5454. eCollection 2022.
7
lncRNA MIR4435-2HG Accelerates the Development of Bladder Cancer through Enhancing IQGAP3 and CDCA5 Expression.lncRNA MIR4435-2HG 通过增强 IQGAP3 和 CDCA5 的表达促进膀胱癌的发展。
Biomed Res Int. 2022 Aug 12;2022:3858249. doi: 10.1155/2022/3858249. eCollection 2022.
8
MIR4435-2HG Is a Potential Pan-Cancer Biomarker for Diagnosis and Prognosis.MIR4435-2HG 是一种潜在的泛癌诊断和预后生物标志物。
Front Immunol. 2022 Jun 15;13:855078. doi: 10.3389/fimmu.2022.855078. eCollection 2022.
9
Long non-coding RNA MIR4435-2HG: a key molecule in progression of cancer and non-cancerous disorders.长链非编码RNA MIR4435-2HG:癌症和非癌症疾病进展中的关键分子。
Cancer Cell Int. 2022 Jun 17;22(1):215. doi: 10.1186/s12935-022-02633-8.
10
Functional mechanism of hsa-miR-128-3p in epithelial-mesenchymal transition of pancreatic cancer cells via ZEB1 regulation.hsa-miR-128-3p 通过调控 ZEB1 在上皮-间质转化过程中对胰腺癌细胞功能的影响机制。
PeerJ. 2022 Feb 3;10:e12802. doi: 10.7717/peerj.12802. eCollection 2022.
微小RNA-584通过负向靶向GLI1抑制人宫颈癌细胞的增殖、迁移和侵袭,并增强对顺铂的敏感性。
Exp Ther Med. 2020 Mar;19(3):2059-2066. doi: 10.3892/etm.2020.8449. Epub 2020 Jan 14.
4
LncRNA PCAT6 Accelerates the Progression and Chemoresistance of Cervical Cancer Through Up-Regulating ZEB1 by Sponging miR-543.长链非编码RNA PCAT6通过海绵化miR-543上调ZEB1来加速宫颈癌的进展和化疗耐药性。
Onco Targets Ther. 2020 Feb 7;13:1159-1170. doi: 10.2147/OTT.S232354. eCollection 2020.
5
LncRNA CAR10 Upregulates PDPK1 to Promote Cervical Cancer Development by Sponging miR-125b-5p.长链非编码 RNA CAR10 通过海绵吸附 miR-125b-5p 上调 PDPK1 促进宫颈癌的发展。
Biomed Res Int. 2020 Jan 3;2020:4351671. doi: 10.1155/2020/4351671. eCollection 2020.
6
Long Non-Coding RNA LINC01783 Promotes the Progression of Cervical Cancer by Sponging miR-199b-5p to Mediate GBP1 Expression.长链非编码RNA LINC01783通过吸附miR-199b-5p介导鸟苷结合蛋白1(GBP1)表达促进宫颈癌进展。
Cancer Manag Res. 2020 Jan 16;12:363-373. doi: 10.2147/CMAR.S230171. eCollection 2020.
7
MicroRNA-873 serves a critical role in human cervical cancer proliferation and metastasis via regulating glioma-associated oncogene homolog 1.微小RNA-873通过调控胶质瘤相关癌基因同源物1在人类宫颈癌的增殖和转移中发挥关键作用。
Exp Ther Med. 2020 Feb;19(2):1243-1250. doi: 10.3892/etm.2019.8348. Epub 2019 Dec 18.
8
MicroRNA-612 inhibits cervical cancer progression by targeting NOB1.microRNA-612 通过靶向 NOB1 抑制宫颈癌进展。
J Cell Mol Med. 2020 Mar;24(5):3149-3156. doi: 10.1111/jcmm.14985. Epub 2020 Jan 22.
9
lncRNA OIP5-AS1 targets ROCK1 to promote cell proliferation and inhibit cell apoptosis through a mechanism involving miR-143-3p in cervical cancer.长链非编码 RNA OIP5-AS1 通过靶向 ROCK1 并作用于 miR-143-3p 促进宫颈癌的细胞增殖并抑制细胞凋亡。
Braz J Med Biol Res. 2020 Jan 13;53(1):e8883. doi: 10.1590/1414-431X20198883. eCollection 2020.
10
LncRNA PTENP1 inhibits cervical cancer progression by suppressing miR-106b.长链非编码 RNA PTENP1 通过抑制 miR-106b 抑制宫颈癌的进展。
Artif Cells Nanomed Biotechnol. 2020 Dec;48(1):393-407. doi: 10.1080/21691401.2019.1709852.