Suppr超能文献

通过CRISPR/Cas9靶向CAGs拯救亨廷顿病诱导多能干细胞中的线粒体和氧化还原修饰

Mitochondrial and Redox Modifications in Huntington Disease Induced Pluripotent Stem Cells Rescued by CRISPR/Cas9 CAGs Targeting.

作者信息

Lopes Carla, Tang Yang, Anjo Sandra I, Manadas Bruno, Onofre Isabel, de Almeida Luís P, Daley George Q, Schlaeger Thorsten M, Rego Ana Cristina Carvalho

机构信息

CNC-Center for Neuroscience and Cell Biology, University of Coimbra, Coimbra, Portugal.

IIIUC-Institute for Interdisciplinary Research, University of Coimbra, Coimbra, Portugal.

出版信息

Front Cell Dev Biol. 2020 Sep 22;8:576592. doi: 10.3389/fcell.2020.576592. eCollection 2020.

Abstract

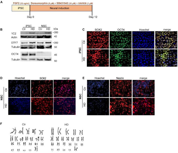
Mitochondrial deregulation has gained increasing support as a pathological mechanism in Huntington's disease (HD), a genetic-based neurodegenerative disorder caused by CAG expansion in the gene. In this study, we thoroughly investigated mitochondrial-based mechanisms in HD patient-derived iPSC (HD-iPSC) and differentiated neural stem cells (NSC) control cells, as well as in cells subjected to CRISPR/Cas9-CAG repeat deletion. We analyzed mitochondrial morphology, function and biogenesis, linked to exosomal release of mitochondrial components, glycolytic flux, ATP generation and cellular redox status. Mitochondria in HD cells exhibited round shape and fragmented morphology. Functionally, HD-iPSC and HD-NSC displayed lower mitochondrial respiration, exosomal release of cytochrome c, decreased ATP/ADP, reduced PGC-1α and complex III subunit expression and activity, and were highly dependent on glycolysis, supported by pyruvate dehydrogenase (PDH) inactivation. HD-iPSC and HD-NSC mitochondria showed ATP synthase reversal and increased calcium retention. Enhanced mitochondrial reactive oxygen species (ROS) were also observed in HD-iPSC and HD-NSC, along with decreased UCP2 mRNA levels. CRISPR/Cas9-CAG repeat deletion in HD-iPSC and derived HD-NSC ameliorated mitochondrial phenotypes. Data attests for intricate metabolic and mitochondrial dysfunction linked to transcriptional deregulation as early events in HD pathogenesis, which are alleviated following CAG deletion.

摘要

线粒体功能失调作为亨廷顿舞蹈病(HD)的一种病理机制,越来越受到支持。HD是一种由该基因中CAG重复序列扩增引起的基于遗传的神经退行性疾病。在本研究中,我们深入研究了HD患者来源的诱导多能干细胞(HD-iPSC)和分化的神经干细胞(NSC)(对照细胞)以及经过CRISPR/Cas9-CAG重复序列缺失处理的细胞中的线粒体相关机制。我们分析了线粒体形态、功能和生物发生,以及与线粒体成分的外泌体释放、糖酵解通量、ATP生成和细胞氧化还原状态的关系。HD细胞中的线粒体呈现圆形和碎片化形态。在功能上,HD-iPSC和HD-NSC表现出线粒体呼吸降低、细胞色素c的外泌体释放、ATP/ADP降低以及PGC-1α和复合体III亚基表达及活性降低,并且高度依赖糖酵解,这是由丙酮酸脱氢酶(PDH)失活所支持的。HD-iPSC和HD-NSC的线粒体显示出ATP合酶逆转和钙潴留增加。在HD-iPSC和HD-NSC中还观察到线粒体活性氧(ROS)增强,同时UCP2 mRNA水平降低。HD-iPSC和衍生的HD-NSC中的CRISPR/Cas9-CAG重复序列缺失改善了线粒体表型。数据证明,在HD发病机制的早期事件中,复杂的代谢和线粒体功能障碍与转录失调有关,而在CAG缺失后这些障碍会得到缓解。

https://cdn.ncbi.nlm.nih.gov/pmc/blobs/6764/7536317/24c76f4c5931/fcell-08-576592-g001.jpg

文献AI研究员

20分钟写一篇综述,助力文献阅读效率提升50倍。

立即体验

用中文搜PubMed

大模型驱动的PubMed中文搜索引擎

马上搜索

文档翻译

学术文献翻译模型,支持多种主流文档格式。

立即体验