Department of Biology, Brandeis University, Waltham, United States.
Department of Organismic and Evolutionary Biology, Center for Brain Science, Harvard University, Cambridge, United States.
Elife. 2020 Oct 19;9:e61167. doi: 10.7554/eLife.61167.
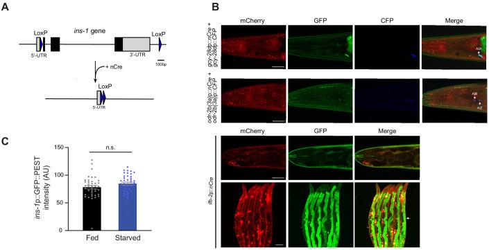
Internal state alters sensory behaviors to optimize survival strategies. The neuronal mechanisms underlying hunger-dependent behavioral plasticity are not fully characterized. Here we show that feeding state alters thermotaxis behavior by engaging a modulatory circuit whose activity gates the output of the core thermotaxis network. Feeding state does not alter the activity of the core thermotaxis circuit comprised of AFD thermosensory and AIY interneurons. Instead, prolonged food deprivation potentiates temperature responses in the AWC sensory neurons, which inhibit the postsynaptic AIA interneurons to override and disrupt AFD-driven thermotaxis behavior. Acute inhibition and activation of AWC and AIA, respectively, restores negative thermotaxis in starved animals. We find that state-dependent modulation of AWC-AIA temperature responses requires INS-1 insulin-like peptide signaling from the gut and DAF-16/FOXO function in AWC. Our results describe a mechanism by which functional reconfiguration of a sensory network via gut-brain signaling drives state-dependent behavioral flexibility.
内部状态改变感觉行为以优化生存策略。饥饿依赖行为可塑性的神经机制尚未完全阐明。在这里,我们表明,进食状态通过参与一个调节回路来改变热趋性行为,该回路的活动门控核心热趋性行为网络的输出。进食状态不会改变由 AFD 热敏和 AIY 中间神经元组成的核心热趋性行为回路的活动。相反,长时间的禁食会增强 AWC 感觉神经元对温度的反应,从而抑制突触后 AIA 中间神经元,从而覆盖并破坏 AFD 驱动的热趋性行为。急性抑制和激活 AWC 和 AIA 分别恢复了饥饿动物的负热趋性。我们发现,AWC-AIA 温度反应的状态依赖性调节需要来自肠道的 INS-1 胰岛素样肽信号和 AWC 中的 DAF-16/FOXO 功能。我们的研究结果描述了一种通过肠道-大脑信号传导对感觉网络进行功能重构来驱动状态依赖性行为灵活性的机制。