• 文献检索
  • 文档翻译
  • 深度研究
  • 学术资讯
  • Suppr Zotero 插件Zotero 插件
  • 邀请有礼
  • 套餐&价格
  • 历史记录
应用&插件
Suppr Zotero 插件Zotero 插件浏览器插件Mac 客户端Windows 客户端微信小程序
定价
高级版会员购买积分包购买API积分包
服务
文献检索文档翻译深度研究API 文档MCP 服务
关于我们
关于 Suppr公司介绍联系我们用户协议隐私条款
关注我们

Suppr 超能文献

核心技术专利:CN118964589B侵权必究
粤ICP备2023148730 号-1Suppr @ 2026

文献检索

告别复杂PubMed语法,用中文像聊天一样搜索,搜遍4000万医学文献。AI智能推荐,让科研检索更轻松。

立即免费搜索

文件翻译

保留排版,准确专业,支持PDF/Word/PPT等文件格式,支持 12+语言互译。

免费翻译文档

深度研究

AI帮你快速写综述,25分钟生成高质量综述,智能提取关键信息,辅助科研写作。

立即免费体验

通过 spectrin 调节微管和肌动蛋白的协调串扰控制腔形成和分支。

Coordinated crosstalk between microtubules and actin by a spectraplakin regulates lumen formation and branching.

机构信息

Department of Genetics, Microbiology and Statistics, School of Biology, University of Barcelona, Barcelona, Spain.

Institute of Biomedicine University of Barcelona (IBUB), Barcelona, Spain.

出版信息

Elife. 2020 Oct 28;9:e61111. doi: 10.7554/eLife.61111.

DOI:10.7554/eLife.61111
PMID:33112231
原文链接:https://pmc.ncbi.nlm.nih.gov/articles/PMC7661041/
Abstract

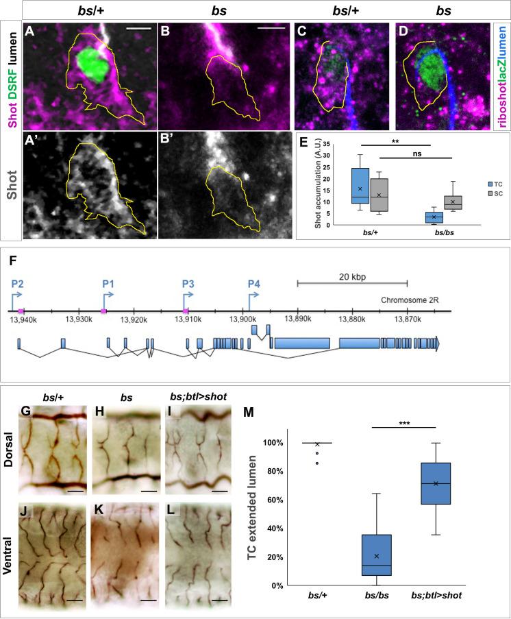
Subcellular lumen formation by single-cells involves complex cytoskeletal remodelling. We have previously shown that centrosomes are key players in the initiation of subcellular lumen formation in , but not much is known on the what leads to the growth of these subcellular luminal branches or makes them progress through a particular trajectory within the cytoplasm. Here, we have identified that the spectraplakin Short-stop (Shot) promotes the crosstalk between MTs and actin, which leads to the extension and guidance of the subcellular lumen within the tracheal terminal cell (TC) cytoplasm. Shot is enriched in cells undergoing the initial steps of subcellular branching as a direct response to FGF signalling. An excess of Shot induces ectopic acentrosomal luminal branching points in the embryonic and larval tracheal TC leading to cells with extra-subcellular lumina. These data provide the first evidence for a role for spectraplakins in single-cell lumen formation and branching.

摘要

单细胞的亚细胞腔形成涉及复杂的细胞骨架重塑。我们之前已经表明,中心体是启动 亚细胞腔形成的关键因素,但对于导致这些亚细胞腔分支生长的原因或使它们在细胞质内沿着特定轨迹前进的原因知之甚少。在这里,我们已经确定spectraplakin Short-stop (Shot) 促进了 MTs 和肌动蛋白之间的交流,从而导致了气管末端细胞 (TC) 细胞质内亚细胞腔的延伸和引导。Shot 在细胞经历亚细胞分支的初始步骤时被富集,这是对 FGF 信号的直接反应。Shot 的过量表达会在胚胎和幼虫的气管 TC 中诱导中心体外的腔分支点,导致细胞具有额外的亚细胞腔。这些数据首次提供了 spectraplakins 在单细胞腔形成和分支中的作用的证据。

https://cdn.ncbi.nlm.nih.gov/pmc/blobs/661b/7661041/d1041b1ebf2b/elife-61111-fig10.jpg
https://cdn.ncbi.nlm.nih.gov/pmc/blobs/661b/7661041/ddba2133b205/elife-61111-fig1.jpg
https://cdn.ncbi.nlm.nih.gov/pmc/blobs/661b/7661041/93cea8924e98/elife-61111-fig1-figsupp1.jpg
https://cdn.ncbi.nlm.nih.gov/pmc/blobs/661b/7661041/98ead8628ac7/elife-61111-fig2.jpg
https://cdn.ncbi.nlm.nih.gov/pmc/blobs/661b/7661041/1244feba7671/elife-61111-fig2-figsupp1.jpg
https://cdn.ncbi.nlm.nih.gov/pmc/blobs/661b/7661041/b2f20c67494a/elife-61111-fig3.jpg
https://cdn.ncbi.nlm.nih.gov/pmc/blobs/661b/7661041/71edb7ab6381/elife-61111-fig4.jpg
https://cdn.ncbi.nlm.nih.gov/pmc/blobs/661b/7661041/d4739d0e7ea8/elife-61111-fig4-figsupp1.jpg
https://cdn.ncbi.nlm.nih.gov/pmc/blobs/661b/7661041/4189e997ab69/elife-61111-fig5.jpg
https://cdn.ncbi.nlm.nih.gov/pmc/blobs/661b/7661041/a6fbede608bb/elife-61111-fig6.jpg
https://cdn.ncbi.nlm.nih.gov/pmc/blobs/661b/7661041/e617d6f9e525/elife-61111-fig6-figsupp1.jpg
https://cdn.ncbi.nlm.nih.gov/pmc/blobs/661b/7661041/02ac8016f5f4/elife-61111-fig7.jpg
https://cdn.ncbi.nlm.nih.gov/pmc/blobs/661b/7661041/215543d30a47/elife-61111-fig7-figsupp1.jpg
https://cdn.ncbi.nlm.nih.gov/pmc/blobs/661b/7661041/068b455f8849/elife-61111-fig8.jpg
https://cdn.ncbi.nlm.nih.gov/pmc/blobs/661b/7661041/4def863b27e6/elife-61111-fig8-figsupp1.jpg
https://cdn.ncbi.nlm.nih.gov/pmc/blobs/661b/7661041/9fa112fd6f7b/elife-61111-fig8-figsupp2.jpg
https://cdn.ncbi.nlm.nih.gov/pmc/blobs/661b/7661041/c121f55927c6/elife-61111-fig8-figsupp3.jpg
https://cdn.ncbi.nlm.nih.gov/pmc/blobs/661b/7661041/426f3917e0df/elife-61111-fig9.jpg
https://cdn.ncbi.nlm.nih.gov/pmc/blobs/661b/7661041/d1041b1ebf2b/elife-61111-fig10.jpg
https://cdn.ncbi.nlm.nih.gov/pmc/blobs/661b/7661041/ddba2133b205/elife-61111-fig1.jpg
https://cdn.ncbi.nlm.nih.gov/pmc/blobs/661b/7661041/93cea8924e98/elife-61111-fig1-figsupp1.jpg
https://cdn.ncbi.nlm.nih.gov/pmc/blobs/661b/7661041/98ead8628ac7/elife-61111-fig2.jpg
https://cdn.ncbi.nlm.nih.gov/pmc/blobs/661b/7661041/1244feba7671/elife-61111-fig2-figsupp1.jpg
https://cdn.ncbi.nlm.nih.gov/pmc/blobs/661b/7661041/b2f20c67494a/elife-61111-fig3.jpg
https://cdn.ncbi.nlm.nih.gov/pmc/blobs/661b/7661041/71edb7ab6381/elife-61111-fig4.jpg
https://cdn.ncbi.nlm.nih.gov/pmc/blobs/661b/7661041/d4739d0e7ea8/elife-61111-fig4-figsupp1.jpg
https://cdn.ncbi.nlm.nih.gov/pmc/blobs/661b/7661041/4189e997ab69/elife-61111-fig5.jpg
https://cdn.ncbi.nlm.nih.gov/pmc/blobs/661b/7661041/a6fbede608bb/elife-61111-fig6.jpg
https://cdn.ncbi.nlm.nih.gov/pmc/blobs/661b/7661041/e617d6f9e525/elife-61111-fig6-figsupp1.jpg
https://cdn.ncbi.nlm.nih.gov/pmc/blobs/661b/7661041/02ac8016f5f4/elife-61111-fig7.jpg
https://cdn.ncbi.nlm.nih.gov/pmc/blobs/661b/7661041/215543d30a47/elife-61111-fig7-figsupp1.jpg
https://cdn.ncbi.nlm.nih.gov/pmc/blobs/661b/7661041/068b455f8849/elife-61111-fig8.jpg
https://cdn.ncbi.nlm.nih.gov/pmc/blobs/661b/7661041/4def863b27e6/elife-61111-fig8-figsupp1.jpg
https://cdn.ncbi.nlm.nih.gov/pmc/blobs/661b/7661041/9fa112fd6f7b/elife-61111-fig8-figsupp2.jpg
https://cdn.ncbi.nlm.nih.gov/pmc/blobs/661b/7661041/c121f55927c6/elife-61111-fig8-figsupp3.jpg
https://cdn.ncbi.nlm.nih.gov/pmc/blobs/661b/7661041/426f3917e0df/elife-61111-fig9.jpg
https://cdn.ncbi.nlm.nih.gov/pmc/blobs/661b/7661041/d1041b1ebf2b/elife-61111-fig10.jpg

相似文献

1
Coordinated crosstalk between microtubules and actin by a spectraplakin regulates lumen formation and branching.通过 spectrin 调节微管和肌动蛋白的协调串扰控制腔形成和分支。
Elife. 2020 Oct 28;9:e61111. doi: 10.7554/eLife.61111.
2
Context-specific requirements of functional domains of the Spectraplakin Short stop in vivo.体内Spectraplakin Short stop功能域的特定环境要求。
Mech Dev. 2009 Jul;126(7):489-502. doi: 10.1016/j.mod.2009.04.004. Epub 2009 May 3.
3
The spectraplakin Short stop is an essential microtubule regulator involved in epithelial closure in .光谱斑联蛋白短停蛋白是一种参与上皮闭合的重要微管调节因子。
J Cell Sci. 2017 Feb 15;130(4):712-724. doi: 10.1242/jcs.193003. Epub 2017 Jan 6.
4
Mouse ACF7 and drosophila short stop modulate filopodia formation and microtubule organisation during neuronal growth.小鼠ACF7和果蝇短停蛋白在神经元生长过程中调节丝状伪足的形成和微管组织。
J Cell Sci. 2009 Jul 15;122(Pt 14):2534-42. doi: 10.1242/jcs.046268.
5
The actin-microtubule cross-linking activity of Drosophila Short stop is regulated by intramolecular inhibition.果蝇 Short stop 的肌动蛋白-微管交联活性受分子内抑制调节。
Mol Biol Cell. 2013 Sep;24(18):2885-93. doi: 10.1091/mbc.E12-11-0798. Epub 2013 Jul 24.
6
The spectraplakin Short stop is an actin-microtubule cross-linker that contributes to organization of the microtubule network.spectraplakin Short stop 是一种肌动蛋白微管交联蛋白,有助于微管网络的组织。
Mol Biol Cell. 2010 May 15;21(10):1714-24. doi: 10.1091/mbc.e10-01-0011. Epub 2010 Mar 24.
7
The spectraplakin Short stop regulates focal adhesion dynamics by cross-linking microtubules and actin.spectraplakin Short stop 通过交联微管和肌动蛋白调节粘着斑动力学。
Mol Biol Cell. 2022 May 1;33(5):ar19. doi: 10.1091/mbc.E21-09-0434. Epub 2022 Mar 2.
8
Re-evaluating the actin-dependence of spectraplakin functions during axon growth and maintenance.重新评估 spectrin 结合蛋白在轴突生长和维持过程中的肌动蛋白依赖性。
Dev Neurobiol. 2022 May;82(4):288-307. doi: 10.1002/dneu.22873. Epub 2022 Apr 22.
9
Spectraplakins promote microtubule-mediated axonal growth by functioning as structural microtubule-associated proteins and EB1-dependent +TIPs (tip interacting proteins).光谱粘连蛋白通过作为结构微管相关蛋白和 EB1 依赖性 +TIPs(尖端相互作用蛋白)发挥作用,促进轴突生长。
J Neurosci. 2012 Jul 4;32(27):9143-58. doi: 10.1523/JNEUROSCI.0416-12.2012.
10
Drosophila Short stop as a paradigm for the role and regulation of spectraplakins.果蝇短停蛋白作为 spectrin 结合蛋白的作用和调控的范例。
Semin Cell Dev Biol. 2017 Sep;69:40-57. doi: 10.1016/j.semcdb.2017.05.019. Epub 2017 Jun 1.

引用本文的文献

1
Multi-Omic Analysis Identifies Key Genes Driving Testicular Fusion in .多组学分析确定了驱动……睾丸融合的关键基因。 (原文句末不完整)
Int J Mol Sci. 2025 Jun 10;26(12):5564. doi: 10.3390/ijms26125564.
2
Autocrine Wingless constricts the Drosophila embryonic gut by Ca-mediated repolarisation of mesoderm cells.自分泌无翅蛋白通过钙介导的中胚层细胞复极化来收缩果蝇胚胎肠道。
EMBO Rep. 2025 Apr;26(7):1737-1748. doi: 10.1038/s44319-025-00411-x. Epub 2025 Mar 7.
3
Patronin regulates presynaptic microtubule organization and neuromuscular junction development in .

本文引用的文献

1
Transcytosis via the late endocytic pathway as a cell morphogenetic mechanism.通过晚期内吞途径的转胞吞作用作为一种细胞形态发生机制。
EMBO J. 2020 Aug 17;39(16):e105332. doi: 10.15252/embj.2020105332. Epub 2020 Jul 13.
2
Spectraplakin Shot Maintains Perinuclear Microtubule Organization in Drosophila Polyploid Cells.谱斑蛋白 Shot 维持果蝇多倍体细胞的核周微管组织。
Dev Cell. 2019 Jun 3;49(5):731-747.e7. doi: 10.1016/j.devcel.2019.03.027. Epub 2019 Apr 18.
3
Single-cell branching morphogenesis in the Drosophila trachea.果蝇气管中单细胞分支形态发生。
Patronin调节线虫中的突触前微管组织和神经肌肉接头发育。
iScience. 2024 Jan 18;27(2):108944. doi: 10.1016/j.isci.2024.108944. eCollection 2024 Feb 16.
4
NDR kinase tricornered genetically interacts with Ccm3 and metabolic enzymes in Drosophila melanogaster tracheal development.NDR 激酶与 Ccm3 和代谢酶在果蝇气管发育中的遗传相互作用。
G3 (Bethesda). 2023 Mar 9;13(3). doi: 10.1093/g3journal/jkad013.
5
Re-evaluating the actin-dependence of spectraplakin functions during axon growth and maintenance.重新评估 spectrin 结合蛋白在轴突生长和维持过程中的肌动蛋白依赖性。
Dev Neurobiol. 2022 May;82(4):288-307. doi: 10.1002/dneu.22873. Epub 2022 Apr 22.
6
New developments in the biology of fibroblast growth factors.成纤维细胞生长因子生物学的新进展。
WIREs Mech Dis. 2022 Jul;14(4):e1549. doi: 10.1002/wsbm.1549. Epub 2022 Feb 9.
7
An endosome-associated actin network involved in directed apical plasma membrane growth.一种参与定向顶端质膜生长的内体相关肌动蛋白网络。
J Cell Biol. 2022 Mar 7;221(3). doi: 10.1083/jcb.202106124. Epub 2022 Jan 21.
8
Crosstalk between basal extracellular matrix adhesion and building of apical architecture during morphogenesis.形态发生过程中基底细胞外基质黏附与顶端结构构建之间的串扰。
Biol Open. 2021 Nov 15;10(11). doi: 10.1242/bio.058760. Epub 2021 Nov 29.
9
Genetic mapping and phenotypic analysis of in .对……中……的遗传图谱绘制和表型分析。 你提供的原文似乎不完整,“in”后面缺少具体内容。
MicroPubl Biol. 2021 Jul 13;2021. doi: 10.17912/micropub.biology.000418. eCollection 2021.
10
Gatekeeper function for Short stop at the ring canals of the Drosophila ovary.果蝇卵巢环管中的 Short stop 的门控功能。
Curr Biol. 2021 Aug 9;31(15):3207-3220.e4. doi: 10.1016/j.cub.2021.05.010. Epub 2021 Jun 4.
Dev Biol. 2019 Jul 1;451(1):5-15. doi: 10.1016/j.ydbio.2018.12.001. Epub 2018 Dec 4.
4
Actin-microtubule crosstalk in cell biology.肌动蛋白-微管相互作用在细胞生物学中的作用。
Nat Rev Mol Cell Biol. 2019 Jan;20(1):38-54. doi: 10.1038/s41580-018-0067-1.
5
Filopodia and focal adhesions: An integrated system driving branching morphogenesis in neuronal pathfinding and angiogenesis.丝状伪足和黏着斑:一个整合系统,推动神经元导向和血管生成中的分支形态发生。
Dev Biol. 2019 Jul 1;451(1):86-95. doi: 10.1016/j.ydbio.2018.08.015. Epub 2018 Sep 5.
6
Multivalent cross-linking of actin filaments and microtubules through the microtubule-associated protein Tau.通过微管相关蛋白 Tau 将肌动蛋白丝和微管进行多价交联。
Nat Commun. 2017 Dec 7;8(1):1981. doi: 10.1038/s41467-017-02230-8.
7
The Microtubule-Associated Protein Tau Mediates the Organization of Microtubules and Their Dynamic Exploration of Actin-Rich Lamellipodia and Filopodia of Cortical Growth Cones.微管相关蛋白 Tau 介导微管的组织及其在皮质生长锥的富含肌动蛋白的片状伪足和丝状伪足中的动态探索。
J Neurosci. 2018 Jan 10;38(2):291-307. doi: 10.1523/JNEUROSCI.2281-17.2017. Epub 2017 Nov 22.
8
JASPAR 2018: update of the open-access database of transcription factor binding profiles and its web framework.JASPAR 2018:转录因子结合谱的开放获取数据库及其网络框架的更新。
Nucleic Acids Res. 2018 Jan 4;46(D1):D260-D266. doi: 10.1093/nar/gkx1126.
9
Spectraplakin family proteins - cytoskeletal crosslinkers with versatile roles.光谱plakin家族蛋白——具有多种功能的细胞骨架交联剂。
J Cell Sci. 2017 Aug 1;130(15):2447-2457. doi: 10.1242/jcs.196154. Epub 2017 Jul 5.
10
Drosophila Short stop as a paradigm for the role and regulation of spectraplakins.果蝇短停蛋白作为 spectrin 结合蛋白的作用和调控的范例。
Semin Cell Dev Biol. 2017 Sep;69:40-57. doi: 10.1016/j.semcdb.2017.05.019. Epub 2017 Jun 1.