Suppr超能文献

长链非编码RNA-SNHG7通过调控miR-186增强乳腺癌细胞的化疗耐药性和细胞活力。

LncRNA-SNHG7 Enhances Chemotherapy Resistance and Cell Viability of Breast Cancer Cells by Regulating miR-186.

作者信息

Zhang Hui, Zhang Xiao-Yu, Kang Xiao-Ning, Jin Li-Jun, Wang Zun-Yi

机构信息

Department of Thyroid and Breast III, Cangzhou Central Hospital, Cangzhou, Hebei 061001, People's Republic of China.

Department of Ultrasound, Cangzhou Central Hospital, Cangzhou, Hebei 061001, People's Republic of China.

出版信息

Cancer Manag Res. 2020 Oct 14;12:10163-10172. doi: 10.2147/CMAR.S270328. eCollection 2020.

Abstract

BACKGROUND

Clinical tolerance to trastuzumab greatly affects the therapeutic effect in breast cancer (BC). Long-chain non-coding RNA (lncRNA) plays an important role in the development of trastuzumab resistance, in which SNHG7 can promote the epithelial mesenchymal transformation (EMT) of breast cancer cells into, while EMT is related to trastuzumab resistance of breast cancer cells.

OBJECTIVE

To investigate whether lncRNA-SNHG7 can enhance chemotherapy resistance and cell viability of BC cells by regulating miR-186.

METHODS

SK-BR-3 and SNHG7 of HER2+BC cells were induced to enhance the resistance of BC cells to trastuzumab by regulating miR-186, and to regulate the expression levels of SNHG7 and miR-186. The sensitivity of drug-resistant cells to trastuzumab and the changes of cell proliferation, migration, apoptosis, and EMT were measured and verified by tumorigenesis in vivo. The effects of miR-186 on SNHG7 were investigated through rescue experiments; the regulatory relationship between the expression of SNHG7 and miR-186 was verified by the double luciferase reporter (DLR) and the mechanism of SNHG7 was explored.

RESULTS

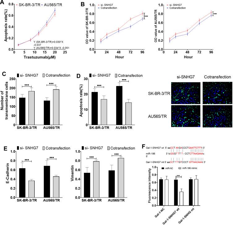
Down-regulation of SNHG7 or up-regulation of miR-186 could increase the sensitivity of BC cells to trastuzumab, inhibit the proliferation, migration and EMT, and promote apoptosis. Compared with the down-regulation of SNHG7 or miR-186 alone, simultaneous down-regulation of SNHG7 and miR-186 on drug-resistant cells brought notably lower sensitivity to trastuzumab and apoptosis rate, and higher proliferation and apoptosis ability. The DLR showed that miR-186 could specifically inhibit the expression of SNHG7. The results of tumorigenesis in vivo revealed that down-regulation of SNHG7 or up-regulation of miR-186 could improve the therapeutic effect of trastuzumab and reduce the tumor volume, and miR-186 could also antagonize the effect of SNHG7.

CONCLUSION

Down-regulation of SNHG7-targeted miR-186 can reverse trastuzumab resistance of BC cells, inhibit the proliferation, migration, and EMT levels of BC cells, and promote apoptosis.

摘要

背景

曲妥珠单抗的临床耐受性极大地影响乳腺癌(BC)的治疗效果。长链非编码RNA(lncRNA)在曲妥珠单抗耐药的发生发展中起重要作用,其中SNHG7可促进乳腺癌细胞上皮-间质转化(EMT),而EMT与乳腺癌细胞对曲妥珠单抗的耐药性相关。

目的

探讨lncRNA-SNHG7是否可通过调控miR-186增强BC细胞的化疗耐药性和细胞活力。

方法

诱导HER2+BC细胞的SK-BR-3和SNHG7通过调控miR-186增强BC细胞对曲妥珠单抗的耐药性,并调控SNHG7和miR-186的表达水平。通过体内成瘤实验检测并验证耐药细胞对曲妥珠单抗的敏感性以及细胞增殖、迁移、凋亡和EMT的变化。通过挽救实验研究miR-186对SNHG7的影响;通过双荧光素酶报告基因(DLR)验证SNHG7和miR-186表达之间的调控关系,并探究SNHG7的作用机制。

结果

SNHG7的下调或miR-186的上调可增加BC细胞对曲妥珠单抗的敏感性,抑制细胞增殖、迁移和EMT,并促进细胞凋亡。与单独下调SNHG7或miR-186相比,同时下调耐药细胞中的SNHG7和miR-186对曲妥珠单抗的敏感性及凋亡率更低,增殖和侵袭能力更高。DLR显示miR-186可特异性抑制SNHG7的表达。体内成瘤实验结果显示,SNHG7的下调或miR-186的上调可提高曲妥珠单抗的治疗效果并减小肿瘤体积,且miR-186也可拮抗SNHG7的作用。

结论

下调靶向SNHG7的miR-186可逆转BC细胞对曲妥珠单抗的耐药性,抑制BC细胞的增殖、迁移和EMT水平,并促进细胞凋亡。

https://cdn.ncbi.nlm.nih.gov/pmc/blobs/a0c1/7569248/375ea764bb67/CMAR-12-10163-g0001.jpg

文献检索

告别复杂PubMed语法,用中文像聊天一样搜索,搜遍4000万医学文献。AI智能推荐,让科研检索更轻松。

立即免费搜索

文件翻译

保留排版,准确专业,支持PDF/Word/PPT等文件格式,支持 12+语言互译。

免费翻译文档

深度研究

AI帮你快速写综述,25分钟生成高质量综述,智能提取关键信息,辅助科研写作。

立即免费体验