Suppr超能文献

基于 NetoVIR 富集方案的宏基因组学方法揭示了埃塞俄比亚蜜蜂体内的病毒多样性。()

Metagenomic Approach with the NetoVIR Enrichment Protocol Reveals Virus Diversity within Ethiopian Honey Bees ().

机构信息

Laboratory of Molecular Entomology and Bee Pathology, Ghent University, B-9000 Ghent, Belgium.

Tigray Agricultural Research Institute, P.O. Box 492 Mekelle, Ethiopia.

出版信息

Viruses. 2020 Oct 27;12(11):1218. doi: 10.3390/v12111218.

Abstract

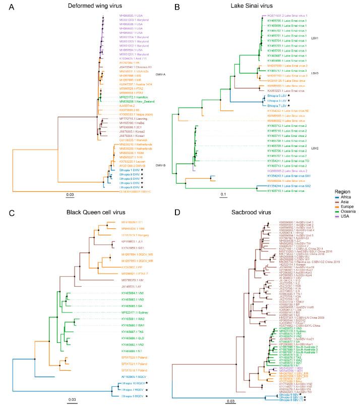
Metagenomics studies have accelerated the discovery of novel or divergent viruses of the honey bee. However, most of these studies predominantly focused on RNA viruses, and many suffer from the relatively low abundance of viral nucleic acids in the samples (i.e., compared to that of the host). Here, we explored the virome of the Ethiopian honey bee, , using an unbiased metagenomic approach in which the next-generation sequencing step was preceded by an enrichment protocol for viral particles. Our study revealed five well-known bee viruses and 25 atypical virus species, most of which have never been found in before. The viruses belong to , , , , , and taxonomically unclassified families. Fifteen of these atypical viruses were most likely plant-specific, and the remaining ten were presumed to be insect-specific. Apis mellifera filamentous virus (AmFV) was found in one sampling site out of 10. Two samples contained high read counts of a virus similar to Diatraea saccharales densovirus (DsDNV), which is a virus that causes high mortality in the sugarcane borer. AmFV and the DsDNV-like virus were the only DNA viruses found. Three viruses that primarily infect spp. were also discovered: La Jolla virus (LJV), Kilifi virus (KiV), and Thika virus. Our study suggests that phoretic varroa mites are involved in the transmission of LJV and KiV and that both viruses replicate in mites and adult bees. We also found an overwhelming dominance of the deformed wing virus type B variant, which fits well with the apparently harmless infestation by . It was suggested that Ethiopian bees have developed tolerance against virus infections as the result of natural selection.

摘要

元基因组学研究加速了新型或不同的蜜蜂病毒的发现。然而,这些研究大多集中在 RNA 病毒上,而且许多研究受到样本中病毒核酸相对丰度较低的影响(即与宿主相比)。在这里,我们使用一种无偏的宏基因组学方法探索了埃塞俄比亚蜜蜂的病毒组,该方法在下一代测序步骤之前进行了病毒颗粒富集方案。我们的研究揭示了五种已知的蜜蜂病毒和 25 种非典型病毒种,其中大多数以前从未在蜜蜂中发现过。这些病毒属于 、 、 、 、 和未分类的科。其中 15 种非典型病毒很可能是植物特异性的,其余 10 种被认为是昆虫特异性的。在 10 个采样点中的 1 个采样点中发现了 Apis mellifera filamentous virus (AmFV)。两个样本中含有大量与 Diatraea saccharales densovirus (DsDNV)相似的病毒读数,这种病毒会导致甘蔗蛀虫的高死亡率。AmFV 和 DsDNV 样病毒是仅有的两种 DNA 病毒。还发现了三种主要感染 spp.的病毒:La Jolla 病毒 (LJV)、Kilifi 病毒 (KiV) 和 Thika 病毒。我们的研究表明,携带病毒的壁虱螨虫参与了 LJV 和 KiV 的传播,这两种病毒都在螨虫和成年蜜蜂中复制。我们还发现变形翅膀病毒 B 变体的压倒性优势,这与 的明显无害感染非常吻合。有人认为,埃塞俄比亚蜜蜂已经通过自然选择发展出对病毒感染的耐受性。

https://cdn.ncbi.nlm.nih.gov/pmc/blobs/fd7f/7692050/d542a39bca01/viruses-12-01218-g001.jpg

文献AI研究员

20分钟写一篇综述,助力文献阅读效率提升50倍。

立即体验

用中文搜PubMed

大模型驱动的PubMed中文搜索引擎

马上搜索

文档翻译

学术文献翻译模型,支持多种主流文档格式。

立即体验