Suppr超能文献

转录组和功能分析揭示了自噬在辣椒轻斑驳病毒感染过程中的抗病毒作用。

Transcriptomic and functional analyses reveal an antiviral role of autophagy during pepper mild mottle virus infection.

机构信息

College of Plant Protection, Shenyang Agricultural University, Shenyang, 110866, China.

General Station of Forest and Grassland Pest and Diseases Control, National Forestry and Grassland Administration, Shenyang, 110034, China.

出版信息

BMC Plant Biol. 2020 Oct 29;20(1):495. doi: 10.1186/s12870-020-02711-x.

Abstract

BACKGROUND

Pepper mild mottle virus (PMMoV) is a member in the genus Tobamovirus and infects mainly solanaceous plants. However, the mechanism of virus-host interactions remains unclear. To explore the responses of pepper plants to PMMoV infection, we analyzed the transcriptomic changes in pepper plants after PMMoV infection using a high-throughput RNA sequencing approach and explored the roles of host autophagy in regulating PMMoV infection.

RESULTS

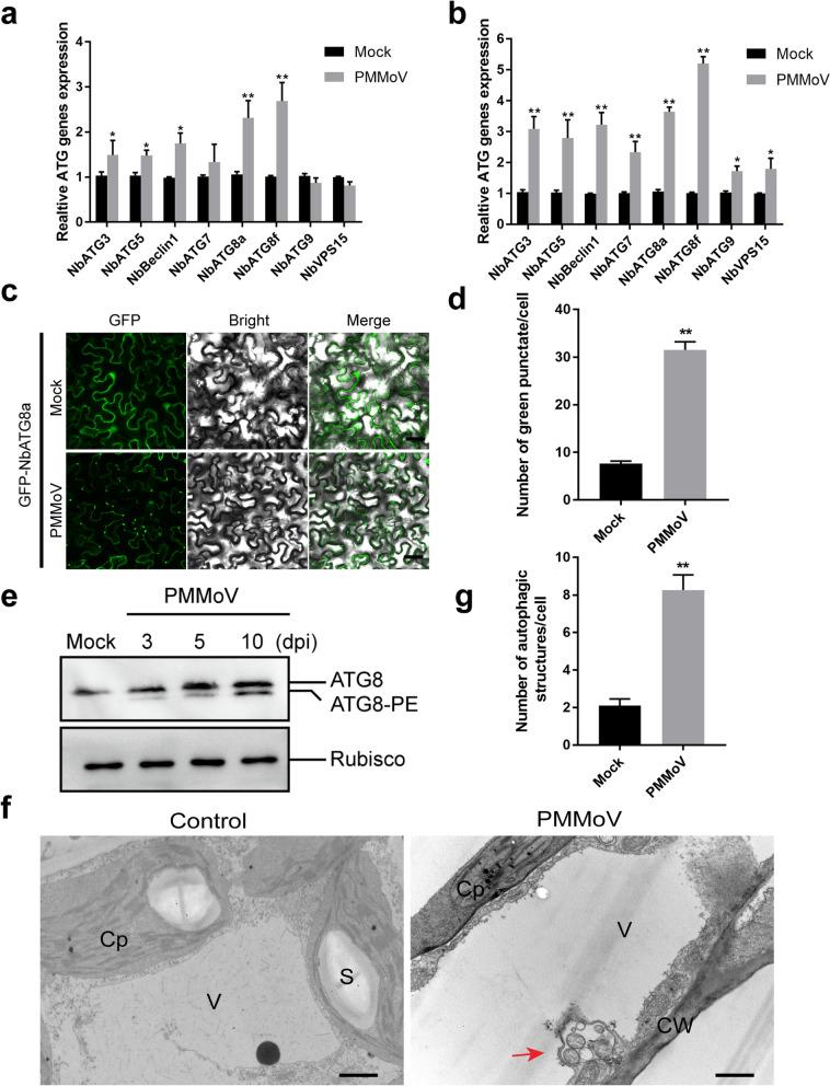
A total of 197 differentially expressed genes (DEGs) were obtained after PMMoV infection, including 172 significantly up-regulated genes and 25 down-regulated genes. The Gene Ontology (GO) and Kyoto Encyclopedia of Genes and Genomes (KEGG) pathway analyses revealed that most up-regulated DEGs were involved in plant abiotic and biotic stresses. Further analyses showed the expressions of multiple autophagy-related genes (ATGs) were increased after PMMoV infection in pepper and Nicotiana benthamiana plants. Through confocal microscopy and transmission electron microscopy, we have found that PMMoV infection in plant can induce autophagy, evidenced by the increased number of GFP-ATG8a fluorescent punctate and the appearance of double membrane autophagic structures in cells of N. benthamiana. Additionally, inhibition of autophagy significantly increased PMMoV RNA accumulation and aggravated systemic PMMoV symptoms through autophagy inhibitor (3-MA and E64d) treatment and silencing of NbATG expressions by a Tobacco rattle virus-induced gene silencing assays. These results indicated that autophagy played a positive role in plant resistance to PMMoV infection.

CONCLUSIONS

Taken together, our results provide a transcriptomic insight into pepper responding to PMMoV infection and reveal that autophagy induced by PMMoV infection has an antiviral role in regulating PMMoV infection. These results also help us to better understand the mechanism controlling PMMoV infection in plants and to develop better strategies for breeding projects for virus-resistant crops.

摘要

背景

胡椒轻斑驳病毒(PMMoV)是烟草花叶病毒属的一个成员,主要感染茄科植物。然而,病毒-宿主相互作用的机制尚不清楚。为了探索胡椒植物对 PMMoV 感染的反应,我们使用高通量 RNA 测序方法分析了 PMMoV 感染后胡椒植物的转录组变化,并探索了宿主自噬在调节 PMMoV 感染中的作用。

结果

PMMoV 感染后获得了 197 个差异表达基因(DEGs),包括 172 个显著上调基因和 25 个下调基因。基因本体论(GO)和京都基因与基因组百科全书(KEGG)途径分析表明,大多数上调的 DEGs 参与了植物的非生物和生物胁迫。进一步的分析表明,PMMoV 感染后,胡椒和烟草原生质体中多个自噬相关基因(ATGs)的表达增加。通过共聚焦显微镜和透射电子显微镜,我们发现 PMMoV 感染可以在植物中诱导自噬,证据是 GFP-ATG8a 荧光点状的数量增加,以及烟草原生质体中双膜自噬结构的出现。此外,通过自噬抑制剂(3-MA 和 E64d)处理和烟草脆裂病毒诱导的基因沉默试验沉默 NbATG 表达,抑制自噬会显著增加 PMMoV RNA 积累并加重系统 PMMoV 症状。这些结果表明自噬在植物抵抗 PMMoV 感染中发挥了积极作用。

结论

综上所述,我们的研究结果提供了胡椒对 PMMoV 感染反应的转录组见解,并揭示了 PMMoV 感染诱导的自噬在调节 PMMoV 感染中具有抗病毒作用。这些结果还有助于我们更好地理解控制植物中 PMMoV 感染的机制,并为培育抗病毒作物的项目制定更好的策略。

https://cdn.ncbi.nlm.nih.gov/pmc/blobs/aebf/7596970/d17e1e9f1d26/12870_2020_2711_Fig1_HTML.jpg

文献AI研究员

20分钟写一篇综述,助力文献阅读效率提升50倍。

立即体验

用中文搜PubMed

大模型驱动的PubMed中文搜索引擎

马上搜索

文档翻译

学术文献翻译模型,支持多种主流文档格式。

立即体验