• 文献检索
  • 文档翻译
  • 深度研究
  • 学术资讯
  • Suppr Zotero 插件Zotero 插件
  • 邀请有礼
  • 套餐&价格
  • 历史记录
应用&插件
Suppr Zotero 插件Zotero 插件浏览器插件Mac 客户端Windows 客户端微信小程序
定价
高级版会员购买积分包购买API积分包
服务
文献检索文档翻译深度研究API 文档MCP 服务
关于我们
关于 Suppr公司介绍联系我们用户协议隐私条款
关注我们

Suppr 超能文献

核心技术专利:CN118964589B侵权必究
粤ICP备2023148730 号-1Suppr @ 2026

文献检索

告别复杂PubMed语法,用中文像聊天一样搜索,搜遍4000万医学文献。AI智能推荐,让科研检索更轻松。

立即免费搜索

文件翻译

保留排版,准确专业,支持PDF/Word/PPT等文件格式,支持 12+语言互译。

免费翻译文档

深度研究

AI帮你快速写综述,25分钟生成高质量综述,智能提取关键信息,辅助科研写作。

立即免费体验

抗抑郁药舍曲林通过靶向线粒体 VDAC1 蛋白调节 AMPK-MTOR 信号转导介导的自噬。

Antidepressant drug sertraline modulates AMPK-MTOR signaling-mediated autophagy via targeting mitochondrial VDAC1 protein.

机构信息

Chemical Genomics Global Research Laboratory, Department of Biotechnology, College of Life Science and Biotechnology, Yonsei University, Seoul, Republic of Korea.

Faculty of Health Sciences, University of Macau, Taipa, China.

出版信息

Autophagy. 2021 Oct;17(10):2783-2799. doi: 10.1080/15548627.2020.1841953. Epub 2020 Nov 9.

DOI:10.1080/15548627.2020.1841953
PMID:33124469
原文链接:https://pmc.ncbi.nlm.nih.gov/articles/PMC8525979/
Abstract

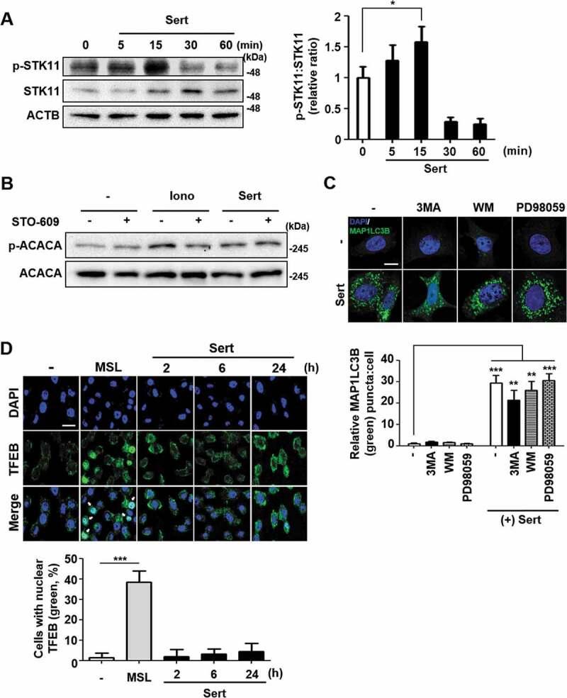
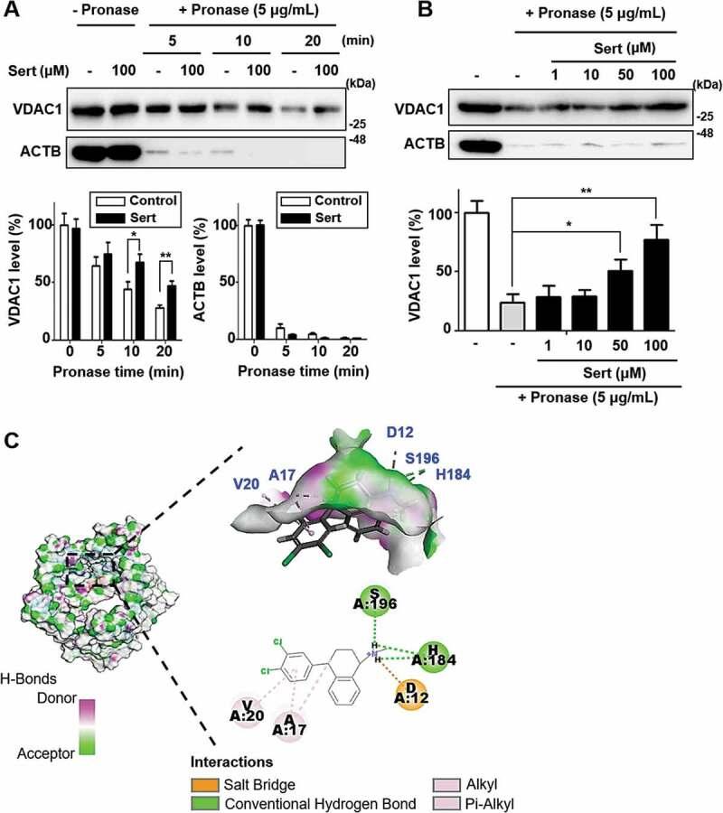
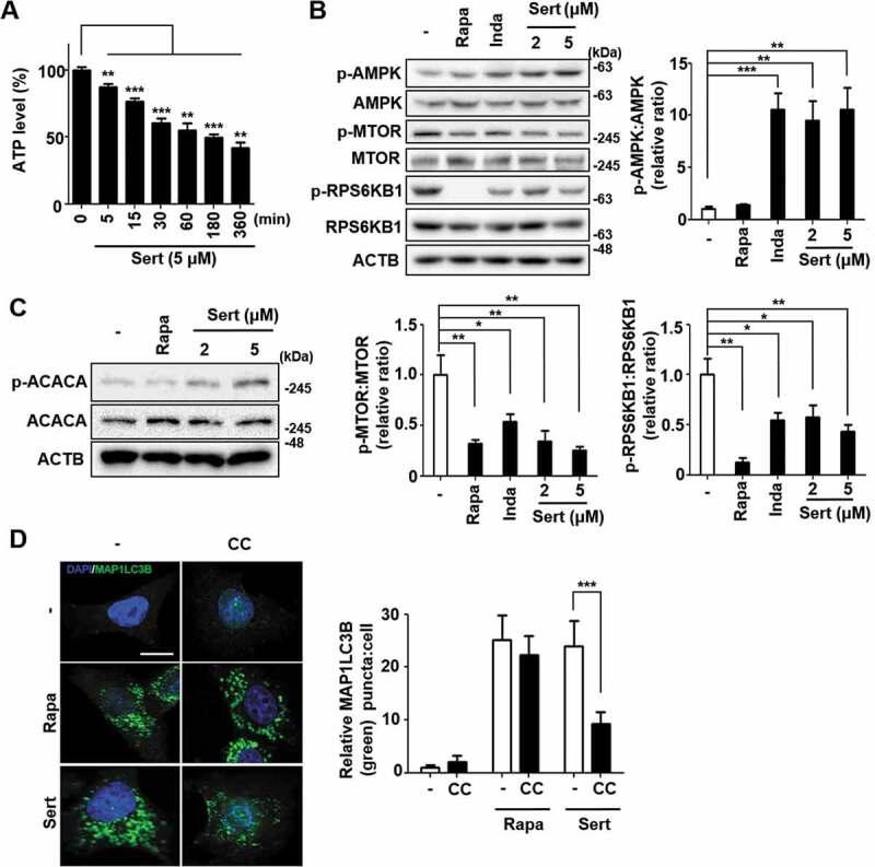
Macroautophagy/autophagy (hereafter autophagy), the process of mass degradation of unnecessary elements within the cell, is often dysregulated in many diseases such as cancer, atherosclerosis, and neurodegenerative diseases. Hence, autophagy modulating agents have a great potential to be therapeutic agents for the autophagy-related diseases. Here we report that an anti-depressant drug sertraline (Sert) is an autophagy-inducing agent. Mechanistically, Sert potentially binds to and antagonizes the mitochondrial VDAC1 (voltage dependent anion channel 1), resulting in reduced cellular ATP (adenosine triphosphate) level, activation of AMP-activated protein kinase (AMPK) and inhibition of its downstream, MTOR (mechanistic target of rapamycin kinase)-RPS6KB1 (ribosomal protein S6 kinase B1) signaling pathway. Cells lacking VDAC1 expression completely abrogate the modulatory effect of Sert on AMPK-MTOR pathway and autophagy-inducing activity. We further show that Sert suppresses tauopathy by promoting the autophagic degradation of MAPT (microtubule associated protein tau) protein via inducing autophagy. Our study demonstrates the potential of Sert as a novel small molecule autophagy-inducing agent and provides a new drug candidate to treat autophagy related diseases by targeting VDAC1. AMP: adenosine monophosphate; AMPK: AMP-activated protein kinase; ATP: adenosine triphosphate; Baf: bafilomycin A; BiFC: biomolecular fluorescence complementation; CAMKK2/CAMKKB: calcium/calmodulin dependent protein kinase kinase 2; CC: compound C; DARTS: drug affinity responsive target stability; HUVECs: human umbilical vein endothelial cells; Inda: indatraline; STK11/LKB1: serine/threonine kinase 11; MAPT: microtubule associated protein tau; MAP1LC3/LC3: microtubule associated protein 1 light chain 3; 3-MA: 3-methyladenine; MEFs: mouse embryonic fibroblasts; MTOR: mechanistic target of rapamycin kinase; PI3K: phosphoinositide 3-kinase; Rapa: rapamycin; Sert: sertraline; RPS6KB1: ribosomal protein S6 kinase B1; SQSTM1/p62: sequestosome 1; SLC6A4/SERT1: solute carrier family 6 member 4; TFEB: transcription factor EB; VDAC1: voltage dependent anion channel 1; WT: wild-type; WM: wortmannin.

摘要

自噬(以下简称自噬)是细胞内大量降解无用物质的过程,在癌症、动脉粥样硬化和神经退行性疾病等许多疾病中常被失调。因此,自噬调节剂具有成为与自噬相关疾病的治疗剂的巨大潜力。在这里,我们报告抗抑郁药舍曲林(Sert)是一种自噬诱导剂。在机制上,Sert 可能与线粒体 VDAC1(电压依赖性阴离子通道 1)结合并拮抗,导致细胞内 ATP(三磷酸腺苷)水平降低,激活 AMP 激活的蛋白激酶(AMPK)并抑制其下游 MTOR(雷帕霉素靶蛋白激酶)-RPS6KB1(核糖体蛋白 S6 激酶 B1)信号通路。缺乏 VDAC1 表达的细胞完全消除 Sert 对 AMPK-MTOR 通路和自噬诱导活性的调节作用。我们进一步表明,Sert 通过诱导自噬来促进 MAPT(微管相关蛋白 tau)蛋白的自噬降解来抑制 tau 病。我们的研究表明 Sert 作为一种新型小分子自噬诱导剂具有潜力,并通过靶向 VDAC1 为治疗自噬相关疾病提供了一种新的候选药物。AMP:单磷酸腺苷;AMPK:AMP 激活的蛋白激酶;ATP:三磷酸腺苷;Baf:巴佛洛霉素 A;BiFC:生物分子荧光互补;CAMKK2/CAMKKB:钙/钙调蛋白依赖性蛋白激酶激酶 2;CC:化合物 C;DARTS:药物亲和反应靶稳定性;HUVECs:人脐静脉内皮细胞;Inda:吲哚拉明;STK11/LKB1:丝氨酸/苏氨酸激酶 11;MAPT:微管相关蛋白 tau;MAP1LC3/LC3:微管相关蛋白 1 轻链 3;3-MA:3-甲基腺嘌呤;MEFs:小鼠胚胎成纤维细胞;MTOR:雷帕霉素靶蛋白激酶;PI3K:磷酸肌醇 3-激酶;Rapa:雷帕霉素;Sert:舍曲林;RPS6KB1:核糖体蛋白 S6 激酶 B1;SQSTM1/p62:自噬体 1;SLC6A4/SERT1:溶质载体家族 6 成员 4;TFEB:转录因子 EB;VDAC1:电压依赖性阴离子通道 1;WT:野生型;WM:渥曼青霉素。

https://cdn.ncbi.nlm.nih.gov/pmc/blobs/ddc4/8525979/f1b6dd1b0952/KAUP_A_1841953_F0009_OC.jpg
https://cdn.ncbi.nlm.nih.gov/pmc/blobs/ddc4/8525979/e1b518244921/KAUP_A_1841953_F0001_OC.jpg
https://cdn.ncbi.nlm.nih.gov/pmc/blobs/ddc4/8525979/49e271f8bffb/KAUP_A_1841953_F0002_OC.jpg
https://cdn.ncbi.nlm.nih.gov/pmc/blobs/ddc4/8525979/a814109daded/KAUP_A_1841953_F0003_OC.jpg
https://cdn.ncbi.nlm.nih.gov/pmc/blobs/ddc4/8525979/f2e8e4fff8d5/KAUP_A_1841953_F0004_OC.jpg
https://cdn.ncbi.nlm.nih.gov/pmc/blobs/ddc4/8525979/cf1789eb0753/KAUP_A_1841953_F0005_OC.jpg
https://cdn.ncbi.nlm.nih.gov/pmc/blobs/ddc4/8525979/cc3c9631d173/KAUP_A_1841953_F0006_OC.jpg
https://cdn.ncbi.nlm.nih.gov/pmc/blobs/ddc4/8525979/f2e4230426aa/KAUP_A_1841953_F0007_OC.jpg
https://cdn.ncbi.nlm.nih.gov/pmc/blobs/ddc4/8525979/2e0151011461/KAUP_A_1841953_F0008_OC.jpg
https://cdn.ncbi.nlm.nih.gov/pmc/blobs/ddc4/8525979/f1b6dd1b0952/KAUP_A_1841953_F0009_OC.jpg
https://cdn.ncbi.nlm.nih.gov/pmc/blobs/ddc4/8525979/e1b518244921/KAUP_A_1841953_F0001_OC.jpg
https://cdn.ncbi.nlm.nih.gov/pmc/blobs/ddc4/8525979/49e271f8bffb/KAUP_A_1841953_F0002_OC.jpg
https://cdn.ncbi.nlm.nih.gov/pmc/blobs/ddc4/8525979/a814109daded/KAUP_A_1841953_F0003_OC.jpg
https://cdn.ncbi.nlm.nih.gov/pmc/blobs/ddc4/8525979/f2e8e4fff8d5/KAUP_A_1841953_F0004_OC.jpg
https://cdn.ncbi.nlm.nih.gov/pmc/blobs/ddc4/8525979/cf1789eb0753/KAUP_A_1841953_F0005_OC.jpg
https://cdn.ncbi.nlm.nih.gov/pmc/blobs/ddc4/8525979/cc3c9631d173/KAUP_A_1841953_F0006_OC.jpg
https://cdn.ncbi.nlm.nih.gov/pmc/blobs/ddc4/8525979/f2e4230426aa/KAUP_A_1841953_F0007_OC.jpg
https://cdn.ncbi.nlm.nih.gov/pmc/blobs/ddc4/8525979/2e0151011461/KAUP_A_1841953_F0008_OC.jpg
https://cdn.ncbi.nlm.nih.gov/pmc/blobs/ddc4/8525979/f1b6dd1b0952/KAUP_A_1841953_F0009_OC.jpg

相似文献

1
Antidepressant drug sertraline modulates AMPK-MTOR signaling-mediated autophagy via targeting mitochondrial VDAC1 protein.抗抑郁药舍曲林通过靶向线粒体 VDAC1 蛋白调节 AMPK-MTOR 信号转导介导的自噬。
Autophagy. 2021 Oct;17(10):2783-2799. doi: 10.1080/15548627.2020.1841953. Epub 2020 Nov 9.
2
Platelet autophagic machinery involved in thrombosis through a novel linkage of AMPK-MTOR to sphingolipid metabolism.血小板自噬机制通过 AMPK-MTOR 与鞘脂代谢的新联系参与血栓形成。
Autophagy. 2021 Dec;17(12):4141-4158. doi: 10.1080/15548627.2021.1904495. Epub 2021 Apr 5.
3
AMPK activation does not enhance autophagy in neurons in contrast to MTORC1 inhibition: different impact on β-amyloid clearance.AMPK 激活不会增强神经元中的自噬,与 MTORC1 抑制相反:对 β-淀粉样蛋白清除的不同影响。
Autophagy. 2021 Mar;17(3):656-671. doi: 10.1080/15548627.2020.1728095. Epub 2020 Feb 20.
4
Crocetin promotes clearance of amyloid-β by inducing autophagy via the STK11/LKB1-mediated AMPK pathway.西红花酸通过 STK11/LKB1 介导的 AMPK 通路诱导自噬促进淀粉样β清除。
Autophagy. 2021 Nov;17(11):3813-3832. doi: 10.1080/15548627.2021.1872187. Epub 2021 Jan 19.
5
ARG2 impairs endothelial autophagy through regulation of MTOR and PRKAA/AMPK signaling in advanced atherosclerosis.在晚期动脉粥样硬化中,精氨酸酶2(ARG2)通过调节雷帕霉素靶蛋白(MTOR)和蛋白激酶A亚基α(PRKAA)/腺苷酸活化蛋白激酶(AMPK)信号通路损害内皮细胞自噬。
Autophagy. 2014;10(12):2223-38. doi: 10.4161/15548627.2014.981789.
6
DNA-dependent protein kinase regulates lysosomal AMP-dependent protein kinase activation and autophagy.DNA 依赖性蛋白激酶调节溶酶体 AMP 依赖性蛋白激酶的激活和自噬。
Autophagy. 2020 Oct;16(10):1871-1888. doi: 10.1080/15548627.2019.1710430. Epub 2020 Jan 26.
7
The GST-BHMT assay reveals a distinct mechanism underlying proteasome inhibition-induced macroautophagy in mammalian cells.谷胱甘肽 S-转移酶-甜菜碱同型半胱氨酸甲基转移酶检测揭示了哺乳动物细胞中蛋白酶体抑制诱导的巨自噬的独特机制。
Autophagy. 2015;11(5):812-32. doi: 10.1080/15548627.2015.1034402.
8
Antifungal drug itraconazole targets VDAC1 to modulate the AMPK/mTOR signaling axis in endothelial cells.抗真菌药物伊曲康唑作用于电压依赖性阴离子通道1(VDAC1),以调节内皮细胞中的腺苷酸活化蛋白激酶/哺乳动物雷帕霉素靶蛋白(AMPK/mTOR)信号轴。
Proc Natl Acad Sci U S A. 2015 Dec 29;112(52):E7276-85. doi: 10.1073/pnas.1512867112. Epub 2015 Dec 10.
9
The GID ubiquitin ligase complex is a regulator of AMPK activity and organismal lifespan.GID泛素连接酶复合体是AMPK活性和生物体寿命的调节因子。
Autophagy. 2020 Sep;16(9):1618-1634. doi: 10.1080/15548627.2019.1695399. Epub 2019 Dec 3.
10
TNF-induced necroptosis initiates early autophagy events via RIPK3-dependent AMPK activation, but inhibits late autophagy.TNF 诱导的坏死性凋亡通过 RIPK3 依赖性 AMPK 激活引发早期自噬事件,但抑制晚期自噬。
Autophagy. 2021 Dec;17(12):3992-4009. doi: 10.1080/15548627.2021.1899667. Epub 2021 Mar 28.

引用本文的文献

1
Autophagy Modulation by Antidepressants: Mechanisms and Implications.抗抑郁药对自噬的调节:机制与意义
Neurochem Res. 2025 Sep 4;50(5):285. doi: 10.1007/s11064-025-04534-4.
2
TMCO1 as an Endoplasmic Reticulum Calcium Load-Activated Channel: Mechanisms and Disease Implications.TMCO1作为一种内质网钙负荷激活通道:机制及对疾病的影响
Biomolecules. 2025 Aug 20;15(8):1200. doi: 10.3390/biom15081200.
3
Oxidative stress activates YAP/TEAD1/NCOA4 axis to promote ferroptosis of endplate chondrocytes and aggravate intervertebral disc degeneration.

本文引用的文献

1
TopMatch-web: pairwise matching of large assemblies of protein and nucleic acid chains in 3D.TopMatch-web:三维空间中大量蛋白质和核酸链的两两匹配。
Nucleic Acids Res. 2020 Jul 2;48(W1):W31-W35. doi: 10.1093/nar/gkaa366.
2
Is There a Role of Autophagy in Depression and Antidepressant Action?自噬在抑郁症及抗抑郁作用中发挥作用吗?
Front Psychiatry. 2019 May 15;10:337. doi: 10.3389/fpsyt.2019.00337. eCollection 2019.
3
Is Autophagy Involved in the Diverse Effects of Antidepressants?自噬是否参与了抗抑郁药的多种作用?
氧化应激激活YAP/TEAD1/NCOA4轴,促进终板软骨细胞铁死亡并加重椎间盘退变。
J Orthop Translat. 2025 Jul 12;54:8-25. doi: 10.1016/j.jot.2025.07.001. eCollection 2025 Sep.
4
Di--Coumaroyl Spermidine From Bee Pollen Alleviates Chronic Nonbacterial Prostatitis.来自蜂花粉的二香豆酰亚精胺可缓解慢性非细菌性前列腺炎。
Food Sci Nutr. 2025 Jun 22;13(6):e70467. doi: 10.1002/fsn3.70467. eCollection 2025 Jun.
5
Mitochondrial proteome landscape unveils key insights into melanoma severity and treatment strategies.线粒体蛋白质组全景揭示了黑色素瘤严重程度和治疗策略的关键见解。
Cancer. 2025 Jul 1;131(13):e35897. doi: 10.1002/cncr.35897.
6
Effects of sertraline and sorafenib on HepG2 cells with a possible link to autophagy.舍曲林和索拉非尼对HepG2细胞的影响及其与自噬的可能联系。
Med Int (Lond). 2025 May 29;5(4):47. doi: 10.3892/mi.2025.246. eCollection 2025 Jul-Aug.
7
Autophagy-Unlocking New Dimensions in the Pathology and Treatment of Depression.自噬——开启抑郁症病理学与治疗的新维度
Cells. 2025 May 28;14(11):795. doi: 10.3390/cells14110795.
8
Downhill running induced mitophagy in rat soleus muscle via the AMPK pathway.下坡跑通过AMPK途径诱导大鼠比目鱼肌发生线粒体自噬。
J Physiol Biochem. 2025 May 24. doi: 10.1007/s13105-025-01093-8.
9
Natural products in traditional Chinese medicine for renal fibrosis: a comprehensive review.用于肾纤维化的中药天然产物:综述
Front Pharmacol. 2025 Apr 16;16:1560567. doi: 10.3389/fphar.2025.1560567. eCollection 2025.
10
VDAC1 Inhibition Protects Against Noise-Induced Hearing Loss via the PINK1/Parkin Pathway.电压依赖性阴离子通道1(VDAC1)抑制通过PINK1/帕金(Parkin)途径预防噪声性听力损失。
CNS Neurosci Ther. 2025 Apr;31(4):e70410. doi: 10.1111/cns.70410.
Cells. 2019 Jan 12;8(1):44. doi: 10.3390/cells8010044.
4
VDAC1 at the crossroads of cell metabolism, apoptosis and cell stress.电压依赖性阴离子通道1处于细胞代谢、细胞凋亡和细胞应激的交叉点。
Cell Stress. 2017 Oct;1(1):11-36. doi: 10.15698/cst2017.10.104. Epub 2017 Oct 1.
5
Antidepressants act by inducing autophagy controlled by sphingomyelin-ceramide.抗抑郁药通过诱导由鞘氨醇-神经酰胺控制的自噬起作用。
Mol Psychiatry. 2018 Dec;23(12):2324-2346. doi: 10.1038/s41380-018-0090-9. Epub 2018 Jul 23.
6
A novel autophagy enhancer as a therapeutic agent against metabolic syndrome and diabetes.一种新型自噬增强剂作为治疗代谢综合征和糖尿病的药物。
Nat Commun. 2018 Apr 12;9(1):1438. doi: 10.1038/s41467-018-03939-w.
7
Autophagy and Alzheimer's Disease: From Molecular Mechanisms to Therapeutic Implications.自噬与阿尔茨海默病:从分子机制到治疗意义
Front Aging Neurosci. 2018 Jan 30;10:04. doi: 10.3389/fnagi.2018.00004. eCollection 2018.
8
Assessing Autophagic Flux by Measuring LC3, p62, and LAMP1 Co-localization Using Multispectral Imaging Flow Cytometry.使用多光谱成像流式细胞术通过测量LC3、p62和LAMP1共定位来评估自噬通量。
J Vis Exp. 2017 Jul 21(125):55637. doi: 10.3791/55637.
9
Approaches for discovering novel bioactive small molecules targeting autophagy.发现靶向自噬的新型生物活性小分子的方法。
Expert Opin Drug Discov. 2017 Sep;12(9):909-923. doi: 10.1080/17460441.2017.1349751. Epub 2017 Jul 30.
10
Simultaneous Targeting of NPC1 and VDAC1 by Itraconazole Leads to Synergistic Inhibition of mTOR Signaling and Angiogenesis.伊曲康唑同时靶向NPC1和VDAC1可导致对mTOR信号传导和血管生成的协同抑制。
ACS Chem Biol. 2017 Jan 20;12(1):174-182. doi: 10.1021/acschembio.6b00849. Epub 2016 Dec 2.