Suppr超能文献

假基因DUXAP8通过与EZH2和H3K27me3相互作用诱导上皮-间质转化,促进结肠癌细胞的增殖、侵袭和迁移。

The Pseudogene DUXAP8 Promotes Colorectal Cancer Cell Proliferation, Invasion, and Migration by Inducing Epithelial-Mesenchymal Transition Through Interacting with EZH2 and H3K27me3.

作者信息

He Wenjing, Yu Yi, Huang Wei, Feng Guoliang, Li Junhe

机构信息

Institute of Urology, The First Affiliated Hospital of Nanchang University, Nanchang, Jiangxi, People's Republic of China.

Department of Oncology, The First Affiliated Hospital of Nanchang University, Nanchang, Jiangxi, People's Republic of China.

出版信息

Onco Targets Ther. 2020 Oct 29;13:11059-11070. doi: 10.2147/OTT.S235643. eCollection 2020.

Abstract

BACKGROUND

Colorectal cancer (CRC) is the third leading cause of cancer death worldwide. The long noncoding RNA (lncRNA) DUXAP8 has been reported to play an important role in CRC. This study investigated the mechanism by which this lncRNA regulates CRC progression.

METHODS

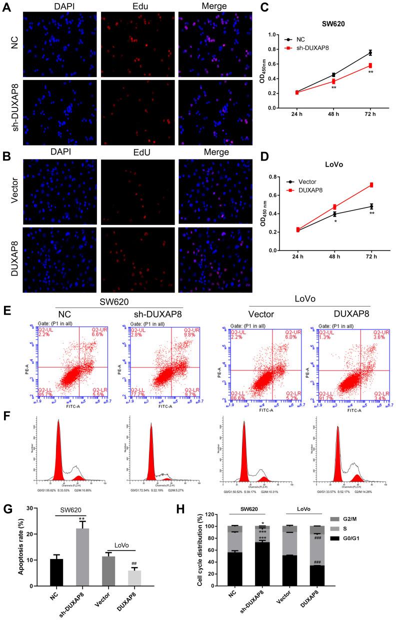
The levels of lncRNA DUXAP8 in CRC tissues and cell lines were detected by qRT-PCR. We then knocked down or forced overexpression of DUXAP8, and the resultant effect on cell proliferation was determined by the Edu assay and a cell cycle analysis, and the effect on cell apoptosis was determined by flow cytometry. The cell invasion/migration ability and the epithelial-to-mesenchymal transition (EMT) markers were determined by Transwell/wound healing assays and Western blotting. CHIP and RNA pull-down assays were performed to determine the binding of Zeste gene enhancer 2 (EZH2) and trimethylated histone H3 to Lys27 (H3K27me3) in the E-cadherin promoter regions, or to DUXAP8.

RESULTS

The levels of lncRNA DUXAP8 were significantly increased in CRC tissues and CRC cell lines. Knockdown of lncRNA DUXAP8 inhibited cell proliferation and the EMT process, and increased cell apoptosis, and overexpression of lncRNA DUXAP8 had an opposite effect. Both ChIP and RNA pull-down assays showed that the E-cadherin promoter region was bound by H3K27me3 and EZH2, which restrained E-cadherin expression. However, that binding was suppressed and E-cadherin expression was markedly induced by lncRNA DUXAP8 knockdown. Furthermore, lncRNA DUXAP8 could interact with EZH2 and H3K27me3.

CONCLUSION

Our data indicated that lncRNA DUXAP8 could induce the progression of CRC by negatively regulating E-cadherin via interaction with EZH2 and H3K27me3. These findings suggest lncRNA DUXAP8 as target for treating CRC.

摘要

背景

结直肠癌(CRC)是全球癌症死亡的第三大主要原因。据报道,长链非编码RNA(lncRNA)DUXAP8在结直肠癌中起重要作用。本研究调查了这种lncRNA调节结直肠癌进展的机制。

方法

采用qRT-PCR检测结直肠癌组织和细胞系中lncRNA DUXAP8的水平。然后我们敲低或强制过表达DUXAP8,并通过Edu检测和细胞周期分析确定其对细胞增殖的影响,通过流式细胞术确定其对细胞凋亡的影响。通过Transwell/伤口愈合试验和蛋白质印迹法测定细胞侵袭/迁移能力和上皮-间质转化(EMT)标志物。进行染色质免疫沉淀(CHIP)和RNA下拉试验,以确定增强子2(EZH2)和组蛋白H3赖氨酸27三甲基化(H3K27me3)在E-钙黏蛋白启动子区域与DUXAP8的结合情况。

结果

lncRNA DUXAP8在结直肠癌组织和细胞系中的水平显著升高。敲低lncRNA DUXAP8可抑制细胞增殖和EMT过程,并增加细胞凋亡,而lncRNA DUXAP8的过表达则产生相反的效果。CHIP和RNA下拉试验均表明,E-钙黏蛋白启动子区域与H3K27me3和EZH2结合,从而抑制E-钙黏蛋白的表达。然而,lncRNA DUXAP8敲低可抑制这种结合,并显著诱导E-钙黏蛋白的表达。此外,lncRNA DUXAP8可与EZH2和H3K27me3相互作用。

结论

我们的数据表明,lncRNA DUXAP8可通过与EZH2和H3K27me3相互作用负向调节E-钙黏蛋白,从而诱导结直肠癌的进展。这些发现表明lncRNA DUXAP8可作为治疗结直肠癌的靶点。

https://cdn.ncbi.nlm.nih.gov/pmc/blobs/999e/7605666/d64b7c6ffc30/OTT-13-11059-g0001.jpg

文献AI研究员

20分钟写一篇综述,助力文献阅读效率提升50倍。

立即体验

用中文搜PubMed

大模型驱动的PubMed中文搜索引擎

马上搜索

文档翻译

学术文献翻译模型,支持多种主流文档格式。

立即体验