Environmental Epigenomics and Disease Group, Immunity, Inflammation, and Disease Laboratory, National Institute of Environmental Health Sciences, National Institutes of Health, Research Triangle Park, North Carolina, 27709.
These authors contributed equally.
Cell Rep Med. 2020 Jul 21;1(4). doi: 10.1016/j.xcrm.2020.100054.
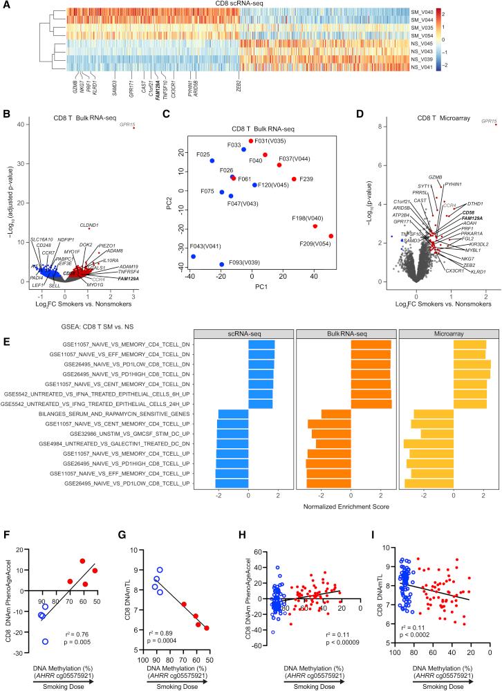
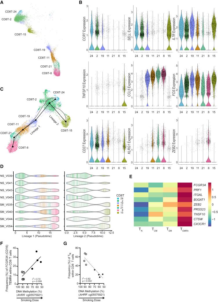
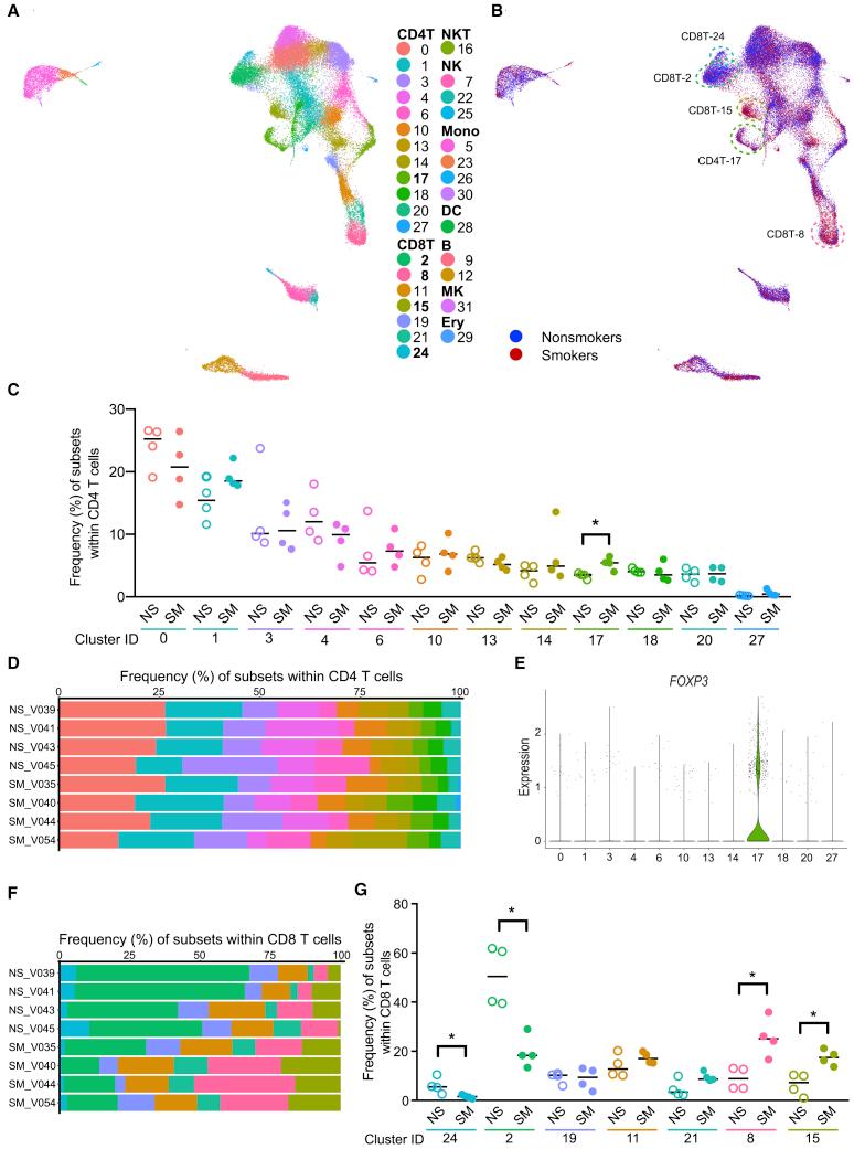
Tobacco smoke exposure contributes to the global burden of communicable and chronic diseases. To identify immune cells affected by smoking, we use single-cell RNA sequencing on peripheral blood from smokers and nonsmokers. Transcriptomes reveal a subpopulation of (CD16)-expressing Natural Killer (NK)-like CD8 T lymphocytes that increase in smokers. Mass cytometry confirms elevated CD16 CD8 T cells in smokers. Inferred as highly differentiated by pseudotime analysis, NK-like CD8 T cells express markers characteristic of effector memory re-expressing CD45RA T (T) cells. Indicative of immune aging, smokers' CD8 T cells are biased toward differentiated cells and smokers have fewer naïve cells than nonsmokers. DNA methylation-based models show that smoking dose is associated with accelerated aging and decreased telomere length, a biomarker of T cell senescence. Immune aging accompanies T cell senescence, which can ultimately lead to impaired immune function. This suggests a role for smoking-induced, senescence-associated immune dysregulation in smoking-mediated pathologies.
吸烟会导致全球传染病和慢性病负担加重。为了确定受吸烟影响的免疫细胞,我们对吸烟者和不吸烟者的外周血进行了单细胞 RNA 测序。转录组分析显示,吸烟人群中表达 CD16 的自然杀伤(NK)样 CD8 T 淋巴细胞亚群增加。质谱流式细胞术证实吸烟者中 CD16+CD8+T 细胞增多。通过假性时间分析推断为高度分化的 NK 样 CD8 T 细胞表达特征性效应记忆再表达 CD45RA T(T)细胞标志物。表明免疫衰老,吸烟者的 CD8 T 细胞偏向于分化细胞,而吸烟者的幼稚细胞比不吸烟者少。基于 DNA 甲基化的模型表明,吸烟量与加速衰老和端粒缩短有关,端粒缩短是 T 细胞衰老的生物标志物。免疫衰老伴随着 T 细胞衰老,这最终可能导致免疫功能受损。这表明吸烟引起的、与衰老相关的免疫失调在吸烟引起的病理中起作用。