Suppr超能文献

长链非编码 RNA FEZF1-AS1 通过 ITGA11/miR-516b-5p 轴促进非小细胞肺癌进展。

Long non‑coding RNA FEZF1‑AS1 facilitates non‑small cell lung cancer progression via the ITGA11/miR‑516b‑5p axis.

机构信息

Department of Pathology, Hebei Medical University, Shijiazhuang, Hebei 050017, P.R. China.

Department of Pathology, Second Hospital of Hebei Medical University, Shijiazhuang, Hebei 050000, P.R. China.

出版信息

Int J Oncol. 2020 Dec;57(6):1333-1347. doi: 10.3892/ijo.2020.5142. Epub 2020 Oct 29.

Abstract

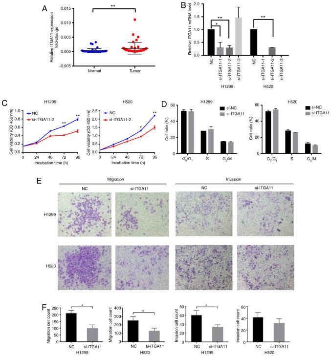
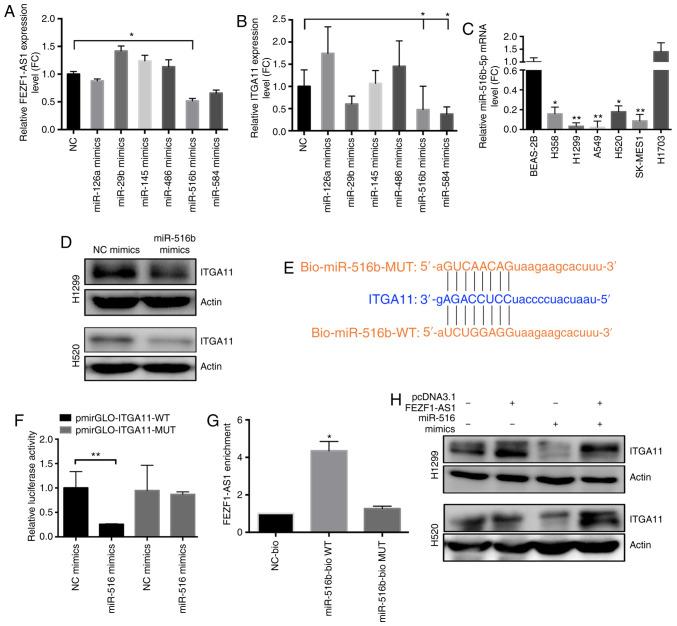
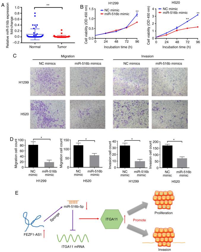
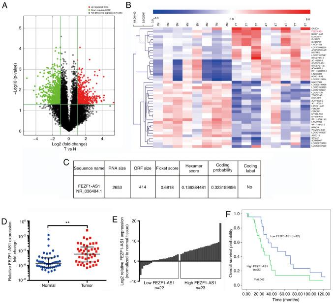
Long non‑coding RNAs (lncRNAs) have emerged as key players in the development and progression of cancer. FEZ family zinc finger 1 antisense RNA 1 (FEZF1‑AS1) is a novel lncRNA that is involved in the development of cancer and acts as a potential biomarker for cancer. However, the clinical significance and molecular mechanism of FEZF1‑AS1 in non‑small cell lung cancer (NSCLC) remains uncertain. In the present study, FEZF1‑AS1 was selected using Arraystar Human lncRNA microarray and was identified to be upregulated in NSCLC tissues and negatively associated with the overall survival of patients with NSCLC. Loss‑of‑function assays revealed that FEZF1‑AS1 inhibition decreased cell proliferation and migration, and arrested cells at the G2/M cell cycle phase. Mechanistically, FEZF1‑AS1 expression was influenced by N6‑methyladenosine (m6A) modification. Since FEZF1‑AS1 was mainly located in the cytoplasmic fraction of NSCLC cells, it was hypothesized that it may be involved in competing endogenous RNA regulatory network to impact the prognosis of NSCLC. Via integrating Arraystar Human mRNA microarray data and miRNA bioinformatics analysis, it was revealed that ITGA11 expression was decreased with loss of FEZF1‑AS1 and increased with gain of FEZF1‑AS1 expression, and microRNA (miR)‑516b‑5p inhibited the expression levels of both FEZF1‑AS and ITGA11. RNA‑binding protein immunoprecipitation and RNA pulldown assays further demonstrated that FEZF1‑AS1 could bind to miR‑516b‑5p and that ITGA11 was a direct target of miR‑516b‑5p by luciferase reporter assay. Overall, the present findings demonstrated that FEZF1‑AS1 was upregulated and acted as an oncogene in NSCLC by regulating the ITGA11/miR‑516b‑5p axis, suggesting that FEZF1‑AS1 may be a potential prognostic biomarker and therapeutic target for NSCLC.

摘要

长链非编码 RNA(lncRNA)已成为癌症发生和发展的关键因素。FEZ 家族锌指蛋白 1 反义 RNA1(FEZF1-AS1)是一种新的 lncRNA,参与癌症的发生,并可作为癌症的潜在生物标志物。然而,FEZF1-AS1 在非小细胞肺癌(NSCLC)中的临床意义和分子机制尚不清楚。在本研究中,通过 Arraystar 人类 lncRNA 微阵列选择了 FEZF1-AS1,并发现其在 NSCLC 组织中上调,与 NSCLC 患者的总生存期呈负相关。功能丧失实验表明,FEZF1-AS1 抑制可降低细胞增殖和迁移,并将细胞阻滞在 G2/M 细胞周期阶段。机制上,FEZF1-AS1 的表达受 N6-甲基腺苷(m6A)修饰的影响。由于 FEZF1-AS1 主要位于 NSCLC 细胞的细胞质部分,因此推测它可能参与竞争内源性 RNA 调控网络,从而影响 NSCLC 的预后。通过整合 Arraystar 人类 mRNA 微阵列数据和 miRNA 生物信息学分析,发现随着 FEZF1-AS1 的缺失,ITGA11 的表达降低,而随着 FEZF1-AS1 表达的增加,ITGA11 的表达增加,miR-516b-5p 抑制了 FEZF1-AS1 和 ITGA11 的表达水平。RNA 结合蛋白免疫沉淀和 RNA 下拉实验进一步证明,FEZF1-AS1 可以与 miR-516b-5p 结合,而 ITGA11 是 miR-516b-5p 的直接靶标,通过荧光素酶报告基因实验证实。总的来说,本研究结果表明,FEZF1-AS1 在 NSCLC 中上调并发挥癌基因作用,通过调节 ITGA11/miR-516b-5p 轴,提示 FEZF1-AS1 可能是 NSCLC 的潜在预后标志物和治疗靶点。

https://cdn.ncbi.nlm.nih.gov/pmc/blobs/ff35/7646599/f97eca1e06f5/IJO-57-06-1333-g00.jpg

文献检索

告别复杂PubMed语法,用中文像聊天一样搜索,搜遍4000万医学文献。AI智能推荐,让科研检索更轻松。

立即免费搜索

文件翻译

保留排版,准确专业,支持PDF/Word/PPT等文件格式,支持 12+语言互译。

免费翻译文档

深度研究

AI帮你快速写综述,25分钟生成高质量综述,智能提取关键信息,辅助科研写作。

立即免费体验