• 文献检索
  • 文档翻译
  • 深度研究
  • 学术资讯
  • Suppr Zotero 插件Zotero 插件
  • 邀请有礼
  • 套餐&价格
  • 历史记录
应用&插件
Suppr Zotero 插件Zotero 插件浏览器插件Mac 客户端Windows 客户端微信小程序
定价
高级版会员购买积分包购买API积分包
服务
文献检索文档翻译深度研究API 文档MCP 服务
关于我们
关于 Suppr公司介绍联系我们用户协议隐私条款
关注我们

Suppr 超能文献

核心技术专利:CN118964589B侵权必究
粤ICP备2023148730 号-1Suppr @ 2026

文献检索

告别复杂PubMed语法,用中文像聊天一样搜索,搜遍4000万医学文献。AI智能推荐,让科研检索更轻松。

立即免费搜索

文件翻译

保留排版,准确专业,支持PDF/Word/PPT等文件格式,支持 12+语言互译。

免费翻译文档

深度研究

AI帮你快速写综述,25分钟生成高质量综述,智能提取关键信息,辅助科研写作。

立即免费体验

在转基因阿尔茨海默病小鼠模型中,伏隔核神经元兴奋性和突触传递的变化。

Changes in neuronal excitability and synaptic transmission in nucleus accumbens in a transgenic Alzheimer's disease mouse model.

机构信息

Laboratory of Neurophysiology, Department of Physiology, Universidad de Concepción, Barrio Universitario S/N, P. O. Box 160-C, Concepción, Chile.

出版信息

Sci Rep. 2020 Nov 11;10(1):19606. doi: 10.1038/s41598-020-76456-w.

DOI:10.1038/s41598-020-76456-w
PMID:33177601
原文链接:https://pmc.ncbi.nlm.nih.gov/articles/PMC7659319/
Abstract

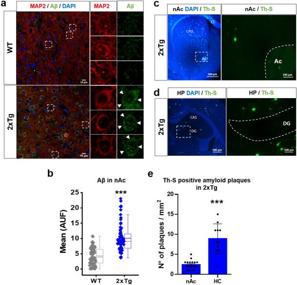
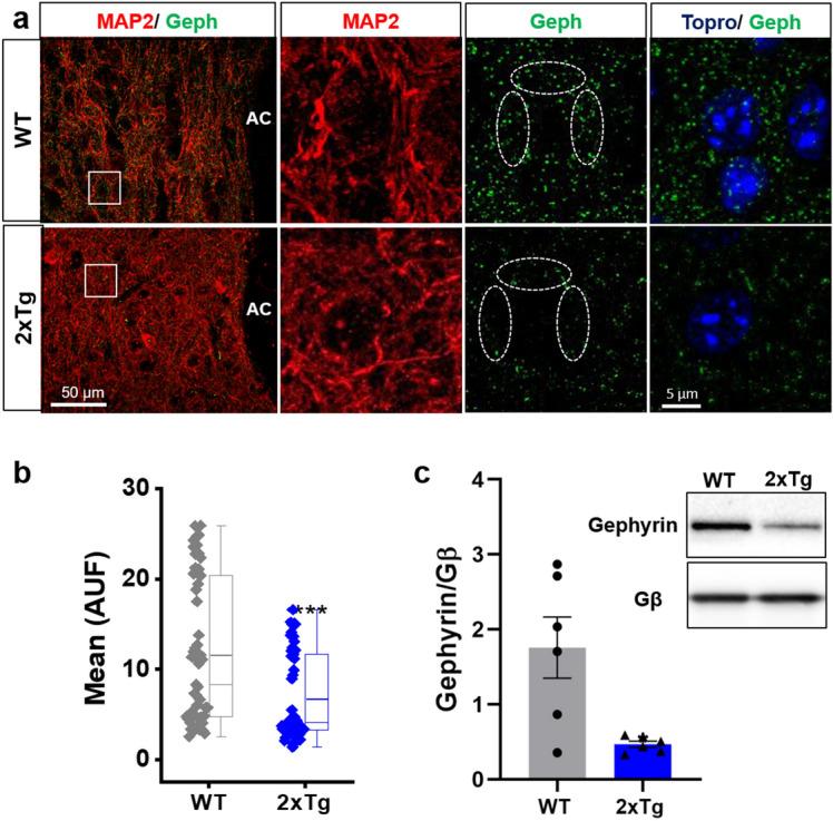
Several previous studies showed that hippocampus and cortex are affected in Alzheimer's disease (AD). However, other brain regions have also been found to be affected and could contribute with new critical information to the pathophysiological basis of AD. For example, volumetric studies in humans have shown a significant atrophy of the striatum, particularly in the nucleus Accumbens (nAc). The nAc is a key component of the limbic reward system and it is involved in cognition and emotional behaviors such as pleasure, fear, aggression and motivations, all of which are affected in neurodegenerative diseases such as AD. However, its role in AD has not been extensively studied. Therefore, using an AD mouse model, we investigated if the nAc was affected in 6 months old transgenic 2xTg (APP/PS1) mice. Immunohistochemistry (IHC) analysis in 2xTg mice showed increased intraneuronal Aβ accumulation, as well as occasional extracellular amyloid deposits detected through Thioflavin-S staining. Interestingly, the intracellular Aβ pathology was associated to an increase in membrane excitability in dissociated medium spiny neurons (MSNs) of the nAc. IHC and western blot analyses showed a decrease in glycine receptors (GlyR) together with a reduction in the pre- and post-synaptic markers SV2 and gephyrin, respectively, which correlated with a decrease in glycinergic miniature synaptic currents in nAc brain slices. Additionally, voltage-clamp recordings in dissociated MSNs showed a decrease in AMPA- and Gly-evoked currents. Overall, these results showed intracellular Aβ accumulation together with an increase in excitability and synaptic alterations in this mouse model. These findings provide new information that might help to explain changes in motivation, anhedonia, and learning in the onset of AD pathogenesis.

摘要

先前的几项研究表明,海马体和大脑皮层在阿尔茨海默病(AD)中受到影响。然而,其他大脑区域也被发现受到影响,并且可以为 AD 的病理生理基础提供新的关键信息。例如,人类的容积研究表明纹状体,特别是伏隔核(nAc)显著萎缩。nAc 是边缘奖赏系统的关键组成部分,涉及认知和情绪行为,如愉悦、恐惧、攻击和动机,所有这些在神经退行性疾病如 AD 中都受到影响。然而,它在 AD 中的作用尚未得到广泛研究。因此,我们使用 AD 小鼠模型研究了 6 个月大的转基因 2xTg(APP/PS1)小鼠的 nAc 是否受到影响。2xTg 小鼠的免疫组织化学(IHC)分析显示,细胞内 Aβ 积累增加,通过 Thioflavin-S 染色偶尔检测到细胞外淀粉样蛋白沉积。有趣的是,细胞内 Aβ 病理学与分离的中脑伏隔核(nAc)中的中间神经元(MSNs)膜兴奋性增加有关。IHC 和 Western blot 分析显示甘氨酸受体(GlyR)减少,同时突触前和突触后标志物 SV2 和 gephyrin 分别减少,这与 nAc 脑片中甘氨酸能微小突触电流减少相关。此外,分离的 MSNs 的电压钳记录显示 AMPA 和 Gly 诱发电流减少。总体而言,这些结果显示细胞内 Aβ 积累与兴奋性增加和突触改变在该小鼠模型中相关。这些发现提供了新的信息,可能有助于解释 AD 发病机制开始时动机、快感缺失和学习的变化。

https://cdn.ncbi.nlm.nih.gov/pmc/blobs/e48d/7659319/8c2e5ac9974a/41598_2020_76456_Fig8_HTML.jpg
https://cdn.ncbi.nlm.nih.gov/pmc/blobs/e48d/7659319/3548a1349900/41598_2020_76456_Fig1_HTML.jpg
https://cdn.ncbi.nlm.nih.gov/pmc/blobs/e48d/7659319/0e4a2ead4a98/41598_2020_76456_Fig2_HTML.jpg
https://cdn.ncbi.nlm.nih.gov/pmc/blobs/e48d/7659319/d6a6494a33be/41598_2020_76456_Fig3_HTML.jpg
https://cdn.ncbi.nlm.nih.gov/pmc/blobs/e48d/7659319/d9711426f1c6/41598_2020_76456_Fig4_HTML.jpg
https://cdn.ncbi.nlm.nih.gov/pmc/blobs/e48d/7659319/edde16ce07b0/41598_2020_76456_Fig5_HTML.jpg
https://cdn.ncbi.nlm.nih.gov/pmc/blobs/e48d/7659319/bec0a4de87c0/41598_2020_76456_Fig6_HTML.jpg
https://cdn.ncbi.nlm.nih.gov/pmc/blobs/e48d/7659319/c021ff4a5063/41598_2020_76456_Fig7_HTML.jpg
https://cdn.ncbi.nlm.nih.gov/pmc/blobs/e48d/7659319/8c2e5ac9974a/41598_2020_76456_Fig8_HTML.jpg
https://cdn.ncbi.nlm.nih.gov/pmc/blobs/e48d/7659319/3548a1349900/41598_2020_76456_Fig1_HTML.jpg
https://cdn.ncbi.nlm.nih.gov/pmc/blobs/e48d/7659319/0e4a2ead4a98/41598_2020_76456_Fig2_HTML.jpg
https://cdn.ncbi.nlm.nih.gov/pmc/blobs/e48d/7659319/d6a6494a33be/41598_2020_76456_Fig3_HTML.jpg
https://cdn.ncbi.nlm.nih.gov/pmc/blobs/e48d/7659319/d9711426f1c6/41598_2020_76456_Fig4_HTML.jpg
https://cdn.ncbi.nlm.nih.gov/pmc/blobs/e48d/7659319/edde16ce07b0/41598_2020_76456_Fig5_HTML.jpg
https://cdn.ncbi.nlm.nih.gov/pmc/blobs/e48d/7659319/bec0a4de87c0/41598_2020_76456_Fig6_HTML.jpg
https://cdn.ncbi.nlm.nih.gov/pmc/blobs/e48d/7659319/c021ff4a5063/41598_2020_76456_Fig7_HTML.jpg
https://cdn.ncbi.nlm.nih.gov/pmc/blobs/e48d/7659319/8c2e5ac9974a/41598_2020_76456_Fig8_HTML.jpg

相似文献

1
Changes in neuronal excitability and synaptic transmission in nucleus accumbens in a transgenic Alzheimer's disease mouse model.在转基因阿尔茨海默病小鼠模型中,伏隔核神经元兴奋性和突触传递的变化。
Sci Rep. 2020 Nov 11;10(1):19606. doi: 10.1038/s41598-020-76456-w.
2
Loss of glycine receptors in the nucleus accumbens and ethanol reward in an Alzheimer´s Disease mouse model.伏隔核中甘氨酸受体缺失与阿尔茨海默病小鼠模型中的乙醇奖赏。
Prog Neurobiol. 2024 Jun;237:102616. doi: 10.1016/j.pneurobio.2024.102616. Epub 2024 May 7.
3
Targeting VGLUT2 in Mature Dopamine Neurons Decreases Mesoaccumbal Glutamatergic Transmission and Identifies a Role for Glutamate Co-release in Synaptic Plasticity by Increasing Baseline AMPA/NMDA Ratio.靶向成熟多巴胺神经元中的 VGLUT2 可减少中脑边缘谷氨酸能传递,并通过增加 AMPA/NMDA 比率来提高基线谷氨酸协同释放,从而确定其在突触可塑性中的作用。
Front Neural Circuits. 2018 Aug 29;12:64. doi: 10.3389/fncir.2018.00064. eCollection 2018.
4
Presence of ethanol-sensitive glycine receptors in medium spiny neurons in the mouse nucleus accumbens.小鼠伏隔核中型多棘神经元中存在对乙醇敏感的甘氨酸受体。
J Physiol. 2017 Aug 1;595(15):5285-5300. doi: 10.1113/JP273767. Epub 2017 Jun 23.
5
Selective alterations of NMDAR function and plasticity in D1 and D2 medium spiny neurons in the nucleus accumbens shell following chronic intermittent ethanol exposure.慢性间歇性乙醇暴露后伏隔核壳部D1和D2中型多棘神经元中NMDAR功能和可塑性的选择性改变。
Neuropharmacology. 2017 Jan;112(Pt A):164-171. doi: 10.1016/j.neuropharm.2016.03.004. Epub 2016 Mar 2.
6
Phenotype-dependent inhibition of glutamatergic transmission on nucleus accumbens medium spiny neurons by the abused inhalant toluene.滥用吸入剂甲苯对伏隔核中等棘状神经元谷氨酸能传递的表型依赖性抑制作用
Addict Biol. 2016 May;21(3):530-46. doi: 10.1111/adb.12235. Epub 2015 Mar 6.
7
Non-fibrillar beta-amyloid abates spike-timing-dependent synaptic potentiation at excitatory synapses in layer 2/3 of the neocortex by targeting postsynaptic AMPA receptors.非纤维状β淀粉样蛋白通过靶向突触后AMPA受体减弱新皮层2/3层兴奋性突触处的尖峰时间依赖性突触增强。
Eur J Neurosci. 2006 Apr;23(8):2035-47. doi: 10.1111/j.1460-9568.2006.04733.x.
8
Altered GluA1 (Gria1) Function and Accumbal Synaptic Plasticity in the ClockΔ19 Model of Bipolar Mania.双相情感障碍ClockΔ19 模型中谷氨酸能受体 1 (GluA1,Gria1) 功能改变和伏隔核突触可塑性
Biol Psychiatry. 2018 Dec 1;84(11):817-826. doi: 10.1016/j.biopsych.2017.06.022. Epub 2017 Jun 27.
9
First effects of rising amyloid-β in transgenic mouse brain: synaptic transmission and gene expression.转基因小鼠脑内淀粉样β增多的初步影响:突触传递和基因表达。
Brain. 2015 Jul;138(Pt 7):1992-2004. doi: 10.1093/brain/awv127. Epub 2015 May 16.
10
Maturation of excitatory synaptic transmission of the rat nucleus accumbens from juvenile to adult.大鼠伏隔核兴奋性突触传递从幼年到成年的成熟过程。
J Neurophysiol. 2009 May;101(5):2516-27. doi: 10.1152/jn.91039.2008. Epub 2009 Feb 25.

引用本文的文献

1
MssNet: An Efficient Spatial Attention Model for Early Recognition of Alzheimer's Disease.MssNet:一种用于阿尔茨海默病早期识别的高效空间注意力模型。
IEEE Trans Emerg Top Comput Intell. 2025 Apr;9(2):1454-1468. doi: 10.1109/tetci.2025.3537942. Epub 2025 Feb 19.
2
Changes in the Properties of Ethanol-Sensitive Molecular Targets During Maturation and Aging.成熟和老化过程中乙醇敏感分子靶点的性质变化
Adv Exp Med Biol. 2025;1473:299-316. doi: 10.1007/978-3-031-81908-7_13.
3
White-Matter Structural Connectivity and Alzheimer's Disease: A Mendelian Randomization Study.

本文引用的文献

1
The striatum, the hippocampus, and short-term memory binding: Volumetric analysis of the subcortical grey matter's role in mild cognitive impairment.纹状体、海马体和短期记忆结合:皮质下灰质在轻度认知障碍中的作用的体积分析。
Neuroimage Clin. 2020;25:102158. doi: 10.1016/j.nicl.2019.102158. Epub 2019 Dec 29.
2
Amyloid Beta Oligomers Target to Extracellular and Intracellular Neuronal Synaptic Proteins in Alzheimer's Disease.淀粉样β寡聚体靶向阿尔茨海默病中的细胞外和细胞内神经元突触蛋白。
Front Neurol. 2019 Nov 1;10:1140. doi: 10.3389/fneur.2019.01140. eCollection 2019.
3
Amyloid β-Induced Upregulation of Na1.6 Underlies Neuronal Hyperactivity in Tg2576 Alzheimer's Disease Mouse Model.
白质结构连通性与阿尔茨海默病:一项孟德尔随机化研究
Brain Behav. 2025 Feb;15(2):e70286. doi: 10.1002/brb3.70286.
4
Synaptic and synchronic impairments in subcortical brain regions associated with early non-cognitive dysfunction in Alzheimer's disease.与阿尔茨海默病早期非认知功能障碍相关的皮质下脑区的突触和同步性损伤。
Neural Regen Res. 2025 Jan 29;21(1):248-64. doi: 10.4103/NRR.NRR-D-24-01052.
5
Regulation of presynaptic homeostatic plasticity by glial signalling in Alzheimer's disease.阿尔茨海默病中神经胶质信号对突触前稳态可塑性的调节
J Physiol. 2024 Dec 20. doi: 10.1113/JP286751.
6
The neural basis of neuropsychiatric symptoms in Alzheimer's disease.阿尔茨海默病神经精神症状的神经基础。
Front Aging Neurosci. 2024 Dec 5;16:1487875. doi: 10.3389/fnagi.2024.1487875. eCollection 2024.
7
Loss of glycine receptors in the nucleus accumbens and ethanol reward in an Alzheimer´s Disease mouse model.伏隔核中甘氨酸受体缺失与阿尔茨海默病小鼠模型中的乙醇奖赏。
Prog Neurobiol. 2024 Jun;237:102616. doi: 10.1016/j.pneurobio.2024.102616. Epub 2024 May 7.
8
FOXP1 regulates the development of excitatory synaptic inputs onto striatal neurons and induces phenotypic reversal with reinstatement.FOXP1调节纹状体神经元兴奋性突触输入的发育,并通过恢复诱导表型逆转。
Sci Adv. 2024 May 3;10(18):eadm7039. doi: 10.1126/sciadv.adm7039.
9
Pathway-specific polygenic scores for Alzheimer's disease are associated with changes in brain structure in younger and older adults.阿尔茨海默病的特定通路多基因评分与年轻人和老年人的脑结构变化相关。
Brain Commun. 2023 Aug 25;5(5):fcad229. doi: 10.1093/braincomms/fcad229. eCollection 2023.
10
Generation and Characterization of the First Murine Model of Alzheimer's Disease with Mutated AβPP Inserted in a BALB/c Background (C.B6/J-APPswe).载脂蛋白 APP 突变插入 BALB/c 背景(C.B6/J-APPswe)的阿尔茨海默病首例小鼠模型的建立和特征。
J Alzheimers Dis. 2023;93(4):1485-1508. doi: 10.3233/JAD-230195.
淀粉样蛋白 β诱导的 Na1.6 上调导致 Tg2576 阿尔茨海默病小鼠模型中的神经元过度活跃。
Sci Rep. 2019 Sep 19;9(1):13592. doi: 10.1038/s41598-019-50018-1.
4
Longitudinal analysis of brain atrophy in Alzheimer's disease and frontotemporal dementia.阿尔茨海默病和额颞叶痴呆脑萎缩的纵向分析
J Int Med Res. 2019 Oct;47(10):5019-5027. doi: 10.1177/0300060519830830. Epub 2019 Sep 16.
5
Early restoration of parvalbumin interneuron activity prevents memory loss and network hyperexcitability in a mouse model of Alzheimer's disease.早期恢复帕伐洛宾中间神经元活性可预防阿尔茨海默病小鼠模型的记忆丧失和网络过度兴奋。
Mol Psychiatry. 2020 Dec;25(12):3380-3398. doi: 10.1038/s41380-019-0483-4. Epub 2019 Aug 20.
6
Propagation of Protein Aggregation in Neurodegenerative Diseases.神经退行性疾病中蛋白质聚集的传播。
Annu Rev Biochem. 2019 Jun 20;88:785-810. doi: 10.1146/annurev-biochem-061516-045049. Epub 2019 Mar 27.
7
Influence of nonsynaptic α1 glycine receptors on ethanol consumption and place preference.非突触型α1 甘氨酸受体对乙醇摄入和位置偏爱影响。
Addict Biol. 2020 Mar;25(2):e12726. doi: 10.1111/adb.12726. Epub 2019 Mar 18.
8
Evidence of intraneuronal Aβ accumulation preceding tau pathology in the entorhinal cortex.内侧颞叶皮层中神经元内 Aβ 蓄积先于 tau 病理学。
Acta Neuropathol. 2018 Dec;136(6):901-917. doi: 10.1007/s00401-018-1922-z. Epub 2018 Oct 25.
9
Structure-Function Relationships of Glycine and GABA Receptors and Their Interplay With the Scaffolding Protein Gephyrin.甘氨酸和γ-氨基丁酸受体的结构-功能关系及其与支架蛋白gephyrin的相互作用
Front Mol Neurosci. 2018 Sep 12;11:317. doi: 10.3389/fnmol.2018.00317. eCollection 2018.
10
Presence of Inhibitory Glycinergic Transmission in Medium Spiny Neurons in the Nucleus Accumbens.伏隔核中型多棘神经元中抑制性甘氨酸能传递的存在。
Front Mol Neurosci. 2018 Jul 11;11:228. doi: 10.3389/fnmol.2018.00228. eCollection 2018.