Alvarez Carlos A, Jones Mark B, Hambor John, Cobb Brian A
Department of Pathology, School of Medicine, Case Western Reserve University, Cleveland, OH, United States.
Research Beyond Borders, Boehringer Ingelheim Pharmaceuticals, Ridgefield, CT, United States.
Front Immunol. 2020 Oct 26;11:556813. doi: 10.3389/fimmu.2020.556813. eCollection 2020.
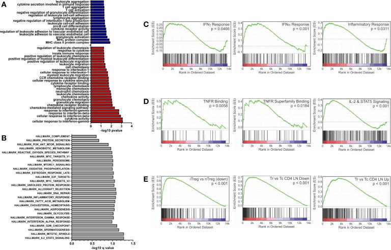
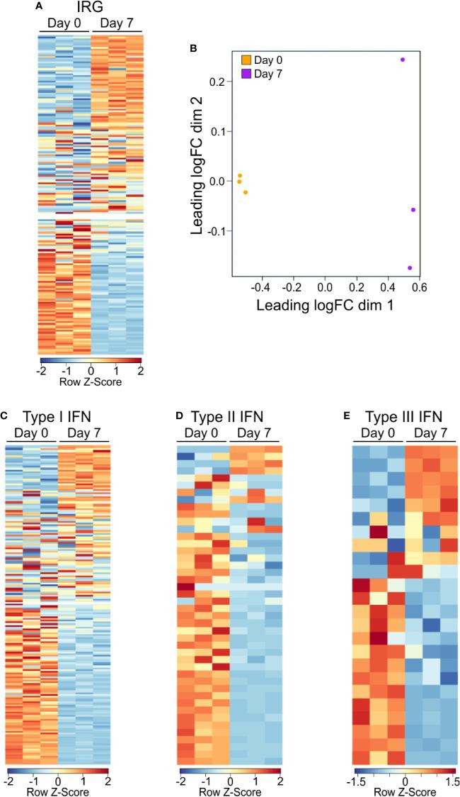
Polysaccharide A (PSA), a capsular carbohydrate from the commensal gut bacteria , has been shown to possess both potent T cell-dependent pro- and anti-inflammatory properties. PSA is able to induce abscess and adhesion formation in sepsis models, but can also inhibit asthma, inflammatory bowel disease (IBD) and experimental autoimmune encephalomyelitis (EAE) through MHCII-dependent activation of CD4 T cells. Yet, despite decades of study, the ability of PSA to balance both these pro- and anti-inflammatory responses remains poorly understood. Here, we utilized an unbiased systems immunology approach consisting of RNAseq transcriptomics, high-throughput flow cytometry, and Luminex analysis to characterize the full impact of PSA-mediated stimulation of CD4 T cells. We found that exposure to PSA resulted in the upregulation and secretion of IFNγ, TNFα, IL-6, and CXCL10, consistent with an interferon responsive gene (IRG) signature. Importantly, PSA stimulation also led to expression of immune checkpoint markers Lag3, Tim3, and, especially, PD1, which were also enriched and sustained in the gut associated lymphoid tissue of PSA-exposed mice. Taken together, PSA responding cells display an unusual mixture of pro-inflammatory cytokines and anti-inflammatory surface receptors, consistent with the ability to both cause and inhibit inflammatory disease.
多糖A(PSA)是一种来自共生肠道细菌的荚膜碳水化合物,已被证明具有强大的T细胞依赖性促炎和抗炎特性。在脓毒症模型中,PSA能够诱导脓肿和粘连形成,但它也可以通过MHCII依赖性激活CD4 T细胞来抑制哮喘、炎症性肠病(IBD)和实验性自身免疫性脑脊髓炎(EAE)。然而,尽管经过了数十年的研究,PSA平衡这些促炎和抗炎反应的能力仍知之甚少。在这里,我们采用了一种无偏倚的系统免疫学方法,包括RNAseq转录组学、高通量流式细胞术和Luminex分析,以表征PSA介导的CD4 T细胞刺激的全面影响。我们发现,暴露于PSA会导致IFNγ、TNFα、IL-6和CXCL10的上调和分泌,这与干扰素反应基因(IRG)特征一致。重要的是,PSA刺激还导致免疫检查点标志物Lag3、Tim3,尤其是PD1的表达,这些标志物在暴露于PSA的小鼠的肠道相关淋巴组织中也得到了富集和维持。综上所述,对PSA作出反应的细胞表现出促炎细胞因子和抗炎表面受体的异常混合,这与引发和抑制炎症性疾病的能力一致。