• 文献检索
  • 文档翻译
  • 深度研究
  • 学术资讯
  • Suppr Zotero 插件Zotero 插件
  • 邀请有礼
  • 套餐&价格
  • 历史记录
应用&插件
Suppr Zotero 插件Zotero 插件浏览器插件Mac 客户端Windows 客户端微信小程序
定价
高级版会员购买积分包购买API积分包
服务
文献检索文档翻译深度研究API 文档MCP 服务
关于我们
关于 Suppr公司介绍联系我们用户协议隐私条款
关注我们

Suppr 超能文献

核心技术专利:CN118964589B侵权必究
粤ICP备2023148730 号-1Suppr @ 2026

文献检索

告别复杂PubMed语法,用中文像聊天一样搜索,搜遍4000万医学文献。AI智能推荐,让科研检索更轻松。

立即免费搜索

文件翻译

保留排版,准确专业,支持PDF/Word/PPT等文件格式,支持 12+语言互译。

免费翻译文档

深度研究

AI帮你快速写综述,25分钟生成高质量综述,智能提取关键信息,辅助科研写作。

立即免费体验

长链非编码 RNA Gm15441 可减弱过氧化物酶体增殖物激活受体激动剂和禁食诱导的肝炎症小体激活。

Long non-coding RNA Gm15441 attenuates hepatic inflammasome activation in response to PPARA agonism and fasting.

机构信息

Laboratory of Metabolism, Center for Cancer Research, National Cancer Institute, National Institutes of Health, Bethesda, MD, 20814, USA.

Department of Biology and Bioinformatics Program, Boston University, Boston, MA, 02215, USA.

出版信息

Nat Commun. 2020 Nov 17;11(1):5847. doi: 10.1038/s41467-020-19554-7.

DOI:10.1038/s41467-020-19554-7
PMID:33203882
原文链接:https://pmc.ncbi.nlm.nih.gov/articles/PMC7673042/
Abstract

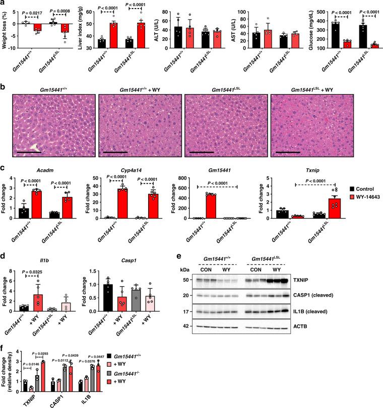
Exploring the molecular mechanisms that prevent inflammation during caloric restriction may yield promising therapeutic targets. During fasting, activation of the nuclear receptor peroxisome proliferator-activated receptor α (PPARα) promotes the utilization of lipids as an energy source. Herein, we show that ligand activation of PPARα directly upregulates the long non-coding RNA gene Gm15441 through PPARα binding sites within its promoter. Gm15441 expression suppresses its antisense transcript, encoding thioredoxin interacting protein (TXNIP). This, in turn, decreases TXNIP-stimulated NLR family pyrin domain containing 3 (NLRP3) inflammasome activation, caspase-1 (CASP1) cleavage, and proinflammatory interleukin 1β (IL1B) maturation. Gm15441-null mice were developed and shown to be more susceptible to NLRP3 inflammasome activation and to exhibit elevated CASP1 and IL1B cleavage in response to PPARα agonism and fasting. These findings provide evidence for a mechanism by which PPARα attenuates hepatic inflammasome activation in response to metabolic stress through induction of lncRNA Gm15441.

摘要

探索热量限制期间防止炎症的分子机制可能会产生有前途的治疗靶点。在禁食期间,核受体过氧化物酶体增殖物激活受体α(PPARα)的激活促进了脂质作为能量来源的利用。本文中,我们表明,配体激活 PPARα 通过其启动子内的 PPARα 结合位点直接上调长非编码 RNA 基因 Gm15441。Gm15441 的表达抑制了其反义转录本,编码硫氧还蛋白相互作用蛋白(TXNIP)。反过来,这会降低 TXNIP 刺激的 NOD、LRR 和富含亮氨酸重复序列家族 pyrin 结构域包含 3(NLRP3)炎性小体的激活、半胱天冬酶-1(CASP1)的切割以及促炎性白细胞介素 1β(IL1B)的成熟。开发了 Gm15441 基因敲除小鼠,并表明它们对 NLRP3 炎性小体激活更为敏感,并且在对 PPARα 激动剂和禁食的反应中表现出 CASP1 和 IL1B 切割的升高。这些发现为 PPARα 通过诱导 lncRNA Gm15441 减轻代谢应激时肝炎性小体激活的机制提供了证据。

https://cdn.ncbi.nlm.nih.gov/pmc/blobs/3726/7673042/db4fc1eaffff/41467_2020_19554_Fig7_HTML.jpg
https://cdn.ncbi.nlm.nih.gov/pmc/blobs/3726/7673042/5b35ddee19d9/41467_2020_19554_Fig1_HTML.jpg
https://cdn.ncbi.nlm.nih.gov/pmc/blobs/3726/7673042/f01b92c979dd/41467_2020_19554_Fig2_HTML.jpg
https://cdn.ncbi.nlm.nih.gov/pmc/blobs/3726/7673042/c755ebdc5517/41467_2020_19554_Fig3_HTML.jpg
https://cdn.ncbi.nlm.nih.gov/pmc/blobs/3726/7673042/1d986dc536c0/41467_2020_19554_Fig4_HTML.jpg
https://cdn.ncbi.nlm.nih.gov/pmc/blobs/3726/7673042/b4a1ffac7998/41467_2020_19554_Fig5_HTML.jpg
https://cdn.ncbi.nlm.nih.gov/pmc/blobs/3726/7673042/91f89dacfe10/41467_2020_19554_Fig6_HTML.jpg
https://cdn.ncbi.nlm.nih.gov/pmc/blobs/3726/7673042/db4fc1eaffff/41467_2020_19554_Fig7_HTML.jpg
https://cdn.ncbi.nlm.nih.gov/pmc/blobs/3726/7673042/5b35ddee19d9/41467_2020_19554_Fig1_HTML.jpg
https://cdn.ncbi.nlm.nih.gov/pmc/blobs/3726/7673042/f01b92c979dd/41467_2020_19554_Fig2_HTML.jpg
https://cdn.ncbi.nlm.nih.gov/pmc/blobs/3726/7673042/c755ebdc5517/41467_2020_19554_Fig3_HTML.jpg
https://cdn.ncbi.nlm.nih.gov/pmc/blobs/3726/7673042/1d986dc536c0/41467_2020_19554_Fig4_HTML.jpg
https://cdn.ncbi.nlm.nih.gov/pmc/blobs/3726/7673042/b4a1ffac7998/41467_2020_19554_Fig5_HTML.jpg
https://cdn.ncbi.nlm.nih.gov/pmc/blobs/3726/7673042/91f89dacfe10/41467_2020_19554_Fig6_HTML.jpg
https://cdn.ncbi.nlm.nih.gov/pmc/blobs/3726/7673042/db4fc1eaffff/41467_2020_19554_Fig7_HTML.jpg

相似文献

1
Long non-coding RNA Gm15441 attenuates hepatic inflammasome activation in response to PPARA agonism and fasting.长链非编码 RNA Gm15441 可减弱过氧化物酶体增殖物激活受体激动剂和禁食诱导的肝炎症小体激活。
Nat Commun. 2020 Nov 17;11(1):5847. doi: 10.1038/s41467-020-19554-7.
2
Long non-coding RNA G23Rik attenuates fasting-induced lipid accumulation in mouse liver.长非编码 RNA G23Rik 减轻小鼠肝脏饥饿诱导的脂质积累。
Mol Cell Endocrinol. 2022 Nov 1;557:111722. doi: 10.1016/j.mce.2022.111722. Epub 2022 Jul 30.
3
PPARα Agonist Stimulated Angiogenesis by Improving Endothelial Precursor Cell Function Via a NLRP3 Inflammasome Pathway.过氧化物酶体增殖物激活受体α激动剂通过NLRP3炎性小体途径改善内皮祖细胞功能来刺激血管生成。
Cell Physiol Biochem. 2017;42(6):2255-2266. doi: 10.1159/000479999. Epub 2017 Aug 16.
4
Inhibition of NLRP3 inflammasome by thioredoxin-interacting protein in mouse Kupffer cells as a regulatory mechanism for non-alcoholic fatty liver disease development.硫氧还蛋白相互作用蛋白对小鼠库普弗细胞中NLRP3炎性小体的抑制作用作为非酒精性脂肪性肝病发展的一种调节机制。
Oncotarget. 2017 Jun 6;8(23):37657-37672. doi: 10.18632/oncotarget.17489.
5
PARP-1 regulates inflammasome activity by poly-ADP-ribosylation of NLRP3 and interaction with TXNIP in primary macrophages.PARP-1 通过 NLRP3 的聚 ADP-核糖化和与原代巨噬细胞中 TXNIP 的相互作用来调节炎症小体的活性。
Cell Mol Life Sci. 2022 Jan 30;79(2):108. doi: 10.1007/s00018-022-04138-z.
6
Impeding Nucleotide-Binding Oligomerization Domain-Like Receptor 3 Inflammasome Ameliorates Cardiac Remodeling and Dysfunction in Obesity-Associated Cardiomyopathy.抑制核苷酸结合寡聚化结构域样受体3炎性小体可改善肥胖相关性心肌病中的心脏重塑和功能障碍。
J Am Heart Assoc. 2024 Dec 3;13(23):e035234. doi: 10.1161/JAHA.124.035234. Epub 2024 Nov 27.
7
Nod-like receptor protein 3 (NLRP3) inflammasome activation and podocyte injury via thioredoxin-interacting protein (TXNIP) during hyperhomocysteinemia.高同型半胱氨酸血症期间,硫氧还蛋白相互作用蛋白(TXNIP)介导的NOD样受体蛋白3(NLRP3)炎性小体激活与足细胞损伤
J Biol Chem. 2014 Sep 26;289(39):27159-27168. doi: 10.1074/jbc.M114.567537. Epub 2014 Aug 19.
8
FXR Inhibits Endoplasmic Reticulum Stress-Induced NLRP3 Inflammasome in Hepatocytes and Ameliorates Liver Injury.FXR 抑制内质网应激诱导的肝细胞 NLRP3 炎性小体并改善肝损伤。
Cell Rep. 2018 Sep 11;24(11):2985-2999. doi: 10.1016/j.celrep.2018.07.068.
9
Luteolin ameliorates LPS-induced acute liver injury by inhibiting TXNIP-NLRP3 inflammasome in mice.木犀草素通过抑制 TXNIP-NLRP3 炎性小体减轻 LPS 诱导的小鼠急性肝损伤。
Phytomedicine. 2021 Jul;87:153586. doi: 10.1016/j.phymed.2021.153586. Epub 2021 May 5.
10
Regulation of IGFBP-2 expression during fasting.禁食期间IGFBP - 2表达的调节。
Biochem J. 2015 May 1;467(3):453-60. doi: 10.1042/BJ20141248.

引用本文的文献

1
Exploring lncRNA-Mediated Mechanisms in Muscle Regulation and Their Implications for Duchenne Muscular Dystrophy.探索长链非编码RNA介导的肌肉调节机制及其对杜氏肌营养不良症的影响。
Int J Mol Sci. 2025 Jun 24;26(13):6032. doi: 10.3390/ijms26136032.
2
Single and Multiple Doses of Seladelpar Decrease Diurnal Markers of Bile Acid Synthesis in Mice.单剂量和多剂量的塞拉地帕降低小鼠胆汁酸合成的昼夜标志物
PPAR Res. 2025 Mar 11;2025:5423221. doi: 10.1155/ppar/5423221. eCollection 2025.
3
Clinical Analysis of Pyroptosis-Related Long Non-Coding RNAs MIAT and Gm15441 in Colorectal Cancer Patients with a History of Ulcerative Colitis.

本文引用的文献

1
Poncirin attenuates CCL4-induced liver injury through inhibition of oxidative stress and inflammatory cytokines in mice.蓬皮辛通过抑制氧化应激和炎症细胞因子减轻 CCL4 诱导的小鼠肝损伤。
BMC Complement Med Ther. 2020 Apr 19;20(1):115. doi: 10.1186/s12906-020-02906-7.
2
Effect of HBx on inflammation and mitochondrial oxidative stress in mouse hepatocytes.乙肝病毒X蛋白对小鼠肝细胞炎症和线粒体氧化应激的影响。
Oncol Lett. 2020 Apr;19(4):2861-2869. doi: 10.3892/ol.2020.11404. Epub 2020 Feb 17.
3
The NLRP3 Inflammasome: An Overview of Mechanisms of Activation and Regulation.
溃疡性结肠炎病史的结直肠癌患者中焦亡相关长链非编码RNA MIAT和Gm15441的临床分析
Asian Pac J Cancer Prev. 2025 Feb 1;26(2):497-504. doi: 10.31557/APJCP.2025.26.2.497.
4
Effect of time-restricted feeding and caloric restriction in metabolic associated fatty liver disease in male rats.限时进食和热量限制对雄性大鼠代谢相关脂肪性肝病的影响。
Nutr Metab (Lond). 2025 Feb 19;22(1):14. doi: 10.1186/s12986-025-00906-3.
5
Repeated fasting events sensitize enhancers, transcription factor activity and gene expression to support augmented ketogenesis.反复禁食会使增强子、转录因子活性和基因表达敏感化,以支持增强的生酮作用。
Nucleic Acids Res. 2025 Jan 7;53(1). doi: 10.1093/nar/gkae1161.
6
How PPAR-alpha mediated inflammation may affect the pathophysiology of chronic kidney disease.过氧化物酶体增殖物激活受体-α(PPAR-α)介导的炎症如何影响慢性肾脏病的病理生理学。
Curr Res Physiol. 2024 Nov 14;8:100133. doi: 10.1016/j.crphys.2024.100133. eCollection 2025.
7
PFOA/PFOS Facilitated Intestinal Fatty Acid Absorption by Activating the PPARα Pathway: Insights from Organoids Model.全氟辛酸/全氟辛烷磺酸通过激活过氧化物酶体增殖物激活受体α(PPARα)途径促进肠道脂肪酸吸收:来自类器官模型的见解
Environ Health (Wash). 2023 Dec 18;2(2):85-94. doi: 10.1021/envhealth.3c00129. eCollection 2024 Feb 16.
8
Non-coding RNAs as a Critical Player in the Regulation of Inflammasome in Inflammatory Bowel Diseases; Emphasize on lncRNAs.非编码RNA作为炎症性肠病中炎性小体调节的关键参与者;重点关注长链非编码RNA。
Cell Biochem Biophys. 2025 Jun;83(2):1359-1374. doi: 10.1007/s12013-024-01585-2. Epub 2024 Oct 19.
9
Long Non-Coding RNAs, Nuclear Receptors and Their Cross-Talks in Cancer-Implications and Perspectives.长链非编码RNA、核受体及其在癌症中的相互作用——影响与展望
Cancers (Basel). 2024 Aug 22;16(16):2920. doi: 10.3390/cancers16162920.
10
NLRP3 inflammasome: a key player in the pathogenesis of life-style disorders.NLRP3 炎性小体:生活方式紊乱发病机制中的关键因素。
Exp Mol Med. 2024 Jul;56(7):1488-1500. doi: 10.1038/s12276-024-01261-8. Epub 2024 Jul 1.
NLRP3 炎性小体:激活和调节机制概述。
Int J Mol Sci. 2019 Jul 6;20(13):3328. doi: 10.3390/ijms20133328.
4
Role of acute-phase protein ORM in a mice model of ischemic stroke.急性期蛋白 ORM 在缺血性中风小鼠模型中的作用。
J Cell Physiol. 2019 Nov;234(11):20533-20545. doi: 10.1002/jcp.28653. Epub 2019 Apr 26.
5
HOX transcript antisense RNA (HOTAIR) in cancer.癌症中的 HOX 转录反义 RNA(HOTAIR)。
Cancer Lett. 2019 Jul 10;454:90-97. doi: 10.1016/j.canlet.2019.04.016. Epub 2019 Apr 12.
6
Long-term caloric restriction ameliorates deleterious effects of aging on white and brown adipose tissue plasticity.长期热量限制可改善衰老对白色和棕色脂肪组织可塑性的有害影响。
Aging Cell. 2019 Jun;18(3):e12948. doi: 10.1111/acel.12948. Epub 2019 Mar 28.
7
Multi-dimensional Transcriptional Remodeling by Physiological Insulin In Vivo.体内生理性胰岛素对转录的多维重塑作用。
Cell Rep. 2019 Mar 19;26(12):3429-3443.e3. doi: 10.1016/j.celrep.2019.02.081.
8
Dysregulation of a long noncoding RNA reduces leptin leading to a leptin-responsive form of obesity.长链非编码 RNA 失调导致瘦素减少,进而引发瘦素反应性肥胖。
Nat Med. 2019 Mar;25(3):507-516. doi: 10.1038/s41591-019-0370-1. Epub 2019 Mar 6.
9
Sex-Biased lncRNAs Inversely Correlate With Sex-Opposite Gene Coexpression Networks in Diversity Outbred Mouse Liver.性别偏向性长非编码 RNA 与多样性近交系小鼠肝脏中性别相反的基因共表达网络呈负相关。
Endocrinology. 2019 May 1;160(5):989-1007. doi: 10.1210/en.2018-00949.
10
TXNIP-mediated nuclear factor-κB signaling pathway and intracellular shifting of TXNIP in uric acid-induced NLRP3 inflammasome.TXNIP 介导的核因子-κB 信号通路及尿酸诱导 NLRP3 炎性小体中 TXNIP 的细胞内移位。
Biochem Biophys Res Commun. 2019 Apr 16;511(4):725-731. doi: 10.1016/j.bbrc.2019.02.141. Epub 2019 Mar 2.