Suppr超能文献

蛋氨酸补充剂影响肝癌细胞代谢并降低其侵袭性。

Methionine Supplementation Affects Metabolism and Reduces Tumor Aggressiveness in Liver Cancer Cells.

机构信息

Department of Biotechnology and Biosciences, University of Milano-Bicocca, 20126 Milan, Italy.

DIMEVET-Department of Veterinary Medicine, University of Milano, 20133 Milan, Italy.

出版信息

Cells. 2020 Nov 16;9(11):2491. doi: 10.3390/cells9112491.

Abstract

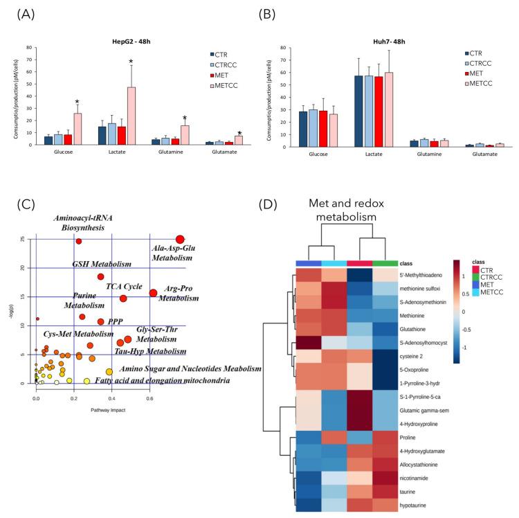
Liver cancer is one of the most common cancer worldwide with a high mortality. Methionine is an essential amino acid required for normal development and cell growth, is mainly metabolized in the liver, and its role as an anti-cancer supplement is still controversial. Here, we evaluate the effects of methionine supplementation in liver cancer cells. An integrative proteomic and metabolomic analysis indicates a rewiring of the central carbon metabolism, with an upregulation of the tricarboxylic acid (TCA) cycle and mitochondrial adenosine triphosphate (ATP) production in the presence of high methionine and AMP-activated protein kinase (AMPK) inhibition. Methionine supplementation also reduces growth rate in liver cancer cells and induces the activation of both the AMPK and mTOR pathways. Interestingly, in high methionine concentration, inhibition of AMPK strongly impairs cell growth, cell migration, and colony formation, indicating the main role of AMPK in the control of liver cancer phenotypes. Therefore, regulation of methionine in the diet combined with AMPK inhibition could reduce liver cancer progression.

摘要

肝癌是全球最常见的癌症之一,死亡率很高。蛋氨酸是一种必需氨基酸,对正常发育和细胞生长至关重要,主要在肝脏中代谢,其作为抗癌补充剂的作用仍存在争议。在这里,我们评估了蛋氨酸补充对肝癌细胞的影响。综合蛋白质组学和代谢组学分析表明,中央碳代谢发生了重排,在高蛋氨酸存在下三羧酸(TCA)循环和线粒体腺苷三磷酸(ATP)的产生上调,并且 AMP 激活的蛋白激酶(AMPK)受到抑制。蛋氨酸补充还降低了肝癌细胞的生长速度,并诱导 AMPK 和 mTOR 通路的激活。有趣的是,在高蛋氨酸浓度下,AMPK 的抑制强烈损害细胞生长、细胞迁移和集落形成,表明 AMPK 在控制肝癌表型中的主要作用。因此,饮食中蛋氨酸的调节结合 AMPK 抑制可能会减少肝癌的进展。

https://cdn.ncbi.nlm.nih.gov/pmc/blobs/45d6/7696226/d7ba74c4d960/cells-09-02491-g001.jpg

文献AI研究员

20分钟写一篇综述,助力文献阅读效率提升50倍。

立即体验

用中文搜PubMed

大模型驱动的PubMed中文搜索引擎

马上搜索

文档翻译

学术文献翻译模型,支持多种主流文档格式。

立即体验