Shi Haishan, Ye Xiaoling, Zhang Jing, Wu Tingting, Yu Tao, Zhou Changren, Ye Jiandong
School of Stomatology, Jinan University, Guangzhou, 510632, China.
National Engineering Research Center for Tissue Restoration and Reconstruction, South China University of Technology, Guangzhou, 510006, China.
Bioact Mater. 2020 Nov 8;6(5):1267-1282. doi: 10.1016/j.bioactmat.2020.10.025. eCollection 2021 May.
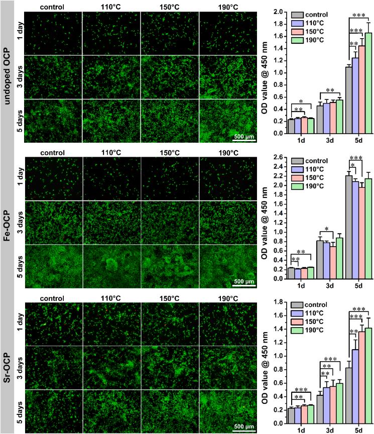
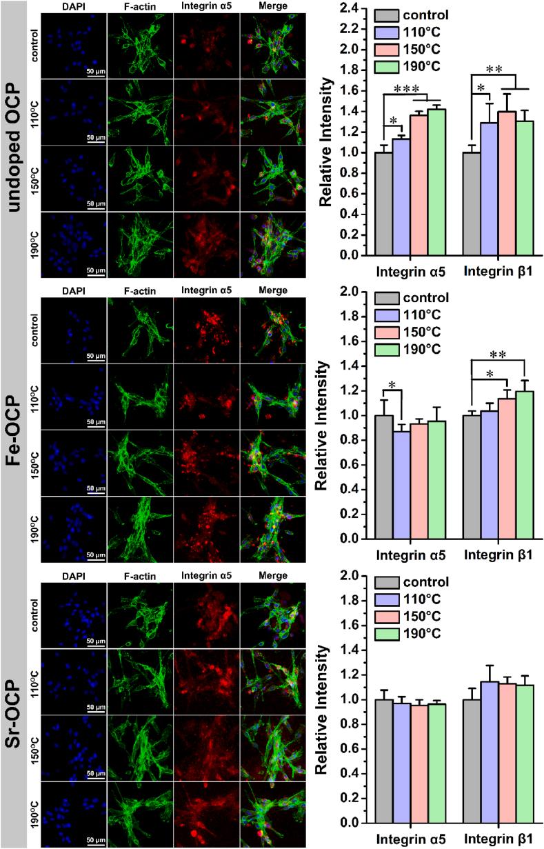
Investigation of thermostability will lead the groundbreaking of unraveling the mechanism of influence of ion-doping on the properties of calcium phosphates. In this work, octacalcium phosphate (OCP), a metastable precursor of biological apatite, was used as a stability model for doping ions (Fe and Sr) with different ionic charges and radii. After treated under hot air at different temperatures (110-200 °C), the phase, morphology, structure, physicochemical properties, protein affinity, ions release, and cytological responses of the ion-doped OCPs were investigated comparatively. The results showed that the collapse of OCP crystals gradually occurred, accompanying with the dehydration of hydrated layers and the disintegration of plate-like crystals as the temperature increased. The collapsed crystals still retained the typical properties of OCP and the potential of conversion into hydroxyapatite. Compared to the undoped OCP, Fe-OCP, and Sr-OCP had lower and higher thermostability respectively, leading to different material surface properties and ions release. The adjusted thermostability of Fe-OCP and Sr-OCP significantly enhanced the adsorption of proteins (BSA and LSZ) and the cytological behavior (adhesion, spreading, proliferation, and osteogenic differentiation) of bone marrow mesenchymal stem cells to a varying extent under the synergistic effects of corresponding surface characteristics and early active ions release. This work paves the way for understanding the modification mechanism of calcium phosphates utilizing ion doping strategy and developing bioactive OCP-based materials for tissue repair.
对热稳定性的研究将引领在揭示离子掺杂对磷酸钙性能影响机制方面取得突破性进展。在本工作中,八钙磷酸钙(OCP),一种生物磷灰石的亚稳前驱体,被用作掺杂具有不同离子电荷和半径的离子(铁和锶)的稳定性模型。在不同温度(110 - 200°C)的热空气处理后,对离子掺杂的OCPs的相、形态、结构、物理化学性质、蛋白质亲和力、离子释放和细胞学反应进行了比较研究。结果表明,随着温度升高,OCP晶体逐渐发生崩塌,伴随着水合层的脱水和板状晶体的解体。崩塌后的晶体仍保留OCP的典型性质以及转化为羟基磷灰石的潜力。与未掺杂的OCP相比,Fe - OCP和Sr - OCP分别具有较低和较高的热稳定性,导致不同的材料表面性质和离子释放。在相应表面特性和早期活性离子释放的协同作用下,Fe - OCP和Sr - OCP经调节后的热稳定性在不同程度上显著增强了骨髓间充质干细胞对蛋白质(牛血清白蛋白和溶菌酶)的吸附以及细胞学行为(粘附、铺展、增殖和成骨分化)。这项工作为理解利用离子掺杂策略对磷酸钙的改性机制以及开发用于组织修复的基于OCP的生物活性材料铺平了道路。