Suppr超能文献

一种木薯原生质体系统,用于筛选与南非木薯花叶病毒反应相关的基因。

A cassava protoplast system for screening genes associated with the response to South African cassava mosaic virus.

机构信息

School of Molecular and Cell Biology, University of the Witwatersrand, Johannesburg, South Africa.

出版信息

Virol J. 2020 Nov 23;17(1):184. doi: 10.1186/s12985-020-01453-4.

Abstract

BACKGROUND

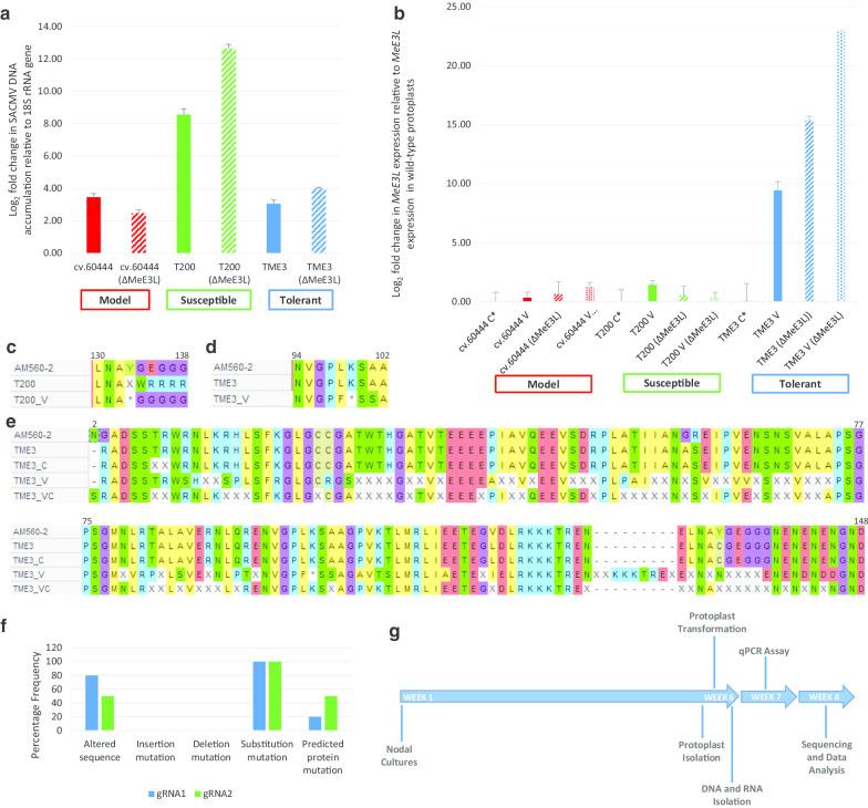
The study of transient gene expression in cassava plants during virus infection using existing protocols is laborious and may take approximately fifteen weeks due to cassava's recalcitrance to transformation. The combination of a protoplast system with CRISPR-mediated gene editing promises to shorten the turnaround time from plant tissue culture to high-throughput gene expression screening for candidate genes. Here, we detail a protocol for screening genes associated with the response to South African cassava mosaic virus (SACMV) in cassava protoplasts, with reference to the ubiquitin E3 ligase gene, MeE3L.

METHODS

Cassava protoplasts of model, and SACMV-susceptible and -tolerant genotypes, were transformed with SACMV infectious clones and/or a CRISPR-editing construct targeting the MeE3L using PEG4000-mediated transfection. DNA and RNA were extracted from transformed protoplasts at 24 h post-transfection. Relative SACMV DNA accumulation was determined via qPCR using DpnI-digested total DNA, MeE3L relative expression was determined via reverse transcriptase qPCR, and results were analysed using one-way ANOVA, Tukey's HSD test and the 2statistical method. The MeE3L exonic region was sequenced on the ABI 3500XL Genetic Analyzer platform; and sequences were analysed for mutations using MAFTT and MEGA-X software. Construction of a phylogenetic tree was done using the Maximum Likelihood method and Jones-Taylor-Thornton (JTT) matrix-based model.

RESULTS

The differential expression of unedited and mutant MeE3L during SACMV infection of model, susceptible and tolerant cassava protoplasts was determined within 7 weeks after commencement of tissue culture. The study also revealed that SACMV DNA accumulation in cassava protoplasts is genotype-dependent and induces multiple mutations in the tolerant landrace MeE3L homolog. Notably, the susceptible cassava landrace encodes a RINGless MeE3Lwhich is silenced by SACMV-induced mutations. SACMV also induces mutations which silence the MeE3L RING domain in protoplasts from and tolerant cassava landraces.

CONCLUSIONS

This protocol presented here halves the turnaround time for high-throughput screening of genes associated with the host response to SACMV. It provides evidence that a cassava E3 ligase is associated with the response to SACMV and forms a basis for validation of these findings by in planta functional and interaction studies.

摘要

背景

使用现有方案研究感染病毒过程中木薯植物中的瞬时基因表达既费力又耗时,大约需要 15 周,因为木薯转化困难。原生质体系统与 CRISPR 介导的基因编辑相结合有望缩短从植物组织培养到高通量基因表达筛选候选基因的周转时间。在这里,我们详细介绍了一种在木薯原生质体中筛选与南非木薯花叶病毒(SACMV)反应相关基因的方案,以泛素 E3 连接酶基因 MeE3L 为例。

方法

使用 PEG4000 介导的转染法,将 SACMV 感染性克隆和/或靶向 MeE3L 的 CRISPR 编辑构建体转化为模型和 SACMV 敏感型和耐受型基因型的木薯原生质体。在转染后 24 小时,从转化的原生质体中提取 DNA 和 RNA。通过 DpnI 消化的总 DNA 进行 qPCR 测定相对 SACMV DNA 积累,通过逆转录 qPCR 测定 MeE3L 相对表达,并使用单向方差分析、Tukey 的 HSD 检验和 2 检验方法进行分析。在 ABI 3500XL 遗传分析仪平台上对 MeE3L 外显子区域进行测序;并使用 MAFTT 和 MEGA-X 软件分析序列中的突变。使用最大似然法和 Jones-Taylor-Thornton(JTT)矩阵模型构建系统发育树。

结果

在模型、敏感和耐受木薯原生质体感染 SACMV 7 周内,确定了 SACMV 感染过程中未编辑和突变 MeE3L 的差异表达。该研究还表明,木薯原生质体中 SACMV DNA 的积累依赖于基因型,并诱导耐性病种 MeE3L 同源物发生多种突变。值得注意的是,敏感的木薯地方品种编码一种 RINGless MeE3L,它被 SACMV 诱导的突变沉默。SACMV 还诱导突变,使耐性病种和敏感的木薯地方品种的 MeE3L RING 结构域沉默。

结论

本研究提供了一种与南非木薯花叶病毒(SACMV)宿主反应相关基因高通量筛选的方法,将周转时间缩短了一半。它提供了证据表明,一种木薯 E3 连接酶与 SACMV 的反应有关,并为通过体内功能和相互作用研究验证这些发现奠定了基础。

https://cdn.ncbi.nlm.nih.gov/pmc/blobs/867c/7685591/3547415c5ca7/12985_2020_1453_Fig1_HTML.jpg

文献检索

告别复杂PubMed语法,用中文像聊天一样搜索,搜遍4000万医学文献。AI智能推荐,让科研检索更轻松。

立即免费搜索

文件翻译

保留排版,准确专业,支持PDF/Word/PPT等文件格式,支持 12+语言互译。

免费翻译文档

深度研究

AI帮你快速写综述,25分钟生成高质量综述,智能提取关键信息,辅助科研写作。

立即免费体验