Suppr超能文献

盐酸小檗碱对甲基苯丙胺诱导的大鼠焦虑行为及复吸的影响。

Effects of berberine hydrochloride on methamphetamine-induced anxiety behaviors and relapse in rats.

作者信息

Rezaeian Leila, Kalalian-Moghaddam Hamid, Mohseni Fahimeh, Khaksari Mehdi, Rafaiee Raheleh

机构信息

Department of Addiction Studies, School of Medicine, Shahroud University of Medical Sciences, Shahroud, Iran.

Addiction Research Center, Shahroud University of Medical Sciences, Shahroud, Iran.

出版信息

Iran J Basic Med Sci. 2020 Nov;23(11):1480-1488. doi: 10.22038/ijbms.2020.47285.10884.

Abstract

OBJECTIVES

This research aimed at evaluating the effect of berberine hydrochloride on anxiety-related behaviors induced by methamphetamine (METH) in rats, assessing relapse and neuroprotective effects.

MATERIALS AND METHODS

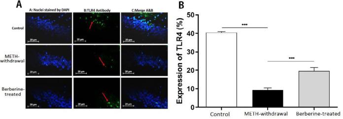
27 male Wistar rats were randomly assigned into groups of Control, METH-withdrawal (METH addiction and subsequent withdrawal), and METH addiction with berberine hydrochloride oral treatment (100 mg/kg/per day) during the three weeks of withdrawal. Two groups received inhaled METH self-administration for two weeks (up to 10 mg/kg). The elevated plus maze (EPM) test and open field test (OFT) were carried out one day after the last berberine treatment and relapse was assessed by conditional place preference (CPP) test. TUNEL assay and immunofluorescence staining for NF-κB, TLR4, Sirt1, and α-actin expression in the hippocampus were tested.

RESULTS

After 3 weeks withdrawal, berberine hydrochloride decreased locomotor activity and reduced anxiety-related behaviors in comparison with the METH-withdrawal group (<0.001). The obtained results from CPP showed that berberine significantly reduced relapse (<0.01). Significantly decrease in activation of TLR4, Sirt1, and α-actin in METH-withdrawal group was found and the percentage of TLR4, Sirt1, and α-actin improved in berberine-treated group (<0.001). A significant activity rise of NF-κB of cells in the METH-withdrawal group was detected compared to berberine-treated and control groups (<0.001).

CONCLUSION

Treatment with berberine hydrochloride via modulating neuroinflammation may be considered as a potential new medication for the treatment of METH addiction and relapse. The histological assays supported the neuroprotective effects of berberine in the hippocampus.

摘要

目的

本研究旨在评估盐酸小檗碱对甲基苯丙胺(METH)诱导的大鼠焦虑相关行为的影响,评估复发情况及神经保护作用。

材料与方法

27只雄性Wistar大鼠被随机分为对照组、METH戒断组(METH成瘾及随后的戒断)和在戒断的三周内接受盐酸小檗碱口服治疗(100毫克/千克/天)的METH成瘾组。两组接受吸入式METH自我给药两周(最高10毫克/千克)。在最后一次小檗碱治疗后一天进行高架十字迷宫(EPM)试验和旷场试验(OFT),并通过条件性位置偏爱(CPP)试验评估复发情况。检测海马中TUNEL分析以及NF-κB、TLR4、Sirt1和α-肌动蛋白表达的免疫荧光染色。

结果

戒断3周后,与METH戒断组相比,盐酸小檗碱降低了运动活性并减少了焦虑相关行为(<0.001)。CPP获得的结果表明,小檗碱显著降低了复发率(<0.01)。发现METH戒断组中TLR4、Sirt1和α-肌动蛋白的激活显著降低,而在小檗碱治疗组中TLR4、Sirt1和α-肌动蛋白的百分比有所改善(<0.001)。与小檗碱治疗组和对照组相比,METH戒断组细胞中NF-κB的活性显著升高(<0.001)。

结论

通过调节神经炎症用盐酸小檗碱治疗可被视为治疗METH成瘾和复发的一种潜在新药。组织学分析支持了小檗碱在海马中的神经保护作用。

https://cdn.ncbi.nlm.nih.gov/pmc/blobs/8ea7/7671426/c9923ff4798d/IJBMS-23-1480-g001.jpg

文献检索

告别复杂PubMed语法,用中文像聊天一样搜索,搜遍4000万医学文献。AI智能推荐,让科研检索更轻松。

立即免费搜索

文件翻译

保留排版,准确专业,支持PDF/Word/PPT等文件格式,支持 12+语言互译。

免费翻译文档

深度研究

AI帮你快速写综述,25分钟生成高质量综述,智能提取关键信息,辅助科研写作。

立即免费体验