• 文献检索
  • 文档翻译
  • 深度研究
  • 学术资讯
  • Suppr Zotero 插件Zotero 插件
  • 邀请有礼
  • 套餐&价格
  • 历史记录
应用&插件
Suppr Zotero 插件Zotero 插件浏览器插件Mac 客户端Windows 客户端微信小程序
定价
高级版会员购买积分包购买API积分包
服务
文献检索文档翻译深度研究API 文档MCP 服务
关于我们
关于 Suppr公司介绍联系我们用户协议隐私条款
关注我们

Suppr 超能文献

核心技术专利:CN118964589B侵权必究
粤ICP备2023148730 号-1Suppr @ 2026

文献检索

告别复杂PubMed语法,用中文像聊天一样搜索,搜遍4000万医学文献。AI智能推荐,让科研检索更轻松。

立即免费搜索

文件翻译

保留排版,准确专业,支持PDF/Word/PPT等文件格式,支持 12+语言互译。

免费翻译文档

深度研究

AI帮你快速写综述,25分钟生成高质量综述,智能提取关键信息,辅助科研写作。

立即免费体验

超氧化物歧化酶3转导干细胞来源的细胞外囊泡在小鼠皮炎模型中表现出增强的免疫调节能力。

Extracellular Vesicles from SOD3-Transduced Stem Cells Exhibit Improved Immunomodulatory Abilities in the Murine Dermatitis Model.

作者信息

Yang Ji Won, Seo Yoojin, Shin Tae-Hoon, Ahn Ji-Su, Oh Su-Jeong, Shin Ye Young, Kang Min-Jung, Lee Byung-Chul, Lee Seunghee, Kang Kyung-Sun, Hur Jin, Kim Yeon-Soo, Kim Tae-Yoon, Kim Hyung-Sik

机构信息

Department of Life Science in Dentistry, School of Dentistry, Pusan National University, Yangsan 50612, Korea.

Dental and Life Science Institute, Pusan National University, Yangsan 50612, Korea.

出版信息

Antioxidants (Basel). 2020 Nov 23;9(11):1165. doi: 10.3390/antiox9111165.

DOI:10.3390/antiox9111165
PMID:33238520
原文链接:https://pmc.ncbi.nlm.nih.gov/articles/PMC7700433/
Abstract

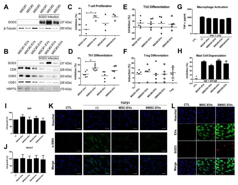
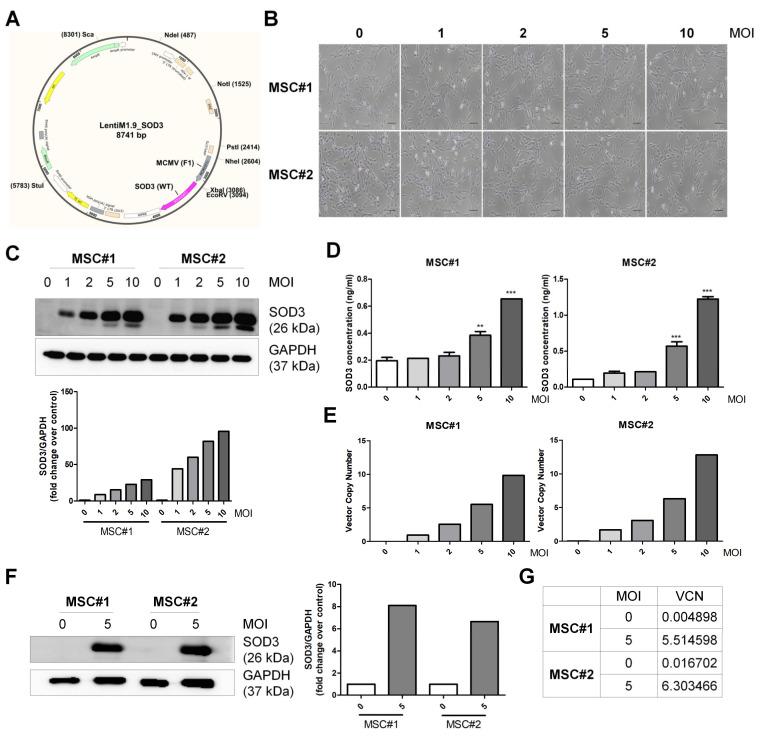
The immunoregulatory abilities of mesenchymal stem cells (MSCs) have been investigated in various autoimmune and allergic diseases. However, the therapeutic benefits observed in preclinical settings have not been reproducible in clinical trials. This discrepancy is due to insufficient efficacy of MSCs in harsh microenvironments, as well as batch-dependent variability in potency. Therefore, to achieve more beneficial and uniform outcomes, novel strategies are required to potentiate the therapeutic effect of MSCs. One of simple strategies to augment cellular function is genetic manipulation. Several studies showed that transduction of antioxidant enzyme into cells can increase anti-inflammatory effects. Therefore, we evaluated the immunoregulatory abilities of MSCs introduced with extracellular superoxide dismutase 3 (SOD3) in the present study. SOD3-overexpressed MSCs (SOD3-MSCs) reduced the symptoms of murine model of atopic dermatitis (AD)-like inflammation, as well as the differentiation and activation of various immune cells involved in AD progression. Interestingly, extracellular vesicles (EVs) isolated from SOD3-MSCs delivered SOD3 protein. EVs carrying SOD3 also exerted improved therapeutic efficacy, as observed in their parent cells. These results suggest that MSCs transduced with SOD3, an antioxidant enzyme, as well as EVs isolated from modified cells, might be developed as a promising cell-based therapeutics for inflammatory disorders.

摘要

间充质干细胞(MSCs)的免疫调节能力已在各种自身免疫性和过敏性疾病中得到研究。然而,临床前研究中观察到的治疗益处并未在临床试验中得到重现。这种差异是由于MSCs在恶劣微环境中的疗效不足,以及效力的批次依赖性变异性所致。因此,为了获得更有益和一致的结果,需要新的策略来增强MSCs的治疗效果。增强细胞功能的一种简单策略是基因操作。多项研究表明,将抗氧化酶转导到细胞中可增加抗炎作用。因此,在本研究中,我们评估了导入细胞外超氧化物歧化酶3(SOD3)的MSCs的免疫调节能力。过表达SOD3的MSCs(SOD3-MSCs)减轻了特应性皮炎(AD)样炎症小鼠模型的症状,以及参与AD进展的各种免疫细胞的分化和活化。有趣的是,从SOD3-MSCs分离的细胞外囊泡(EVs)传递了SOD3蛋白。携带SOD3的EVs也表现出改善的治疗效果,正如在其亲代细胞中观察到的那样。这些结果表明,用抗氧化酶SOD3转导的MSCs以及从修饰细胞中分离的EVs,可能被开发成为一种有前途的用于炎症性疾病的细胞疗法。

https://cdn.ncbi.nlm.nih.gov/pmc/blobs/63c4/7700433/b0852405b4a1/antioxidants-09-01165-g008.jpg
https://cdn.ncbi.nlm.nih.gov/pmc/blobs/63c4/7700433/a0eaf77ccb92/antioxidants-09-01165-g001.jpg
https://cdn.ncbi.nlm.nih.gov/pmc/blobs/63c4/7700433/4db7b9d4ecb8/antioxidants-09-01165-g002.jpg
https://cdn.ncbi.nlm.nih.gov/pmc/blobs/63c4/7700433/99e42928ec43/antioxidants-09-01165-g003.jpg
https://cdn.ncbi.nlm.nih.gov/pmc/blobs/63c4/7700433/915532f86fd3/antioxidants-09-01165-g004.jpg
https://cdn.ncbi.nlm.nih.gov/pmc/blobs/63c4/7700433/7e59d49e3204/antioxidants-09-01165-g005.jpg
https://cdn.ncbi.nlm.nih.gov/pmc/blobs/63c4/7700433/7d917278e762/antioxidants-09-01165-g006.jpg
https://cdn.ncbi.nlm.nih.gov/pmc/blobs/63c4/7700433/26f478dce57f/antioxidants-09-01165-g007.jpg
https://cdn.ncbi.nlm.nih.gov/pmc/blobs/63c4/7700433/b0852405b4a1/antioxidants-09-01165-g008.jpg
https://cdn.ncbi.nlm.nih.gov/pmc/blobs/63c4/7700433/a0eaf77ccb92/antioxidants-09-01165-g001.jpg
https://cdn.ncbi.nlm.nih.gov/pmc/blobs/63c4/7700433/4db7b9d4ecb8/antioxidants-09-01165-g002.jpg
https://cdn.ncbi.nlm.nih.gov/pmc/blobs/63c4/7700433/99e42928ec43/antioxidants-09-01165-g003.jpg
https://cdn.ncbi.nlm.nih.gov/pmc/blobs/63c4/7700433/915532f86fd3/antioxidants-09-01165-g004.jpg
https://cdn.ncbi.nlm.nih.gov/pmc/blobs/63c4/7700433/7e59d49e3204/antioxidants-09-01165-g005.jpg
https://cdn.ncbi.nlm.nih.gov/pmc/blobs/63c4/7700433/7d917278e762/antioxidants-09-01165-g006.jpg
https://cdn.ncbi.nlm.nih.gov/pmc/blobs/63c4/7700433/26f478dce57f/antioxidants-09-01165-g007.jpg
https://cdn.ncbi.nlm.nih.gov/pmc/blobs/63c4/7700433/b0852405b4a1/antioxidants-09-01165-g008.jpg

相似文献

1
Extracellular Vesicles from SOD3-Transduced Stem Cells Exhibit Improved Immunomodulatory Abilities in the Murine Dermatitis Model.超氧化物歧化酶3转导干细胞来源的细胞外囊泡在小鼠皮炎模型中表现出增强的免疫调节能力。
Antioxidants (Basel). 2020 Nov 23;9(11):1165. doi: 10.3390/antiox9111165.
2
Enhanced therapeutic effects of human mesenchymal stem cells transduced with superoxide dismutase 3 in a murine atopic dermatitis-like skin inflammation model.超氧化物歧化酶 3 转染的人骨髓间充质干细胞在小鼠特应性皮炎样皮肤炎症模型中的增强治疗效果。
Allergy. 2018 Dec;73(12):2364-2376. doi: 10.1111/all.13594. Epub 2018 Oct 11.
3
Superoxide Dismutase 3-Transduced Mesenchymal Stem Cells Preserve Epithelial Tight Junction Barrier in Murine Colitis and Attenuate Inflammatory Damage in Epithelial Organoids.超氧化物歧化酶 3 转染的间充质干细胞在小鼠结肠炎中维持上皮紧密连接屏障,并减轻上皮类器官中的炎症损伤。
Int J Mol Sci. 2021 Jun 16;22(12):6431. doi: 10.3390/ijms22126431.
4
Extracellular superoxide dismutase increased the therapeutic potential of human mesenchymal stromal cells in radiation pulmonary fibrosis.细胞外超氧化物歧化酶增强了人间充质基质细胞在放射性肺纤维化中的治疗潜力。
Cytotherapy. 2017 May;19(5):586-602. doi: 10.1016/j.jcyt.2017.02.359. Epub 2017 Mar 15.
5
Insights into superoxide dismutase 3 in regulating biological and functional properties of mesenchymal stem cells.超氧化物歧化酶3对间充质干细胞生物学和功能特性调控的研究进展
Cell Biosci. 2020 Feb 27;10:22. doi: 10.1186/s13578-020-00386-3. eCollection 2020.
6
Superoxide dismutase 3 protects mesenchymal stem cells through enhanced autophagy and regulation of FoxO3a trafficking.超氧化物歧化酶 3 通过增强自噬和调节 FoxO3a 转运来保护间充质干细胞。
BMB Rep. 2018 Jul;51(7):344-349. doi: 10.5483/bmbrep.2018.51.7.078.
7
Effects of Human Mesenchymal Stem Cells Transduced with Superoxide Dismutase on Imiquimod-Induced Psoriasis-Like Skin Inflammation in Mice.超氧化物歧化酶转导的人间充质干细胞对咪喹莫特诱导的小鼠银屑病样皮肤炎症的影响。
Antioxid Redox Signal. 2016 Feb 10;24(5):233-48. doi: 10.1089/ars.2015.6368. Epub 2015 Nov 18.
8
SOD3 overexpression alleviates cerebral ischemia-reperfusion injury in rats.过表达 SOD3 可减轻大鼠脑缺血再灌注损伤。
Mol Genet Genomic Med. 2019 Oct;7(10):e00831. doi: 10.1002/mgg3.831. Epub 2019 Aug 28.
9
Rejuvenation of mesenchymal stem cells by extracellular vesicles inhibits the elevation of reactive oxygen species.细胞外囊泡对间充质干细胞的再激活作用抑制活性氧物质的升高。
Sci Rep. 2020 Oct 14;10(1):17315. doi: 10.1038/s41598-020-74444-8.
10
Therapeutic Potential and Mechanisms of Mesenchymal Stem Cell and Mesenchymal Stem Cell-Derived Extracellular Vesicles in Atopic Dermatitis.间充质干细胞及间充质干细胞衍生的细胞外囊泡在特应性皮炎中的治疗潜力及机制
J Inflamm Res. 2024 Aug 29;17:5783-5800. doi: 10.2147/JIR.S479444. eCollection 2024.

引用本文的文献

1
Therapeutic roles of natural and engineered mesenchymal stem cells and extracellular vesicles in atopic dermatitis.天然和工程化间充质干细胞及细胞外囊泡在特应性皮炎中的治疗作用
Regen Ther. 2025 Jun 4;30:123-135. doi: 10.1016/j.reth.2025.05.009. eCollection 2025 Dec.
2
Extracellular Vesicles and Their Role in Skin Inflammatory Diseases: From Pathogenesis to Therapy.细胞外囊泡及其在皮肤炎症性疾病中的作用:从发病机制到治疗
Int J Mol Sci. 2025 Apr 18;26(8):3827. doi: 10.3390/ijms26083827.
3
Mesenchymal Stromal Cell-Derived Extracellular Vesicles in the Management of Atopic Dermatitis: A Scoping Review of Therapeutic Opportunities and Challenges.

本文引用的文献

1
The activation of NLRP3 inflammasome potentiates the immunomodulatory abilities of mesenchymal stem cells in a murine colitis model.NLRP3 炎性体的激活增强了间充质干细胞在小鼠结肠炎模型中的免疫调节能力。
BMB Rep. 2020 Jun;53(6):329-334. doi: 10.5483/BMBRep.2020.53.6.065.
2
Intraportally delivered stem cell spheroids localize in the liver and protect hepatocytes against GalN/LPS-induced fulminant hepatic toxicity.门静脉内递送的干细胞球体定位于肝脏,并保护肝细胞免受 GalN/LPS 诱导的暴发性肝毒性。
Stem Cell Res Ther. 2019 Oct 16;10(1):230. doi: 10.1186/s13287-019-1337-3.
3
Disease-specific primed human adult stem cells effectively ameliorate experimental atopic dermatitis in mice.
间充质基质细胞衍生的细胞外囊泡在特应性皮炎治疗中的应用:治疗机会与挑战的范围综述
Int J Nanomedicine. 2025 Mar 4;20:2673-2693. doi: 10.2147/IJN.S494574. eCollection 2025.
4
Exploration of SOD3 from gene to therapeutic prospects: a brief review.超氧化物歧化酶 3 从基因到治疗前景的探索:简要综述。
Mol Biol Rep. 2024 Sep 13;51(1):980. doi: 10.1007/s11033-024-09919-2.
5
Exosomes and Other Extracellular Vesicles with High Therapeutic Potential: Their Applications in Oncology, Neurology, and Dermatology.外泌体和其他具有高治疗潜力的细胞外囊泡:它们在肿瘤学、神经病学和皮肤病学中的应用。
Molecules. 2022 Feb 15;27(4):1303. doi: 10.3390/molecules27041303.
6
Serum-Derived Neuronal Exosomal microRNAs as Stress-Related Biomarkers in an Atopic Dermatitis Model.血清来源的神经元外泌体微小RNA作为特应性皮炎模型中与应激相关的生物标志物
Biomedicines. 2021 Nov 25;9(12):1764. doi: 10.3390/biomedicines9121764.
7
Superoxide Dismutase 3-Transduced Mesenchymal Stem Cells Preserve Epithelial Tight Junction Barrier in Murine Colitis and Attenuate Inflammatory Damage in Epithelial Organoids.超氧化物歧化酶 3 转染的间充质干细胞在小鼠结肠炎中维持上皮紧密连接屏障,并减轻上皮类器官中的炎症损伤。
Int J Mol Sci. 2021 Jun 16;22(12):6431. doi: 10.3390/ijms22126431.
8
Strategies to Potentiate Paracrine Therapeutic Efficacy of Mesenchymal Stem Cells in Inflammatory Diseases.增强间充质干细胞旁分泌治疗炎症性疾病疗效的策略。
Int J Mol Sci. 2021 Mar 25;22(7):3397. doi: 10.3390/ijms22073397.
9
Novel and Converging Ways of NOX2 and SOD3 in Trafficking and Redox Signaling in Macrophages.巨噬细胞中NOX2和SOD3在转运及氧化还原信号传导中的新途径与趋同方式
Antioxidants (Basel). 2021 Jan 25;10(2):172. doi: 10.3390/antiox10020172.
特异性疾病诱导的人成体干细胞有效改善了实验性特应性皮炎小鼠的症状。
Theranostics. 2019 May 26;9(12):3608-3621. doi: 10.7150/thno.32945. eCollection 2019.
4
Aging of mesenchymal stem cells: Implication in regenerative medicine.间充质干细胞的衰老:对再生医学的影响。
Regen Ther. 2018 Nov 3;9:120-122. doi: 10.1016/j.reth.2018.09.002. eCollection 2018 Dec.
5
Enhanced therapeutic effects of human mesenchymal stem cells transduced with superoxide dismutase 3 in a murine atopic dermatitis-like skin inflammation model.超氧化物歧化酶 3 转染的人骨髓间充质干细胞在小鼠特应性皮炎样皮肤炎症模型中的增强治疗效果。
Allergy. 2018 Dec;73(12):2364-2376. doi: 10.1111/all.13594. Epub 2018 Oct 11.
6
Immunomodulatory effects of mesenchymal stem cell-derived exosomes on experimental type-1 autoimmune diabetes.间充质干细胞来源的外泌体对实验性 1 型自身免疫性糖尿病的免疫调节作用。
J Cell Biochem. 2018 Nov;119(11):9433-9443. doi: 10.1002/jcb.27260. Epub 2018 Aug 3.
7
Human mesenchymal stromal cell-derived extracellular vesicles attenuate aortic aneurysm formation and macrophage activation via microRNA-147.人骨髓间充质基质细胞衍生的细胞外囊泡通过微小RNA-147减轻主动脉瘤形成和巨噬细胞活化。
FASEB J. 2018 May 29;32(11):fj201701138RR. doi: 10.1096/fj.201701138RR.
8
Exosomes from MiR-30d-5p-ADSCs Reverse Acute Ischemic Stroke-Induced, Autophagy-Mediated Brain Injury by Promoting M2 Microglial/Macrophage Polarization.来自MiR-30d-5p脂肪干细胞的外泌体通过促进M2小胶质细胞/巨噬细胞极化,逆转急性缺血性卒中诱导的自噬介导的脑损伤。
Cell Physiol Biochem. 2018;47(2):864-878. doi: 10.1159/000490078. Epub 2018 May 23.
9
Adipose-derived mesenchymal stem cell-derived exosomes alleviate overwhelming systemic inflammatory reaction and organ damage and improve outcome in rat sepsis syndrome.脂肪来源间充质干细胞衍生的外泌体可减轻大鼠脓毒症综合征中严重的全身炎症反应和器官损伤,并改善预后。
Am J Transl Res. 2018 Apr 15;10(4):1053-1070. eCollection 2018.
10
Donor-dependent variation of human umbilical cord blood mesenchymal stem cells in response to hypoxic preconditioning and amelioration of limb ischemia.受者来源的人脐带血间充质干细胞对低氧预处理的反应及对肢体缺血的改善作用存在差异。
Exp Mol Med. 2018 Apr 20;50(4):1-15. doi: 10.1038/s12276-017-0014-9.