• 文献检索
  • 文档翻译
  • 深度研究
  • 学术资讯
  • Suppr Zotero 插件Zotero 插件
  • 邀请有礼
  • 套餐&价格
  • 历史记录
应用&插件
Suppr Zotero 插件Zotero 插件浏览器插件Mac 客户端Windows 客户端微信小程序
定价
高级版会员购买积分包购买API积分包
服务
文献检索文档翻译深度研究API 文档MCP 服务
关于我们
关于 Suppr公司介绍联系我们用户协议隐私条款
关注我们

Suppr 超能文献

核心技术专利:CN118964589B侵权必究
粤ICP备2023148730 号-1Suppr @ 2026

文献检索

告别复杂PubMed语法,用中文像聊天一样搜索,搜遍4000万医学文献。AI智能推荐,让科研检索更轻松。

立即免费搜索

文件翻译

保留排版,准确专业,支持PDF/Word/PPT等文件格式,支持 12+语言互译。

免费翻译文档

深度研究

AI帮你快速写综述,25分钟生成高质量综述,智能提取关键信息,辅助科研写作。

立即免费体验

细胞几何形状和细胞骨架影响 SMYD3 甲基转移酶的核质定位。

Cell geometry and the cytoskeleton impact the nucleo-cytoplasmic localisation of the SMYD3 methyltransferase.

机构信息

Matière et Systèmes Complexes (MSC), UMR 7057 CNRS, Université de Paris, Bâtiment Condorcet, Case 7056, 10 rue Alice Domon et Léonie Duquet, 75205, PARIS cedex 13, France.

Epigenetics and Cell Fate (EDC), UMR 7216 CNRS, Université de Paris, Bâtiment Lamarck, Case 7042, 35 rue Hélène Brion, 75205, PARIS cedex 13, France.

出版信息

Sci Rep. 2020 Nov 26;10(1):20598. doi: 10.1038/s41598-020-75833-9.

DOI:10.1038/s41598-020-75833-9
PMID:33244033
原文链接:https://pmc.ncbi.nlm.nih.gov/articles/PMC7691988/
Abstract

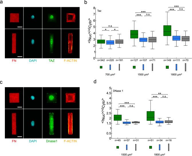
Mechanical cues from the cellular microenvironment are converted into biochemical signals controlling diverse cell behaviours, including growth and differentiation. But it is still unclear how mechanotransduction ultimately affects nuclear readouts, genome function and transcriptional programs. Key signaling pathways and transcription factors can be activated, and can relocalize to the nucleus, upon mechanosensing. Here, we tested the hypothesis that epigenetic regulators, such as methyltransferase enzymes, might also contribute to mechanotransduction. We found that the SMYD3 lysine methyltransferase is spatially redistributed dependent on cell geometry (cell shape and aspect ratio) in murine myoblasts. Specifically, elongated rectangles were less permissive than square shapes to SMYD3 nuclear accumulation, via reduced nuclear import. Notably, SMYD3 has both nuclear and cytoplasmic substrates. The distribution of SMYD3 in response to cell geometry correlated with cytoplasmic and nuclear lysine tri-methylation (Kme3) levels, but not Kme2. Moreover, drugs targeting cytoskeletal acto-myosin induced nuclear accumulation of Smyd3. We also observed that square vs rectangular geometry impacted the nuclear-cytoplasmic relocalisation of several mechano-sensitive proteins, notably YAP/TAZ proteins and the SETDB1 methyltransferase. Thus, mechanical cues from cellular geometric shapes are transduced by a combination of transcription factors and epigenetic regulators shuttling between the cell nucleus and cytoplasm. A mechanosensitive epigenetic machinery could potentially affect differentiation programs and cellular memory.

摘要

细胞微环境中的力学线索被转化为控制多种细胞行为的生化信号,包括生长和分化。但目前尚不清楚机械转导如何最终影响核读数、基因组功能和转录程序。关键的信号通路和转录因子可以在机械感应时被激活,并重新定位到细胞核。在这里,我们测试了这样一个假设,即表观遗传调节剂,如甲基转移酶,也可能有助于机械转导。我们发现,在小鼠成肌细胞中,SMYD3 赖氨酸甲基转移酶的空间分布依赖于细胞的几何形状(细胞形状和纵横比)。具体来说,与正方形形状相比,细长的矩形形状通过减少核输入,使 SMYD3 更不容易进入细胞核。值得注意的是,SMYD3 既有核内底物,也有细胞质内底物。SMYD3 对细胞几何形状的分布与细胞质和核内赖氨酸三甲基化(Kme3)水平相关,但与 Kme2 无关。此外,针对细胞骨架肌动球蛋白的药物诱导了 Smyd3 的核内积累。我们还观察到,正方形与长方形的几何形状影响了几种机械敏感蛋白的核质重新定位,特别是 YAP/TAZ 蛋白和 SETDB1 甲基转移酶。因此,来自细胞几何形状的机械线索通过在细胞核和细胞质之间穿梭的转录因子和表观遗传调节剂的组合进行转导。机械敏感的表观遗传机制可能会影响分化程序和细胞记忆。

https://cdn.ncbi.nlm.nih.gov/pmc/blobs/a517/7691988/95e95591fb3e/41598_2020_75833_Fig5_HTML.jpg
https://cdn.ncbi.nlm.nih.gov/pmc/blobs/a517/7691988/270b87020575/41598_2020_75833_Fig1_HTML.jpg
https://cdn.ncbi.nlm.nih.gov/pmc/blobs/a517/7691988/42516f53fef1/41598_2020_75833_Fig2_HTML.jpg
https://cdn.ncbi.nlm.nih.gov/pmc/blobs/a517/7691988/6ee89696f6f7/41598_2020_75833_Fig3_HTML.jpg
https://cdn.ncbi.nlm.nih.gov/pmc/blobs/a517/7691988/d0d9c7f203d1/41598_2020_75833_Fig4_HTML.jpg
https://cdn.ncbi.nlm.nih.gov/pmc/blobs/a517/7691988/95e95591fb3e/41598_2020_75833_Fig5_HTML.jpg
https://cdn.ncbi.nlm.nih.gov/pmc/blobs/a517/7691988/270b87020575/41598_2020_75833_Fig1_HTML.jpg
https://cdn.ncbi.nlm.nih.gov/pmc/blobs/a517/7691988/42516f53fef1/41598_2020_75833_Fig2_HTML.jpg
https://cdn.ncbi.nlm.nih.gov/pmc/blobs/a517/7691988/6ee89696f6f7/41598_2020_75833_Fig3_HTML.jpg
https://cdn.ncbi.nlm.nih.gov/pmc/blobs/a517/7691988/d0d9c7f203d1/41598_2020_75833_Fig4_HTML.jpg
https://cdn.ncbi.nlm.nih.gov/pmc/blobs/a517/7691988/95e95591fb3e/41598_2020_75833_Fig5_HTML.jpg

相似文献

1
Cell geometry and the cytoskeleton impact the nucleo-cytoplasmic localisation of the SMYD3 methyltransferase.细胞几何形状和细胞骨架影响 SMYD3 甲基转移酶的核质定位。
Sci Rep. 2020 Nov 26;10(1):20598. doi: 10.1038/s41598-020-75833-9.
2
SMYD3 interacts with HTLV-1 Tax and regulates subcellular localization of Tax.SMYD3 与 HTLV-1 Tax 相互作用,并调节 Tax 的亚细胞定位。
Cancer Sci. 2011 Jan;102(1):260-6. doi: 10.1111/j.1349-7006.2010.01752.x. Epub 2010 Nov 5.
3
Regulation of nuclear architecture, mechanics, and nucleocytoplasmic shuttling of epigenetic factors by cell geometric constraints.细胞的几何约束对表观遗传因子的核结构、力学和核质穿梭的调控。
Proc Natl Acad Sci U S A. 2019 Jul 2;116(27):13200-13209. doi: 10.1073/pnas.1902035116. Epub 2019 Jun 17.
4
Histone methyltransferase SMYD3 promotes MRTF-A-mediated transactivation of MYL9 and migration of MCF-7 breast cancer cells.组蛋白甲基转移酶 SMYD3 促进 MRTF-A 介导的 MYL9 的转录激活和 MCF-7 乳腺癌细胞的迁移。
Cancer Lett. 2014 Mar 1;344(1):129-137. doi: 10.1016/j.canlet.2013.10.026. Epub 2013 Nov 1.
5
Histone methyltransferase Smyd3 regulates early embryonic lineage commitment in mice.组蛋白甲基转移酶Smyd3调节小鼠早期胚胎谱系定向分化。
Reproduction. 2015 Jul;150(1):21-30. doi: 10.1530/REP-15-0019. Epub 2015 Apr 27.
6
Unveiling the Biochemistry of the Epigenetic Regulator SMYD3.揭示表观遗传调控因子 SMYD3 的生物化学特性。
Biochemistry. 2019 Sep 3;58(35):3634-3645. doi: 10.1021/acs.biochem.9b00420. Epub 2019 Aug 21.
7
SMYD3 stimulates EZR and LOXL2 transcription to enhance proliferation, migration, and invasion in esophageal squamous cell carcinoma.SMYD3刺激Ezrin(EZR)和赖氨氧化酶样蛋白2(LOXL2)转录,以增强食管鳞状细胞癌的增殖、迁移和侵袭能力。
Hum Pathol. 2016 Jun;52:153-63. doi: 10.1016/j.humpath.2016.01.012. Epub 2016 Feb 5.
8
Regulated nuclear entry of over-expressed Setdb1.过表达 Setdb1 的调控核内输入。
Genes Cells. 2013 Aug;18(8):694-703. doi: 10.1111/gtc.12068. Epub 2013 Jun 20.
9
SMYD3 controls a Wnt-responsive epigenetic switch for ASCL2 activation and cancer stem cell maintenance.SMYD3 控制 Wnt 反应性表观遗传开关,激活 ASCL2 并维持癌症干细胞。
Cancer Lett. 2018 Aug 28;430:11-24. doi: 10.1016/j.canlet.2018.05.003. Epub 2018 May 8.
10
Protein lysine methyltransferase SMYD3 is involved in tumorigenesis through regulation of HER2 homodimerization.蛋白质赖氨酸甲基转移酶SMYD3通过调控HER2同源二聚化参与肿瘤发生。
Cancer Med. 2017 Jul;6(7):1665-1672. doi: 10.1002/cam4.1099. Epub 2017 Jun 22.

引用本文的文献

1
Mechanosignaling and 3D morphological adaptation of MSCs in response to hydrogel rigidity underpin angiogenic and immunomodulatory efficacy for ischemic injury regeneration.间充质干细胞(MSCs)响应水凝胶硬度的机械信号传导和3D形态适应是缺血性损伤再生血管生成和免疫调节功效的基础。
Bioact Mater. 2025 Jul 22;53:404-416. doi: 10.1016/j.bioactmat.2025.07.027. eCollection 2025 Nov.
2
Calcium Unified: Understanding How Calcium's Atomic Properties Impact Human Health.钙的统一:了解钙的原子特性如何影响人类健康。
Cells. 2025 Jul 11;14(14):1066. doi: 10.3390/cells14141066.
3
Role of the cytoskeleton in cellular reprogramming: effects of biophysical and biochemical factors.

本文引用的文献

1
The SMYD3 methyltransferase promotes myogenesis by activating the myogenin regulatory network.SMYD3 甲基转移酶通过激活肌生成素调控网络促进成肌生成。
Sci Rep. 2019 Nov 21;9(1):17298. doi: 10.1038/s41598-019-53577-5.
2
Actomyosin contractility scales with myoblast elongation and enhances differentiation through YAP nuclear export.肌球蛋白收缩力与成肌细胞的伸长成正比,并通过 YAP 的核输出促进分化。
Sci Rep. 2019 Oct 29;9(1):15565. doi: 10.1038/s41598-019-52129-1.
3
Histone lysine methyltransferases in biology and disease.生物学和疾病中的组蛋白赖氨酸甲基转移酶。
细胞骨架在细胞重编程中的作用:生物物理和生化因素的影响。
Front Mol Biosci. 2025 Mar 7;12:1538806. doi: 10.3389/fmolb.2025.1538806. eCollection 2025.
4
TRPML1 ion channel promotes HepaRG cell differentiation under simulated microgravity conditions.瞬时受体电位阳离子通道M型1(TRPML1)在模拟微重力条件下促进HepaRG细胞分化。
NPJ Microgravity. 2025 Mar 15;11(1):9. doi: 10.1038/s41526-025-00461-4.
5
Regulation of chromatin modifications through coordination of nucleus size and epithelial cell morphology heterogeneity.通过细胞核大小与上皮细胞形态异质性的协调来调控染色质修饰。
Commun Biol. 2025 Feb 20;8(1):269. doi: 10.1038/s42003-025-07677-w.
6
The Role of Mechanotransduction in Contact Inhibition of Locomotion and Proliferation.力学转导在接触抑制运动和增殖中的作用。
Int J Mol Sci. 2024 Feb 10;25(4):2135. doi: 10.3390/ijms25042135.
7
Biphasic regulation of epigenetic state by matrix stiffness during cell reprogramming.细胞重编程过程中基质硬度对表观遗传状态的双相调节。
Sci Adv. 2024 Feb 16;10(7):eadk0639. doi: 10.1126/sciadv.adk0639. Epub 2024 Feb 14.
8
strategies for mimicking dynamic cell-ECM reciprocity in 3D culture models.在三维培养模型中模拟动态细胞-细胞外基质相互作用的策略。
Front Bioeng Biotechnol. 2023 Jun 26;11:1197075. doi: 10.3389/fbioe.2023.1197075. eCollection 2023.
9
The Hippo signalling pathway and its implications in human health and diseases.Hippo 信号通路及其在人类健康和疾病中的意义。
Signal Transduct Target Ther. 2022 Nov 8;7(1):376. doi: 10.1038/s41392-022-01191-9.
10
Putative SET-domain methyltransferases in and histone methylation during infection.和感染期间的组蛋白甲基化中的假定 SET 结构域甲基转移酶。
Virulence. 2022 Dec;13(1):1632-1650. doi: 10.1080/21505594.2022.2123363.
Nat Struct Mol Biol. 2019 Oct;26(10):880-889. doi: 10.1038/s41594-019-0298-7. Epub 2019 Oct 3.
4
Matrix stiffness modulates the activity of MMP-9 and TIMP-1 in hepatic stellate cells to perpetuate fibrosis.基质硬度调节肝星状细胞中 MMP-9 和 TIMP-1 的活性以维持纤维化。
Sci Rep. 2019 May 13;9(1):7299. doi: 10.1038/s41598-019-43759-6.
5
The nature and intensity of mechanical stimulation drive different dynamics of MRTF-A nuclear redistribution after actin remodeling in myoblasts.机械刺激的性质和强度会在肌母细胞的肌动蛋白重塑后导致 MRTF-A 核重分布的不同动力学。
PLoS One. 2019 Mar 28;14(3):e0214385. doi: 10.1371/journal.pone.0214385. eCollection 2019.
6
The epigenetic regulation of embryonic myogenesis and adult muscle regeneration by histone methylation modification.组蛋白甲基化修饰对胚胎肌生成和成年肌肉再生的表观遗传调控。
Biochem Biophys Rep. 2016 Apr 20;6:209-219. doi: 10.1016/j.bbrep.2016.04.009. eCollection 2016 Jul.
7
Hippo Pathway and Skeletal Muscle Mass Regulation in Mammals: A Controversial Relationship.哺乳动物中的河马通路与骨骼肌质量调节:一种存在争议的关系。
Front Physiol. 2017 Mar 29;8:190. doi: 10.3389/fphys.2017.00190. eCollection 2017.
8
Canonical Wnt signalling regulates nuclear export of Setdb1 during skeletal muscle terminal differentiation.经典Wnt信号通路在骨骼肌终末分化过程中调节Setdb1的核输出。
Cell Discov. 2016 Oct 18;2:16037. doi: 10.1038/celldisc.2016.37. eCollection 2016.
9
Nonhistone Lysine Methylation in the Regulation of Cancer Pathways.非组蛋白赖氨酸甲基化在癌症信号通路调控中的作用
Cold Spring Harb Perspect Med. 2016 Nov 1;6(11):a026435. doi: 10.1101/cshperspect.a026435.
10
SMYD3-Mediated H2A.Z.1 Methylation Promotes Cell Cycle and Cancer Proliferation.SMYD3 介导的 H2A.Z.1 甲基化促进细胞周期和癌症增殖。
Cancer Res. 2016 Oct 15;76(20):6043-6053. doi: 10.1158/0008-5472.CAN-16-0500. Epub 2016 Aug 28.